Автор Тема: По последней статье об эмуляции...  (Прочитано 50060 раз)

0 Пользователей и 1 Гость просматривают эту тему.

berty

  • Сообщений: 33
    • Просмотр профиля
    • E-mail
Re: По последней статье об эмуляции...
« Ответ #100 : Апреля 28, 2010, 10:46:51 pm »
Попробую теперь собрать  грязный канал из Triple Fet по схеме KMG  и уместить все в корпус 477-й гайнты. Надеюсь получится... :-/

lart

  • Сообщений: 1334
    • Просмотр профиля
Re: По последней статье об эмуляции...
« Ответ #101 : Апреля 29, 2010, 07:46:12 am »
Цитировать
Проверил схемку на наличие косяков, но ничего не нашел, видимо дело все же в  КПСах Uотс у меня 0,5 на первой сборке и 0,54 на второй.  :(
Твои КПСы оптимальны для работы в схеме... Скорее всего, дело в неправильной настройке. Три вопроса:
1. Какие реальные номиналы стоковых резисторов у тебя установлены?
2. Какое напряжения смещения на затворе?
3. Какое при этом напряжение на стоке?
Это для второго и четвертого каскадов. Для третьего - нужно только напряжение на стоке и истоке. Ответь, постараюсь помочь...

KMG

  • Сообщений: 3776
    • ICQ клиент - 412221711
    • AOL клиент - Mike
    • Просмотр профиля
    • E-mail
Re: По последней статье об эмуляции...
« Ответ #102 : Апреля 29, 2010, 07:46:56 am »
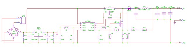
Попробовал для питания своих устройств преобразователь на UC3843


Вот сэмплы реампинга полевого энгла (без дибокса напрямую со звуковухи во вход), запись через спикосим V30.
Весь ТБ на максимум, первыя цифра - разный гейн, вторая источник питания (перевертыш/ИБП)
http://milas.spb.ru/~kmg/files/projects/Engl530/fet/reamp/ps/

« Последнее редактирование: Апреля 29, 2010, 07:49:10 am от mike »

berty

  • Сообщений: 33
    • Просмотр профиля
    • E-mail
Re: По последней статье об эмуляции...
« Ответ #103 : Апреля 29, 2010, 08:38:04 am »
Номиналы стоковых резисторов R8-6,8к, R18-7к, напряжение на затворе 1,21v
напряжение на стоке VT2.1- 4,50;VT3.1-4,03v;
VT2.2 исток-0,08v,сток-0,13.

lart

  • Сообщений: 1334
    • Просмотр профиля
Re: По последней статье об эмуляции...
« Ответ #104 : Апреля 29, 2010, 10:32:22 am »
Цитировать
Номиналы стоковых резисторов R8-6,8к, R18-7к, напряжение на затворе 1,21v
напряжение на стоке VT2.1- 4,50;VT3.1-4,03v;
VT2.2 исток-0,08v,сток-0,13.
1) стоковые резисторы уменьшай до 4,7...5,6К
2) смещение выставляй так, чтобы на стоках было около 4В
3) VТ2.2 на стоке должно быть никак не меньше 6В. Меняй. Это основная причина твоих проблем.

berty

  • Сообщений: 33
    • Просмотр профиля
    • E-mail
Re: По последней статье об эмуляции...
« Ответ #105 : Июня 29, 2010, 06:24:02 pm »
Касаемо преобразователя L1 L2 это самодельный дроссель?

KMG

  • Сообщений: 3776
    • ICQ клиент - 412221711
    • AOL клиент - Mike
    • Просмотр профиля
    • E-mail
Re: По последней статье об эмуляции...
« Ответ #106 : Июня 29, 2010, 07:17:37 pm »
Это дроссели фирмы SUMIDA
RCH110
Можно у них поискать что нибудь СМДшное с аналогичными параметрами.

berty

  • Сообщений: 33
    • Просмотр профиля
    • E-mail
Re: По последней статье об эмуляции...
« Ответ #107 : Июня 30, 2010, 02:46:46 pm »
Ваш преобразователь подойдет для питания того же  Triple Fet?
Сопротивление L1 L2 если я правильно понимаю 100 Ом, 1 Ком
« Последнее редактирование: Июня 30, 2010, 02:59:02 pm от berty »


berty

  • Сообщений: 33
    • Просмотр профиля
    • E-mail
Re: По последней статье об эмуляции...
« Ответ #109 : Июня 30, 2010, 02:49:59 pm »
сопротивление L1 L2 если я правильно понимаю 100 Ом, 1 Ком

KMG

  • Сообщений: 3776
    • ICQ клиент - 412221711
    • AOL клиент - Mike
    • Просмотр профиля
    • E-mail
Re: По последней статье об эмуляции...
« Ответ #110 : Июня 30, 2010, 03:02:30 pm »
Нет, это индуктивность 100 микрогенри и 1 миллигенри

berty

  • Сообщений: 33
    • Просмотр профиля
    • E-mail
Re: По последней статье об эмуляции...
« Ответ #111 : Июля 04, 2010, 07:14:45 pm »
Михаил, если не трудно, вы не могли бы выложить файл печатной платы?


berty

  • Сообщений: 33
    • Просмотр профиля
    • E-mail
Re: По последней статье об эмуляции...
« Ответ #113 : Июля 04, 2010, 07:36:43 pm »
Большое спасбо :D

OnlyShadow

  • Сообщений: 125
  • GTLab - forever!
    • Просмотр профиля
    • E-mail
Re: По последней статье об эмуляции...
« Ответ #114 : Июля 15, 2010, 03:53:13 pm »
Человеки! У кого сохранились схемы (и печатки) KMG выложите их пожалуйста, его сайт похоже крякнул :(
Очень интересно взглянуть на "полевого" ЭНГЛа.
Ibanez 7321 (EMG 707) =>>> ENGL 530 MOD 2 =>>> Yerasov Classic 45 MOD

KMG

  • Сообщений: 3776
    • ICQ клиент - 412221711
    • AOL клиент - Mike
    • Просмотр профиля
    • E-mail
Re: По последней статье об эмуляции...
« Ответ #115 : Июля 15, 2010, 04:10:59 pm »
DNS восстановлен, так что все ссылки должны действовать.
« Последнее редактирование: Сентября 16, 2010, 07:30:52 pm от mike »

psi-factor

  • Сообщений: 133
    • Просмотр профиля
    • E-mail
Re: По последней статье об эмуляции...
« Ответ #116 : Октября 13, 2010, 08:35:51 pm »
если нетрудно, выложите кто-нибудь видео из статьи, на http://www.guitarjfet.ru/ ссылки нерабочие