Автор Тема: Микрофонный усилитель - нужен совет.  (Прочитано 2474 раз)

0 Пользователей и 1 Гость просматривают эту тему.

Page

  • Сообщений: 144
  • GtLab.Net forever!
    • Просмотр профиля
    • E-mail
Микрофонный усилитель - нужен совет.
« : Февраля 10, 2022, 11:53:09 am »
Всем привет.
Посоветуйте пожалуйста микрофонный предусилитель для студийного конденсаторного микрофона.
Что нибудь известное классическое и в то же время изящное (не нагромождённое) для дальнейшего подключения к линейному входу.
Делай сразу хорошо, плохо само получится.

Bpjkznjh

  • Гость

patron

  • Гость
Re: Микрофонный усилитель - нужен совет.
« Ответ #2 : Февраля 10, 2022, 01:23:11 pm »
Обязательно к линейному входу - без фантома ? У микшеров-рекордеров как правило есть фантом на микрофонных входах.

Page

  • Сообщений: 144
  • GtLab.Net forever!
    • Просмотр профиля
    • E-mail
Re: Микрофонный усилитель - нужен совет.
« Ответ #3 : Февраля 10, 2022, 02:13:14 pm »
@ Наблюдатель

Спасибо! То, что доктор прописал!

@ patron

Само собой с фантомом. Но с этим я сам справлюсь.
Делай сразу хорошо, плохо само получится.

Sonic

  • Сообщений: 346
  • GTLab - forever!
    • Просмотр профиля
    • E-mail
Re: Микрофонный усилитель - нужен совет.
« Ответ #4 : Февраля 10, 2022, 06:35:03 pm »
Цитировать
@ Наблюдатель

Спасибо! То, что доктор прописал!
Схема простая- да. Практически, инструментальный предусилитель, только с гейном, увеличенным для слабого микрофонного сигнала.А если нужен звук студийного качества, то вот:
« Последнее редактирование: Февраля 10, 2022, 06:37:30 pm от Sonic »

Sonic

  • Сообщений: 346
  • GTLab - forever!
    • Просмотр профиля
    • E-mail
Re: Микрофонный усилитель - нужен совет.
« Ответ #5 : Февраля 10, 2022, 06:38:42 pm »
Ещё:

Sonic

  • Сообщений: 346
  • GTLab - forever!
    • Просмотр профиля
    • E-mail
Re: Микрофонный усилитель - нужен совет.
« Ответ #6 : Февраля 10, 2022, 06:42:30 pm »
И ещё:

OlegFX

  • Сообщений: 5097
    • Просмотр профиля
Re: Микрофонный усилитель - нужен совет.
« Ответ #7 : Февраля 11, 2022, 03:25:31 pm »
Page, как вариант, потратьтесь на специализированную микросхему - по качеству будет выше крыши, на рассыпухе лучше не сделаете (можно, конечно, но это будкт сложный проект). Лучшие - THAT1510, 1512, INA103. Но вполне нормальные варианты - INA163, 217, SSM2019. На фоне затрат на корпус, фурнитуру, транс и т.п. это будет совсем не дорого.

Схема Ператрона будет более-менее нормальной для громких источников - съём звука с комбика, громкое пение и т.п. А так она довольно шумная. Впрочем, зависит от ОУ. Но тут такой расклад - нормальные малошумящие ОУ (OPA1612 и т.п.) стоят примерно столько же, сколько и спецчипы, поэтому смысла в такой схеме совсем немного.
Кстати, и по искажениям она будет хуже. В спецчипах на входе применены транзисторы, ООС заведена в эмиттеры - примерно так, как в 1-й и 2-й схеме Соника. Это означает, что Open Loop Gain существенно выше, ООС существенно глубже, а значит, искажения меньше.

Denn

  • Global Moderator
  • *****
  • Сообщений: 14277
  • είμαι ο μουσικός και ο ραδιομηχανίκός
    • ICQ клиент - 322153053
    • Просмотр профиля
    • E-mail
Re: Микрофонный усилитель - нужен совет.
« Ответ #8 : Февраля 11, 2022, 05:36:19 pm »
Если есть возможность достать трансформатор от старого пульта, то можно сделать очень простой и качественный преамп на AD797, с очень малыми шумами.
Не говорите что мне делать, и я не скажу куда Вам идти.

Лучшее решение из возможных - самое простое. И наоборот.

Прежде чем судить

Bpjkznjh

  • Гость
Re: Микрофонный усилитель - нужен совет.
« Ответ #9 : Февраля 11, 2022, 06:28:37 pm »
А чего непременно от старого, их и сейчас делают. А кроме того, для AD797 трансформатор и не нужен.
« Последнее редактирование: Февраля 11, 2022, 06:30:10 pm от Bpjkznjh »

OlegFX

  • Сообщений: 5097
    • Просмотр профиля
Re: Микрофонный усилитель - нужен совет.
« Ответ #10 : Февраля 11, 2022, 10:35:10 pm »
Цитировать
Если есть возможность достать трансформатор от старого пульта, то можно сделать очень простой и качественный преамп на AD797, с очень малыми шумами.
Это заблуждение. Обычный микрофонный транс 1:10 трансформирует 200 Ом-ный микрофонный импеданс в 20 кОм. Большой шумовой ток 797-го - аж 2 pA/√Hz - создаст на этих 20 кОм-ах шумовое напряжение 40 nV/√Hz. Плюс, шум проволоки (R активное транса), в результате получим 4,7 nV/√Hz приведённого ко входу шума. Сравните с шумом источника 200 Ом - 1,8 nV/√Hz. Т.е. Кш получится удручающе плохим. Это, кстати, понятно из графика Figure 34. Noise vs. Source Resistance - минимум шума этого ОУ наблюдается в районе Rисточника около 500 Ом.
Мораль проста: помимо (рекордно низкого) напряжения шума следует не забывать и о токе шума.

Для работы с трансом лучше всего подойдут либо БТ-ОУ с малым шумовым током, вроде 5534 (в своё время такие схемы на 5534А были достаточно популярны в среднем/верхнем про-сегменте), либо малошумящие ПТ-ОУ - что-то вроде OPA827, 1641/42, 1652, 1678 и т.п.

Цитировать
А кроме того, для AD797 трансформатор и не нужен.
...И приходим к той же схеме "Ператрон". 2 шт 797 будут стоить намного дороже вышеназванных THAT или INA, а по качеству такой пред будет совсем не лучше.

« Последнее редактирование: Февраля 12, 2022, 01:17:12 pm от olegfx »

Denn

  • Global Moderator
  • *****
  • Сообщений: 14277
  • είμαι ο μουσικός και ο ραδιομηχανίκός
    • ICQ клиент - 322153053
    • Просмотр профиля
    • E-mail
Re: Микрофонный усилитель - нужен совет.
« Ответ #11 : Февраля 12, 2022, 08:00:02 am »
@ OlegFX

AD797 и есть ОУ на БТ:



По шумам он просто восхитителен, и главное хорош по SR (20 В/мкс). Из недорогих и доставаемых он, кмк, лучший. По сравнению с конкурентами, которые любят ставить в мик.преампы: LM833, 5532 и прочие, прости господи, TL072.

Что касается трансформатора, я лично собирал мик. пред на "голой" AD797 и с трансом, по шумам колоссальная разница на слух.
Не говорите что мне делать, и я не скажу куда Вам идти.

Лучшее решение из возможных - самое простое. И наоборот.

Прежде чем судить

Denn

  • Global Moderator
  • *****
  • Сообщений: 14277
  • είμαι ο μουσικός και ο ραδιομηχανίκός
    • ICQ клиент - 322153053
    • Просмотр профиля
    • E-mail
Re: Микрофонный усилитель - нужен совет.
« Ответ #12 : Февраля 12, 2022, 08:01:38 am »
Цитировать
А чего непременно от старого, их и сейчас делают.

Цена и качество..
Не говорите что мне делать, и я не скажу куда Вам идти.

Лучшее решение из возможных - самое простое. И наоборот.

Прежде чем судить

Bpjkznjh

  • Гость
Re: Микрофонный усилитель - нужен совет.
« Ответ #13 : Февраля 12, 2022, 10:33:23 am »
Цитировать
AD797 и есть ОУ на БТ:
с большим током шума.


Цитировать
По шумам он просто восхитителен
Олег выше объяснил. Попробуй понять, что с трансформатором AD797 по шумам будет не лучше LM833, а даже хуже. https://my-files.su/953bk2


Цитировать
Цена и качество..
Не понимаю. Новые хуже и дороже?
« Последнее редактирование: Февраля 12, 2022, 11:07:18 am от Bpjkznjh »

Page

  • Сообщений: 144
  • GtLab.Net forever!
    • Просмотр профиля
    • E-mail
Re: Микрофонный усилитель - нужен совет.
« Ответ #14 : Февраля 12, 2022, 12:06:01 pm »
Цитировать
Page, как вариант, потратьтесь на специализированную микросхему - по качеству будет выше крыши, на рассыпухе лучше не сделаете (можно, конечно, но это будкт сложный проект). Лучшие - THAT1510, 1512, INA103. Но вполне нормальные варианты - INA163, 217, SSM2019. На фоне затрат на корпус, фурнитуру, транс и т.п. это будет совсем не дорого.

Схема Ператрона будет более-менее нормальной для громких источников - съём звука с комбика, громкое пение и т.п. А так она довольно шумная. Впрочем, зависит от ОУ. Но тут такой расклад - нормальные малошумящие ОУ (OPA1612 и т.п.) стоят примерно столько же, сколько и спецчипы, поэтому смысла в такой схеме совсем немного.
Кстати, и по искажениям она будет хуже. В спецчипах на входе применены транзисторы, ООС заведена в эмиттеры - примерно так, как в 1-й и 2-й схеме Соника. Это означает, что Open Loop Gain существенно выше, ООС существенно глубже, а значит, искажения меньше.

Спасибо. Внесу некую ясность. Мне для подзвучки комбика дома на диване. Как показала практика звук через доминирующую по звуковому давлению ХиФи - гораздо гораздее (никаких изолированных кабинетов)
Подзвучивал набором мик+карта Scarlett Solo и в принципе меня меня всё устраивает кроме того, что комп должен быть включен, поэтому хочу собрать отдельный девайс. Так же хотелось бы избежать применения трансформаторов. В общем хочу дёшево, просто и достаточно сердито.

Буду признателен более конкретизированной рекомендации. 
Делай сразу хорошо, плохо само получится.

Page

  • Сообщений: 144
  • GtLab.Net forever!
    • Просмотр профиля
    • E-mail
Re: Микрофонный усилитель - нужен совет.
« Ответ #15 : Февраля 12, 2022, 12:19:50 pm »
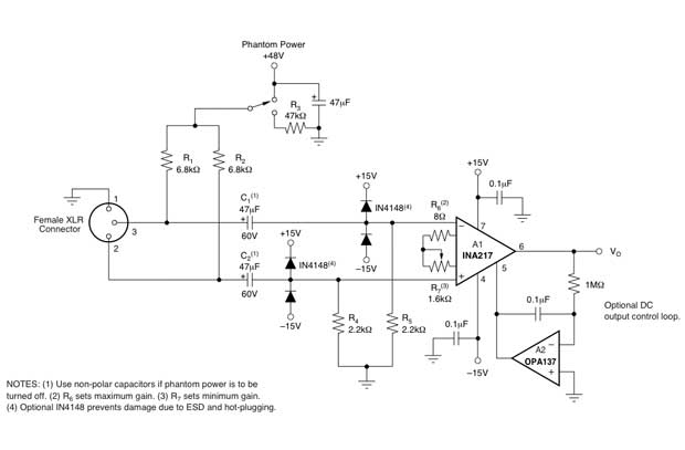
Пока что склоняюсь к INA217 как к самому дешёвому и компактному, по рекомендуемой производителем схеме.

« Последнее редактирование: Февраля 12, 2022, 12:20:19 pm от Page »
Делай сразу хорошо, плохо само получится.

OlegFX

  • Сообщений: 5097
    • Просмотр профиля
Re: Микрофонный усилитель - нужен совет.
« Ответ #16 : Февраля 12, 2022, 02:40:36 pm »
Цитировать
Пока что склоняюсь к INA217 как к самому дешёвому и компактному, по рекомендуемой производителем схеме.
Андрей, не обольщаяйся насчёт компактности. Эта схема демонстрационная, она требует допиливания.
1) Защита. 1N4148 - хилая защита, ставь Glass Passivated (так и гуглить) выпрямительные диоды, например, 1N400xGP. Также требуются последовательные защитные резисторы 10...22 Ом-а.
!Это очень важный пункт. Если им пренебречь, то рано или поздно чип выгорит/деградирует. В моём dbx286A так и произошло, 1N4148 не спасли, чип умер.
2) Защита от ВЧ. Синфазные и диф. дроссели, фер. бусины и т.п. Конденсаторы в разных местах - см. примеры. Обрати внимание на их подключение к разным "землям" - сигнальной и корпусу.
3) Опциональный ОУ DC Servo можно не ставить, если на выходе применён конденсатор.
4) Крайне желательно сделать ФВЧ на хорошем ОУ. Хорошо сделать его переключаемым, например, 40, 80, 160 Гц. Можно и пассивный, но там свои заморочки. На Веге была тема, что-то вроде "фильтр (или ФВЧ, не помню) в микр. преампе", там digilab выложил классную схему пассивного фильтра + буфер.
5) Хороший выходной буфер; если надо, то балансный. Обязательно R-C-R фильтр на выходе.
6) Обязательно вылезет проблема с плавностью /равномерностью регулировки гейна. Тут требуется логарифмический (по-буржуйски антилогарифмический) потенциометр - вначале грубо, в конце плавно. Притом, специальтной разновидности, простой С (имеется ввиду, те, что обычно встречаются в продаже - просто группа С, без указания подвида) даст кривую регулировку, сильно сжатую в районе макс. гейна. Нормальные потенциометры для мик. преампов - жуткий дефицит, хотя, можно попробовать поискать. Идеально - применить переключатель на 10...20 положений с дБ-равномерными ступенями, например, по 6 дБ и опционально между INA и вторым каскадом (буфером) обычный потенциометр Gain MakeUp на 10...20 дБ. Ещё лучше этот регулятор сделать активным на ОУ (можно совместить с буфером), например, -10...+10 дБ.
7) 20 dB Pad - по необходимости.
8) Переключатель фазы - по необходимости.
9) Желательно плавное включение фантома.
10) Опционально - индикатор 0 дБ и/или клипа. Или светофор "слабо - норм - перегруз". А то часто бывают ситуации, когда непонятно, откуда же лезет перегруз.
11) Опционально - софт-клипер на диодах.

Не получилось прикрепить файлы, слишком большие размеры. Можешь найти их по названиям:
THAT1580 datasheet.pdf
AES129 Designing Mic Preamps.pdf
AES7909 The 48 Volt Phantom Menace Returns.pdf

Позже попробую выложить примеры промышленных преампов на подобных спецчипах.

« Последнее редактирование: Февраля 14, 2022, 01:10:35 am от olegfx »

Валерий

  • Сообщений: 41
  • GtLab.Net forever!
    • Просмотр профиля
    • E-mail
Re: Микрофонный усилитель - нужен совет.
« Ответ #17 : Февраля 12, 2022, 10:05:21 pm »
Pege искренно рекомендую сделать на одной лампе 6Н16Б. Да, нужен отдельный блок питания, очень маленький и простенький. При этом получите звук высшего качества и шумы = 0. Схема классическая, не менялась с 50-х годов прошлого столетия. Трансформатор не нужен, выход с катодного повторителя, Rвых=200 Ом.

Page

  • Сообщений: 144
  • GtLab.Net forever!
    • Просмотр профиля
    • E-mail
Re: Микрофонный усилитель - нужен совет.
« Ответ #18 : Февраля 13, 2022, 07:53:58 am »
@ OlegFX

Спасибо. Попробую переварить и набросать схему.
Остаётся вопрос, нужно ли доп.усиление для линейного входа? Ибо я не имею представления о данных моего конденсаторного микрофона.
Не совсем понял где должны быть последовательные резисторы 22ом, непосредственно на входах в усилитель?

@ Валерий

Спасибо, если можно, выложите схему предусилителя и БП. Мой товарищ занимается вокальными ламповыми делами, может его заинтересует.
« Последнее редактирование: Февраля 13, 2022, 07:54:51 am от Page »
Делай сразу хорошо, плохо само получится.

OlegFX

  • Сообщений: 5097
    • Просмотр профиля
Re: Микрофонный усилитель - нужен совет.
« Ответ #19 : Февраля 13, 2022, 08:47:04 am »
Цитировать
Не совсем понял где должны быть последовательные резисторы 22ом, непосредственно на входах в усилитель?
На входах до диодов защиты. См. документы из списка в моём посте, там всё нарисовано. Например, в "More Analog Secrets Your Mother Never Told You" см. схемы на стр. 19...30 - там это резисторы R6,7. В схемах остальных документов эти резисторы тоже имеются.

Цитировать
Остаётся вопрос, нужно ли доп.усиление для линейного входа?
В принципе, INA217 обеспечит 60 дБ усиления, а этого более чем достаточно для любого конденсаторного мика при работе в линейный про-вход +4 dBu (1,23 В рмс). Правда, в районе 40...60 дБ качество будет уже не на высоте. Я бы делал макс. 40...50 дБ в INA и далее регулируемый буфер 20 дБ. Кстати, так и равномерность регулирования гейна будет намного лучше, т.к. в природе не существует потенциометра с диапазоном перестройки R в 1000 раз (60 дБ), обеспечивающего удовлетворительную равномерность /плавность в такой схеме.

Вот та тема на Веге: http://forum.vegalab.ru/showthread.php?t=75062
Настоятельно рекомендую принять к сведению рекомендации digilab-а, он весьма компетентен в этих вопросах. Там, например, выложены его схемы организации входа, выхода, ну и, собственно, пассивного ФВЧ.
« Последнее редактирование: Февраля 13, 2022, 03:18:48 pm от olegfx »