Автор Тема: 1-2х канальный преамп(микшер для микрофона)  (Прочитано 11590 раз)

0 Пользователей и 1 Гость просматривают эту тему.

Hateks (S.T.A Custom)

  • Сообщений: 972
  • GTLab - forever!
    • ICQ клиент - 5790949
    • Просмотр профиля
    • E-mail
Всем привет!Вопрос следующий:посоветуйте схемку преампа, для микрофона(+ с фантомный питанием отключаемым)  студийного класса.Желательно на лампе....C возможностью подключения 2х микрофонов.Желательно чтобы сигналы  с микрофонов можно было смешивать,так и отдельно выводить.Спасибо ;)
S.T.A Custom preamps

Hateks (S.T.A Custom)

  • Сообщений: 972
  • GTLab - forever!
    • ICQ клиент - 5790949
    • Просмотр профиля
    • E-mail
Re: 1-2х канальный преамп(микшер для микрофона)
« Ответ #1 : Февраля 13, 2008, 10:54:32 am »
Ау  народ!Ну что, никто не может помочь схемкой??
S.T.A Custom preamps

Khaba-khaba

  • Сообщений: 969
  • :)
    • ICQ клиент - 272484818
    • Просмотр профиля
    • E-mail
Re: 1-2х канальный преамп(микшер для микрофона)
« Ответ #2 : Февраля 13, 2008, 01:08:00 pm »
Рядом пост почитай - хороший преамп.
З.Ы.
Недавно ходил на форум к Hi_End'щикам, так там ктото просил схему преда на лампах для установки внутри CD деки.
Мне очень понравился ответ одного участника...
 - Чтоб лампа зазвучала лучше чем навороченные операционники нужно еще очень сильно попотеть!
[size=9]- комбо 1Х12"  6Н1П, 6Н23П, 2Х6П3С-Е, Slo-Recto-Twin
г. Хабаровск [/size]

Hateks (S.T.A Custom)

  • Сообщений: 972
  • GTLab - forever!
    • ICQ клиент - 5790949
    • Просмотр профиля
    • E-mail
Re: 1-2х канальный преамп(микшер для микрофона)
« Ответ #3 : Февраля 13, 2008, 07:36:49 pm »
Какой именно пост?Дай адрес))
S.T.A Custom preamps

Khaba-khaba

  • Сообщений: 969
  • :)
    • ICQ клиент - 272484818
    • Просмотр профиля
    • E-mail
Re: 1-2х канальный преамп(микшер для микрофона)
« Ответ #4 : Февраля 14, 2008, 01:27:03 am »
http://forum.gtlab.net/cgi-bin/yabb2/YaBB.pl?num=1202749674
я там ссылку на схему давал.
[size=9]- комбо 1Х12"  6Н1П, 6Н23П, 2Х6П3С-Е, Slo-Recto-Twin
г. Хабаровск [/size]

Hateks (S.T.A Custom)

  • Сообщений: 972
  • GTLab - forever!
    • ICQ клиент - 5790949
    • Просмотр профиля
    • E-mail
Re: 1-2х канальный преамп(микшер для микрофона)
« Ответ #5 : Февраля 15, 2008, 05:08:39 pm »
Там пусто....кинь схему на мыло мне плиззз....hate999@yandex.ru


Спасибо!!
S.T.A Custom preamps

razorgolf

  • Сообщений: 1115
  • GTLab - forever!
    • Просмотр профиля
Re: 1-2х канальный преамп(микшер для микрофона)
« Ответ #6 : Февраля 15, 2008, 08:33:57 pm »
Да вот же она http://www.paia.com/prodimages/phantsch.gif
У меня открылась.

Hateks (S.T.A Custom)

  • Сообщений: 972
  • GTLab - forever!
    • ICQ клиент - 5790949
    • Просмотр профиля
    • E-mail
Re: 1-2х канальный преамп(микшер для микрофона)
« Ответ #7 : Февраля 15, 2008, 09:54:06 pm »
А на основе 1-2х баллонов могете схемку?
S.T.A Custom preamps

Khaba-khaba

  • Сообщений: 969
  • :)
    • ICQ клиент - 272484818
    • Просмотр профиля
    • E-mail
Re: 1-2х канальный преамп(микшер для микрофона)
« Ответ #8 : Февраля 17, 2008, 01:57:11 pm »
Русский корабль приплывает в Индию. Капитан с попугаем на плече спускается по трапу. На пристани к нему подбегает индиец с дудкой и коброй в лукошке. Индиец:

- А правда, что вы можете выпить стакан водки без закуски?

Капитан:

- Правда!

- А два?

- Правда!

- А три?

- Правда!

- А четыре?

Попугай:

- И три и четыре и твоего червяка съедим и тебе морду набъём!!!
[size=9]- комбо 1Х12"  6Н1П, 6Н23П, 2Х6П3С-Е, Slo-Recto-Twin
г. Хабаровск [/size]

Sh_Vetal

  • Сообщений: 390
    • ICQ клиент - 198943267
    • Просмотр профиля
    • E-mail
Re: 1-2х канальный преамп(микшер для микрофона)
« Ответ #9 : Марта 01, 2008, 09:21:31 am »
Цитировать
А на основе 1-2х баллонов могете схемку?
Ламповый преамп для микрофона не советую собирать, нужны хорошие согласующие трансы, которых, я так думаю, ты не найдеш и мотать не будешь. Схема, которую выложили выше очень хороша, сам собрал для себя и для других буду собирать. Вобщем не парь мозги, собирай на ОУ, только ОУ хорошие поставь!
Зустрінемось в пеклі :)

engl

  • Гость
Re: 1-2х канальный преамп(микшер для микрофона)
« Ответ #10 : Марта 02, 2008, 09:20:45 am »
Еще микрухи есть специальные. ina103 кажется. По шумам будет точно лучше  + схема проще. Один минус - цена :(

Denn

  • Global Moderator
  • *****
  • Сообщений: 14277
  • είμαι ο μουσικός και ο ραδιομηχανίκός
    • ICQ клиент - 322153053
    • Просмотр профиля
    • E-mail
Re: 1-2х канальный преамп(микшер для микрофона)
« Ответ #11 : Марта 02, 2008, 09:58:51 am »
Цитировать
Еще микрухи есть специальные. ina103 кажется. По шумам будет точно лучше  + схема проще. Один минус - цена :(
Второй минус - хрен достанешь ;)
Не говорите что мне делать, и я не скажу куда Вам идти.

Лучшее решение из возможных - самое простое. И наоборот.

Прежде чем судить

engl

  • Гость
Re: 1-2х канальный преамп(микшер для микрофона)
« Ответ #12 : Марта 06, 2008, 09:08:55 pm »
http://www.mitracon.ru/info/search.php?allsearch=+ina103&x=4&y=2
http://www.chipdip.ru/search.aspx?searchtext=ina103
 -  для тех кто в москве точно не проблемма ;)

Thorn

  • Administrator
  • *****
  • Сообщений: 867
  • diyfactory.ru
    • Просмотр профиля
    • E-mail
Re: 1-2х канальный преамп(микшер для микрофона)
« Ответ #13 : Марта 07, 2008, 06:11:31 pm »
Я думаю ина103 досточно популярна чтобы совсем не быть проблемой. И не только в Москве.
http://efind.ru/icsearch/?search=ina103
(Кстати кто видел схему-проект хороший - дайте ссылку, надо попробовать любимую Петратоном микруху)...
« Последнее редактирование: Марта 07, 2008, 06:13:00 pm от Thorn »
http://diy-tubes.ru - комплектующие для самодельного музыкального оборудования

Hateks (S.T.A Custom)

  • Сообщений: 972
  • GTLab - forever!
    • ICQ клиент - 5790949
    • Просмотр профиля
    • E-mail
Re: 1-2х канальный преамп(микшер для микрофона)
« Ответ #14 : Марта 08, 2008, 09:14:36 pm »
Народ!Ну все же...На лампе преапм не оочень сложный для мика хоть на один канал дайте плиззз...Очень хочется!
S.T.A Custom preamps

Khaba-khaba

  • Сообщений: 969
  • :)
    • ICQ клиент - 272484818
    • Просмотр профиля
    • E-mail
Re: 1-2х канальный преамп(микшер для микрофона)
« Ответ #15 : Марта 09, 2008, 01:17:46 am »
вымогатель! :) Вот держи...
http://dvtube.w6.ru/mic_preamp.jpg
[size=9]- комбо 1Х12"  6Н1П, 6Н23П, 2Х6П3С-Е, Slo-Recto-Twin
г. Хабаровск [/size]

engl

  • Гость
Re: 1-2х канальный преамп(микшер для микрофона)
« Ответ #16 : Марта 09, 2008, 02:03:52 pm »
занятная штука...
Интересно как у нее с шумами будет? А то вопрос шумов для меня очень актуален. Например по сравнению с той же ina103.
Да и с лампочками бы поигрался ради интереса. А может есть схемы на пентодах???  У них вроде с этим получше, да и имеется их н-ое количество...


Еще что сразу в глаза бросилось - на фантоме должны быть резюки 6.8к (или 5.6к), но точно не 2.2к - на это сопротивление расчитан усилок в самом микрофоне. Плюс к этому, например "октава" гарантирует характеристики микрофонов при питании 48 +/- 2в.

И еще - а зачем там использованы резюки по 1м??? Ведь входные сопротивнения там очень небольшие, а использованные большие сопротивления, как мне известно -  источники посторонних шумов.

vari-mu

  • Сообщений: 30
  • GTLab - forever!
    • Просмотр профиля
    • E-mail
Re: 1-2х канальный преамп(микшер для микрофона)
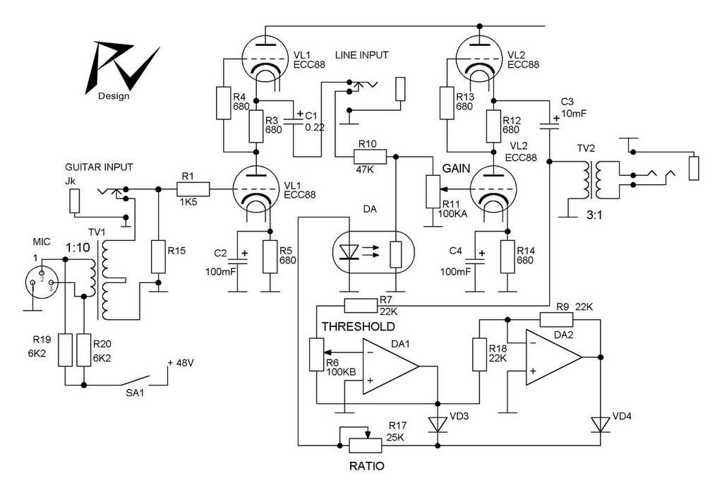
« Ответ #17 : Марта 12, 2008, 09:30:26 am »



Вот простейший ламповый преамп , да еще с ламповым компрессором . ::)


Khaba-khaba

  • Сообщений: 969
  • :)
    • ICQ клиент - 272484818
    • Просмотр профиля
    • E-mail
Re: 1-2х канальный преамп(микшер для микрофона)
« Ответ #18 : Марта 13, 2008, 09:08:28 am »
Угу... только он с трансом на входе.
[size=9]- комбо 1Х12"  6Н1П, 6Н23П, 2Х6П3С-Е, Slo-Recto-Twin
г. Хабаровск [/size]

Kostyan

  • Сообщений: 1442
  • GTLab - forever!
    • Просмотр профиля
    • E-mail
Re: 1-2х канальный преамп(микшер для микрофона)
« Ответ #19 : Марта 13, 2008, 12:25:25 pm »
И на входе. Оптимизма не прибавляет.
guitargear27/reborn amp https://vk.com/club46514558