Автор Тема: Помогите в реализации 5 позиционного переключателя  (Прочитано 5664 раз)

0 Пользователей и 1 Гость просматривают эту тему.

maxv

  • Сообщений: 8
  • GTLab - forever!
    • Просмотр профиля
    • E-mail
Привет всем!Помогите разобраться в возможности применения микрухи 74LS138,в 5ти позиционном контроллере для переключения каналов в комбике ,с кнопками без фиксации. Блочная схема приведена ниже.[/URL][/img] :-?
« Последнее редактирование: Февраля 05, 2010, 02:58:25 pm от maxv »

Mihkel

  • Сообщений: 36
  • OnuM studio
    • Просмотр профиля
    • E-mail
Микросхема 74LS138  - простой дешифратор 3х8 без памяти, по-этому кнопки без фиксации не покатят. Объясни конкретно чего хочешь сделать?
Электроника - это контакт. Если что-то не работает, значит, либо нет контакта там, где он должен быть, либо он есть там, где его быть не должно.

Petros

  • Сообщений: 599
    • ICQ клиент - 558219063
    • Просмотр профиля
    • E-mail
Видимо речь идет о футсвиче на логике.

Jimmy_Page

  • Гость
[movedhere] Гитарные усилители и примочки [move by] Jimmy Page.

Mihkel

  • Сообщений: 36
  • OnuM studio
    • Просмотр профиля
    • E-mail
Цитировать
Видимо речь идет о футсвиче на логике.
Тогда надо знать активный или пассивный футсвич планируется делать. Грамотно составленное техническое задание - 50% успеха.
« Последнее редактирование: Февраля 07, 2010, 07:39:40 pm от OnuM »
Электроника - это контакт. Если что-то не работает, значит, либо нет контакта там, где он должен быть, либо он есть там, где его быть не должно.

maxv

  • Сообщений: 8
  • GTLab - forever!
    • Просмотр профиля
    • E-mail
Цитировать
Цитировать
Видимо речь идет о футсвиче на логике.
Тогда надо знать активный или пассивный футсвич планируется делать. Грамотно составленное техническое задание - 50% успеха.
Необходимо реализовать для схемы приведенной выше 5 позиционную переключалку на логике. Т.е.Klean,Crunch, Lead 1,Lead 2,FX.

Mihkel

  • Сообщений: 36
  • OnuM studio
    • Просмотр профиля
    • E-mail
Так что будем проектировать? Футсвич или управление с панели девайса? С пятью кнопками или одной с последовательным перебором режимов?
« Последнее редактирование: Февраля 10, 2010, 10:25:05 am от OnuM »
Электроника - это контакт. Если что-то не работает, значит, либо нет контакта там, где он должен быть, либо он есть там, где его быть не должно.

GOR

  • Гость
Я так понял ты хочешь сделать управление комутацией на логике, тоесть вся схема будет в комбике, а на футсвиче только 5 кнопок без фиксации?

Mihkel

  • Сообщений: 36
  • OnuM studio
    • Просмотр профиля
    • E-mail
Я прикинул схему на бумаге. По-минимому потребуется две микросхемы: 74148 и 74259. Скорее всего потребуется ещё собрать формироварель импульса записи с защитой от дребезга контактов, но это ещё одна микросхема простой логики.
P.S.Только мне кажется этот вопрос клиента больше не интерисует :)
« Последнее редактирование: Февраля 12, 2010, 10:34:40 am от OnuM »
Электроника - это контакт. Если что-то не работает, значит, либо нет контакта там, где он должен быть, либо он есть там, где его быть не должно.

GOR

  • Гость
Зато меня интересует) самому чтото подобное нада, опыта работы с логикой просто нету... я уже думал это на контролере делать, ну это как то слишком, для простого переключателя, хотя тогда будет всего одна микросхема контроллера, ну и оптопары для гальванической развязки...

Serchey

  • Сообщений: 589
  • GTLab - forever!
    • Просмотр профиля
И меняяя интересует!!!)))
Нету невыполнимых задач, бывают неправильно поставленные :)

От работы дохнут кони, но я маленький бессмертный пони :)

Mihkel

  • Сообщений: 36
  • OnuM studio
    • Просмотр профиля
    • E-mail
Вот примерно так получается. Схему не макетировал, данные о работе микросхем взял из справочника.http://keep4u.ru/full/cb96ce933e9ceacde9c9821b184b325b.html
« Последнее редактирование: Февраля 13, 2010, 06:33:18 pm от OnuM »
Электроника - это контакт. Если что-то не работает, значит, либо нет контакта там, где он должен быть, либо он есть там, где его быть не должно.

KMG

  • Сообщений: 3776
    • ICQ клиент - 412221711
    • AOL клиент - Mike
    • Просмотр профиля
    • E-mail
Ну и что, схема будет по очереди включать выходы от кнопок.
А выключать то кто их будет?
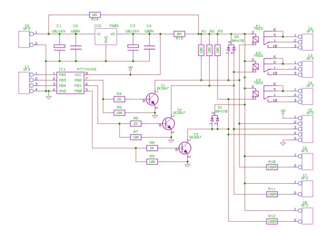
Все таки проще на контроллере, вот пример 3 входа 3 выхода:

Тут схема конечно избыточная и под разное входное питание и под разное напряжение реле, выходы на светодиоды.
Но смысл ясен - кнопки прямо на входы (для футсвича можно от разъема до входа 100 Ом а на входе диоды на землю и питание для защиты), с выходов через ключи на реле, или через резистор прямо на оптроны.
Самое главное алгоритм переключения не зависит от схемы, и поменять его можно в любой момент.

Mihkel

  • Сообщений: 36
  • OnuM studio
    • Просмотр профиля
    • E-mail
Цитировать
Ну и что, схема будет по очереди включать выходы от кнопок.
А выключать то кто их будет?
Схема и будет выключать. Вы, KMG, прибываете в ранге "разбирающегося", ну так разбиритесь. ;)
Я ведь не претендую на истину в последней инстанции. Я предложил схемное решение, поставленной задачи. Устройство "дуракоустойчевое", при нажатии одновременно двух и более кнопок срабатывать всегда будет только одна, это обусловлено работой приоритетного шифратора. Цепь R1C1 обеспечивает длительность импульса записи в регитстр и подавление дребезга контактов кнопок. Цепь R2C2 обеспечивает длительность импульса сброса регистра и её постоянная времени должна быть меньше цепи R1C1. Как видно из схемы, число управляющих выходов может быть увеличино до 8. Схему конечно надо промакетировать, т.к. неизвестно что регистр пропишет в ячейки памяти при включении питания. Возможно придётся вводить цепь предворительного обнуления. 
« Последнее редактирование: Февраля 13, 2010, 08:36:13 pm от OnuM »
Электроника - это контакт. Если что-то не работает, значит, либо нет контакта там, где он должен быть, либо он есть там, где его быть не должно.

KMG

  • Сообщений: 3776
    • ICQ клиент - 412221711
    • AOL клиент - Mike
    • Просмотр профиля
    • E-mail
Да не посмотрел (даже не предполагал что работа по отпусканию), что в твоей схеме при нажатии кнопки идет сброс, а по отпусканию должна идти запись.
Только один момент упущен  74х259 - "просветный" то есть пока есть строб он отслеживает входы адреса и данных (то есть просто как дешифратор), как строб кончается переходит в режим хранения. С учетом RC и задержки на И-НЕ получается гонка фронтов (а  возможно и 100% неработоспособность, то есть постоянное включение 7-го выхода). Здесь нужно анализировать задержку для для адресов и стробов относительно входов для 74х348 а так же необходимое время установления адресов перед стробом для 74х259.
Если конечно навесить RС на адреса, то возможно схема и заработает но мне не нравятся такие решения.

Mihkel

  • Сообщений: 36
  • OnuM studio
    • Просмотр профиля
    • E-mail
Цитировать
Да не посмотрел (даже не предполагал что работа по отпусканию), что в твоей схеме при нажатии кнопки идет сброс, а по отпусканию должна идти запись.
Обнуление и запсь происходят при нажатии на кнопку. Так как вход R является приоритетным по отношению к входу Е и оба входа не динаические, то из-за разницы в длительности управляющих импульсов всё должно работать коректно. 
« Последнее редактирование: Февраля 14, 2010, 11:33:05 am от OnuM »
Электроника - это контакт. Если что-то не работает, значит, либо нет контакта там, где он должен быть, либо он есть там, где его быть не должно.

KMG

  • Сообщений: 3776
    • ICQ клиент - 412221711
    • AOL клиент - Mike
    • Просмотр профиля
    • E-mail
Да, согласен, невнимательно посмотрел показалось, что RC цепочки на элементы И-НЕ идут с разных выходов шифратора.
Использование другого выхода сбило с толку, проще на второй вход И-НЕ через инвертор (на свободном элементе).
Все равно вся игра на RC.
Но все равно, я считаю что оспользование рассыпухи оправдано только если использовать "С" серию и кормить прямо от 12в накала/релюх. А если городить 5В, то проще однокристалка.
20 ногая ATtiny2313 дает 18 входов/выходов
Вот напртмер задача была  переключение эффектов AL3201 с двух кнопок с индикацией, можно конечно поставить счетчики дешифраторы, преобразователь в код грэя, зачем если проще так:
http://milas.spb.ru/~kmg/files/projects/dre/disp/DispSch.pdf
А программирование, если уж совсем влом изучать тогда да.