Автор Тема: Сумматор на ОУ с интегратором в ООС.  (Прочитано 5019 раз)

0 Пользователей и 1 Гость просматривают эту тему.

zEROID

  • Сообщений: 3021
  • Играю на гитаре и паяю с детства :-)
    • ICQ клиент - 24397417
    • Просмотр профиля
    • E-mail
Сумматор на ОУ с интегратором в ООС.
« : Декабря 13, 2014, 09:15:19 am »
Конструирую сумматор для молулярных синтов, конденсаторы в цепи сигналов ставить не хочу, решил поставить в ООС интеграторы для отслеживания постоянки. В симуляторе всё выглядит вполне кошерно. Но есть сомнения по поводу устойчивости схемы на инфранизких частотах.

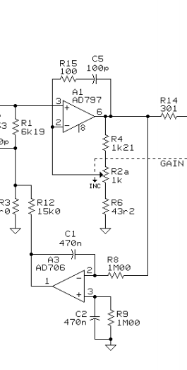
Вот набросок части схемы одного канала:




Вот результат симуляции: по частотке всё прекрасно, -0.5дБ на 10Гц.



Фаза:



По теории получаем полюс фильтра на частоте в пределе стремящийся к 0 Гц и думается что получится релаксационный генератор инфранизкой частоты. Путей достижения устойчовости несколько, какой на ваш взгляд самый правильный?


У дженсенов сделано так:



Но там схема трансформаторная. никакой фильтрации нет, просто устраняется дрейф нуля ОУ, у меня немного другое.

KSG

  • Сообщений: 5766
  • GtLab.Net forever!
    • Просмотр профиля
    • E-mail
Re: Сумматор на ОУ с интегратором в ООС.
« Ответ #1 : Декабря 13, 2014, 09:35:11 am »
Предполагается, что схема может хлюпать, заикаться или щёлкать?
Практика - критерий истины

new_man

  • Сообщений: 2053
  • GtLab.Net
    • Просмотр профиля
    • E-mail
Re: Сумматор на ОУ с интегратором в ООС.
« Ответ #2 : Декабря 13, 2014, 09:38:40 am »
Мне кажется, интегратор там просто не нужен.

Rst7

  • Сообщений: 1619
  • Мимо проходил...
    • Просмотр профиля
    • E-mail
Re: Сумматор на ОУ с интегратором в ООС.
« Ответ #3 : Декабря 13, 2014, 10:32:39 am »
А Вы посмотрите, что там с АЧХ не в диапазоне 20Гц-20кГц, а в диапазоне, например, 0.02Гц-2МГц. Если резонансов не наблюдается и сдвиг фазы в адекватных пределах, то все будет работать.
"Практика выше (теоретического) познания, ибо она имеет не только достоинство всеобщности, но и непосредствен

DDD

  • Сообщений: 10347
  • Имею личный текст
    • Просмотр профиля
    • E-mail
Re: Сумматор на ОУ с интегратором в ООС.
« Ответ #4 : Декабря 13, 2014, 11:02:09 am »
По моим понятиям, схема подобной конфигурации всегда найдёт частоту, на которой запеть.
Как лечить - ХЕЗ, честно говоря.
Мега- и килоГерцы давятся легко, а вот доли Герц - проблемы (((
« Последнее редактирование: Декабря 13, 2014, 11:05:11 am от DDD »
Готов подписаться под каждым своим словом

KSG

  • Сообщений: 5766
  • GtLab.Net forever!
    • Просмотр профиля
    • E-mail
Re: Сумматор на ОУ с интегратором в ООС.
« Ответ #5 : Декабря 13, 2014, 12:28:18 pm »
Осталось спаять и проверить, кто угадал с прогнозом.  ;)
Практика - критерий истины

zEROID

  • Сообщений: 3021
  • Играю на гитаре и паяю с детства :-)
    • ICQ клиент - 24397417
    • Просмотр профиля
    • E-mail
Re: Сумматор на ОУ с интегратором в ООС.
« Ответ #6 : Декабря 13, 2014, 03:06:48 pm »
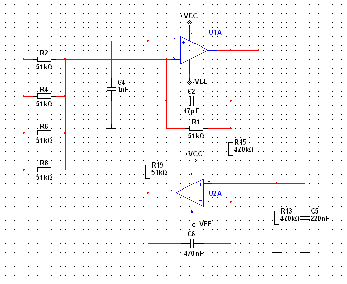
Пока мысль остановилась вот на этом:




Что скажете, товарищи?



Peratron

  • Сообщений: 13579
  • GTLab - forever!
    • Просмотр профиля
    • E-mail
Re: Сумматор на ОУ с интегратором в ООС.
« Ответ #7 : Декабря 13, 2014, 03:26:00 pm »
Зачем столь глубокая подстройка?
Сервопетля способна компенсировать до половины питания.

А оно надо по жизни?

Схемотехническая мантра: титцешенкохоровицехилл. Повторять до просветления...

Rst7

  • Сообщений: 1619
  • Мимо проходил...
    • Просмотр профиля
    • E-mail
Re: Сумматор на ОУ с интегратором в ООС.
« Ответ #8 : Декабря 13, 2014, 08:38:37 pm »
Цитировать
Пока мысль остановилась вот на этом:

"Это" всего лишь в 2.5 раза уменьшит постоянную составляющую на выходе.
"Практика выше (теоретического) познания, ибо она имеет не только достоинство всеобщности, но и непосредствен

Rst7

  • Сообщений: 1619
  • Мимо проходил...
    • Просмотр профиля
    • E-mail
Re: Сумматор на ОУ с интегратором в ООС.
« Ответ #9 : Декабря 13, 2014, 09:02:22 pm »
Я сейчас посчитал первую схему, она устойчива везде, с разомкнутой ООС критерии устойчивости не нарушаются.
"Практика выше (теоретического) познания, ибо она имеет не только достоинство всеобщности, но и непосредствен

zEROID

  • Сообщений: 3021
  • Играю на гитаре и паяю с детства :-)
    • ICQ клиент - 24397417
    • Просмотр профиля
    • E-mail
Re: Сумматор на ОУ с интегратором в ООС.
« Ответ #10 : Декабря 13, 2014, 10:58:26 pm »
В общем, надо видимо макетить на бредборде, симулятор одно, а реальная схема - другое.


@ Peratron


Зачем столь глубокая подстройка?
Сервопетля способна компенсировать до половины питания.
А оно надо по жизни?


Именно в этом применении - надо, аналоговые модули там могут вылезти разные бяки.

@ Rst7

Я сейчас посчитал первую схему, она устойчива везде, с разомкнутой ООС критерии устойчивости не нарушаются.


Спасибо за поддержку, я тоже вроде как прикидывал перед тем как в симуляторе собирать, но сам понимаешь. сомнение....

Кстати, во второй схеме на одном входе специально висит + 12 вольт, на выходе чистый синус без постоянки....


Но сам склоняюсь к нормальной компенсации без костылей в виде R11 в ООС интегратора.

По первой схеме есть сомнения по поводу R13 C5 нужны или нет. Можно неинвертирующий вход интегратора на землю вешать вроде как? Или есть засада?




Rst7

  • Сообщений: 1619
  • Мимо проходил...
    • Просмотр профиля
    • E-mail
Re: Сумматор на ОУ с интегратором в ООС.
« Ответ #11 : Декабря 14, 2014, 10:13:30 am »
Цитировать
Кстати, во второй схеме на одном входе специально висит + 12 вольт, на выходе чистый синус без постоянки....

Так не бывает, куда-то не туда смотрите. С резистором в ООС интегратора да с делителем на выходе общее усиление не более 2.5 (5 - интегратор, 0.5 - делитель на выходе интегратора). А значит, что для компенсации сдвига на входе U напряжение на выходе будет -U/2.5.

Цитировать
По первой схеме есть сомнения по поводу R13 C5 нужны или нет. Можно неинвертирующий вход интегратора на землю вешать вроде как? Или есть засада?

Эта цепь компенсирует входной ток операционника. Если у Вас в интеграторе стоит опер с биполярными транзисторами на входе, то токи базы будут приводить к смещению нуля (если второй вход просто заземлить). Равенство сопротивлений на обоих входах опера приводит к одинаковому смещению.

Сомнительна необходимость цепи R19C4 - потенциальный полюс на характеристике. Я бы от нее избавился.
"Практика выше (теоретического) познания, ибо она имеет не только достоинство всеобщности, но и непосредствен

zEROID

  • Сообщений: 3021
  • Играю на гитаре и паяю с детства :-)
    • ICQ клиент - 24397417
    • Просмотр профиля
    • E-mail
Re: Сумматор на ОУ с интегратором в ООС.
« Ответ #12 : Декабря 14, 2014, 06:02:19 pm »
Эта цепь компенсирует входной ток операционника.

Это понятно, я просто пока не решил какие ОУ ставить. В сумматор наверное поставлю OPA2134 а в интегратор...да там неважно, можно и TL072 думаю....

Сомнительна необходимость цепи R19C4 - потенциальный полюс на характеристике. Я бы от нее избавился.


Как раз для компенсации входного тока ОУ и чтобы отфильтровать возможную грязебяку с интегратора. Потенциальный полюс да, если С4 поставить побольше, вылезает горбина на инфранизе. С указанным номиналом в середине незначительный подъём (0.2 dB). В общем, пока думаю ещё....


Rst7

  • Сообщений: 1619
  • Мимо проходил...
    • Просмотр профиля
    • E-mail
Re: Сумматор на ОУ с интегратором в ООС.
« Ответ #13 : Декабря 14, 2014, 09:25:29 pm »
Цитировать
Как раз для компенсации входного тока ОУ

Он не нужен. а) Входной ток приведет к смещению нуля опера, что скомпенсирует интегратор. б) он не работает как компенсатор, потому что возможны разные сопротивления источников по постоянному току - от 0 до бесконечности.

Цитировать
и чтобы отфильтровать возможную грязебяку с интегратора.

Там ничего не бывает. Интегратор - это и так -6дБ/октаву, т.е. сам по себе фильтр.
"Практика выше (теоретического) познания, ибо она имеет не только достоинство всеобщности, но и непосредствен