@ ThornПросто если для новичков, то немного рекламы не помешает: плата разведена профи
Ну, вот зачем рекламировать самому, когда это тусовка сделает за меня?

Если же по делу - то на всё про всё не всегда рук и ног хватает: запал слегка иссяк к моменту изготовления демо-образца.
А судьба разработки в тусовке - в значительной степени подчиняется законам случайности.
Особенно усиленно пропропихивать проект - намерения нет, но если он востребован - то сам на самоходе пойдёт.
А необходимые нюансы в процессе обсуждения так или иначе всплывут.
Тут само событие "обсуждение" является привлекающим внимание элементом - в ходе него необходимыми подробностями костяк обрастёт. Главное - что б был. И решающий элемент - наличие отработанной до нюансов конструкции: бери и повторяй...
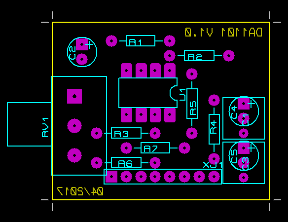
питание плюс минус 12 в то92 типа компакт (почему не 15 кстати), чем питать можно (вторички у транса)
А вот тут одно с другим несколько связано.
Да, в отношении питания я несколько упустил - надо было сразу сказать, что в качестве адаптера используется очень популярный на рынке питатель-"капелька" для TV-антенных усилителей, из которого удаляется встроенный выпрямитель и обмотка трансформатора напрямую кидается на выход.
Это наидешевейший и наидоступнейший вариант из всех возможных.
Поскольку параметры транса в таком адаптере несколько с закидонами (довольно высокое внутреннее сопротивление) - то под нагрузкой напруга приседает и 15 Вольт могут оказаться с пульсациями.
Потому 12 Вольт - надёжней. А на параметрах преампа оно не сказывается - для звуковых карт много и не надо и избыточный хидрум не то, что не используется, а и просто вреден.
Варианты замены ОУ, предложить ну и т.д.
Хе-хе...
Коварный замысел в том и состоит - что б дать тусовке обсосать самоочевидные вещи: хайп на ровном месте - он и есть рекламный двигатель.
А неофиту избыток рекомендаций - во вред: голова много сущностей ещё не держит и нужна
точная инструкция, гарантированно ведущая к успеху на первом этапе.
Уменьшение степеней свободы - важный фактор концентрации на главном...
ХИНТ: и да - ещё один нюанс. Из той же степи.
Начать тему с пассажа о благотворительности - для меня предельно важно: мне совершенно не нужно, что б целевую разработку, рассчитанную на совершенно конкретную аудиторию, принимали бы за основной продукт от ПЕРАТОНИКИ!
Это именно для "сделай сам - и получи результат на халяву".