Автор Тема: Проект: "Окно в Европу" (В эту тему НЕ ПИСАТЬ!)  (Прочитано 43312 раз)

0 Пользователей и 1 Гость просматривают эту тему.

DDD

  • Сообщений: 10347
  • Имею личный текст
    • Просмотр профиля
    • E-mail
Держатель платы при монтаже ("третья рука)
« Ответ #580 : Октября 07, 2014, 03:06:34 pm »
Что можно сделать из старой настольной лампы:
Взято из     http://snakeclamp.com/Category/workholding-snakeclamp-work-holding-third-arm
Готов подписаться под каждым своим словом

DDD

  • Сообщений: 10347
  • Имею личный текст
    • Просмотр профиля
    • E-mail
Крышки на потенциометры
« Ответ #581 : Октября 11, 2014, 01:25:47 pm »
Сабж:
Красные колпачки на переменных резисторах - это специальные резиновые чехольчики, предохраняющие внутренности переменников от пыли, которая липнет к смазке и в конце-концов гробит контакт.

« Последнее редактирование: Октября 11, 2014, 01:26:42 pm от DDD »
Готов подписаться под каждым своим словом

DDD

  • Сообщений: 10347
  • Имею личный текст
    • Просмотр профиля
    • E-mail
Сделает Вашу гитару басухой...
« Ответ #582 : Октября 16, 2014, 04:02:56 pm »
... заморочный звукосниматель, описанный в ссылке.
Сразу обращаю внимание, что фишка основана на цифровой обработке звука, и требует дополнительного кабеля от гитары в педалборд.
Не уверен, что это нечто особенное, но решение весьма оригинальное.

Смотреть здесь:     https://www.kickstarter.com/projects/alittlethunder/a-little-thunder-pickup-add-bass-to-your-guitar

Готов подписаться под каждым своим словом

DDD

  • Сообщений: 10347
  • Имею личный текст
    • Просмотр профиля
    • E-mail
Доработанный Bronx Cheer + клип
« Ответ #583 : Октября 16, 2014, 04:15:34 pm »
Автор оригинала схемы Bronx Cheer - незабвенный Tim Escobedo.
В топике дана доработанная схема и, главное, звуковой клип (клипы Bronx Cheer редки в НЕТе и весьма своеобразны).
Приведенный клип радует оригинальным и юзабельным звуком (уж во всяком случае, на азербайджанской свадьбе он будет вполне уместен).
Рекомендую:
1) Описание и схема:     http://www.diystompboxes.com/smfforum/index.php?topic=107762.0
2) Клип:                         https://www.youtube.com/watch?feature=player_embedded&v=n-q8GM6PcOU
Готов подписаться под каждым своим словом

DDD

  • Сообщений: 10347
  • Имею личный текст
    • Просмотр профиля
    • E-mail
Просто: ситар из гитары
« Ответ #584 : Октября 21, 2014, 09:53:39 am »
Схема из далекого 1967 года. Сделана на германиевых триодах.
Особенности:
- первый каскад подобен ранним фузам с "хулиганским" включением транзистора
- в качестве формирователя характерного  тембра использованы ДВА НАУШНИКА, СМОТАННЫЕ ВМЕСТЕ "морда в морду".
*** Интересно именно само использование электромеханических преобразователей для формирования АЧХ сигнала на выходе.
Обсуждение в топике:
http://www.diystompboxes.com/smfforum/index.php?topic=108963.0
« Последнее редактирование: Октября 21, 2014, 09:55:15 am от DDD »
Готов подписаться под каждым своим словом

DDD

  • Сообщений: 10347
  • Имею личный текст
    • Просмотр профиля
    • E-mail
Готов подписаться под каждым своим словом

DDD

  • Сообщений: 10347
  • Имею личный текст
    • Просмотр профиля
    • E-mail
Травим Гайнту без ЛУТ
« Ответ #586 : Декабря 10, 2014, 04:16:31 am »
... если рисунок несложный.
http://www.diystompboxes.com/smfforum/index.php?topic=109403.0
Готов подписаться под каждым своим словом

DDD

  • Сообщений: 10347
  • Имею личный текст
    • Просмотр профиля
    • E-mail
10 исторически заморочных педалей
« Ответ #587 : Декабря 12, 2014, 03:40:50 pm »
В своё время они были действительно самыми странными эффектами.
Хорошая остроумная статья (англ.), но на каждый из эффектов имеется видеоклип. Так что, все понятно.
http://www.guitarworld.com/weird-science-10-strangest-vintage-effects-all-time
« Последнее редактирование: Декабря 12, 2014, 03:41:33 pm от DDD »
Готов подписаться под каждым своим словом

DDD

  • Сообщений: 10347
  • Имею личный текст
    • Просмотр профиля
    • E-mail
Фузз на выходе УМ (!)
« Ответ #588 : Декабря 15, 2014, 03:08:02 pm »
http://www.diystompboxes.com/smfforum/index.php?PHPSESSID=45b74057ba01a0bea27b530a97fa1d96&topic=109464.0

Имеет историческую ценность; практической ценности - никакой.
 
Готов подписаться под каждым своим словом

DDD

  • Сообщений: 10347
  • Имею личный текст
    • Просмотр профиля
    • E-mail
Поразительно красивый реверб...
« Ответ #589 : Декабря 21, 2014, 04:40:33 am »
... с частотной модуляцией и ''хвостами'' до 30 секунд.
Самый смак в клипе начинается на 02:26.

http://proguitarshop.com/mr-black-supermoon-modulated-reverb.html
Готов подписаться под каждым своим словом

DDD

  • Сообщений: 10347
  • Имею личный текст
    • Просмотр профиля
    • E-mail
Шикарный закос под Brian May
« Ответ #590 : Декабря 23, 2014, 01:25:44 pm »
http://m.youtube.com/watch?v=2yATuip8Wc4
Получил немалое удовольствие от этого клипа.
Схема примочки, печатка и толковище по сабжу в ссылке:
http://www.diystompboxes.com/smfforum/index.php?topic=73679.0
Готов подписаться под каждым своим словом

DDD

  • Сообщений: 10347
  • Имею личный текст
    • Просмотр профиля
    • E-mail
Выхлоп электрогитары в картинках и цифрах
« Ответ #591 : Января 01, 2015, 10:08:51 am »
Где-то в самом начале ''Окна в Европу'' есть похожая тема.
Теперь вот ещё одна:
http://tomsguitarprojects.blogspot.ch/2014/12/electric-guitar-output-voltage-levels.html
Готов подписаться под каждым своим словом

DDD

  • Сообщений: 10347
  • Имею личный текст
    • Просмотр профиля
    • E-mail
Калькулятор фильтров на гираторе
« Ответ #592 : Января 02, 2015, 05:45:56 am »
Довольно удобная онлайн утилита, всё наглядно и без лишних заумствований:
http://www.muzique.com/lab/gyrator.htm
Готов подписаться под каждым своим словом

DDD

  • Сообщений: 10347
  • Имею личный текст
    • Просмотр профиля
    • E-mail
Добавим педали "перчику"
« Ответ #593 : Января 12, 2015, 01:20:30 pm »
Как сделать звук педальки более ... ну, в общем, ясно из названия темы.
*** В топике сначала идет толковый разговор про усугубление характера звука - в общем-то, известные истины, но прочесть никогда не помешает - а потом дискуссия переходит на внешнее оформление корпуса.
В общем, каждый найдет себе по вкусу.
http://www.diystompboxes.com/smfforum/index.php?topic=109670.0
Готов подписаться под каждым своим словом

DDD

  • Сообщений: 10347
  • Имею личный текст
    • Просмотр профиля
    • E-mail
Управляемый провал на АЧХ (в темброблоке)
« Ответ #594 : Января 14, 2015, 07:17:37 am »
Новая статья на AMZ FX.
Весьма полезные схемки для применения в примочках, есть немножко нового.
Чтения всего-то на 2-3 минуты, рекомендую:
http://www.muzique.com/lab/notch.htm
Готов подписаться под каждым своим словом

DDD

  • Сообщений: 10347
  • Имею личный текст
    • Просмотр профиля
    • E-mail
Фэйзер (но, ИМХО, неубедительно)
« Ответ #595 : Января 14, 2015, 04:08:27 pm »
Автор - Deadastronaut - хорошо известен как создатель очень хороших оригинальных примочек, и еще больше как замечательный промоутер своих творений с помощью замечательных видеоклипов.
Последнее его творение - фэйзер (в оригинале фазовый фильтр).
Из интересных особенностей стоит отметить вынесенный наружу (на верхнюю панель корпуса) регулятор смещения управляющих полевых транзисторов (регулировка напряжения на истоках), что изрядно расширяет возможности устройства.
Описан в топике, там же поначалу заморочный видеоклип.
НО: звук не показался мне сколько-нибудь новаторским, а больше похожим на самые обычные фэйзеры, коих пруд пруди как в напольном исполнении, так и в составе комбиков.
Для демонстрации фэйзера привлечен очень нехилый фузз, до которых автор большой умелец.
Тем не менее, какого-то яркого впечатления сам новоявленный фэйзер не производит.
И, к тому же, немного не доработана полоса в зоне ВЧ, и местами прет очень некрасивый песочный призвук.
Или я ошибаюсь?
Топик с обсуждением и схемой (клип в топике, на 1-й странице):
http://www.diystompboxes.com/smfforum/index.php?topic=109676.0

« Последнее редактирование: Января 14, 2015, 04:18:50 pm от DDD »
Готов подписаться под каждым своим словом

DDD

  • Сообщений: 10347
  • Имею личный текст
    • Просмотр профиля
    • E-mail
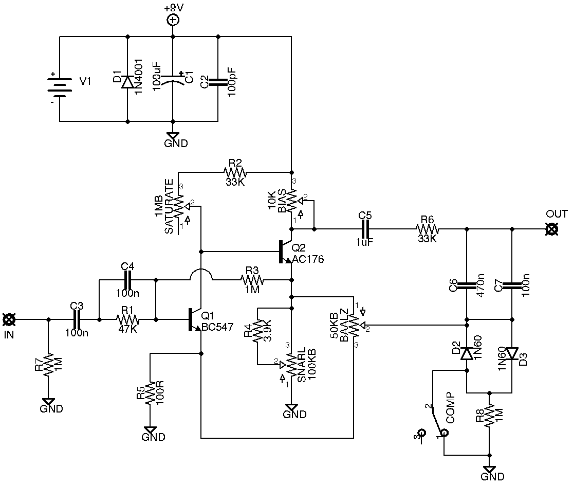
Удивительно! Звук нерядовой...
« Ответ #596 : Января 17, 2015, 11:22:30 am »
...а схема примочки - элементарная. Офигенно!
ИМХО надо просечь принцип, уж больно заманчиво воспроизвести виолончель.
Смотреть youtube-клип с текущего момента + десяток секунд  (звук саксофона, и далее - скрипка и виолончель), а топик в ссылке ниже:
http://www.diystompboxes.com/smfforum/index.php?topic=109733.msg1004554#msg1004554
https://www.youtube.com/watch?feature=player_embedded&v=JzpCzwBJMUM#t=1058

Вот схема:
« Последнее редактирование: Января 17, 2015, 01:22:24 pm от DDD »
Готов подписаться под каждым своим словом

DDD

  • Сообщений: 10347
  • Имею личный текст
    • Просмотр профиля
    • E-mail
Видео-уроки по технологии (на англ.)
« Ответ #597 : Января 18, 2015, 05:01:29 am »
Наверняка каждый найдет в ссылках кое-что для себя.
Итак:

- СМД монтаж:
https://www.youtube.com/watch?x-yt-cl=85114404&feature=player_embedded&v=3NN7UGWYmBY&x-yt-ts=1422579428

- Приемы и трюки по ускорению СМД монтажа:
https://www.youtube.com/watch?v=pdGSFc7VjBE

- Удобные приблуды для СМД монтажа:
https://www.youtube.com/watch?v=dmCVSmbuMrc

- Демонтаж СМД многоножек простейшими средствами:
https://www.youtube.com/watch?v=dCUSwADP6DE

А также фото пары полезных приблуд для удержания СМД при пайке:




« Последнее редактирование: Февраля 02, 2015, 04:36:48 am от DDD »
Готов подписаться под каждым своим словом

DDD

  • Сообщений: 10347
  • Имею личный текст
    • Просмотр профиля
    • E-mail
Спайс-симуляция на СD4000XX (!)
« Ответ #598 : Января 31, 2015, 03:32:28 pm »
Даже не думал, что такое возможно(!). Оказывается - ошибался.
В топике сравнение результатов симуляции с реальным макетированием.
Очень показательно.
http://www.diystompboxes.com/smfforum/index.php?topic=98583.0
« Последнее редактирование: Января 31, 2015, 03:33:08 pm от DDD »
Готов подписаться под каждым своим словом

AK-47

  • Сообщений: 1254
  • Общенье всегда на пользу. Вс
    • Просмотр профиля
    • E-mail
Re: Проект: "Окно в Европу" (В эту тему НЕ ПИСАТЬ!)
« Ответ #599 : Февраля 06, 2015, 06:59:43 am »
Может кого-то заинтересовать
На каждый девайс имеется инструкция и схема в PDF:
http://shop.pedalparts.co.uk/storepage2631289.aspx
« Последнее редактирование: Февраля 06, 2015, 12:48:15 pm от AK-47 »
Всё своими руками. Принцип....  и интересно!