Автор Тема: Крамольный вопрос : КНИ лампового гитарного конца  (Прочитано 66928 раз)

0 Пользователей и 1 Гость просматривают эту тему.

Peratron

  • Сообщений: 13579
  • GTLab - forever!
    • Просмотр профиля
    • E-mail
Цитировать
Видимо весь гитарный мир слыхом не слыхивал про фазоинветор на трансе - что-то не припомню серийных гитарных ламповых у-лей с ним.
Миллион леммингов не может ошибаться (с)...

МОЖО есть МОЖО - оно драматически определяет звучание...
« Последнее редактирование: Июля 31, 2018, 12:05:36 pm от peratron »
Схемотехническая мантра: титцешенкохоровицехилл. Повторять до просветления...

Ligeti

  • Сообщений: 891
  • GTLab - forever!
    • Просмотр профиля
@ Jinx

Позволю себе привести цитату по части трансформаторного ФИ:
"...Трансформаторный каскад фазоинвертора при использовании трансформаторов
высокого качества с симметричной намоткой и статическими экранами между обмотками
позволяет получать выходные сигналы, очень близкие по амплитуде и с малым фазовым
рассогласованием. Но для его реализации требуется специальный трансформатор (напр.,
Lundahl LL1660S), поскольку даже симметричные трансформаторы стандартных типов не
обеспечивают требуемого фазового рассогласования, меньшего ±1°…±2°, на частотах
выше 7…8 кГц. Кроме того, дополнительный трансформаторный каскад может вносить
дополнительные частотные и нелинейные искажения на нижних частотах (ниже 30…50
Гц). Несомненное достоинство трансформаторного фазоинвертора – это очень низкое
сопротивление выходной цепи по постоянному току и способность отдавать в нагрузку
значительную мощность, что позволяет использовать его в качестве драйвера для
выходного каскада, работающего не только в режимах А1 и АВ1, но и в режимах А2 и
АВ2 с токами управляющих сеток выходных ламп..."

Jinx

  • Сообщений: 4123
    • Просмотр профиля
    • E-mail
Цитировать
@ Jinx

Позволю себе привести цитату по части трансформаторного ФИ:
"...Трансформаторный каскад фазоинвертора при использовании трансформаторов
высокого качества с симметричной намоткой и статическими экранами между обмотками
позволяет получать выходные сигналы, очень близкие по амплитуде и с малым фазовым
рассогласованием
.<...>"

А нафига оно надо? И еще наводящие вопросы - чего все носятся за AB2? Вы его слышали? Импульсные токи на лампу измеряли? Ваш БП вообще-то его потянет? Запас ламп от дедушки достался? ;)
Если хочешь, чтобы что-то было сделано хорошо - сделай сам.
R2DNY

Peratron

  • Сообщений: 13579
  • GTLab - forever!
    • Просмотр профиля
    • E-mail
Двойная обмотка (двойным проводом) решает практически все проблемы симметрии.
Единственный недостаток - пониженная электрическая прочность между половинками - дезавуируется применением нормальных современных проводов.
Для сеточной раскачки по крайней мере запаса хватает с избытком.

И, конечено - лундаллы, это нашефсё... для тех, кто своими извилинами не шевелит...  >:(
Схемотехническая мантра: титцешенкохоровицехилл. Повторять до просветления...

Peratron

  • Сообщений: 13579
  • GTLab - forever!
    • Просмотр профиля
    • E-mail
Цитировать
А нафига оно надо?
А шоб було (с)...

Если речь о нормальном звуке, а не волшебном можо...

Цитировать
чего все носятся за AB2?
Насчёт фсе - несколько преувеличено.
Но вот выжать дополнительную мощщу - оно какбэ нелишнее..

Цитировать
Запас ламп от дедушки достался?
С учётом пиковости - на реальный срок службы не повлияет...

ХИНТ: но я ещё раз призываю вкурить свойства токового масштабирования в гибридниках с токовым зеркалом в приложении к выходным каскадам...

ХИНТ: если кто не понял - в конечном итоге комбинация позволяет получить триод с ВАХ полностью идентичной базовому триоду и крутизной, умноженной в нужное число раз.
Схемотехническая мантра: титцешенкохоровицехилл. Повторять до просветления...

Ligeti

  • Сообщений: 891
  • GTLab - forever!
    • Просмотр профиля
@ Jinx

Слышали :) и именно поэтому даже собираемся делать двухтакт на 6С4. По этому поводу даже куплены трансы в ФИ и именно поэтому я говорю, что штучка это не простая и не дешевая совсем. И к блоку питания какие вопросы? Они что, принципиально не проектируемые?:)

@ Peratron

На самом деле помимо извилин и языка порой полезно шевелить и руками. В течение одного дня от вас поступило два предложения (по трансам и организации ВК), но при этом ни одного подтверждения фактической реализации предложенного. Ни схем, ни замеров, ничего.
« Последнее редактирование: Июля 31, 2018, 01:55:07 pm от Ligeti »

Peratron

  • Сообщений: 13579
  • GTLab - forever!
    • Просмотр профиля
    • E-mail
Примерно так.
Симулируйте, меряйте сами - суть очевидная, а разжевывать смысла нет.

Всё, что нужно для понимания - на схеме.

Масштабирование же по току достигается добавлением транзисторов в повторяющей ветви ТЗ.
Можно так же масштабировать игрой типами транзисторов - но это для больших коэффициентов умножения.
Для умеренных мощностей нужно умножение в пределах 1...10 - то есть, от одного до 10 транзисторов в истоке полевика.

Вместо полевика можно, конечно, ставить мощный биполяр - но полевик надёжней.

Схемотехническая мантра: титцешенкохоровицехилл. Повторять до просветления...

Ligeti

  • Сообщений: 891
  • GTLab - forever!
    • Просмотр профиля
@ Peratron

Капец, вы чего, издеваетесь? :))) Разумеется я никаких замеров делать не буду. Опять попытка за чужой счет свой НИР в НИОКР превратить? Вы если себя считаете серьезным инженером, то будьте последовательны и защищайте свои схемы натурными замерами, сравнительными анализами и аргументами "ЗА". А то у меня сейчас ощущение, что я ЭТО выпросил, и мне с барского плеча соблаговолили показать, ну а дальше типа мальчик давай сам... Нет, мне лично ваша схема категорически не интересна.

Peratron

  • Сообщений: 13579
  • GTLab - forever!
    • Просмотр профиля
    • E-mail
Цитировать
Нет, мне лично ваша схема категорически не интересна.
Тогда единственно правильным поступком будет выйти из обсуждения.

"не нравится запах - отойди" (С) МихМих
Схемотехническая мантра: титцешенкохоровицехилл. Повторять до просветления...

Ligeti

  • Сообщений: 891
  • GTLab - forever!
    • Просмотр профиля
@ Peratron

еще раз говорю - если вы считаете, что ваша схема достойна обсуждения, то давайте обсуждать, но не сферического коня в вакууме, замеры параметров и воплощение в железе которого вы великодушно спихиваете на аудиторию, а изделие, которое объективно и субъективно может конкурировать с обычным длиннохвостым ФИ.

Peratron

  • Сообщений: 13579
  • GTLab - forever!
    • Просмотр профиля
    • E-mail
@ Ligeti

Я предлагаю творчески относящемся к конструированию инженерам без каких либо дополнительных условий абсолютно новое техническое решение, никогда и никем не применявшееся ранее.
То есть, по критериям официальным - обладающее достаточной новизной для патентования.
Применять или не применять его в своей практике - личное дело каждого.
Давать какие-либо дополнительные сведения - моё личное дело и обуславливается лишь моей доброй волей.
Требовать дополнительной информации - нет оснований.

И уж во всяком случае запрос на это должен быть выражен мягко говоря, несколько иначе.

PS: и еще - мы не в песочнице. Мы в основной инженерной теме...
« Последнее редактирование: Июля 31, 2018, 04:44:38 pm от peratron »
Схемотехническая мантра: титцешенкохоровицехилл. Повторять до просветления...

Jinx

  • Сообщений: 4123
    • Просмотр профиля
    • E-mail
Я же в свою очередь предлагал осмыслить вводные данные с т.з. реальной музыкантской практики, а не диванно-паяльной. Не с т.з. ширпотреба, где массовое производство диктует, что и как использовать неофитам, т.к. вынуждено само себе создавать спрос.

Вот например расскажите, хотя бы в симуляции, чем искажения каскада в режиме AB2 отличаются от режима AB1. Затем подумайте, каким еще образом можно достичь подобный эффект. Т.е. к проблеме я предлагал подойти комплексно, а не выбирать самый трудный и опасный способ достижения результата, а потом уговаривать себя, что это единственный способ именно потому, что самый тяжелый :D
По мощще тоже расскажите - насколько процентов планируется повысить мощность, отдаваемую на динамик, сколько это будет прироста по шкале dBSPL, а потом прикиньте, сколько шагов надо сделать назад от динамика, чтобы эту разницу нивелировать.

P.S. Я не пытаюсь троллить - я не знаю ответов на поставленные вопросы - мне реально интересно. Я подумал, что люди, готовые на такие инженерные "жертвы", знают, ради чего стараются. Только в цифрах, пожалуйста.
« Последнее редактирование: Июля 31, 2018, 04:55:46 pm от Ash »
Если хочешь, чтобы что-то было сделано хорошо - сделай сам.
R2DNY

Bpjkznjh

  • Гость
Цитировать
Я замеров не делал, поэтому мне интересно действительно ли ФИ входит в ограничение? Если да, то на каких уровнях сигнала?
Если отключить вых. лампы, то ФИ может отдать амплитуду выше, чем требуется для их раскачки. И перегружается он позже...на стабильном сигнале. В динамике всё сложнее - выход ФИ нагружен на цепь: конденсатор, а последовательно с ним включенный резистор утечки + обратносмещённый диод (сетка лампы). Пока амплитуда на сетке не превышает 0 - линейный режим, а дальше... Пик перегрузки (пока через 82 или 100К анодной нагрузки ФИ заряжается переходной конденсатор) ненадолго переводит вых. каскад частично в режим АВ2. Частично - потому как последовательный с этой цепью анодный резистор сильно ограничивает ток заряда переходного конденсатора.

Цитировать
Каким образом ограничение в оконечнике влияет на спектральную картину?

Спектр спектру рознь. Главная фича перегрузки оконечника - увеличение смещения вых. ламп и связанная с этим некая компрессия. Минус - по мере увеличения перегрузки вых. лампы переходят из режима АВ в режим С с конкретной центральной отсечкой. Звук сильного перегруза оконечника на любителя - из-за отсечки на быстрых пассажах жуётся атака, скрадываются естественные верхние обертона, и добавляется неприятное зудение из-за отсечки.В целом такой звук довольно неповоротливый, запирающийся, ИМХО.
В сухом остатке: традиционная связка гитарного ФИ с вых. каскадом при разном сигнале оказывается во всех режимах, А, АВ, АВ2 (условно), В, С. :P
« Последнее редактирование: Июля 31, 2018, 06:30:07 pm от Bpjkznjh »

Bpjkznjh

  • Гость
Цитировать
Вот например расскажите, хотя бы в симуляции, чем искажения каскада в режиме AB2 отличаются от режима AB1.
При искажения, кроме того, что они будут отличаться как минимум из-за отсутствия ступеньки, ничего не скажу. Обращу внимание на некоторые вещи:
режим АВ2 и А2 в целом более актуален для триодов
для тетродов и пентодов он позволяет снизить напряжения анода и второй сетки, ток и мощность второй сетки при сохранении вых. мощности, НО! За всё надо платить. Уменьшение Ra-a при сохранении вых. мощности приводит к увеличению среднего тока катода. Допустимая его величина не всегда указывается в даташитах, а на долговечность ламп оказывает сильное влияние. И для гитарных усилителей об этом надо помнить. Например, катодный ток каждой лампы обычного 50-ваттного гитарника на 6L6 при перегрузке достигает 130-140 мА, а в режиме АВ2 будет ещё выше. Даташиты молчат, а сколько можно. Но косвенно можно предположить. Наша 6П3С (С-Е) по основным хар.-кам передиралась с 6L6, и у неё написано всего 90 мА... ::)

Добрый Кот

  • Global Moderator
  • *****
  • Сообщений: 1030
  • GtLab.Net forever!
    • Просмотр профиля
    • E-mail
Цитировать
Цитировать
Видимо весь гитарный мир слыхом не слыхивал про фазоинветор на трансе - что-то не припомню серийных гитарных ламповых у-лей с ним.
Миллион леммингов не может ошибаться (с)...

МОЖО есть МОЖО - оно драматически определяет звучание...

 «Ну, уж это положительно Интересно, — трясясь от хохота, проговорил профессор, — что же это у вас, чего ни хватишься, ничего нет! — Он перестал хохотать внезапно и, что вполне понятно при душевной болезни, после хохота впал в другую крайность — раздражился и крикнул сурово:
— Так, стало быть, так-таки и нету?»
Булгаков М. А.

Звук настолько Божественен, что хочется не склонировать, а просто раскошелиться на оригинал.

https://www.youtube.com/watch?v=DrTtgVpt85w

« Последнее редактирование: Июля 31, 2018, 07:31:40 pm от kote »

Bpjkznjh

  • Гость
Цитировать
Звук настолько Божественен, что хочется не склонировать, а просто раскошелиться на оригинал.
Звук реально хорош, но исключение подтверждает правило.  Много ли вообще найдётся примеров использования ФИ-трансформатора в гитарных делах? Да и это типа для баса усилок, под гитару-то его не рассчитывали, как и Бассмен ;)

Добрый Кот

  • Global Moderator
  • *****
  • Сообщений: 1030
  • GtLab.Net forever!
    • Просмотр профиля
    • E-mail
Цитировать
Цитировать
Звук настолько Божественен, что хочется не склонировать, а просто раскошелиться на оригинал.
Звук реально хорош, но исключение подтверждает правило.  Много ли вообще найдётся примеров использования ФИ-трансформатора в гитарных делах? Да и это типа для баса усилок, под гитару-то его не рассчитывали, как и Бассмен ;)

Вот в том то и дело, в какое транзисторное радио с тр. ФИ ни воткнись, а я пробовал ВЭФ, спидола, несколько японцев и британцев, то и дело убойный звук.
Никаких переделок, за исключением ранджмастера на входе.
Всякий раз совпадение? Или удачная/правильная/нужная топология?

Кстати вот ещё:

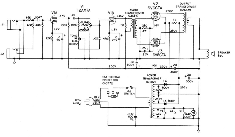
https://elektrotanya.com/vox_super_beatle_v1141.pdf/download.html

« Последнее редактирование: Июля 31, 2018, 08:58:57 pm от kote »

Jinx

  • Сообщений: 4123
    • Просмотр профиля
    • E-mail
Цитировать
Вот в том то и дело, в какое транзисторное радио с тр. ФИ ни воткнись, а я пробовал ВЭФ, спидола, несколько японцев и британцев, то и дело убойный звук.
Никаких переделок, за исключением ранджмастера на входе.
Всякий раз совпадение? Или удачная/правильная/нужная топология?
Скорее всего. Наука начинается с измерений. Прежде, чем концентрировать свое мистическое чутье на очередном предмете (ФИ трансе, кондерах, кенотроне, волшебном кабеле питания и т.п.), надо бы пораскинуть мозгами. Еще лучше построить стенд.
Например, во всеми любимой и копируемой классике нету транса - и никто не умер.
Если хочешь, чтобы что-то было сделано хорошо - сделай сам.
R2DNY

Добрый Кот

  • Global Moderator
  • *****
  • Сообщений: 1030
  • GtLab.Net forever!
    • Просмотр профиля
    • E-mail
@ Jinx

Да я сам не переношу эзотерику и согласен насчёт науки и измерений. Но факт остаётся фактом и если сделать эксперимент взяв выборочно скажем 5 "обычных" приёмников и 5 с трансформаторным ФИ, то окажется что это не совпадение и не исключение, а чуть ли не правило. И вот как раз осознавая, что нет никакой мистики и как раз интересно в научном смысле почему оно так.

Jinx

  • Сообщений: 4123
    • Просмотр профиля
    • E-mail
Не, ну понятно, что почти все, кто когда-либо пил воду, рано или поздно умирали, но это же не значит, что вода - медленнодейстующий яд.
Что значит "обычных" и с трансф. ФИ? А остальная схемотехника у них идентичная? Тут вон в преампе 4 жалких катодных резистора меняют уже 70 лет и всё получают разные звуки, а Вы говорите, что ездили на мерседесе, ездили на жигулях, и что мерседес гораздо лучше, т.к. у него коробка передач 6-ступенчатая. :D
« Последнее редактирование: Августа 01, 2018, 05:08:36 am от Ash »
Если хочешь, чтобы что-то было сделано хорошо - сделай сам.
R2DNY