Автор Тема: Depth (deep) реализация в Дизеле. Индуктивность?  (Прочитано 8044 раз)

0 Пользователей и 1 Гость просматривают эту тему.

Tan

  • Сообщений: 1462
    • Просмотр профиля
    • E-mail
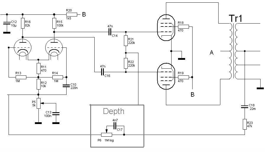
Господа профессионалы, помогите разобраться в стыреной схеме.
Что это за индуктивность, на какой ток её брать (в одной из съемных схем нашел что это 1Н-3Н, не знаю как меряли..)?
Нашел из советских дросселей 1,2 Гн и 0,075 А, 40х35мм. Таки размер.
кусок схемы

Для компании дептх в простой реализации
« Последнее редактирование: Июля 07, 2016, 02:00:06 pm от Tan »
Сквозь собственный идиотизм к проверенным решениям.
Matamp+Diezel ch3, 6Н9С+KT90, OrangeDrops+SilverMica.

Bananas

  • Сообщений: 479
  • Lord, I'd have to play the blues.
    • Просмотр профиля
    • E-mail
Re: Depth (deep) реализация в Дизеле. Индуктивность?
« Ответ #1 : Июля 07, 2016, 05:43:05 am »
Картинки только у меня не отображаются?
ЗЫ GTLab 4ever!

LawrIg

  • Сообщений: 82
  • GtLab.Net forever!
    • Просмотр профиля
    • E-mail
Re: Depth (deep) реализация в Дизеле. Индуктивность?
« Ответ #2 : Июля 07, 2016, 05:51:06 am »
Красные крестики.

Bananas

  • Сообщений: 479
  • Lord, I'd have to play the blues.
    • Просмотр профиля
    • E-mail
Re: Depth (deep) реализация в Дизеле. Индуктивность?
« Ответ #3 : Июля 07, 2016, 01:20:52 pm »
Вот такие: ?
ЗЫ GTLab 4ever!

Tan

  • Сообщений: 1462
    • Просмотр профиля
    • E-mail
Re: Depth (deep) реализация в Дизеле. Индуктивность?
« Ответ #4 : Июля 07, 2016, 02:00:35 pm »
Пардон, с угра работало. Перезалил.
« Последнее редактирование: Июля 07, 2016, 02:00:43 pm от Tan »
Сквозь собственный идиотизм к проверенным решениям.
Matamp+Diezel ch3, 6Н9С+KT90, OrangeDrops+SilverMica.

LawrIg

  • Сообщений: 82
  • GtLab.Net forever!
    • Просмотр профиля
    • E-mail
Re: Depth (deep) реализация в Дизеле. Индуктивность?
« Ответ #5 : Июля 07, 2016, 02:19:54 pm »
Скорее всего последовательный контур на 3 - 5 кГц. Индуктивность считай по формуле.

Tan

  • Сообщений: 1462
    • Просмотр профиля
    • E-mail
Re: Depth (deep) реализация в Дизеле. Индуктивность?
« Ответ #6 : Июля 07, 2016, 03:22:55 pm »
Подсказка от Глеба - "порядка единиц мА".
Предложил мотать =)
Сквозь собственный идиотизм к проверенным решениям.
Matamp+Diezel ch3, 6Н9С+KT90, OrangeDrops+SilverMica.

Gregg

  • Сообщений: 650
  • GTLab - forever!
    • Просмотр профиля
Re: Depth (deep) реализация в Дизеле. Индуктивность?
« Ответ #7 : Июля 07, 2016, 08:10:37 pm »
Цитировать
Что это за индуктивность, на какой ток её брать (в одной из съемных схем нашел что это 1Н-3Н, не знаю как меряли..)?

Индуктивность 500mH, ток почти никакой.
Частота резонанса (макс.): 500мГ+2.2мкФ=152Гц

THRASH

  • Сообщений: 5719
  • GTLab - forever!
    • Просмотр профиля
    • E-mail
Re: Depth (deep) реализация в Дизеле. Индуктивность?
« Ответ #8 : Июля 08, 2016, 06:23:45 am »
Я пробовал все это в разных вариациях. Та же система в убершаллах. В общем классический депс в ОС мне кажется лучше. А с депсом с индуктивностью презенс очень плохо работает. Я в убере переделал по классике.
Jackson JS32RT Dinky->X2N, Gavrilenko custom shop baritone 27*-> AHB-2-->DIY 2х12( governor+v12)

AK-47

  • Сообщений: 1254
  • Общенье всегда на пользу. Вс
    • Просмотр профиля
    • E-mail
Re: Depth (deep) реализация в Дизеле. Индуктивность?
« Ответ #9 : Июля 08, 2016, 07:21:35 am »
Вторая крутилка, где 1мкФ и добавочный резистор 4,7к, всё в параллель.....  и чё там от резонансной идеи останется?
ИМХО какая-то бессмыслица. Скорей в номиналах неточность. ;)
Всё своими руками. Принцип....  и интересно!

Gregg

  • Сообщений: 650
  • GTLab - forever!
    • Просмотр профиля
Re: Depth (deep) реализация в Дизеле. Индуктивность?
« Ответ #10 : Июля 08, 2016, 07:49:14 am »
Резистор 4k7 это "хвост" фазоинвертора. Презенс устроен классически, депс устроен подобным образом и  это очень хорошо видно. А вот презенс в Убере устроен "наоборот".
« Последнее редактирование: Июля 08, 2016, 07:51:36 am от Gregg »

AK-47

  • Сообщений: 1254
  • Общенье всегда на пользу. Вс
    • Просмотр профиля
    • E-mail
Re: Depth (deep) реализация в Дизеле. Индуктивность?
« Ответ #11 : Июля 08, 2016, 10:51:41 am »
Это уже частная лирика.
Истина в том, что контур напрочь зашунтирован, о какой-то добротности рассуждать затруднительно.
Всё своими руками. Принцип....  и интересно!

Gregg

  • Сообщений: 650
  • GTLab - forever!
    • Просмотр профиля
Re: Depth (deep) реализация в Дизеле. Индуктивность?
« Ответ #12 : Июля 08, 2016, 07:57:49 pm »
Я не сомневаюсь что легко можно нафлудить 10 страниц теорий как это не будет работать, но вместо того, чтобы говорить лучше берите паяльник.

Tan

  • Сообщений: 1462
    • Просмотр профиля
    • E-mail
Re: Depth (deep) реализация в Дизеле. Индуктивность?
« Ответ #13 : Июля 09, 2016, 08:39:35 pm »
Я бы запаялд в оригинале, но где найти индуктивность 500мГ - вот вопрос.
Поясните при чем тут добротность?
Сквозь собственный идиотизм к проверенным решениям.
Matamp+Diezel ch3, 6Н9С+KT90, OrangeDrops+SilverMica.

kwlw

  • Сообщений: 2408
  • Тёплый, ламповый
    • Просмотр профиля
Re: Depth (deep) реализация в Дизеле. Индуктивность?
« Ответ #14 : Июля 10, 2016, 04:53:11 am »
Да ведь почти в любом магазине продаются слаботочные дроссели на 470мгн (+-20%). Что наподобие резистора, что такие:


Как они в НЧ цепях - не знаю, но я бы пробовал поставить и послушать :).

Sau
У меня - свой путь.

Tan

  • Сообщений: 1462
    • Просмотр профиля
    • E-mail
Re: Depth (deep) реализация в Дизеле. Индуктивность?
« Ответ #15 : Июля 10, 2016, 07:22:40 am »
Почти в любом магазине у меня только бухло и эрзац-сыр продается...
Еще вопрос - для презенса мне подсказали как-то здесь что нужен обратнологарифмический переменник типа "С", и это крайне удачно работало.
Тут в снятой схеме стоит просто "log"  - это имеется в виду таки А или С?
Сквозь собственный идиотизм к проверенным решениям.
Matamp+Diezel ch3, 6Н9С+KT90, OrangeDrops+SilverMica.

Gregg

  • Сообщений: 650
  • GTLab - forever!
    • Просмотр профиля
Re: Depth (deep) реализация в Дизеле. Индуктивность?
« Ответ #16 : Июля 10, 2016, 07:57:13 am »
Прошу отметить еще один раз что индиктивность 500 милиГенри, а не микроГенри. Таких в магазине вряд ли можно найти в готовом виду. Максимум что я видел это 100mH и то не встречается очень часто.
Потенциометр презенс обратнологарифмический типа "С".

Tan

  • Сообщений: 1462
    • Просмотр профиля
    • E-mail
Re: Depth (deep) реализация в Дизеле. Индуктивность?
« Ответ #17 : Июля 10, 2016, 06:07:23 pm »
Да, я так и ищу, большое спасибо!
Микроника меня убивает теперь постоянно, учимся с консультантами переводить пико в нано и микро, а сегодня микро  в милли =))
Попробую или сам мотануть или поставить советский Д4 на ШЛ6 х 12,5.
Сквозь собственный идиотизм к проверенным решениям.
Matamp+Diezel ch3, 6Н9С+KT90, OrangeDrops+SilverMica.

kwlw

  • Сообщений: 2408
  • Тёплый, ламповый
    • Просмотр профиля
Re: Depth (deep) реализация в Дизеле. Индуктивность?
« Ответ #18 : Июля 11, 2016, 05:07:04 am »
Мда, немножко ошибся, как-то подумал что нужна катушка с надписью 473 (такие видел), оказывается надо 474. Такие уже не видал, запомнил бы. Кстати номинал 500mH используется и в квакушках:


Может стоит у DIY квакушников подсмотреть что они там используют.

Sau
« Последнее редактирование: Июля 11, 2016, 05:10:47 am от kwlw »
У меня - свой путь.

Gregg

  • Сообщений: 650
  • GTLab - forever!
    • Просмотр профиля
Re: Depth (deep) реализация в Дизеле. Индуктивность?
« Ответ #19 : Июля 11, 2016, 07:54:57 am »
Кроме ниминала квакушных дросселей надо учитывать и факт, что они работают на малых амплитудах сигнала. Если ставить в оконченике скорее всего влезут в насыщение.