Давно посещала идея нарисовать схемку для автовключения онбоард преампов, чтоб начал играть -- электроника включилась, перестал -- через пару минут выключилась. Идея простая:

Включаем вход схемки непосредственно на один из датчиков (с которого выхлоп больше).
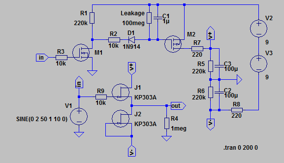
Что нужно найти? Нужен первый полевик с минимальным пороговым напряжением открытия, небольшой емкостью затвора и желательно стабилитронами в затворе (хотя мож и так будет работать). Сегодня существуют модели с 0.4-0.5 В при емкости 70-140 пф, но распространенных по стране не искал. Если кто подскажет, будет хорошо.
По времязадающей цепи. Утечка кремниевого диода в районе десятков наноампер, т.е. можно не учитывать. С утечкой кондеров сложнее. Керамические ЧИП обещают постоянную времени не менее 100 с, танталовые в районе 70с. В общем, надо пробовать. Время релаксации по прикидкам 200, а то и 300мс должно быть, т.е. вполне достаточное. Время включения определяется рц цепью зарядки кондера и при данных номиналах составляет порядка 3мс, т.е. в принципе не заметное для гитариста.
Требования к онбоард электронике - чтоб не щелкала при включении. Кроме этого, можно реализовать труЪ биполярное питание без проходных кондеров (на схеме показано как). Ну и стереовыход на обычном стереоджеке

Потребление при тех номиналах, что на схеме -- порядка 900 мкА при зарядке кондера, 90мка когда кондер заряжен, ноль (а точнее, утечка двух МОП транзисторов, какие-то там пикоамперы), когда сигнала на входе нет и кондер разряжен.