Автор Тема: Автовключение онбоард преампа  (Прочитано 5402 раз)

0 Пользователей и 1 Гость просматривают эту тему.

Medved

  • Сообщений: 4534
  • Ле... Лети!
    • ICQ клиент - 467329541
    • Просмотр профиля
    • E-mail
Re: Автовключение онбоард преампа
« Ответ #20 : Августа 01, 2011, 07:50:34 pm »
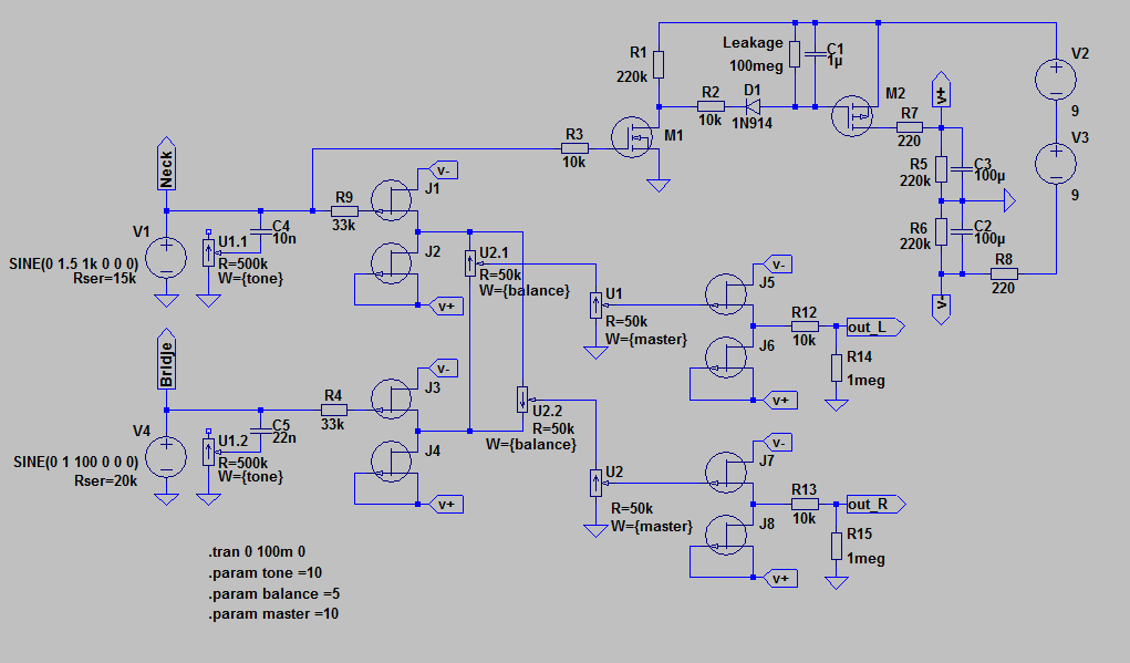
Все задумывалось примерно под такую схему для баса на трех сдвоенных крутилках под обычные пассивные датчики:



Общий пассивный тон, симметричный баланс и мастергромкость позволяют подавать сигнал любого датчика а так же их микс на любой из выходов) Можно играть через обычный моноджек, правда один из выходов будет впустую молотить на нагрузку в 10кОм. Если не упираться, то повторители проще делать на счетверенном ОУ, конечно)
« Последнее редактирование: Августа 01, 2011, 07:57:05 pm от Medved »