Автор Тема: Когда имеет смысл 4х каскадный хайгейн?  (Прочитано 3032 раз)

0 Пользователей и 1 Гость просматривают эту тему.

kwlw

  • Сообщений: 2408
  • Тёплый, ламповый
    • Просмотр профиля
Re: Когда имеет смысл 4х каскадный хайгейн?
« Ответ #20 : Января 16, 2017, 03:39:27 pm »
Цитировать
Цитировать
@ kwlw

Разница, разумеется, есть. Никто зря тратить лампы не будет. Чем больше каскадов, тем более "многослойная" структура. Если по-простому, то - сочнее перегруз. Под "гейном" понимается именно структура, а не кол-во переусиления (общий Ку преампа).
Вот тут подробнее. Я понимаю что звук сложно описать словами но если есть возможность я хотел бы услышать мнения. Что можно понимать под структурой?
Я у перегруза понимаю только 2 параметра это зерно (по большому счету можно назвать рыком и который складывается из соотношения перегруза низких частот) и количество усиления. По мимо этого еще конечно есть эквализация.

По моим ушам, так лучший результат получается чередуя каскады с тёплым звуком (warm bias like) и каскады с жёстким (cold bias like). Но это ИМХО и для рока и пр. классики, а не для блэка. Может кто-то может это объяснить "по науке".

Sau
У меня - свой путь.

Peratron

  • Сообщений: 13579
  • GTLab - forever!
    • Просмотр профиля
    • E-mail
Re: Когда имеет смысл 4х каскадный хайгейн?
« Ответ #21 : Января 16, 2017, 04:16:45 pm »
Цитировать
"Большой" звук как раз и нужен, чтобы "пиликанье на одной струне" звучало мощно.

Вот шикарный пример:
Ниоткуда не следует, что пример подпадает под опции темы...
Схемотехническая мантра: титцешенкохоровицехилл. Повторять до просветления...

dks

  • Сообщений: 3284
  • GTLab - forever!
    • Просмотр профиля
    • E-mail
Re: Когда имеет смысл 4х каскадный хайгейн?
« Ответ #22 : Января 16, 2017, 05:57:03 pm »
Цитировать
Цитировать
Цитировать
@ kwlw

Разница, разумеется, есть. Никто зря тратить лампы не будет. Чем больше каскадов, тем более "многослойная" структура. Если по-простому, то - сочнее перегруз. Под "гейном" понимается именно структура, а не кол-во переусиления (общий Ку преампа).
Вот тут подробнее. Я понимаю что звук сложно описать словами но если есть возможность я хотел бы услышать мнения. Что можно понимать под структурой?
Я у перегруза понимаю только 2 параметра это зерно (по большому счету можно назвать рыком и который складывается из соотношения перегруза низких частот) и количество усиления. По мимо этого еще конечно есть эквализация.

По моим ушам, так лучший результат получается чередуя каскады с тёплым звуком (warm bias like) и каскады с жёстким (cold bias like). Но это ИМХО и для рока и пр. классики, а не для блэка. Может кто-то может это объяснить "по науке".

Sau

Правильно, чередуют каскады с катодным конденсатором (2-я гармоника) и без оного, и получают разное обогащение гармониками на перегрузе.
« Последнее редактирование: Января 16, 2017, 05:57:25 pm от dks »
"Любое изолированное сообщество со временем отстаёт от общемировой цивилизации." К.Клименко

igorjan

  • Сообщений: 692
  • GTLab - forever!
    • Просмотр профиля
Re: Когда имеет смысл 4х каскадный хайгейн?
« Ответ #23 : Января 16, 2017, 09:18:53 pm »
Цитировать
Цитировать
"Большой" звук как раз и нужен, чтобы "пиликанье на одной струне" звучало мощно.

Вот шикарный пример:
Слышу 2 канала в параллель..

Ligeti

  • Сообщений: 891
  • GTLab - forever!
    • Просмотр профиля
Re: Когда имеет смысл 4х каскадный хайгейн?
« Ответ #24 : Января 17, 2017, 04:02:39 am »
@ dks

Если верить Блинкову, то некоторые производители ХГ усилителей вводят в схему каскад с большой катодной нагрузкой, около 39кОм, для получения именно запирания лампы и мощного среза отрицательной полуволны (т.н. cold bias). В то время как предшествующие будут работать с токами сетки и резать положительную полуволну (т.н. hot bias). Поэтому наличие шунтирующего конденсатора в катоде не имеет отношения к заданию рабочей точки, не определяет холодное будет смещение или горячее, и в общем смысле - не определяет гармонический состав.

dks

  • Сообщений: 3284
  • GTLab - forever!
    • Просмотр профиля
    • E-mail
Re: Когда имеет смысл 4х каскадный хайгейн?
« Ответ #25 : Января 17, 2017, 08:01:51 am »
@ Ligeti



Видим и 39к в катоде и вполне нормальные 1к8, 2к2 и чередование с шунтирующими конденсаторами и без - полный набор.
« Последнее редактирование: Января 17, 2017, 08:06:05 am от dks »
"Любое изолированное сообщество со временем отстаёт от общемировой цивилизации." К.Клименко

THRASH

  • Сообщений: 5719
  • GTLab - forever!
    • Просмотр профиля
    • E-mail
Re: Когда имеет смысл 4х каскадный хайгейн?
« Ответ #26 : Января 17, 2017, 11:58:41 am »
Ну вот зачем в таком случае резистор ОС в последнем каскаде?
К стати, мне не нравится как звучат преампы с большими катодными резисторами.
Jackson JS32RT Dinky->X2N, Gavrilenko custom shop baritone 27*-> AHB-2-->DIY 2х12( governor+v12)

Gregg

  • Сообщений: 650
  • GTLab - forever!
    • Просмотр профиля
Re: Когда имеет смысл 4х каскадный хайгейн?
« Ответ #27 : Января 17, 2017, 09:08:51 pm »
Последний каскад это так называемый virtual earth mixer или inverting feedback amplifier. Вот здесь Айкен объясняет как и что:

http://www.aikenamps.com/index.php/designing-single-stage-inverting-feedback-amplifiers

Один из результатов такого включения это низкий выходной импеданс.

THRASH

  • Сообщений: 5719
  • GTLab - forever!
    • Просмотр профиля
    • E-mail
Re: Когда имеет смысл 4х каскадный хайгейн?
« Ответ #28 : Января 18, 2017, 08:44:49 am »
То есть это вместо КП?
Jackson JS32RT Dinky->X2N, Gavrilenko custom shop baritone 27*-> AHB-2-->DIY 2х12( governor+v12)

Gregg

  • Сообщений: 650
  • GTLab - forever!
    • Просмотр профиля
Re: Когда имеет смысл 4х каскадный хайгейн?
« Ответ #29 : Января 18, 2017, 09:27:55 am »
По отношению к в. импедансу - да.

AK-47

  • Сообщений: 1254
  • Общенье всегда на пользу. Вс
    • Просмотр профиля
    • E-mail
Re: Когда имеет смысл 4х каскадный хайгейн?
« Ответ #30 : Января 19, 2017, 06:01:13 am »
ИМХО несколько аудиофильский оборот принимает обсуждение......

Фраза:."Педальки - это пионерия" улыбнула  ;D
Прикиньте  число и имена этих,  гм-гм, "пионеров". Сдаётся мне,  Ваня, Ангус и подобные, это персонажи  весьма немногочисленного списка.
Всё своими руками. Принцип....  и интересно!

Ligeti

  • Сообщений: 891
  • GTLab - forever!
    • Просмотр профиля
Re: Когда имеет смысл 4х каскадный хайгейн?
« Ответ #31 : Января 19, 2017, 06:34:19 am »
@ dks

Совершенно точно, набор полный :) первый по схеме каскад работает с сеточными токами, второй - с отсечкой, третий и четвертый имеют нагрузку в аноде 220кОм, что смещает положение нагрузочной прямой в область малых токов и неполного раскрыва характеристик, увеличивая КНИ. Это реально бутерброд и комбинацию можно всю жизнь искать :)

@ AK-47

Почему же аудиофильский :) Тут уж кому как нравится... К слову, не забывайте, что наши пионеры питают педальки от телефонных адаптеров из ужасно грязной сети, а серьезные дяди - от рековых сетевых фильтров. Разница в звуке, мягко говоря, очень существенная...

KMG

  • Сообщений: 3776
    • ICQ клиент - 412221711
    • AOL клиент - Mike
    • Просмотр профиля
    • E-mail
Re: Когда имеет смысл 4х каскадный хайгейн?
« Ответ #32 : Января 19, 2017, 09:23:54 am »
Цитировать
Поэтому наличие шунтирующего конденсатора в катоде не имеет отношения к заданию рабочей точки, не определяет холодное будет смещение или горячее, и в общем смысле - не определяет гармонический состав.
Не совсем так, конденсатор в катоде отключает местную ООС каскада со всеми вытекающими.

THRASH

  • Сообщений: 5719
  • GTLab - forever!
    • Просмотр профиля
    • E-mail
Re: Когда имеет смысл 4х каскадный хайгейн?
« Ответ #33 : Января 19, 2017, 09:24:29 am »
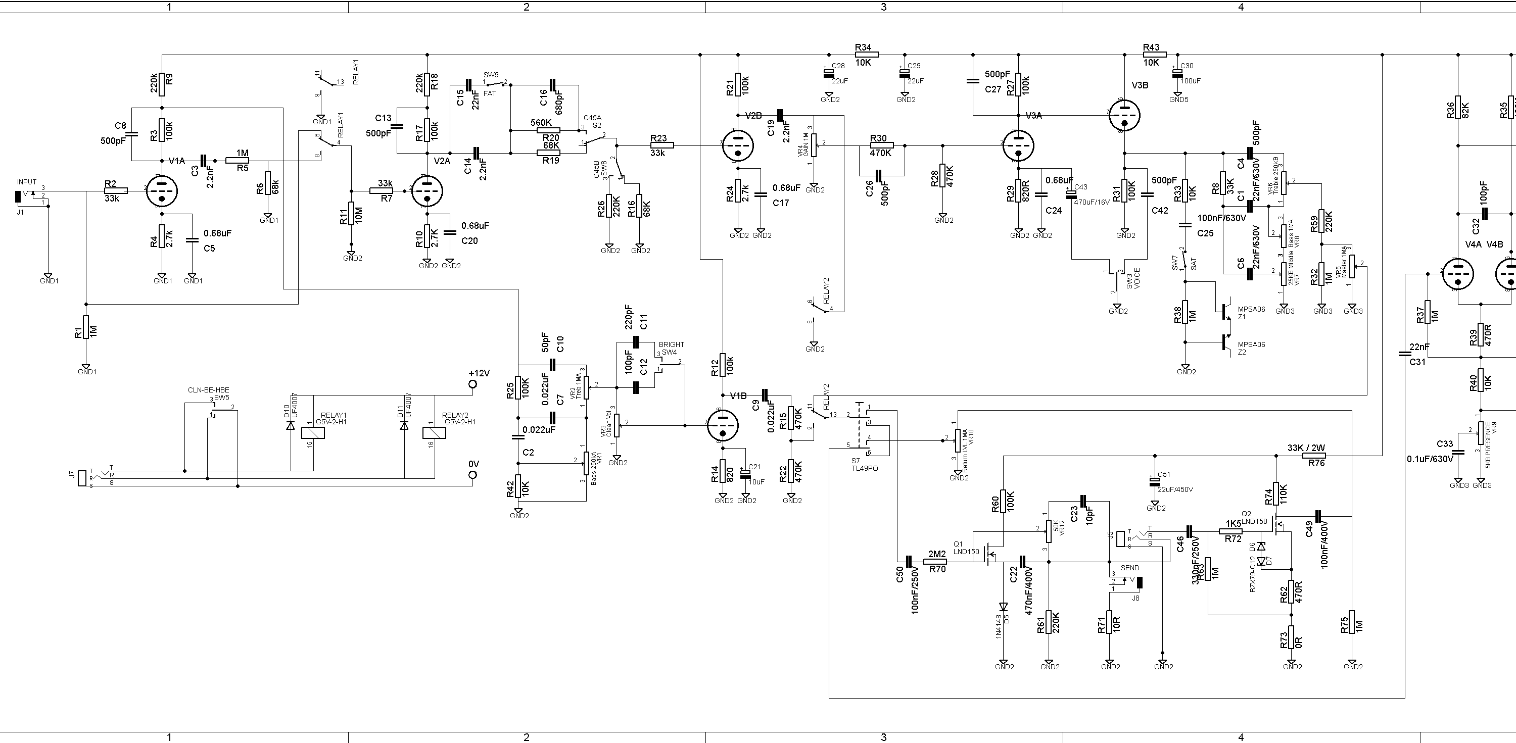
Обсудим следующую схему.

 В чем секрет?


« Последнее редактирование: Января 19, 2017, 09:30:01 am от thrash »
Jackson JS32RT Dinky->X2N, Gavrilenko custom shop baritone 27*-> AHB-2-->DIY 2х12( governor+v12)

Ligeti

  • Сообщений: 891
  • GTLab - forever!
    • Просмотр профиля
Re: Когда имеет смысл 4х каскадный хайгейн?
« Ответ #34 : Января 19, 2017, 09:50:41 am »
@ KMG

Виноват, вы совершенно правы :) В свое оправдание могу только сказать, что отсутствие ООС не так сильно определяет КНИ, как выбор рабочей точки :)

@ THRASH

А чего тут сложного... Принцип как и везде: усилить - задавить - подать на следующий каскад

KMG

  • Сообщений: 3776
    • ICQ клиент - 412221711
    • AOL клиент - Mike
    • Просмотр профиля
    • E-mail
Re: Когда имеет смысл 4х каскадный хайгейн?
« Ответ #35 : Января 19, 2017, 11:36:49 am »
Ligeti, здесь вопрос динамики. Рабочая точка при отсутствии конденсатора в катоде смещается за счет перезаряда разделительных конденсаторов синхронно с изменением постоянной составляющей на них, а при наличии конденсатора в катоде - также с учетом постоянной времени катодной цепи.

hellslayer

  • Сообщений: 796
  • GTLab - forever!
    • Просмотр профиля
Re: Когда имеет смысл 4х каскадный хайгейн?
« Ответ #36 : Января 19, 2017, 12:17:38 pm »
Свое имхо: чем больше каскадов, тем  сфокусированнее (или быстрее) звук.  Передомной живой пример - напаян пред от VH4, где на 3-м канале чисто технически гейна - хоть ж...жри, но на практике 4-й канал, который от третьего отличается добавлением всего одной ступени, на том же уровне гейна звучит четче и чище, хотя немного и более зажато(скомпрессировано).  Комбарь 5150-I в свое время  именно этим и поразил.  Быстрый, сука, и поразительно четкий. Особенно в сравнении с размашистыми солданоидами (согласен здесь с товарищем Круспе).  Cобери такой же эквивалент по Ку на 4-х лампах, будет рассыпчатая мыльница.    

THRASH

  • Сообщений: 5719
  • GTLab - forever!
    • Просмотр профиля
    • E-mail
Re: Когда имеет смысл 4х каскадный хайгейн?
« Ответ #37 : Января 19, 2017, 01:43:37 pm »
Цитировать
Cобери такой же эквивалент по Ку на 4-х лампах, будет рассыпчатая мыльница.     
Ващще не согласен. Как быть с Енглами, богнерами(типа триплгейнта)?
« Последнее редактирование: Января 19, 2017, 01:43:53 pm от thrash »
Jackson JS32RT Dinky->X2N, Gavrilenko custom shop baritone 27*-> AHB-2-->DIY 2х12( governor+v12)

inqisitor

  • Сообщений: 108
  • GTLab - forever!
    • Просмотр профиля
    • E-mail
Re: Когда имеет смысл 4х каскадный хайгейн?
« Ответ #38 : Января 19, 2017, 03:13:02 pm »
секрет фридмана , в грамотном исполнении аппарата в целом  , что дает низкий уровень шумов , оттуда и динамика и  насыщенный гармониками перегруз

hellslayer

  • Сообщений: 796
  • GTLab - forever!
    • Просмотр профиля
Re: Когда имеет смысл 4х каскадный хайгейн?
« Ответ #39 : Января 20, 2017, 04:33:31 am »
Цитировать
Цитировать
Cобери такой же эквивалент по Ку на 4-х лампах, будет рассыпчатая мыльница.     
Ващще не согласен. Как быть с Енглами, богнерами(типа триплгейнта)?
 
Речь про пив5150 конкретно. Получить такой звук уменьшив число каскадов - хрена с два.