Автор Тема: Каскад с плавной атакой  (Прочитано 17823 раз)

0 Пользователей и 1 Гость просматривают эту тему.

DDD

  • Сообщений: 10347
  • Имею личный текст
    • Просмотр профиля
    • E-mail
Re: Каскад с плавной атакой
« Ответ #20 : Февраля 05, 2015, 03:51:25 am »
УМЕНьшил картинки еще раз.
Изначально они были в .png формате. Видимо, лучше их делать в .jpg, а потом уменьшать размер, потому что в .png при уменьшении качество сильно страдает.
Готов подписаться под каждым своим словом

KSG

  • Сообщений: 5766
  • GtLab.Net forever!
    • Просмотр профиля
    • E-mail
Re: Каскад с плавной атакой
« Ответ #21 : Февраля 05, 2015, 08:18:29 am »
 
Цитировать
имеет смысл между стоком полевика и "+" обкладкой конденсатора С3 включить переменный резистор 5-10 кОм, которым можно регулировать усиление каскада
- наверное, имеется в виду всё-таки исток?
Практика - критерий истины

DDD

  • Сообщений: 10347
  • Имею личный текст
    • Просмотр профиля
    • E-mail
Re: Каскад с плавной атакой
« Ответ #22 : Февраля 05, 2015, 08:50:14 am »
Цитировать
Цитировать
имеет смысл между стоком полевика и "+" обкладкой конденсатора С3 включить переменный резистор 5-10 кОм, которым можно регулировать усиление каскада
- наверное, имеется в виду всё-таки исток?
Да, конечно, именно ИСТОК.
Спасибо за наводку, сейчас исправлю в ответе.
Готов подписаться под каждым своим словом

DDD

  • Сообщений: 10347
  • Имею личный текст
    • Просмотр профиля
    • E-mail
Re: Каскад с плавной атакой
« Ответ #23 : Февраля 05, 2015, 03:09:02 pm »
Вот еще вариант сабжевой схемы, дающий бОльшую разницу между начальным и конечным уровнем сигнала, и огибающая сигнала при входе 2 Вольта с небольшим (временной промежуток от 0 до 1,5 секунды).
Нижний график - форма сигнала на времени 1490 миллисекунд.
Усиление каскада 27 дБ.
*** Реально емкости конденсаторов на выходе схемы нужно уменьшить в 5-10 раз; картинки будут не такие красивые, но схема не будет трещать и запираться.


« Последнее редактирование: Февраля 05, 2015, 03:26:09 pm от DDD »
Готов подписаться под каждым своим словом

KSG

  • Сообщений: 5766
  • GtLab.Net forever!
    • Просмотр профиля
    • E-mail
Re: Каскад с плавной атакой
« Ответ #24 : Февраля 05, 2015, 04:24:06 pm »
Представляется целесообразным добавить ещё один полевик и разделить между ними обязанности - один формирует управление огибающей, а другой тупо выполняет. Тогда звук на выходе не будет находиться под шунтирующим влиянием цепи детектора.
Практика - критерий истины

DDD

  • Сообщений: 10347
  • Имею личный текст
    • Просмотр профиля
    • E-mail
Re: Каскад с плавной атакой
« Ответ #25 : Февраля 06, 2015, 12:25:48 pm »
Цитировать
Представляется целесообразным добавить ещё один полевик и разделить между ними обязанности - один формирует управление огибающей, а другой тупо выполняет. Тогда звук на выходе не будет находиться под шунтирующим влиянием цепи детектора.
Хм... интересно было бы попробовать: это позволило бы получить искажения не той конкретной формы, что заданы сабжевой схемой, а любые другие - вплоть до чистого (?)
Готов подписаться под каждым своим словом

Peratron

  • Сообщений: 13579
  • GTLab - forever!
    • Просмотр профиля
    • E-mail
Re: Каскад с плавной атакой
« Ответ #26 : Февраля 06, 2015, 01:15:38 pm »
Да-да-да...

А уж если использовать VCA!..

 ;)

UPD: а ещё и нойс-гейт изобразить!
« Последнее редактирование: Февраля 06, 2015, 01:18:05 pm от peratron »
Схемотехническая мантра: титцешенкохоровицехилл. Повторять до просветления...

KSG

  • Сообщений: 5766
  • GtLab.Net forever!
    • Просмотр профиля
    • E-mail
Re: Каскад с плавной атакой
« Ответ #27 : Февраля 06, 2015, 02:29:55 pm »
Боюсь, правда, что схема рискует выродиться или в компрессор, или в экспандер. Первоначальный же замысел предусматривал нечто иное...
Практика - критерий истины

DDD

  • Сообщений: 10347
  • Имею личный текст
    • Просмотр профиля
    • E-mail
Re: Каскад с плавной атакой
« Ответ #28 : Февраля 06, 2015, 02:39:21 pm »
Цитировать
Боюсь, правда, что схема рискует выродиться или в компрессор, или в экспандер. Первоначальный же замысел предусматривал нечто иное...
Первоначальный замысел был о динамике скважности выходного сигнала в зависимости от динамики на входе, что и имеет место при небольших емкостях конденсаторов в "детекторной секции".
При увеличении этих емкостей в разы получается такой вот "плавный пуск".
Готов подписаться под каждым своим словом

KSG

  • Сообщений: 5766
  • GtLab.Net forever!
    • Просмотр профиля
    • E-mail
Re: Каскад с плавной атакой
« Ответ #29 : Февраля 06, 2015, 02:43:10 pm »
Надо бы попробовать живьём на слух - как оно звучит в реале. Полевик чему эквивалентен - J201, 2N5457?
Практика - критерий истины

DDD

  • Сообщений: 10347
  • Имею личный текст
    • Просмотр профиля
    • E-mail
Re: Каскад с плавной атакой
« Ответ #30 : Февраля 06, 2015, 03:08:05 pm »
Полевик Филипс BF512, n-channel JFET, отсечка 2,3 Вольта.
Или БТ по схеме из ответа #23, пойдет ВС547-549 с буквой В или С, или КТ3102Е... в общем, любой.
Диоды маломощные Шоттки, я пользуюсь BAS40, можно любые другие маломощные Шоттки, можно даже НЕ Шоттки, пойдут 1N914, 1N4148 или КД521, 522 и пр.
Готов подписаться под каждым своим словом

KSG

  • Сообщений: 5766
  • GtLab.Net forever!
    • Просмотр профиля
    • E-mail
Re: Каскад с плавной атакой
« Ответ #31 : Февраля 06, 2015, 05:40:27 pm »
Есть в наличии десяток BF245A с близкой отсечкой: 1,66...2,15 V, но у них ток довольно приличный: 4,5...5,4 mA. Пойдёт ли? Здесь же на микротоках.
P.S. Посмотрел - в общем-то, родня: у исходника 6..10 mA. Можно пробовать.
Практика - критерий истины

DDD

  • Сообщений: 10347
  • Имею личный текст
    • Просмотр профиля
    • E-mail
Re: Каскад с плавной атакой
« Ответ #32 : Февраля 06, 2015, 05:42:35 pm »
Коллега KSG, для BF245A установите в сток 36 кОм, в исток 22 кОм (истоковый резистор с подстроечником, чтобы регулить на слух).
Но, не ждите приятного звука, а поначалу обращайте внимание на динамику при разных по силе атаках.
И, поиграйтесь с конденсаторами.

Готов подписаться под каждым своим словом

Jinx

  • Сообщений: 4123
    • Просмотр профиля
    • E-mail
Re: Каскад с плавной атакой
« Ответ #33 : Февраля 06, 2015, 08:04:20 pm »
Сделайте реамп. Материалы есть, методика тоже - вот и послушаем :)
Если хочешь, чтобы что-то было сделано хорошо - сделай сам.
R2DNY

KSG

  • Сообщений: 5766
  • GtLab.Net forever!
    • Просмотр профиля
    • E-mail
Re: Каскад с плавной атакой
« Ответ #34 : Февраля 07, 2015, 07:04:42 am »
Цитировать
не ждите приятного звука
- где предполагается оптимальное расположение рабочей точки в паузе?
Практика - критерий истины

DDD

  • Сообщений: 10347
  • Имею личный текст
    • Просмотр профиля
    • E-mail
Re: Каскад с плавной атакой
« Ответ #35 : Февраля 07, 2015, 09:27:06 am »
Не помню на все тонкости, т.к. давно с этой схемой возился.
По-моему, сначала выставлял максимальный неискаженный сигнал в стационарном
режиме, а потом мороковал с емкостями кондеров.
Готов подписаться под каждым своим словом

DDD

  • Сообщений: 10347
  • Имею личный текст
    • Просмотр профиля
    • E-mail
Re: Каскад с плавной атакой
« Ответ #36 : Февраля 07, 2015, 02:34:35 pm »
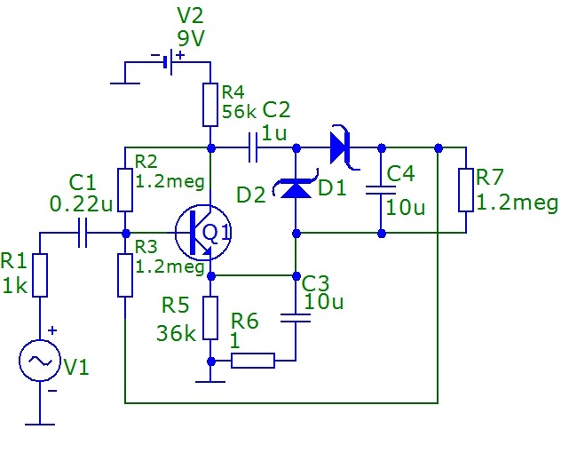
Чтобы убрать запирание каскада большим входным сигналом, на входе можно поставить диодно-резисторный ограничитель.
Диоды лучше взять Шоттки, и добавить им впослед резистор (R2). Так получается бОльшая динамика сигнала и лучшее сохранение исходного тембра, нежели просто с кремниевыми диодами типа 1N4148.
Резистором R2 можно задавать динамику выходного сигнала, и даже вынести его на переднюю панель (5 или 10 кОм).
Осциллограмма и спектр сняты при входной амплитуде 4,2 Вольт (!), 200 Гц.
Как видно на графиках, атака остается плавной, а спектрограмма показывает вполне благозвучный набор гармоник.




« Последнее редактирование: Февраля 07, 2015, 03:15:25 pm от DDD »
Готов подписаться под каждым своим словом

DDD

  • Сообщений: 10347
  • Имею личный текст
    • Просмотр профиля
    • E-mail
Re: Каскад с плавной атакой
« Ответ #37 : Февраля 07, 2015, 03:36:01 pm »
Вот еще графики для схемы по ответу #36, снятые при входном сигнале 100 мВ (амплитуда), 200 Гц.



Готов подписаться под каждым своим словом

Peratron

  • Сообщений: 13579
  • GTLab - forever!
    • Просмотр профиля
    • E-mail
Re: Каскад с плавной атакой
« Ответ #38 : Февраля 07, 2015, 04:29:06 pm »
Цитировать
а спектрограмма показывает вполне благозвучный набор гармоник.
:o :o :o
Каким образом определено наличие благозвучности?  :-?

Чем благозвучный спектр отличается от неблагозвучного?
Схемотехническая мантра: титцешенкохоровицехилл. Повторять до просветления...

DDD

  • Сообщений: 10347
  • Имею личный текст
    • Просмотр профиля
    • E-mail
Re: Каскад с плавной атакой
« Ответ #39 : Февраля 07, 2015, 05:44:25 pm »
Цитировать
Цитировать
а спектрограмма показывает вполне благозвучный набор гармоник.
:o :o :o
Каким образом определено наличие благозвучности?  :-?

Чем благозвучный спектр отличается от неблагозвучного?
Определенный опыт позволяет по спектрограмме или по осциллограмме ТЕСТОВОГО СИНУСОИДАЛЬНОГО сигнала на выходе искажающей секции примочки (овердрайв в данном случае) судить о том, сможет ли данное устройство выдавать благозвучный отклик при обработке гитарного сигнала. Причем, вероятность правильности такового суждения удивительно высока на первый взгляд - но уживительна только на первый взгляд.
Как и в большинстве правил, в этом правиле могут быть исключения, но они настолько редки, что рассматривать их имеет смысл только в сугубо экстраординарных ситуациях.
Это правило можно назвать "Набором правильных гармоник", и большинство конструкторов искажающих устройств знают его или осознанно, или по наитию.
Готов подписаться под каждым своим словом