Автор Тема: Привет от FAST TTL  (Прочитано 10789 раз)

0 Пользователей и 1 Гость просматривают эту тему.

new_man

  • Сообщений: 2053
  • GtLab.Net
    • Просмотр профиля
    • E-mail
Привет от FAST TTL
« : Октября 28, 2012, 01:11:54 pm »
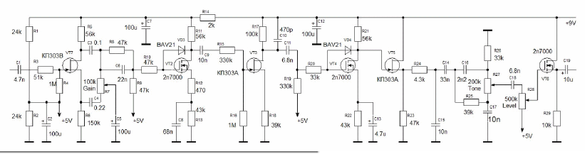
Схемотехника ненасыщающихся ключей в гитарном применении.

А то все ПТ да ПТ. Биполяры! Главное - диодов куда надо понавтыкать.



Uploaded with ImageShack.us

DDD

  • Сообщений: 10347
  • Имею личный текст
    • Просмотр профиля
    • E-mail
Re: Привет от FAST TTL
« Ответ #1 : Октября 29, 2012, 12:31:58 pm »
Ура! Америка, наконец-таки, открыта!  :)
Готов подписаться под каждым своим словом

new_man

  • Сообщений: 2053
  • GtLab.Net
    • Просмотр профиля
    • E-mail
Re: Привет от FAST TTL
« Ответ #2 : Октября 29, 2012, 02:36:41 pm »
DDD, родной, спасибо хоть ты откликнулся! А то сижу я со своими схемками как раз в том изделии, которым так усердно занимается форум. В самой так сказать дырочке. Так что твой фырк мне слаще шоколада теперь.
Ведь сто человек посмотрели пост и даже фырка не удостоили. Схемотехнический форум... А может теперь со схемками на форум сантехников нужно?

Lion

  • Гость
Re: Привет от FAST TTL
« Ответ #3 : Октября 29, 2012, 02:58:32 pm »
new_man, ну хоть бы немного комментариев приложил, что ли...
Данный каскад чем то в корне отличается от известного Big Muff, кроме одного удалённого диода в оос?
« Последнее редактирование: Октября 29, 2012, 02:59:27 pm от Lion »

new_man

  • Сообщений: 2053
  • GtLab.Net
    • Просмотр профиля
    • E-mail
Re: Привет от FAST TTL
« Ответ #4 : Октября 29, 2012, 03:19:58 pm »
Цитировать
Данный каскад чем то в корне отличается от известного Биг Мафф, кроме одного удалённого диода в оос?
Совсем разные каскады. В бигмафе ограничивают диоды, здесь транзистор.
Диодная цепь - это не обратная связь, имхо. Это не постоянно дейсвующий фактор, диод D1 открывается только для предовращения насыщения транзистора.
Нижняя полочка выходного сигнала из-за этого получается с довольно плавным загибом, т. е. не генерируется масса ВЧ грязи, которой так "славятся" транзисторные каскады.
Скважность выходного сигнала такого каскада гуляет, звук оживляется, в отличие от бигмафа, который дает совершенно мертвый тон.

Вот так звучит макет (через спикерсим), в котором два последних каскада собраны по сабжевой схеме.
http://www.onlinedisk.ru/file/970732/
« Последнее редактирование: Октября 29, 2012, 03:25:03 pm от pushkinitel »

KMG

  • Сообщений: 3776
    • ICQ клиент - 412221711
    • AOL клиент - Mike
    • Просмотр профиля
    • E-mail
Re: Привет от FAST TTL
« Ответ #5 : Октября 29, 2012, 03:37:41 pm »
Аналогичное включение диода использовал в свое время Антон Калина, правда с мосфетами.

PS и в моих оконечниках с трансформаторным выходом тоже используется такое включение диодов, заодно они и "сеточный" ток эмулируют.
« Последнее редактирование: Октября 29, 2012, 03:39:38 pm от mike »

new_man

  • Сообщений: 2053
  • GtLab.Net
    • Просмотр профиля
    • E-mail
Re: Привет от FAST TTL
« Ответ #6 : Октября 29, 2012, 03:43:27 pm »
Цитировать
Аналогичное включение диода использовал в свое время Антон Калина, правда с мосфетами.
FAST TTL появились пораньше, чем Антон вырос.

KMG

  • Сообщений: 3776
    • ICQ клиент - 412221711
    • AOL клиент - Mike
    • Просмотр профиля
    • E-mail
Re: Привет от FAST TTL
« Ответ #7 : Октября 29, 2012, 03:45:51 pm »
Я имел ввиду в гитарном применении.
А так, есть хорошее выражение - "все уже придумано до нас", нужно только идею приложить в нужном месте.
« Последнее редактирование: Октября 29, 2012, 03:47:56 pm от mike »

DDD

  • Сообщений: 10347
  • Имею личный текст
    • Просмотр профиля
    • E-mail
Re: Привет от FAST TTL
« Ответ #8 : Октября 29, 2012, 04:09:44 pm »
Подобных схем в гитарных применениях - мириады... надо только копнуть НЕТ (даже сидя на горшке ))))
Готов подписаться под каждым своим словом

Elick

  • Гость
Re: Привет от FAST TTL
« Ответ #9 : Октября 29, 2012, 04:16:27 pm »
@ KMG

Если не трудно, дайте сцилочку на схему с эмуляцией сеточного тока, а то я вчера часа 3 убил, но так и не понял, как срезать нижнюю полуволну, не сдвигая при этом синус вверх. Ессна, для того, чтобы не превысить допуски для фетов на входные потенциалы.

@ new_man
А смещение подать от питания почему не получается? Зачем такое усложнение?
« Последнее редактирование: Октября 29, 2012, 04:28:08 pm от Elick »

KMG

  • Сообщений: 3776
    • ICQ клиент - 412221711
    • AOL клиент - Mike
    • Просмотр профиля
    • E-mail
Re: Привет от FAST TTL
« Ответ #10 : Октября 29, 2012, 04:34:40 pm »
Elick, этому помогает последовательный диод в истоке (во всяком случае с мосфитами, у которых есть защита затвора).
При уходе сигнала на затворе в глубокий "-", защита затвора "утягивает" исток вслед за затвором, за счет закрывания диода в истоке.

new_man

  • Сообщений: 2053
  • GtLab.Net
    • Просмотр профиля
    • E-mail
Re: Привет от FAST TTL
« Ответ #11 : Октября 29, 2012, 04:48:24 pm »
Цитировать
А смещение подать от питания почему не получается? Зачем такое усложнение?
А что тут сложного? Один 431 или может быть светодиод (заодно и индикация).
И именно от питания.
« Последнее редактирование: Октября 29, 2012, 05:14:13 pm от pushkinitel »

Elick

  • Гость
Re: Привет от FAST TTL
« Ответ #12 : Октября 29, 2012, 05:40:38 pm »
@ new_man

Попробуй с этим поиграться, http://www.diystompboxes.com/analogalchemy/sch/diodeopamp.html тока ОС не включай (одну базу в дифкаскаде на землю). Или пользуй как ОУ, тока не забудь, там Ку не очень, хотя для 9-15В питания вполне. Я как то лет пять назад довольно недурственную примочь на этом спаял.

DDD

  • Сообщений: 10347
  • Имею личный текст
    • Просмотр профиля
    • E-mail
Re: Привет от FAST TTL
« Ответ #13 : Октября 29, 2012, 05:50:28 pm »
По сабжу:
Вот навскидку одна из многочисленных схемок, ей лет с десяток:
Готов подписаться под каждым своим словом

new_man

  • Сообщений: 2053
  • GtLab.Net
    • Просмотр профиля
    • E-mail
Re: Привет от FAST TTL
« Ответ #14 : Октября 29, 2012, 06:00:40 pm »
Elick
Это я уже пробовал несколько лет назад. Не понравилось, уже не помню, почему.
Сейчас уже возвращаться к пройденному неохота.

DDD
Не вижу сходства, разве что в элементной базе.

DDD

  • Сообщений: 10347
  • Имею личный текст
    • Просмотр профиля
    • E-mail
Re: Привет от FAST TTL
« Ответ #15 : Октября 29, 2012, 06:27:05 pm »
А еще что-то подобное на БТ жевали в топике, где Lion замутил красивый каскад на полевичке... Lion, напомни топик, плиз (?)
Готов подписаться под каждым своим словом

Lion

  • Гость
Re: Привет от FAST TTL
« Ответ #16 : Октября 29, 2012, 07:12:57 pm »
« Последнее редактирование: Октября 29, 2012, 07:16:37 pm от Lion »

DDD

  • Сообщений: 10347
  • Имею личный текст
    • Просмотр профиля
    • E-mail
Re: Привет от FAST TTL
« Ответ #17 : Октября 29, 2012, 07:34:05 pm »
Цитировать
DDD, топик вот:
http://forum.gtlab.net/cgi-bin/yabb2/YaBB.pl?num=1315160329
 ;D
Ну, точно, там куча картинок, в т.ч. и ПТ, и БТ... спасибо, Лев.
Готов подписаться под каждым своим словом

Kostyan

  • Сообщений: 1442
  • GTLab - forever!
    • Просмотр профиля
    • E-mail
Re: Привет от FAST TTL
« Ответ #18 : Октября 30, 2012, 03:05:33 am »
нету там нонче картинок :(
guitargear27/reborn amp https://vk.com/club46514558

DDD

  • Сообщений: 10347
  • Имею личный текст
    • Просмотр профиля
    • E-mail
Re: Привет от FAST TTL
« Ответ #19 : Октября 30, 2012, 06:03:00 am »
Цитировать
нету там нонче картинок :(
Только сегодня ночью смотрел, картинки есть (по ссылкам)
Готов подписаться под каждым своим словом