См. сабж.
*** Примечание автора:
Собственно, с "токовым выходом" - это слишком сильно сказано. Токовая обратная связь применена лишь для того, чтобы из УНЧ с низким выходным сопротивлением сделать УНЧ с достаточно высоким выходным сопротивлением, примерно таким же, как у типичных гитарных УМ, сделанных на вакуумных лампах по двухтактной конфигурации.
Кроме того, применение ПТ в раскачке и МОСФЕТ на выходе также позволило добиться мягкого входа-выхода в режим ограничения и обратно.Схема в программе Microcap-10 выложена здесь: https://www.sendspace.com/file/wh7ezq
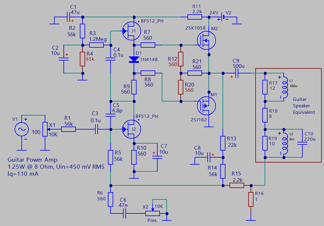
Конфигурация: полевой "мю-каскад" с повторителем
2SK1058-2SJ162 на выходе, датчик тока в цепи ООС - резистор R16 (1 Ом).
Неискаженная мощность небольшая - 1,25 Ватта на 8 Ом, что дает возможность играть с перегрузом оконечника без повреждения левого и правого ушей.
Питание +24 Вольта (выходной каскад), входной каскад питается от +18 Вольт через RC-фильтр, т.к. примененные транзисторы BF512 выдерживают не более 20 Вольт. Общий максимальный ток потребления порядка 0,5 Ампер при сильной перегрузке; замерял с резистивной нагрузкой 8,2 Ом.
Рабочая точка жестко стабилизирована через ООС по постоянке цепью R13-R14-R15-R5 и C8.
Диод D1 обеспечивает небольшой отрицательный температурный коэффициент тока покоя триодов М1 и М2.
Цепь R6-C6-X2 дает регулировку
Presence, как обычно.
Резистором R4 выставляется симметричное ограничение в самом начале процесса ограничения - так по звуку мне понравилось более всего.
-------------------
Питание от обычного выпрямителя; схема хорошо давит пульсации и грязь на питании (см график).
Данная конфигурация обеспечивает мягкое ограничение выходного сигнала и высокое выходное сопротивление усилителя - см. графики АЧХ и огибающей выходного сигнала.
Коэффициент усиления и выходное сопротивление можно регулировать элементами ООС.
Для увеличения мощности можно уменьшить падения напряжения на резисторе R11 (не забыв увеличить емкость С1), и поставить в "мю-каскад" транзисторы с бОльшим допустимым рабочим напряжением, типа 2N5484 или подобные.
--------------------
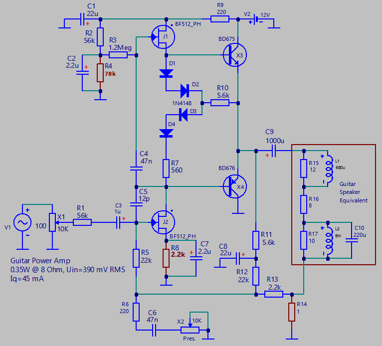
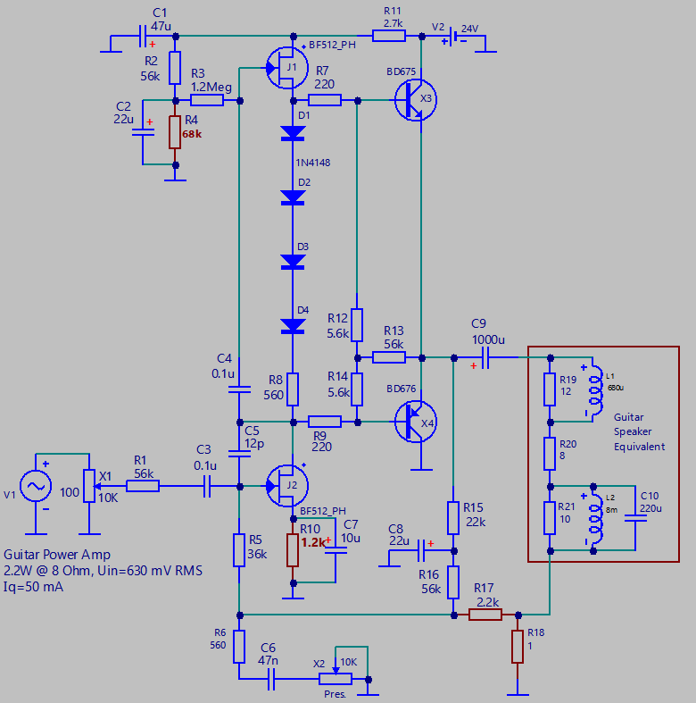
Я реально пробовал делать предварительный каскад по схеме ОЭ на одном BC549C, ОИ на одном BF512 (он вообще не обеспечил должного усиления), на одном BS170, а также на всяких модификациях "мю-каскада" c указанными транзисторами.
Показанная схема отдает минимальную мощность сравнительно с другими, что описаны выше.
Но по звуку она мне понравилась гораздо более других.
------------------
Картинки с пояснениями внизу:
1 - Схема
2 - АЧХ на эквиваленте гитарного динамика (показан на схеме)
3 - Напряжение на нагрузке при подаче на вход УМ сигнала, частота 200 Гц, амплитуда 0,6 - 1,2 - 2 Вольта
4 - Форма огибающей сигнала на нагрузке, усилитель перегружен, сигнал 200 Гц, начальная амплитуда 2 Вольта, спадающая экспонента Tau=0.2
5 - Подавление пульсаций и "грязи" на шине питания (можно улучшить увеличением конденсатора С1).




