Автор Тема: 1959 Super Lead 100 - Hi Gain (4 Gain Stage) Mod  (Прочитано 5286 раз)

0 Пользователей и 1 Гость просматривают эту тему.

Invader

  • Сообщений: 792
  • GTLab - forever!
    • Просмотр профиля
    • E-mail
1959 Super Lead 100 - Hi Gain (4 Gain Stage) Mod
« : Марта 15, 2009, 07:51:36 am »
На слоклоне начали обсуждения Мода...
у кого какие мнения по-данному вопросу ?
ссылка на тему:
http://sloclone.yesterdaysrevolt.com/viewtopic.php?f=9&t=2187

Vlds

  • Сообщений: 1259
    • Просмотр профиля
    • E-mail
Re: 1959 Super Lead 100 - Hi Gain (4 Gain Stage) Mod
« Ответ #1 : Марта 15, 2009, 12:13:43 pm »
Моё мнение такое: я там не зареген, а потому вытаскивай схему сюда, тут и поговорим)))
Если все природные явления это дело рук Божьих, то пусть церковь и возмещает ущерб!

varvaroid

  • Гость
Re: 1959 Super Lead 100 - Hi Gain (4 Gain Stage) Mod
« Ответ #2 : Марта 15, 2009, 12:18:05 pm »
сабж не видел, но сдается мне что это на тему жсм800


Medved

  • Сообщений: 4534
  • Ле... Лети!
    • ICQ клиент - 467329541
    • Просмотр профиля
    • E-mail
Re: 1959 Super Lead 100 - Hi Gain (4 Gain Stage) Mod
« Ответ #4 : Марта 15, 2009, 04:11:46 pm »
А нормальная принципиальная схема есть? Кстати, очень интересует в каком софте нарисована сборочная схема у них. Уже не первый раз вижу, явно ведь не корел...

varvaroid

  • Гость
Re: 1959 Super Lead 100 - Hi Gain (4 Gain Stage) Mod
« Ответ #5 : Марта 16, 2009, 08:13:40 am »
чет у них чересчур много экранированных проводов

Gunpowder

  • Сообщений: 976
    • Просмотр профиля
    • E-mail
Re: 1959 Super Lead 100 - Hi Gain (4 Gain Stage) Mod
« Ответ #6 : Марта 16, 2009, 09:11:52 am »
2Medved. Типичный Корел (судя по некоторым приметам) с неумеренным юзанием теней :). Хотя это не суть важно - так нарисовать можно в любом векторном редакторе.
Я собрал Маршалл из телевизора Весна, а он звучит не как Маршалл, а как Весна. В чем может быть проблема?

Куплю недорого эликсир молодо

EaNot

  • Гость
Re: 1959 Super Lead 100 - Hi Gain (4 Gain Stage) Mod
« Ответ #7 : Марта 16, 2009, 09:56:57 am »
Цитировать
А нормальная принципиальная схема есть? Кстати, очень интересует в каком софте нарисована сборочная схема у них. Уже не первый раз вижу, явно ведь не корел...

Артем, а ты по лейке сними схему, там не твой Мод С? ;D
По софту - в топике ответили, что это Adobe Illustrator CS3 (version 13).
« Последнее редактирование: Марта 16, 2009, 10:04:08 am от EaNot »

Medved

  • Сообщений: 4534
  • Ле... Лети!
    • ICQ клиент - 467329541
    • Просмотр профиля
    • E-mail
Re: 1959 Super Lead 100 - Hi Gain (4 Gain Stage) Mod
« Ответ #8 : Марта 16, 2009, 10:55:51 am »
Рома, так я про тоже. Не мой ли там мод эс ;D По линейке снимать влом, попросите у них принципиалку, кто зареган, плз)))

Про софт ясно, я думал что-нибудь заточенное специально.
« Последнее редактирование: Марта 16, 2009, 11:03:00 am от Medved »

M.E.N.

  • Гость
Re: 1959 Super Lead 100 - Hi Gain (4 Gain Stage) Mod
« Ответ #9 : Марта 16, 2009, 11:35:00 am »
Цитировать
Рома, так я про тоже. Не мой ли там мод эс ;D По линейке снимать влом, попросите у них принципиалку, кто зареган, плз)))

Про софт ясно, я думал что-нибудь заточенное специально.
Я рисую такое в Visio


M.E.N.

  • Гость
Re: 1959 Super Lead 100 - Hi Gain (4 Gain Stage) Mod
« Ответ #11 : Марта 16, 2009, 04:25:44 pm »
Изврат какой-то...

April

  • Сообщений: 516
  • Handmade rulezzz!!!!
    • Просмотр профиля
    • E-mail
Re: 1959 Super Lead 100 - Hi Gain (4 Gain Stage) Mod
« Ответ #12 : Марта 17, 2009, 03:50:35 pm »
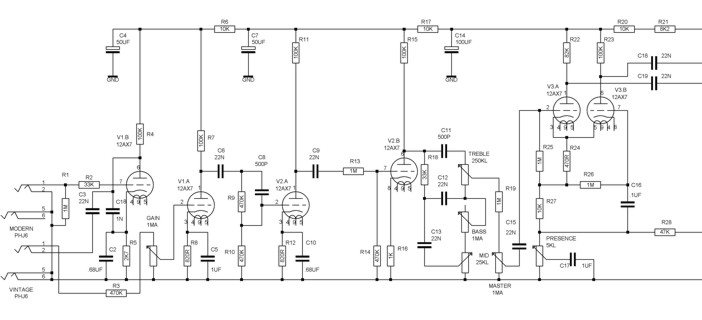
там с18 имхо лишний.
а поверх гейна можно и брайт кап как раз в 1н повесить.

в катод четвёртого каскада повесить кондёр 1мкф или по вкусу... . а КУ задавить перед каскадом.
а в целом - ну перебор там гейну будет :) хоть тресни
Gonna Rock'N'Roll down New Orleans
Ламповые преды..редко оконечники....
Промышленный электропривод

EaNot

  • Гость
Re: 1959 Super Lead 100 - Hi Gain (4 Gain Stage) Mod
« Ответ #13 : Марта 18, 2009, 07:14:36 am »
Цитировать
там с18 имхо лишний.
а поверх гейна можно и брайт кап как раз в 1н повесить.

в катод четвёртого каскада повесить кондёр 1мкф или по вкусу... . а КУ задавить перед каскадом.
а в целом - ну перебор там гейну будет :) хоть тресни

Если ты имел ввиду С8 (а не С18, выход со 2-го плеча ФИ :)), то да, он лишний, вместо него лучше 1нан на Гейн или 2н2 на прегейновые 470к. Обеспечит более правильное соотношение ВЧ-НЧ.

Вот с шунтом в катоде 4-го каскада точно будет перебор гейна. А так же шума и мусора. Я бы наоборот, убрал шунт с 3-го каскада. И тогда можно было бы Мастер сделать более вменяемым, традиционные 1М.

varvaroid

  • Гость
Re: 1959 Super Lead 100 - Hi Gain (4 Gain Stage) Mod
« Ответ #14 : Марта 18, 2009, 07:52:06 am »
ктонить мне скажет в каком месте тут суперлид
« Последнее редактирование: Марта 18, 2009, 07:56:17 am от varvaroid »

EaNot

  • Гость
Re: 1959 Super Lead 100 - Hi Gain (4 Gain Stage) Mod
« Ответ #15 : Марта 18, 2009, 09:48:05 am »
Суперлид БЫЛ, теперь нет его, замодили, можно сказать, что угробили :). Более гуманный и более результативный мод - в ветке Medved-а про S-Mod.

Medved

  • Сообщений: 4534
  • Ле... Лети!
    • ICQ клиент - 467329541
    • Просмотр профиля
    • E-mail
Re: 1959 Super Lead 100 - Hi Gain (4 Gain Stage) Mod
« Ответ #16 : Марта 18, 2009, 11:29:13 am »
Аналогичный вопрос. А где же плекся-то? ;)