Автор Тема: Гитарный УМ на TIP147/TIP142 - стоит ли делать?  (Прочитано 6652 раз)

0 Пользователей и 1 Гость просматривают эту тему.

kwlw

  • Сообщений: 2408
  • Тёплый, ламповый
    • Просмотр профиля
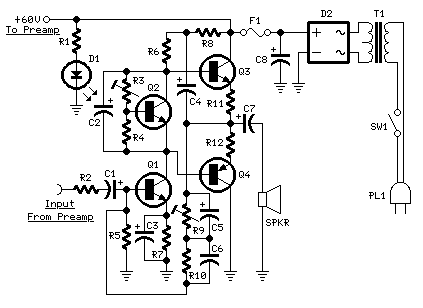
Так уж случилось что у меня завелось несколько транзисторов TIP147 и TIP142 (получил даром с другим электрохламом). Оказалось что эти транзисторы не только внушительных размеров, но и использовались в некоторых именитых комбиках. Развился спортивный интерес ;). Порылся на гоогле, и нашел эту популярную схему:
http://www.redcircuits.com/Page65.htm

Хотелось бы услышать мнение гуру и тех кто пробовал эту или подобную схему. Стоит ли делать толъко УМ часть? Преамп уже сделан на j201+opa2134.
Вызывает опасение то, что питание однополярное. Теперь исползую LM3886 (даташит схема) как УМ, будет-ли качество луче (мощность ненужна)?

Как раз имеется в наличии трансформатор, у которого волт многовато для ЛМ, а перемотать нелзя (залит чем-то).

Sau
У меня - свой путь.

GLEB

  • Гость
Re: Гитарный УМ на TIP147/TIP142 - стоит ли делать?
« Ответ #1 : Сентября 03, 2009, 04:39:05 pm »
Замшелость 70-80-х, Если уж использовать 142/147, то с питанием 30-0-30В, без разделительного конденсатора на выходе, с обычной топологией по схеме Лина.
Однако эти составные транзисторы сегодня - не лучший выбор.

kwlw

  • Сообщений: 2408
  • Тёплый, ламповый
    • Просмотр профиля
Re: Гитарный УМ на TIP147/TIP142 - стоит ли делать?
« Ответ #2 : Сентября 03, 2009, 05:47:33 pm »
Наводку понял - спасибо.

Вот только с этой "схема Лина" - напряг. Никак не-могу найти подробного описания в рунете. А по английский - никак не-отгадал как точно звучит. Помогите с определением (если нетрудно). Всё что удалось найти:


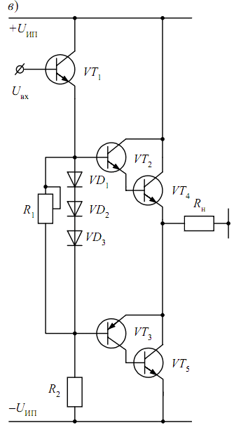
Здесь указывается что схема Лина это транзисторы VT3, VT4. Как TIP142 использовать в такой схеме понятно, а вот как в такую конфигурацию TIP147 переделать - не-могу понять :(. Слабоват я в электронике...  :-/

Sau
У меня - свой путь.

GLEB

  • Гость
Re: Гитарный УМ на TIP147/TIP142 - стоит ли делать?
« Ответ #3 : Сентября 03, 2009, 06:02:57 pm »
На твоей схеме №2
VT2+VT4 образуют т.н. "составной транзистор Дарлингтона", т.е. TIP142 (cм. Datasheet )

Такое включение позволяет получить большее усиление, поэтому сигнал можно подавать хоть от ОУ (мало деталей и дёшево), как в некоторых Fender (вот схема - http://www.onlinedisk.ru/file/210448/ ), но из-за этого усиления она и склонна к самоуничтожению...

Поэтому, если ранее не собирал транзисторных аппаратов на дискретных элементах - учи матчасть и собирай что-то типа этого: http://sound.westhost.com/project27b.htm там же много полезного можно прочитать из теории (кратко).

« Последнее редактирование: Сентября 03, 2009, 06:09:22 pm от GLEB »

kwlw

  • Сообщений: 2408
  • Тёплый, ламповый
    • Просмотр профиля
Re: Гитарный УМ на TIP147/TIP142 - стоит ли делать?
« Ответ #4 : Сентября 03, 2009, 06:06:36 pm »
Благодарен за ответы. Можно закрывать тему.

Sau
У меня - свой путь.

Jimmy_Page

  • Гость
Re: Гитарный УМ на TIP147/TIP142 - стоит ли делать?
« Ответ #5 : Сентября 03, 2009, 07:05:32 pm »
Есть ещё крэйтовский усь. Очень впечатлил.

http://forum.gtlab.net/cgi-bin/yabb2/YaBB.pl?num=1221496928

santa

  • Сообщений: 1404
  • с помойки банки рулят, турреты нервно курят
    • Просмотр профиля
Re: Гитарный УМ на TIP147/TIP142 - стоит ли делать?
« Ответ #6 : Сентября 04, 2009, 01:27:01 am »
 
 я бы на полевиках выходник делал , есть же  схема на главной
странице! усилитель с эмуляцией трансформаторного выхода



 моё мнение если появляется , биполяник даже один на выходе звук меняется
теория убийца практики

slo100>slo100pt  >>  topsecret

DDD

  • Сообщений: 10347
  • Имею личный текст
    • Просмотр профиля
    • E-mail
Re: Гитарный УМ на TIP147/TIP142 - стоит ли делать?
« Ответ #7 : Сентября 06, 2009, 06:16:43 pm »
ИМХО нормальная схема, и Дарлингтоны в оконечнике как раз хороши для гитарных дел, т.к. характеристики насыщения у них типа "помягче".
А кондер на выходе = хорошо, если припомнить, сколько стоит приличный динамик до того, как на него попало 30 Вольт "аварийной" постоянки, и после такого возможного факта. :o
Готов подписаться под каждым своим словом

santa

  • Сообщений: 1404
  • с помойки банки рулят, турреты нервно курят
    • Просмотр профиля
Re: Гитарный УМ на TIP147/TIP142 - стоит ли делать?
« Ответ #8 : Сентября 07, 2009, 06:51:12 am »
непонимаю о каком насыщении ,толк??

 да и транзюки включены по схеме  повторителя
теория убийца практики

slo100>slo100pt  >>  topsecret