Автор Тема: Bogner Ecstasy. Переделать канал clean  (Прочитано 10228 раз)

0 Пользователей и 1 Гость просматривают эту тему.

EvgenyS

  • Сообщений: 1418
    • Просмотр профиля
    • E-mail
Bogner Ecstasy. Переделать канал clean
« : Сентября 29, 2009, 11:21:22 am »
Хочу собрать preamp с полным функционалом, но упростить clean, чтобы высвободить 1 лампу (оставить 3 вместо 4).
Не охота опять к Твину возвращаться. По-крайней мере сразу :)
Кто и что посоветует?
Реплики, реплики...

varvaroid

  • Гость
Re: Bogner Ecstasy. Переделать канал clean
« Ответ #1 : Сентября 29, 2009, 11:36:54 am »
если из клина экстази выкинуть один триод, то получим твин ;) :P
а так можно сделать многое, все зависит от межкаскадки и катодной нагрузки 8-)

EvgenyS

  • Сообщений: 1418
    • Просмотр профиля
    • E-mail
Re: Bogner Ecstasy. Переделать канал clean
« Ответ #2 : Сентября 29, 2009, 12:26:31 pm »
А если что-то типа ХБ (обход схемы после первого триода), а половинку лампы запараллелить для пущей "жирности"?
Реплики, реплики...

EvgenyS

  • Сообщений: 1418
    • Просмотр профиля
    • E-mail
Re: Bogner Ecstasy. Переделать канал clean
« Ответ #3 : Сентября 29, 2009, 12:36:10 pm »
И еще. Зачем так городить коммутацию?


Сомневаюсь, что тумблер (или рэле) стоят дешевле 2х маленьких кондеров.
Реплики, реплики...

EvgenyS

  • Сообщений: 1418
    • Просмотр профиля
    • E-mail
Re: Bogner Ecstasy. Переделать канал clean
« Ответ #4 : Сентября 29, 2009, 12:40:12 pm »
а как этот преамп в плане шумности/возбуда? нет проблем как, например, часто бывает с богнером ТГ-шарп?
Реплики, реплики...

KMG

  • Сообщений: 3776
    • ICQ клиент - 412221711
    • AOL клиент - Mike
    • Просмотр профиля
    • E-mail
Re: Bogner Ecstasy. Переделать канал clean
« Ответ #5 : Сентября 29, 2009, 12:57:04 pm »
Цитировать
И еще. Зачем так городить коммутацию?


Сомневаюсь, что тумблер (или рэле) стоят дешевле 2х маленьких кондеров.

U1/U4 переключаются синхронно (blue/red). U2 и U3 индивидуальные переключатели преэквализации для каждого канала, причем на три положения on-off-on.

EvgenyS

  • Сообщений: 1418
    • Просмотр профиля
    • E-mail
Re: Bogner Ecstasy. Переделать канал clean
« Ответ #6 : Сентября 29, 2009, 02:39:48 pm »
2KMG, я понимаю.
Просто можно было поставить кондеры и на U2, и на U3, тогда U1 можно исключить, а это либо рэле, либо тумблер не с 3мя, а с 2мя группами. Опять же меньше проводов на коммутацию.
Не понял я их...
Реплики, реплики...

EvgenyS

  • Сообщений: 1418
    • Просмотр профиля
    • E-mail
Re: Bogner Ecstasy. Переделать канал clean
« Ответ #7 : Сентября 29, 2009, 02:43:57 pm »
В догонку.
Насколько востребован режим plexi? кранча в нормальном режиме не хватает?
Реплики, реплики...

KMG

  • Сообщений: 3776
    • ICQ клиент - 412221711
    • AOL клиент - Mike
    • Просмотр профиля
    • E-mail
Re: Bogner Ecstasy. Переделать канал clean
« Ответ #8 : Сентября 29, 2009, 07:12:45 pm »
Цитировать
2KMG, я понимаю.
Просто можно было поставить кондеры и на U2, и на U3, тогда U1 можно исключить, а это либо рэле, либо тумблер не с 3мя, а с 2мя группами. Опять же меньше проводов на коммутацию.
Не понял я их...
Сделано, чтобы исключить взаимное влияние каналов.
Если сделать два комплекта кондеров и каждый завесить на свой движок, то представь следующую ситуацию - включен красный канал, а на синем преэквализация 4n7 и гейн выкручен в 0. Верхние концы потов получаются зашунтированы на землю через 4n7 неактивного канала. То есть положение движка неактивного канала будет влиять на ачх активного. Вот этого они и постарались избежать.
На реле можно сделать следующим образом.

Я вообще не заморачивался, у меня все тумблера идут на однокристалку, а с нее управление на релюхи, которые включаются тогда когда нужно. Заодно все состояния можно загнать в пресеты.

Plexi - как бы эмуляция маршаловского суперлида.

EvgenyS

  • Сообщений: 1418
    • Просмотр профиля
    • E-mail
Re: Bogner Ecstasy. Переделать канал clean
« Ответ #9 : Сентября 30, 2009, 02:17:51 am »
Цитировать
Plexi - как бы эмуляция маршаловского суперлида.

Канал для грелок? :)
Реплики, реплики...

Jimmy_Page

  • Гость
Re: Bogner Ecstasy. Переделать канал clean
« Ответ #10 : Сентября 30, 2009, 05:48:03 am »
А если всё таки Фендер, но на 12AY7  ;) ?

Spiteful

  • Сообщений: 1168
  • мэн крутой
    • ICQ клиент - 286974545
    • Просмотр профиля
Re: Bogner Ecstasy. Переделать канал clean
« Ответ #11 : Сентября 30, 2009, 05:53:03 am »
Цитировать
Канал для грелок? :)
Канал-грелка для мощника!  :D
[size=9] - Комбики ламповые. Примочки транзисторные.
- Я за старые технологии. Я за аналоговую схемотехнику.[/size]

_M9C0_

  • Сообщений: 275
  • GTLab - forever!
    • ICQ клиент - 378216464
    • Просмотр профиля
    • E-mail
Re: Bogner Ecstasy. Переделать канал clean
« Ответ #12 : Сентября 30, 2009, 07:51:45 pm »
Plexi это точно не маршаловские суперлиды
это ближе чуть к JTM
Богнеровский клин вообще не впер ну никак, собирал полный предвак (оранжевый)

На весь пред ушло 5 ламп, лампы мне нежалко, но вот клина хорошего я так и не получил.
Из клинов что я слышал - самый классный это Fender Twin Reverb Combo
А из фенедеро-маршалловских клонов больше всего впер звук модулей рэндалл, при прямом сравнении уделали клин богнера под плинтус.
Схемы сняты мною с оригиналов
http://webfile.ru/3966680 - "JTM"
http://webfile.ru/3966686 - "Blackface"
Действительно хорошие, приятные клины
E.C.electronics

vitek

  • Сообщений: 535
  • GTLab - forever!
    • Просмотр профиля
Re: Bogner Ecstasy. Переделать канал clean
« Ответ #13 : Октября 01, 2009, 03:05:22 pm »
Рад был увидеть схемы модулей Рэнделла, а остальную схему не снимал?

_M9C0_

  • Сообщений: 275
  • GTLab - forever!
    • ICQ клиент - 378216464
    • Просмотр профиля
    • E-mail
Re: Bogner Ecstasy. Переделать канал clean
« Ответ #14 : Октября 01, 2009, 07:40:49 pm »
Все снимал (гдето вручную нарисованное валяется), но там ничего интересного первый каскад идет общим для всех модулей, затем после модуля стоит "сэнд" выполненнный точь-в-точь как катодный повторитель богнера экстези, только конденсатор разделительный не 2,2мкФ, а 0,1мкФ ну и банальный ретурн (типа того же экстазевского)
это если говорить о преампе RM4 ну там конечно петель не одна штука, но смысл простой.
E.C.electronics

vitek

  • Сообщений: 535
  • GTLab - forever!
    • Просмотр профиля
Re: Bogner Ecstasy. Переделать канал clean
« Ответ #15 : Октября 02, 2009, 06:21:32 am »
Спасибо, я себе примерно так его структуру и представлял.

Sanoend

  • Сообщений: 1241
  • GTLab - forever!
    • Просмотр профиля
Re: Bogner Ecstasy. Переделать канал clean
« Ответ #16 : Октября 02, 2009, 02:08:42 pm »
_M9C0_ +1 полностью согласен о богнеровском клине. А вообще (ой закидают помидорами) на мой взгляд не редко какменый клин выйгрывает у лампового. Я у себя в богнере сделал клином фендер твин реверб, но на полевиках и не сколько об этом не жалею.
« Последнее редактирование: Октября 02, 2009, 02:11:05 pm от Sanoend »

EvgenyS

  • Сообщений: 1418
    • Просмотр профиля
    • E-mail
Re: Bogner Ecstasy. Переделать канал clean
« Ответ #17 : Октября 03, 2009, 05:55:24 am »
Мне очень Кранч нравится у богнера. Плотный такой, маршалу чего-то не хватает и нужно подогревать.
Хотя это ИМХО :)
Реплики, реплики...

kholonkin

  • Сообщений: 4352
    • ICQ клиент - 406512389
    • Просмотр профиля
Re: Bogner Ecstasy. Переделать канал clean
« Ответ #18 : Октября 03, 2009, 03:47:53 pm »
Ну раз пьянка за клин пошла......
В общем делал тут усил на заказ по этим мотивам в конечном итоге получился не совсем Гретч, и лампы не 12АХ7 и 6V6, а 6н9с и 6п6с. А прикольного у него, именно входной каскад, со смещением обратным током сетки. В усиле 2 входа организовал, один на первый триод, второй вход на второй триод, т.е. обычный усил. Честно говоря после этого клина, все остальное что делал и слышал из клинов, как то посненько очень воспринимаются.

_M9C0_

  • Сообщений: 275
  • GTLab - forever!
    • ICQ клиент - 378216464
    • Просмотр профиля
    • E-mail
Re: Bogner Ecstasy. Переделать канал clean
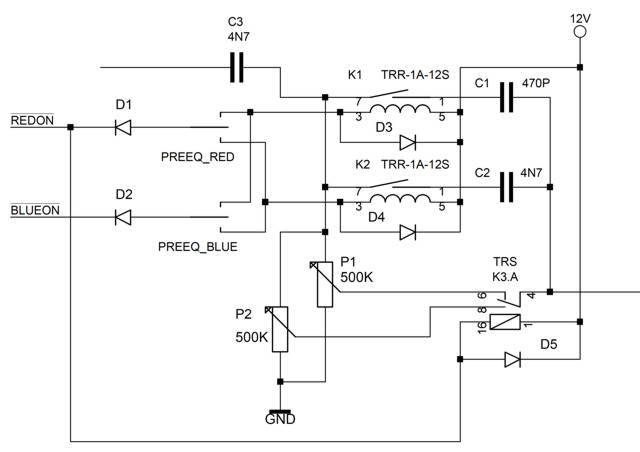
« Ответ #19 : Января 12, 2010, 10:29:11 pm »
Бодрого времени дня.
Решил поделиться схемой-результатом переделки клина. Сразу оговорюсь, то что было и что получилось это земля и небо, особенно это касается диапазона регулировки ручкой Gain т.е. он теперь человеческий - полный, ну а звук получился хороший клин а-ля фендер, только может чуть-чуть "по-ярче" или в сторону сатурированного клина типа месы Lonestar при крайних положениях гейна.
Работоспособность схемы проверена на 100%

и еще...
в этом клине наиболее рулят именно лампы 12AX7-EH, не нормальный китай, ни JJ, не дают удобовариваемого звука.
Ei и Tung-Sol звучат по-мутнее.
6Н9С будет звучать глуховато и чуть по-суше.
« Последнее редактирование: Января 12, 2010, 10:42:51 pm от _M9C0_ »
E.C.electronics