Автор Тема: Имитация высоко-гейнового двухтактного усилителя  (Прочитано 3891 раз)

0 Пользователей и 1 Гость просматривают эту тему.

TrueVAL

  • Сообщений: 653
  • GtLab.Net forever!
    • Просмотр профиля
    • E-mail
Совершенно верно! Вот и думаю: нужно ли вводить НЧ-резонанс в ограничение. Наверно нужно, но только для имитации усилителей с  неглубокой ООС. Как компромисс можно делать для всех симуляторов мягкую нелинейную компрессию на этом горбе. И говорить, что это имитация компрессии динамиков.

DDD

  • Сообщений: 10347
  • Имею личный текст
    • Просмотр профиля
    • E-mail
Да, должен сказать, что если на входе "оконечника" поднять басы, то появляются характерные маршалловские призвуки, этакий бодрый рычащий перегруз, весьма конкретный, но без песка.
Теперь-то я понял, что это резонанс кабинета и сопутствующие ему артифакты.
В схеме Маршалла этот резонанс отсутствует,  ;) ессно, и потому я его не учитывал.
----------------------
Ниже картинка работы двух клонов Маршалла-18 Ватт на реальный кабинет (фотка кочует в Нете уже с десяток лет). Очень похожая картинка получается у меня на выходе темброблока, если завалить серединку, а верхи и низы приподнять.
То есть, в простейшем случае можно RLC-нагрузку имитировать RC-цепями, чтобы не морочиться с трансами или катушками.


            
« Последнее редактирование: Марта 28, 2015, 06:54:09 pm от DDD »
Готов подписаться под каждым своим словом

DDD

  • Сообщений: 10347
  • Имею личный текст
    • Просмотр профиля
    • E-mail
Вот на картинке сим перегруза сабжевого оконечника ПОСЛЕ темброблока.
Как видно на графике, принципиальной разницы с картинкой работы на реактивную нагрузку не наблюдается.
Полагаю, что, если к оконечнику пристроить каб-сим, то разница будет вообще неуловимой.

Готов подписаться под каждым своим словом

KSG

  • Сообщений: 5766
  • GtLab.Net forever!
    • Просмотр профиля
    • E-mail
Насколько я помню, наклон верхушек импульсов отражает АЧХ: наклон слева направо - срез низов, наклон справа налево - срез верхов, а здесь, полагаю, просматривается "ласточка"?
Практика - критерий истины

TrueVAL

  • Сообщений: 653
  • GtLab.Net forever!
    • Просмотр профиля
    • E-mail
Это провал середины.

DDD

  • Сообщений: 10347
  • Имею личный текст
    • Просмотр профиля
    • E-mail
Да, СЧ "птичка" глубиной 8 дБ.
Готов подписаться под каждым своим словом

TrueVAL

  • Сообщений: 653
  • GtLab.Net forever!
    • Просмотр профиля
    • E-mail
Кстати о "птичках, если не хотите делать ограничитель с учетом влияния реактивной нагрузки, то в темброблоке надо бы еще один  провал на 250Гц организовать. С небольшой добротностью, можно без регулировки.

DDD

  • Сообщений: 10347
  • Имею личный текст
    • Просмотр профиля
    • E-mail
Недавно я тут публиковал схемку темброблока как раз с подобным провалом, да еще и регулируемым.
Там ручкой BODY одновременно регулировалась глубина провала и двигалась частота, и это дело эффективно влияло на "тяжесть" звука.
Готов подписаться под каждым своим словом

TrueVAL

  • Сообщений: 653
  • GtLab.Net forever!
    • Просмотр профиля
    • E-mail
Да, видел. Есть еще схема Шихатова на четыре ручки.
"Лестничный фильтр в эквалайзере", "Радио", ноябрь 2010г. Интересная статья!

DDD

  • Сообщений: 10347
  • Имею личный текст
    • Просмотр профиля
    • E-mail
На основе предложенной топологии имитации эффекта "сеточного детектирования" легко слепить реальный усилитель мощности для раскачки динамика. Тем более, что используются БИПОЛЯРНЫЕ транзисторы, что предполагает хорошую повторяемость результатов и ненужность настройки в отличие от полевиков и лампочек.
На картинке ниже слепленная за пять минут схема оконечнмка УМ, развивающая 1,5 Ватта неискаженной мощности на 8 Ом, и дающая такие же характерные искажения при сильном перегрузе (картинка внизу).
При нагрузке на реальный динамик всё выглядит тоже как надо.
*** Каскад НЕ термостабилизирован. Для термостабилизации нужно включить по паре кремниевых диодов в цепи смещения маломощных транзисторов и резисторами R4 и R46 переустановить ток покоя выходных триодов.
Прошу учесть, что схема данного УМ состряпана за пять минут в чисто демонстрационных целях, и, естественно, требует более тщательной проверки по всем параметрам.
Такой УМ достаточен для домашней игры. В принципе, по этой же технологии ничего не мешает слепить УМ хоть на 100 Ватт, хоть на бОльшую мощность.



« Последнее редактирование: Марта 29, 2015, 03:57:34 pm от DDD »
Готов подписаться под каждым своим словом

DDD

  • Сообщений: 10347
  • Имею личный текст
    • Просмотр профиля
    • E-mail
Схема с более-менее термостатированным током покоя и парой-тройкой изменений, призванных защитить элементы от бросков тока при включении и пр. неприятностей, присуших усилителям мощнсти.
На осциллограмме режим начала искажений; причем, начальный ток покоя выходных триодов подобран так, чтобы картинка совпадала с таковой для усилителей Фендер, которые признаны здесь за эталон чистого звука.
Этот ток покоя, впрочем, элементарно может быть подстроен резисторами смещения баз триодов ВС849 и ВС860.



« Последнее редактирование: Марта 29, 2015, 07:26:19 pm от DDD »
Готов подписаться под каждым своим словом

DDD

  • Сообщений: 10347
  • Имею личный текст
    • Просмотр профиля
    • E-mail
Мужики,
ежели у кого есть эквивалентная схема Маршалловского кабинета (желательно 8 или 16 Ом), дайте плиз ссылку или опубликуйте в этом топике - я прицеплю его к вышеупомянутому УМ, посимлю и отрапортую результат.
*** Кстати, Микрокап умеет пропускать через симулятор звуковые .wav файлы, можно и послушать... но я не умею это делать, увы (((.
« Последнее редактирование: Марта 30, 2015, 05:25:34 am от DDD »
Готов подписаться под каждым своим словом

access777

  • Сообщений: 691
  • GtLab.Net forever!
    • Просмотр профиля
    • E-mail
SpiceLT тоже умеет реамп делать. Было обсуждение.
Да и так, в сети много можно найти
http://www.audio-perfection.com/forum/thread-96-post-3330.html#pid3330

http://zpostbox.ru/ltspice.html

http://electrostud.wikia.com/wiki/Using_WAVE_files_as_input/output_in_LTSpice
« Последнее редактирование: Марта 30, 2015, 05:48:34 am от access777 »

OlegFX

  • Сообщений: 5097
    • Просмотр профиля
Цитировать
*** Кстати, Микрокап умеет пропускать через симулятор звуковые .wav файлы, можно и послушать... но я не умею это делать, увы (((.
Component---Analog Primitives---Waveform Sources---Wav File Source.
На схеме кликаем по нему---кнопка Browse---указываем путь к wav-файлу.
« Последнее редактирование: Марта 30, 2015, 05:55:06 am от olegfx »

DDD

  • Сообщений: 10347
  • Имею личный текст
    • Просмотр профиля
    • E-mail
Ну, осталось теперь только эквивалент динамика пришпандорить, чтобы было откуда звуку браться  ;)
Готов подписаться под каждым своим словом

KMG

  • Сообщений: 3776
    • ICQ клиент - 412221711
    • AOL клиент - Mike
    • Просмотр профиля
    • E-mail
Примерно так на 8 Ом



PS в гитарном усе ООС берется с нагрузки, то есть "за" выходным сопртивлением уся.
« Последнее редактирование: Марта 30, 2015, 08:26:28 am от mike »

DDD

  • Сообщений: 10347
  • Имею личный текст
    • Просмотр профиля
    • E-mail
Коллега KMG, спасибо.
Попробую сегодня же в симе.
Готов подписаться под каждым своим словом

DDD

  • Сообщений: 10347
  • Имею личный текст
    • Просмотр профиля
    • E-mail
При симуляции на эквивалентную схему кабинета, которую любезно предоставил коллега KMG, каскад выдает такую картинку:

Готов подписаться под каждым своим словом

DDD

  • Сообщений: 10347
  • Имею личный текст
    • Просмотр профиля
    • E-mail
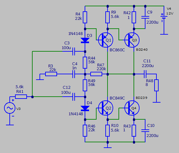
Еще немного почистил схему, убрал лишние конденсаторы и пр. Картинка снизу.
Теперь настала пора подумать про предусилитель. Это очень непростая думка, кстати.
Задача предусилителя - скомпрессировать входной сигнал так, чтобы попасть в то, что у гитаристов называется "Sweet spot".
То есть, надо найти такой уровень (и степень компрессии) сигнала на входе УМ, чтобы результирующий звук обладал должной динамикой фактуры искажений, но не становился "тощим и/или распыленным-песочным".
Иными словами, величина сигнала на входе УМ и коэффициент усиления УМ должны быть достаточно значительными для получения эффекта "сеточного детектирования", но не чрезмерно большими, что может дать излишнюю отсечку сигнала на выходе и, как результат, поганый звук.
С другой стороны, хэдрум предусилителя следует использовать максимально для игры на малых искажениях или вообще на "чистом" звуке.
Для этого можно уменьшить усиление УМ увеличением номиналов R2 и R3 одновременно (не забыв пропорционально уменьшить емкость конденсаторов С3 и С4), а большую часть усиления возложить на предусилитель, разрешив ему по максимуму использовать напряжение питания.
В этом случае УМ будет играть по большей части роль искажалки и согласователя с низкоомной нагрузкой, нежели усилителя напряжения.
*** Если у кого возникнут вопросы по назначению тех или иных элементов схемы - я по мере возможности быстро отвечу.

« Последнее редактирование: Марта 30, 2015, 03:36:17 pm от DDD »
Готов подписаться под каждым своим словом

KSG

  • Сообщений: 5766
  • GtLab.Net forever!
    • Просмотр профиля
    • E-mail
Цитировать
скомпрессировать входной сигнал так, чтобы попасть в то, что у гитаристов называется "Sweet spot"
- насколько я помню, для блюзового звука где-то рекомендовали 6...9 дБ.
Практика - критерий истины