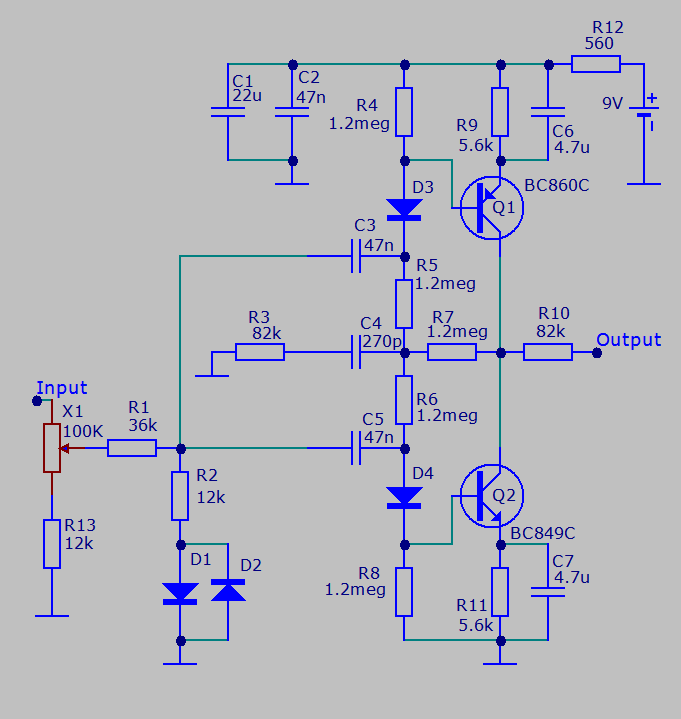
Готовое устройство, испытанное реальными гитаристами и используемое ими в работе: имитация высоко-гейнового двухтактного усилителя с предом на входе.
Входной предусилитель сделан на основе дискретного ОУ с диодным ограничителем в цепи ООС, что позволяет сохранить динамику сигнала.
Выходной каскад – двухтактный, при сильном сигнале входит в область отсечки, имитируя поведение двухтактного лампового каскада.
Если у кого-нибудь найдется время/желание поупражняться в Микрокапе и перерисовать данную схему в удобоваримом виде – буду благодарен и щедро поделюсь рекомендациями, объяснениями и звуковыми сэмплами (очень убедительными).
Потребление тока порядка 0,5 мА.
Не требует настроек по постоянному напряжению.
Легкая подстройка параметров (фактуры и порогов искажений и частотных свойств).
Резко ограниченная номенклатура номиналов элементов.
Схема реально небольшая и несложная, но рисовал её еще в старом симе, и потому она кажется сложной и большой.
На картинках сверху вниз:
- схема (специально с хорошим разрешением);
- осциллограмма на выходе двухтактника (до темброблока);
- спектр Фурье по данной осциллограмме.


