Автор Тема: Схема Lafayette reverb  (Прочитано 8268 раз)

0 Пользователей и 1 Гость просматривают эту тему.

Krik99

  • Сообщений: 28
  • GtLab.Net forever!
    • Просмотр профиля
    • E-mail
Схема Lafayette reverb
« : Июня 01, 2015, 02:17:15 pm »
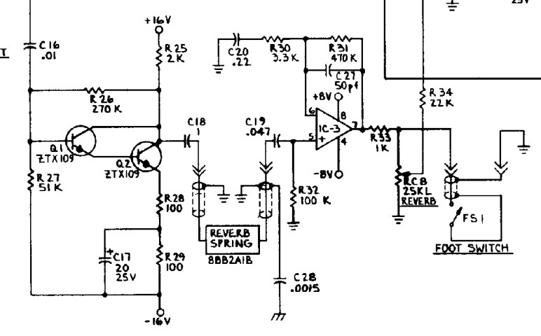
Есть у меня пружинный ревер с высоким входным сопротивлением 600Ом. Есть такой lafayette reverb, схему так и не нашел, зато есть фото внутренностей. По фото набросал схемку, правда нет всей маркировки диталей. Схема вроде подходящая с высоким выходным сопротивлением. Помогите настроить сам усилитель, а именно который драйвер. Транзисторов у меня таких нет. Вместо поставлю bc550. Т3 по схеме германиевый 2sb347, по возможности заменить на кремневый. Какой принцып настройки такого усилителя? Я про то, как там по графикам из даташита и току колектора можно настроить транзистор в приблизительно правильный режим?
И вот ещё что, на катушку драйвера сигнал поступает с постоянной составляющей, и как это может повлиять на сам ревербератор(я про намагничивание)?

PS ну или подскажите нормальную схему для высокоомного ревера.
« Последнее редактирование: Июня 01, 2015, 02:18:04 pm от Krik99 »

patron

  • Гость
Re: Схема Lafayette reverb
« Ответ #1 : Июня 01, 2015, 02:49:34 pm »
Чем возиться с настройкам сделай на одном сдвоенном опере - и будет тебе шчастье. И деталей меньше и курутить ничего не надо.
Вот здесь в разделе Applicatins открой раздел Schematics - там его много.  http://www.accutronicsreverb.com/
Либо возьми из готовых схем усилителей.

« Последнее редактирование: Июня 02, 2015, 05:29:42 am от patron »

KSG

  • Сообщений: 5766
  • GtLab.Net forever!
    • Просмотр профиля
    • E-mail
Re: Схема Lafayette reverb
« Ответ #2 : Июня 01, 2015, 06:09:47 pm »
Цитировать
Какой принцып настройки такого усилителя?
- в общих чертах: у оконечного транзистора (Т3) на коллекторе должно быть близко к половине питания - для максимального неискажённого размаха сигнала. У входного (Т1) для минимизации шумов ток желательно выставить поменьше. У выходного (Т4) надо удовлетворить обоим требованиям...
Практика - критерий истины

patron

  • Гость
Re: Схема Lafayette reverb
« Ответ #3 : Июня 02, 2015, 05:34:24 am »
Что-то линк не прицепился в прошлом посте  -  http://www.accutronicsreverb.com/
В разделе Applicatins открой раздел Schematics.

Или вот - два варианта прямо из готовых схем.





Krik99

  • Сообщений: 28
  • GtLab.Net forever!
    • Просмотр профиля
    • E-mail
Re: Схема Lafayette reverb
« Ответ #4 : Июня 02, 2015, 08:49:07 am »
Спасибо за ссылку, обязательно посмотрю. Про схему на ОУ я уже думал собрать например от fender blues junior, у меня и танк то такой как у них, но насколько я понял там нужно делать предварительный усилитель ещё на одном оу, у fender'а он на лампах. Да и БП двухполярный и всё это сильно усложняет схему, Lafayette заинтересовал именно этой простотой - 4 транзистора.

Denn

  • Global Moderator
  • *****
  • Сообщений: 14277
  • είμαι ο μουσικός και ο ραδιομηχανίκός
    • ICQ клиент - 322153053
    • Просмотр профиля
    • E-mail
Re: Схема Lafayette reverb
« Ответ #5 : Июня 02, 2015, 09:56:03 am »
Постоянку на катушку ревера подавать нельзя.

Драйвер ревера действительное делается на сдвоенном ОУ, никакого дополнительного предусиления не нужно, на раскачивающем ОУ задаётся нужный Ку с помощью ООС и всё.

П.С. только как обычно, ОУ следует взять получше, чем TL072, например OPA2134 или OPA2604. У них меньше вносимые искажения, мощнее выход, они как раз допускают нагрузку 600 Ом, а последний можно запитать аж от +/-24в, что даст выигрыш по динамическому диапазону.

П.П.С. Если брать схему из поста выше, то между выходом ОУ и катушкой ревера нужно поставить "антизвонный" резистор 10..33 Ом.
И ещё я бы сделал "накачку" по неинвертирующей схеме, чтобы Rвх было не 10 ком, а более 1 МОм, что актуально для ламповой конструкции.
« Последнее редактирование: Июня 02, 2015, 10:04:22 am от Denn »
Не говорите что мне делать, и я не скажу куда Вам идти.

Лучшее решение из возможных - самое простое. И наоборот.

Прежде чем судить

Jimmy_Page

  • Гость
Re: Схема Lafayette reverb
« Ответ #6 : Июня 02, 2015, 12:47:00 pm »
На раскачку распространённый усилитель LM386. Есть масса схем в интернете. На рассыпухе с транзисторами - овчинка выделки не стоит...
« Последнее редактирование: Июня 02, 2015, 12:48:25 pm от Jimmy_Page »

Krik99

  • Сообщений: 28
  • GtLab.Net forever!
    • Просмотр профиля
    • E-mail
Re: Схема Lafayette reverb
« Ответ #7 : Июня 02, 2015, 05:11:14 pm »
Цитировать
На раскачку распространённый усилитель LM386. Есть масса схем в интернете. На рассыпухе с транзисторами - овчинка выделки не стоит... 
На lm386 не выйдет, это только для 8ом, и не думаю что она выше качества чем TL072.

Цитировать
Постоянку на катушку ревера подавать нельзя.
Тогда в Lafayette reverb используют специальный ревер?
Цитировать
Драйвер ревера действительное делается на сдвоенном ОУ, никакого дополнительного предусиления не нужно, на раскачивающем ОУ задаётся нужный Ку с помощью ООС и всё.
Готовое устройство планируется в виде отдельного эффекта, типа педали. Если даже взять за основу схему от fender blues junior, то согласен про увелечение Ку драйвера, что бы прям с гитары на него. Так же можно обойтись без дополнительного выходного ОУ просто повысив КУ усилителя с выхода ревера. Но как тогда быть с обходным чистым сигналом, он ведь попадает на смешивание через пасивную схему, при этом чистый сигнал будет слабым? Можно ли подавать чистый сигнал через делитель на выходной усилитель ревера, как сделано у Lafayette reverb ?
Цитировать
И ещё я бы сделал "накачку" по неинвертирующей схеме, чтобы Rвх было не 10 ком, а более 1 МОм, что актуально для ламповой конструкции.

Что-то не понял...

PS я про эту схему http://www.blueguitar.org/new/schem/fender/blues_jr.gif

PSS Можно зайти совсем далеко и воссоздать Gretsch - G6144, на сколько я понял схема подходит к моему реверу. Но вопрос в качестве звука такого драйвера, и возможносте заменить на наши лампы? http://guitarwork.ru/electronic/Gretsch/G6144_Reverberator/
« Последнее редактирование: Июня 02, 2015, 05:34:18 pm от Krik99 »

KSG

  • Сообщений: 5766
  • GtLab.Net forever!
    • Просмотр профиля
    • E-mail
Re: Схема Lafayette reverb
« Ответ #8 : Июня 03, 2015, 07:29:08 am »
Цитировать
Постоянку на катушку ревера подавать нельзя.
- однозначно так, ибо тогда резистор 12 кОм в цепи коллектора совершенно потеряет смысл, будучи зашунтирован низкоомной обмоткой. Где-то пропущен разделительный конденсатор.
Практика - критерий истины

Jimmy_Page

  • Гость
Re: Схема Lafayette reverb
« Ответ #9 : Июня 03, 2015, 10:31:44 pm »
LM386 работает и на 32 ома. Посмотри Датащит.  Не вижу причин почему ему не работать на 600ом. Возможно будут незначительные искажения. Но ты же не раскачиваешь им аккустические системы Lafayette. Искажения любого более менее сносного усилителя просто капля в море на фоне искажений самой пружины. Поэтому заморачиваться на искажениях драйвера ИМХО просто смешно. Стандарт Hi Fi допускает нелинейные искажения чуть ли не до 2% если память не изменяет. Все эти микрухи гораздо линейней.
Самое важное тут ИМХО другое...  Для того чтобы тряхнуть пружину, нужно определённое количество мощности. Для 600ом нужно высокое напряжение или согласующий трансформатор.
Так что +1 Дэну.
Вот ещё подходящий ОА http://pdf.datasheetcatalog.com/datasheet/fairchild/NE5532.pdf

Krik99

  • Сообщений: 28
  • GtLab.Net forever!
    • Просмотр профиля
    • E-mail
Re: Схема Lafayette reverb
« Ответ #10 : Июня 04, 2015, 07:26:16 am »
Запасся я значит подстроечниками, вольтметром, и терпением и начал макетировать. Запитал всё дело от 12В. Транзисторы ставил BC550, BC560. Настраивал все как писал KSG. В итоге всё работает, результатом доволен. Но есть ещё пару вопросов.
Цитировать
Цитировать
Какой принцып настройки такого усилителя?
- в общих чертах: у оконечного транзистора (Т3) на коллекторе должно быть близко к половине питания - для максимального неискажённого размаха сигнала. У входного (Т1) для минимизации шумов ток желательно выставить поменьше. У выходного (Т4) надо удовлетворить обоим требованиям...
Что у (Т1) выставить поменше? Напряжения на колекторах замерять относительно земли или К-Э?

Цитировать
Цитировать
Постоянку на катушку ревера подавать нельзя.
- однозначно так, ибо тогда резистор 12 кОм в цепи коллектора совершенно потеряет смысл, будучи зашунтирован низкоомной обмоткой. Где-то пропущен разделительный конденсатор.
12кОм пришлось уменьшить до 1,2кОм, а далие с него через кондер 47mf и на ревер. Только вот вопос в полярности как включать, и какое значение С оптимальное?

И вот ещё, с колектора (т3) на базу (т1) обратная связь, я так понял что ней и задаётся Ку усилителя? И на что влияет там резистор до конденсатора 5mf и после? это типа фильтра?
И про (т2) как его настроить?

PS 12В не хватит что бы качнуть 600 Ом?
« Последнее редактирование: Июня 04, 2015, 08:02:38 am от Krik99 »

Jimmy_Page

  • Гость
Re: Схема Lafayette reverb
« Ответ #11 : Июня 04, 2015, 10:17:24 am »
1) Он же написал, ток поменьше. Имеется ввиду ток коллектора.  Кстати не факт что ток нужен поменьше. В датащит есть график зависимости шумов от тока коллектора, есть оптимальный ток. Посмотри последний лист нижние два графика: http://pdf.datasheetcatalog.com/datasheet_pdf/siemens/BC546VI_to_BC550C.pdf

2) Замерять всегда относительно земли, если в схеме или рекомендации не указано иначе. Причём насчёт половины питания ИМХО KSG погорячился. На коллекторе должно быть слегка выше половины - примерно 60% от питания.

3) Нужную полярность конденсатора всегда можно определить по постоянным напряжениям. Там где выше, туда +. На эмиттере несколько вольт, на пружине 0 так как она на земле. Следовательно плюсом к эммиттеру.

4) У пружины огромная задержка сигнала, ООС не будет работать и у пружины чрезмерно слабый сигнал для ООС. Это подмешивание не задержанного сигнала к задержаному.

5) Как ты определил что у тебя идёт 12в на раскачку? Максимальный не искажённый сигнал существенно ниже напряжения питания.  Если 12в то 12*12/600=240мВт. Сколько мощности нужно что бы тряхнуть пружину лично я чесно говоря не знаю. Поищи в аккутрониксе похожую по размерам и конфигурации пружину. Может они рекоммендуют мощность или амплитуду на данное сопротивление. Пересчитай на свой.
« Последнее редактирование: Июня 04, 2015, 10:41:04 am от Jimmy_Page »

Krik99

  • Сообщений: 28
  • GtLab.Net forever!
    • Просмотр профиля
    • E-mail
Re: Схема Lafayette reverb
« Ответ #12 : Июня 04, 2015, 10:52:28 am »
Спасибо за советы.
Цитировать
1) Он же написал, ток поменьше. Имеется ввиду ток коллектора.  Кстати не факт что ток нужен поменьше. В датащит есть график зависимости шумов от тока коллектора, есть оптимальный ток.
Но от тока зависит и усиление транзистора по тому же даташиту.

Цитировать
4) У пружины огромная задержка сигнала, ООС не будет работать и у пружины чрезмерно слабый сигнал для ООС. Это подмешивание не задержанного сигнала к задержаному.
Я не про ту цепь говорил. Я же писал что с колектора (т3) на базу (т1) обратная связ.

Цитировать
5) Как ты определил что у тебя идёт 12в на раскачку? Максимальный не искажённый сигнал существенно ниже напряжения питания.  Если 12в то 12*12/600=240мВт. Сколько мощности нужно что бы тряхнуть пружину лично я чесно говоря не знаю. Поищи в аккутрониксе похожую по размерам и конфигурации пружину. Может они рекоммендуют мощность или амплитуду на данное сопротивление. Пересчитай на свой.
Пока такой информации нет. Но как на меня, так самое главное что бы амплитуда не была черезмерно большой, иначе будут слышны металические щелчки.
« Последнее редактирование: Июня 04, 2015, 11:00:30 am от Krik99 »

Jimmy_Page

  • Гость
Re: Схема Lafayette reverb
« Ответ #13 : Июня 04, 2015, 11:49:38 am »
1) Если ты посмотришь, то усиление в пределах 0.1мА-2мА достаточно линейно. Разборс от транзистора к транзистору будет таким же. Чтоб не заморачиваться, подгони под 0.2мА

2) Там обратная связь по постоянке. Перемнка шунтируется на землю через 5мкф.

3) Соврешенно верно, на слух, чтоб не звенело. Если ты доволен результатом, я бы на твоём месте вообще ничего не трогал.

Jimmy_Page

  • Гость
Re: Схема Lafayette reverb
« Ответ #14 : Июня 04, 2015, 12:05:25 pm »
И ещё... Разделительный кондёр с катушкой от ревера образуют контур, передача сигала на катушку достаточно не линейная. ИМХО надо бы узнать индуктивность и помозговать над ёмкостью кондёра или погонять в симуляторе.

Krik99

  • Сообщений: 28
  • GtLab.Net forever!
    • Просмотр профиля
    • E-mail
Re: Схема Lafayette reverb
« Ответ #15 : Июня 04, 2015, 12:23:28 pm »
Звуком я доволен, но вот шумит именно драйвер. Я так понял чтобы драйвер не шумел достаточно подогнать (Т1) и всё будет тихо в обратке. Уменьшать Ic увеличением резисторов по К-Э? Сейчас замерил токи: Т1 3мА, Т2 5ма, Т3 5,5мА, Т4 1,1ма.

PS. Вот чего хочу узнать по этой схеме http://www.blueguitar.org/new/schem/fender/blues_jr.gif
Могу я подать сигнал прямо с гитары к примеру на С20 (по схеме), или нужен ещё ОУ для согласования высокоомного входа гитары?
« Последнее редактирование: Июня 04, 2015, 12:24:06 pm от Krik99 »

Jimmy_Page

  • Гость
Re: Схема Lafayette reverb
« Ответ #16 : Июня 04, 2015, 01:09:19 pm »
Цитировать
Звуком я доволен, но вот шумит именно драйвер. Я так понял чтобы драйвер не шумел достаточно подогнать (Т1) и всё будет тихо в обратке. Уменьшать Ic увеличением резисторов по К-Э? Сейчас замерил токи: Т1 3мА, Т2 5ма, Т3 5,5мА, Т4 1,1ма.

PS. Вот чего хочу узнать по этой схеме http://www.blueguitar.org/new/schem/fender/blues_jr.gif
Могу я подать сигнал прямо с гитары к примеру на С20 (по схеме), или нужен ещё ОУ для согласования высокоомного входа гитары?


1) Тебе нужно замерять напряжение на коллекторе первого, затем пересчитать каким должен быть резистор чтоб при токе 0.2мА было то же напряжение коллектора. Ток колектора задаётся током базы через резисторы обратной связи. То есть их прийдётся увеличивать или делать делитель напряжения в коллекторе третьего (тот что у тебя 1.2к вместо 12к).
Это во первых. Во вторых

2) Не нужен второй ОУ. У тебя же изначально стоит ОУ, в котором высокое входное. Более того, выходное сопротивление предыдущего каскада эквивалентно, а то и выше звукоснмателю.
« Последнее редактирование: Июня 04, 2015, 01:29:22 pm от Jimmy_Page »

KSG

  • Сообщений: 5766
  • GtLab.Net forever!
    • Просмотр профиля
    • E-mail
Re: Схема Lafayette reverb
« Ответ #17 : Июня 04, 2015, 07:55:36 pm »
Уточним некоторые моменты:
1) 60% вполне вписываются в понятие "близко к половине питания", если подходить к сказанному без фанатизма.
2) разделительный электролит 47 мкФ навскидку имеет следующее реактивное сопротивление: 34 Ома @ 100 Гц, 3,4 Ома @ 1000 Гц, 0,34 Ома @ 10000 Гц.
Практика - критерий истины

Jimmy_Page

  • Гость
Re: Схема Lafayette reverb
« Ответ #18 : Июня 05, 2015, 09:58:16 am »
Куда то "Во вторых" в прошлом посте потерялось...Так вот, мне кажеться каскад на Т4 не менее чувствителен к шумам чем Т1. Так что и его не мешало бы "перетрясти".

Krik99

  • Сообщений: 28
  • GtLab.Net forever!
    • Просмотр профиля
    • E-mail
Re: Схема Lafayette reverb
« Ответ #19 : Июня 05, 2015, 08:15:08 pm »
Цитировать
Куда то "Во вторых" в прошлом посте потерялось...Так вот, мне кажеться каскад на Т4 не менее чувствителен к шумам чем Т1. Так что и его не мешало бы "перетрясти". 
У Т4 я так понимаю понизить Ic можно только поцепив между базой и GND резистор?

Вот о чем задумался. Если я всё правильно срисовал конечно. А должен ли быть там настолько низкий ток и возможно ли этого достичь такой схемой? Обвязка для Т2 и Т3 почти известна, хоть и для германевого Т3. Ну никак не может быть на Т2 ток 0.2мА, как и на Т3 если считать что в колекторе 1,2к. На Т1 получается понизить ток, если 12К(по схеме), заменить на 2 резистора, а ОС подключить к соединению этих резисторов. Выходит такой делитель на колекторе Т3. Вот что заметил, при низких токах Т1 (0.5-1.5мА) повышается усиление всего усилителя и появляются искажения по низким частотам.
PS Вот для сравнения, только у него Ку низкий.
« Последнее редактирование: Июня 05, 2015, 08:17:35 pm от Krik99 »