Автор Тема: FET-BJT предусилитель для примочки  (Прочитано 4366 раз)

0 Пользователей и 1 Гость просматривают эту тему.

DDD

  • Сообщений: 10347
  • Имею личный текст
    • Просмотр профиля
    • E-mail
Использую эту схему уже около 3-х лет.
Шумит мало, звук приятный, регулируется в широких пределах, малый потребляемый ток (порядка 210 мкА), практически не требует настройки.
Имеет следующие переключатели (обычные тумблеры ON-OFF-ON) и регулировки:
1. Положение резонанса звукоснимателя на оси частот
2. Количество НЧ во входной цепи "FAT"
3. Переключатель усиления ВЧ-Малый гейн-Высокий гейн (позволяет регулировку от "чистого" до сильных искажений)
4. Регулятор усиления
5. Выходной регулятор уровня, может использоваться как Master Gain

***Если кто соберется макетировать, то в самом низу показана карта режимов по постоянному току.

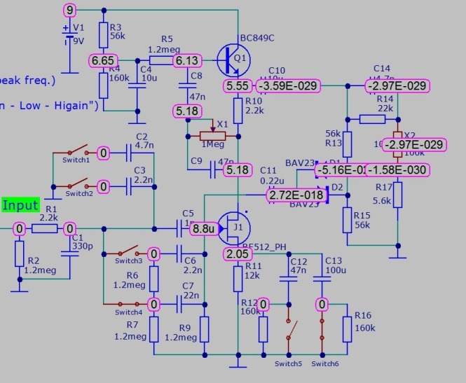
Схема:


Регулировка усиления в режиме "Малый гейн":


Регулировка усиления в режиме "Высокий гейн":


Карта режимов по постоянному току:
« Последнее редактирование: Мая 30, 2015, 01:10:29 pm от DDD »
Готов подписаться под каждым своим словом

patron

  • Гость
Re: FET-BJT предусилитель для примочки
« Ответ #1 : Мая 30, 2015, 02:51:08 pm »
Как всегда типовой вопрос для подобных устройств : какой макс. уровень пропустит каскад без искажений ?  Про активные ЗС типа ЕMG и подобных нет речи - там выход может быть и несколько вольт. Но и пассивные хамбакеры при напористом стиле дают до вольта - про клин забыть ?

Да, и на схемке ток потребления надо бы обозначить - если уж на латинице, то в mA, а то ведь 0,21 uA = 0.21 мкА   :)
« Последнее редактирование: Мая 30, 2015, 02:55:51 pm от patron »

DDD

  • Сообщений: 10347
  • Имею личный текст
    • Просмотр профиля
    • E-mail
Re: FET-BJT предусилитель для примочки
« Ответ #2 : Мая 30, 2015, 03:34:38 pm »
"...какой макс. уровень пропустит каскад без искажений?" - при входном сигнале 200 Гц амплитудой 0.5 Вольт (1 Вольт пик-пик) искажения на выходе примерно 4.5-5% (4.3% 3-я гармоника, 0.8% 5-я) по симу.
Для получения чистого в более широком диапазоне входных напряжений можно заменить D1 и D2 на светодиоды; чем выше порог открытия D1 и D2, тем бОльшую амплитуду каскад передаст без искажений в режиме малого гейна.
Я получал "чистый" на слух звук с обычными диодами, уменьшая уровень на гитаре до 1/2 или 1/3 при минимальной разделительной ёмкости на входе 1нф.
Вообще-то, моя "дежурная" гитара PhotoGenic Les Paul c PAF-звучками выдает до 2.5-3 Вольт амплитуды на очень сильной атаке, так что бороться тут бессмыслено при питании 9 Вольт... разве что байпассом. Тем более, что я энтузиаст высоко-гейновых овердрайвов, и чистый звук не является для меня приоритетным.
Готов подписаться под каждым своим словом

KSG

  • Сообщений: 5766
  • GtLab.Net forever!
    • Просмотр профиля
    • E-mail
Re: FET-BJT предусилитель для примочки
« Ответ #3 : Мая 30, 2015, 04:02:26 pm »
Цитировать
уменьшая уровень на гитаре
- так это нормальное, общепринятое дело: со свёрнутым в минимум выходом играть на практически чистом, а при необходимости газануть - вывернуть его на полную.
Как Гари Мур, например.
Практика - критерий истины

DDD

  • Сообщений: 10347
  • Имею личный текст
    • Просмотр профиля
    • E-mail
Re: FET-BJT предусилитель для примочки
« Ответ #4 : Мая 30, 2015, 04:40:31 pm »
Вообще-то, "клин клину - рознь".
Бывает, играешь на одной струне хорошим чистым звуком, и усиление большое, и громкости в достатке... а потом щипнешь две струны, или трезвучие, или - того хуже - полный аккорд, и попрет такая интермодуляция, что про "чистый" даже говорить неуместно.
Так что, это такой вот "специфический клин" от низковольтных примочек, когда на одной струне вроде хороший клин, а на аккордах уже серьезная интермодуляция. Довольно частое явление в примочках.
« Последнее редактирование: Мая 30, 2015, 04:41:06 pm от DDD »
Готов подписаться под каждым своим словом

KSG

  • Сообщений: 5766
  • GtLab.Net forever!
    • Просмотр профиля
    • E-mail
Re: FET-BJT предусилитель для примочки
« Ответ #5 : Мая 30, 2015, 05:30:46 pm »
Цитировать
а на аккордах уже серьезная интермодуляция
- типично для ОУшных примочек. С разнесённым же по каскадам, эстафетным ограничением (типа JFETовых лампоэмуляторов) это явление значительно смягчено.
Практика - критерий истины

TrueVAL

  • Сообщений: 653
  • GtLab.Net forever!
    • Просмотр профиля
    • E-mail
Re: FET-BJT предусилитель для примочки
« Ответ #6 : Мая 30, 2015, 06:21:27 pm »
Интересно, а за счет чего "это явление значительно смягчено"?

DDD

  • Сообщений: 10347
  • Имею личный текст
    • Просмотр профиля
    • E-mail
Re: FET-BJT предусилитель для примочки
« Ответ #7 : Мая 30, 2015, 06:34:31 pm »
Немного изменил схему:
1. Диоды BAV23 (обычные маломощные кремниевые) заменил на красные светодиоды, и теперь схема терпит на входе до 2 Вольт с неискаженным выходом (в режиме минимального усиления и с минимальным конденсатором на входе) - по замечанию коллеги patron.
2. Немного поменял корректирующие конденсаторы (33 пФ).
3. Выкинул нафик конденсатор С11, который реально нафик не нужен - это по совету одного толкового мужика с diystompboxes.com



« Последнее редактирование: Мая 30, 2015, 06:36:07 pm от DDD »
Готов подписаться под каждым своим словом

Взводатор

  • Global Moderator
  • *****
  • Сообщений: 2982
  • GTLab - forever!
    • Просмотр профиля
Re: FET-BJT предусилитель для примочки
« Ответ #8 : Июля 01, 2015, 08:37:00 pm »
Это у тебя внешний усилитель или встроенный? Если внешний, то регулировка резонансой частоты будет еще зависеть и от кабеля.

Зачем тебе R17? Что, в 0 выкручивать не бывает нужно?

ХайГейн - очевидно свичи 5 и 6? (ошибка в надписи?)
Нет ничего практичнее хорошей теории.

DDD

  • Сообщений: 10347
  • Имею личный текст
    • Просмотр профиля
    • E-mail
Re: FET-BJT предусилитель для примочки
« Ответ #9 : Июля 02, 2015, 03:38:58 am »
Цитировать
Это у тебя внешний усилитель или встроенный? Если внешний, то регулировка резонансой частоты будет еще зависеть и от кабеля.

Зачем тебе R17? Что, в 0 выкручивать не бывает нужно?

1. Этот предусилитель у меня ВНЕШНИЙ (то есть, в отдельной примочке-коробочке под ногами, и я его отдельно не юзал, а использую в составе приблуды, в которой имеются также и последующие каскады: ограничилка-искажалка, темброблок и т. д.)
Резонансная частота в бОльшей степени зависит от индуктивности звукоснимателя, т.к. индуктивность разных звучков может отличаться в разы, тогда как емкость кабелей стандартной 3-метровой длины крутится обычно около 300-400 пФ. Также, по-любому, "резонансные" конденсаторы С1 и С2 ставятся по вкусу.
Должен заметить, что такое переключение резонансных частот на входе дает ощутимый эффект в звуке.

2. R17 - он же R16 в самой поздней редакции схемы (см. выше) ограничивает по минимуму НЕ громкость на выходе, а общий ГЕЙН примочки. Поэтому выводить его в ноль бессмысленно, и R16 устанавливает минимальное значение гейна. Если сабжевый пред использовать в виде отдельной примочки, то R16 следует убрать, конечно.

3. "ХайГейн - очевидно свичи 5 и 6? (ошибка в надписи?)" - да, именно так: в пояснении к схеме ошибка, прошу прощения.
« Последнее редактирование: Июля 02, 2015, 03:47:10 am от DDD »
Готов подписаться под каждым своим словом

KSG

  • Сообщений: 5766
  • GtLab.Net forever!
    • Просмотр профиля
    • E-mail
Re: FET-BJT предусилитель для примочки
« Ответ #10 : Июля 02, 2015, 05:05:42 pm »
Цитировать
Резонансная частота в бОльшей степени зависит от индуктивности звукоснимателя, т.к. индуктивность разных звучков может отличаться в разы, тогда как емкость кабелей стандартной 3-метровой длины крутится обычно около 300-400 пФ. Также, по-любому, "резонансные" конденсаторы С1 и С2 ставятся по вкусу.
Должен заметить, что такое переключение резонансных частот на входе дает ощутимый эффект в звуке.
- воистину так. А переключение резонансных коденсаторов сопоставимо по эффекту со сменой звукоснимателя.
И, что мне нравится больше всего, эти конденсаторы по-любому придушивают раздражающий шлепок медиатора...
Практика - критерий истины