Завожу новую тему по сабжу, потому как предыдущая была в разделе "Негитарная электроника", а предлагаемая здесь схема предназначена именно для гитарного усилителя, т.к. в ХиФи она вряд ли прокатит.
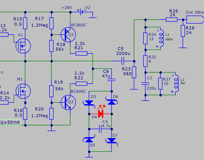
Схемка очень простая: пара транзисторов, диодный мостик и индикаторный светодиод.
Поясняю по схеме:
- Х1 и М1 - выходные транзисторы усилителя мощности (УМ)
- пока Х1 и М1 не вошли в насыщение, транзисторы Q1 и Q2 открыты, и на верхней обкладке конденсатора С6 присутствует половина напряжения питания УМ
- при входе любого из выходных транзисторов Х1 и М1 в насыщение, один из транзисторов Q1 и Q2 запирается, и на верхней обкладке конденсатора С6 появляются импульсы, которые детектируются мостиком на диодах Шоттки D3... D7 (BAS40, например), и светодиод D4 загорается.
Схема не критична к величине, пульсациям и просадкам напряжения питания УМ (в отличие от других схем с пороговыми элементами), и показывает именно факт насыщения любого из выходных транзисторов УМ, так как в гитарных применениях на выходе УМ может наблюдаться несимметричное ограничение сигнала в моменты атаки и т.п. режимах.
Пороги индикации задаются подбором резисторов R17 и R20.
Ток индикаторного светодиода ограничен на уровне примерно 3.6 мА в импульсе, чего более чем достаточно для сверх-ярких моделей (ток светодиода показан на нижнем графике).
Вместо диодного мостика D3... D7 и светодиода D4 можно применить два встречно-параллельных светодиода, включенных между нижней обкладкой С6 и землей. В таком случае чувствительность схемы повысится, но конструкция усложнится, т.к. на передней панели придется крепить уже два светодиода вместо одного.

