Автор Тема: Идея усилителя мощности на МОСФЕТ/БТ  (Прочитано 2622 раз)

0 Пользователей и 1 Гость просматривают эту тему.

DDD

  • Сообщений: 10347
  • Имею личный текст
    • Просмотр профиля
    • E-mail
Идея усилителя мощности на МОСФЕТ/БТ
« : Декабря 26, 2015, 12:15:10 pm »
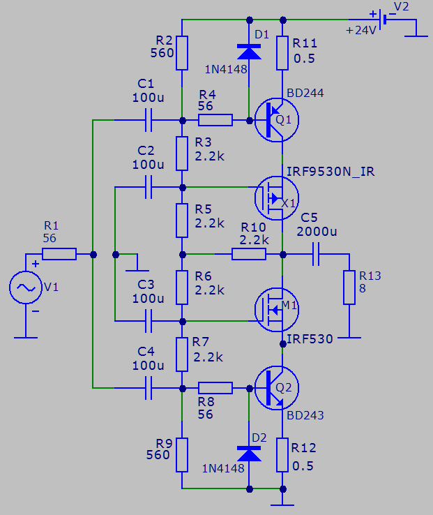
Чисто черновая идея, заинтересовавшая меня формой огибающей сигнала на нагрузке при подаче на вход затухающей экспоненты.
Макс. напряжение сигнала - 8 Вольт амплитуды, что соответствует примерно 4-кратной перегрузке.
На графике явно заметны области начала мягкого ограничения (точка В) и жесткого ограничения по питанию (точка А).
Каскад симметричный, каждое плечо построено по каскодной структуре "общий эмиттер - общий исток".
У каскада высокое выходное сопротивление, что позволяет получить должное взаимодействие в гитарным динамиком. Регулировать выходное сопротивление можно подстройкой глубины ООС, то есть установкой и подборкой резисторов последовательно с конденсаторами С2 и С3.
*** Режимы по ПТ подстройки практически не требуют, т.к. наличие "предсказуемых" биполярных транзисторов обеспечивает автоматическое симметрирование рабочей точки (половина питания).
При увеличении температуры ток покоя снижается, т.е. можно считать, что дополнительной его термостабилизации не требуется.




 
« Последнее редактирование: Декабря 26, 2015, 01:34:38 pm от DDD »
Готов подписаться под каждым своим словом

new_man

  • Сообщений: 2053
  • GtLab.Net
    • Просмотр профиля
    • E-mail
Re: Идея усилителя мощности на МОСФЕТ/БТ
« Ответ #1 : Декабря 26, 2015, 03:00:11 pm »
Ну вот: одну схему поматросил и бросил, теперь новая игрушка. С тем-же открытым финалом?..

DDD

  • Сообщений: 10347
  • Имею личный текст
    • Просмотр профиля
    • E-mail
Re: Идея усилителя мощности на МОСФЕТ/БТ
« Ответ #2 : Декабря 27, 2015, 08:23:13 am »
Цитировать
Ну вот: одну схему поматросил и бросил, теперь новая игрушка. С тем-же открытым финалом?..
Это не схема, это идея - о чем так и написано в заголовке схемы.
Готов подписаться под каждым своим словом

new_man

  • Сообщений: 2053
  • GtLab.Net
    • Просмотр профиля
    • E-mail
Re: Идея усилителя мощности на МОСФЕТ/БТ
« Ответ #3 : Января 01, 2016, 12:12:13 pm »
Если мосфеты похерить (затворы отчинить, а стоки с истоками замкнуть накоротко), то в поведении схемы ничего не изменится.
Забавная мосфет-идея.

DDD

  • Сообщений: 10347
  • Имею личный текст
    • Просмотр профиля
    • E-mail
Re: Идея усилителя мощности на МОСФЕТ/БТ
« Ответ #4 : Января 01, 2016, 03:15:26 pm »
Цитировать
Если мосфеты похерить (затворы отчинить, а стоки с истоками замкнуть накоротко), то в поведении схемы ничего не изменится.
Забавная мосфет-идея.
Вполне может быть.
А можно ли глянуть на осциллограмму подобную той, что помещена в старт-топике (экспоненциально спадающий входной сигнал)?
Готов подписаться под каждым своим словом