Через AVITO за сущие копейки разжился MORLEY CLASSIC
Собственно из-за готовой конструкции и оптопары.
Когда нёс бандероль из почты, думал, продавец обманул и прислал кирпич.
Делюсь впечатлением: вкратце - жуть.
Про вес я уже сказал, но там ещё и габариты!
И это было бы терпимо, но: кнопка включения эффекта СБОКУ от педали.
Во-первых надо прицеливаться (сама педаль мешает), во-вторых, полностью в этот момент скрывается светодиод включения.
Ну и конструктор почему-то решил, что все, кто купит эту разработку, играют на одних и тех же гитарах и настройки "квака " всем подойдут - никаких регулировок.
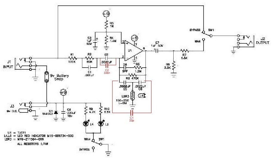
По схеме : на одиночном ОУ собран фильтр с Т-мостом в ООС.
Производитель у себя на сайте выложил схемы в общий доступ, поэтому тайн никаких
На схеме данного девайса есть ошибка.

Кстати, по форумам бродит совет: закоротить R8 случае, если сильно отличается громкость при включении эффекта. Чушь собачья, как видим. Вместо R7 R8 подпаивается подстроечник 10ком и уровень выставляется. Можно вывести сбоку по шлиц .
Доработка педали напрашивается сама: конечно же надо кнопку включения установить под платформу педали и конечно же - светодиод впереди . Кстати, производитель решил, что подключив светодиод через 6.8ком на 9V мы получим достаточную яркость. R10 уменьшить до 1ком. Если планируется работать от "Кроны", тогда лучше заменить на сверхъяркий.

Дальше боремся за гибкость настроек, а вернее руководствуемся уже известными ходами:

Если без "воды", то вместо R6 припаивается потенц 1мом + 100ком последовательно - регулировка добротности, вместо R9 потенц 4.7ком + 2.2ком последовательно - регулятор диапазона перестройки.
Теперь ещё момент: при взгляде на печатную плату, сразу видно, сколько там не занятого места. Ведь есть и место под доп. кнопку, и отверстие под второй светодиод на месте. Имеется целая площадка "земляной" фольги. Напрашивается желание как-то это использовать. Обладающий терпением может нарисовать дорожки, соорудить из замазки достаточные бортики и налить туда хлорного железа. Я предпочёл просто попыхтеть с резаком десяток минут.
Что спаять? Да что угодно. Всё, что идёт в связке с вау. Требл-бустер, фуз, дисторшн.........
Я остановился на бустере г-на Anderton. На TLO72. Второй операционник в роли повторителя. Возни мало, добавляется только одна ручка. Включаю при переходе на сольные куски (не надо кланяться звукачу в ноги).



В итоге

P.S: ИМХО. Есть возможность сравнивать с CRY BABY. Докладываю, квак на фильтре ничуть не хуже квака на контуре. Вся соль в настройках.