Автор Тема: Магнитный сустейнер смычок педаль - как правильно?  (Прочитано 2754 раз)

0 Пользователей и 1 Гость просматривают эту тему.

Bananas

  • Сообщений: 479
  • Lord, I'd have to play the blues.
    • Просмотр профиля
    • E-mail
https://www.youtube.com/watch?v=gKJeyRhoGrc

Вот такую штуку хочу собрать.

Гуглил, ничего кроме этого ролика не находится. Как оно правильно называется? Может есть аналоги промышленно коммерческие? Подскажите пожалуйста.

На "магнитный сустейнер" гуглится не то :(.
Надо педаль с кнопкой, на 9 вольт, питать от БП педалборда, манипулятор с проводком от материнской коробки (такого типа).

А если дядька из ролика (связи нет с ним, да и собственно покупать не интересно), просто таки предвосхитил необходимость мою в таком девайсе и его в буржуйской коммерции не существует - подскажите пожалуйста ряд вопросов:
 
Как правильно разделить сигнал с гитары? Т.е. чтобы один сигнал, с гитары, шел себе дальше на педалборд, а второй шел на усилитель электромагнита (условно). Нельзя же просто после повторителя брать двумя параллельными проводками (наверное)?

Как сделать так, чтобы электромагнит (сиречь "манипулятор") возбуждал не только ту частоту которая приходит от струны в виде гитарного сигнала, но и скажем кратную частоту, например октаву вверх? Ну не именно "и", а пусть даже "или", или конкретно возбуждать ту частоту которую выдает струна или октаву к ней. Ну и конечно было бы интересно, если бы можно было возбуждать частоты кратностью к основной типа 1/3, 2/3, 5/7. Ну, а если можно складывать как-то основной тон со всякими гармониками и выдавать на электромагнит - вообще атас-атас.

В общем, подскажите пожалуйста!  ::)
« Последнее редактирование: Декабря 10, 2016, 02:15:16 am от Bananas »
ЗЫ GTLab 4ever!

Можаев

  • Сообщений: 562
  • Вот она какая
    • Просмотр профиля
    • E-mail
Может надо гитарный сустейнер(SUSTAINER)?
https://youtu.be/NbEJjr_b6yg
« Последнее редактирование: Декабря 10, 2016, 06:39:08 am от SM »
Создатель МС-ПЕРЕГРУЗ

Vitalka

  • Сообщений: 1746
    • Просмотр профиля
    • E-mail
Мои соседи слушают офигенные песни, и мне все равно, хотят они этого или нет

Peratron

  • Сообщений: 13579
  • GTLab - forever!
    • Просмотр профиля
    • E-mail
E-BOW.
Схемотехническая мантра: титцешенкохоровицехилл. Повторять до просветления...

Bananas

  • Сообщений: 479
  • Lord, I'd have to play the blues.
    • Просмотр профиля
    • E-mail
Спасибо за советы, но я не зря в названии написал и сустейнер и смычок.
Просто эти сустейнеры, магнитные, их схемы гуглятся  в виде какой-то штуки, которая подключается к датчикам гитары, а в качестве возбуждающего магнита какая-то штука на все струны.
Не - не надо такое.

Надо отдельная коробочка, джек-джек вход-выходом, чтобы она, эта коробочка не влияла на чистый звук гитары, ни по громкости ни по частотке. А вместе с тем из этой коробочки шел на проводке электромагнит, который бы выдавал частоту, ту которую снимает датчик гитары.

Магнитный сустейнер похож, но я не хочу подключать его к датчикам на гитаре (чего-то там курочить, подпаиваться). Хочется коробочкой, с байпасом. Ну и магнит нужен в форме карандаша. Неудобно такую дурыболу в руке держать, как изображают на картинках про магнитный сустейнер.

У меня есть самодельный электросмычок типа EBow. В нем маленький звукосниматель и элктромагнит. Ну как бы у него есть жесткое ограничение по силе магнита, так как они расположены в одном устройстве - и звукосниматель и магнит. И если магнит мощный, так звукосниматель его ловить начинает и штука возбуждает какую-то не музыкальную частоту. Логичнее вывести звукосниматель из схемы, брать звукосниматель гитары для этого.

Я себе представляю схему такими блоками:

вход джек - Истоковый повторитель - два параллельных проводка от повторителя, один на выход джек, второй на блок усилителя электромагнита - блок усилителя (усилитель скажем на Дарлингтоне, после усилителя - множитель частоты, либо на микрухе либо еще как-то, может трансформатором маленьким, как на октавфузах делают).
ЗЫ GTLab 4ever!

Можаев

  • Сообщений: 562
  • Вот она какая
    • Просмотр профиля
    • E-mail
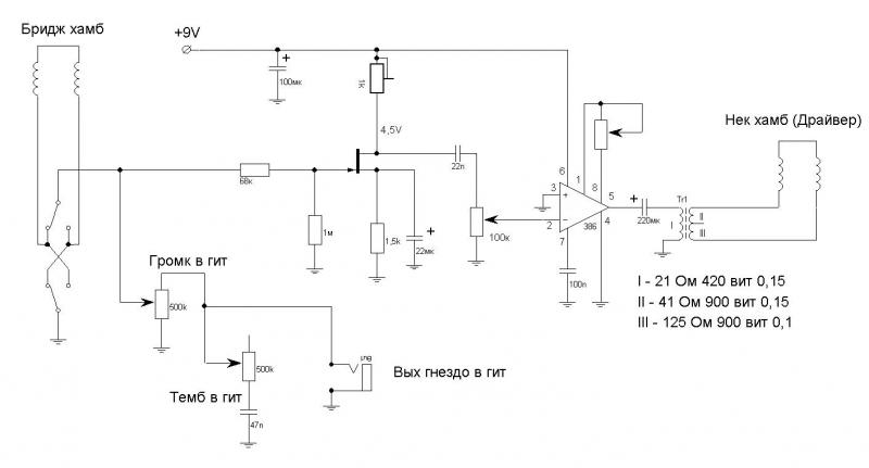
Может это надо?
« Последнее редактирование: Декабря 11, 2016, 02:15:30 pm от SM »
Создатель МС-ПЕРЕГРУЗ

Bananas

  • Сообщений: 479
  • Lord, I'd have to play the blues.
    • Просмотр профиля
    • E-mail
@ Можаев
Огромное спасибо за внимание к моей тарабарщине!

Да, собственно это оно, но там где "бридж.хамб" надо типа байпас, а там где "нек.хамб", надо манипулятор в виде карандаша.

т.е. (грубо говоря) формфактор видится такой:


педалька, которая стоит среди педалек на педалборде (ну или первой в цепочке, как я понимаю). В нее входит сигнальный джек и из нее исходит сигнальный джек. И так же из педальки выходит еще один провод на конце которого узконаправленный магнитный манипулятор ("карандаш").

Я понимаю, что девайс при прочих равных - типа лабораторной работы для 7-го класса :)

Ну и вот, для начала бы мне понять, как так сделать, чтобы сигнал с гитары шел в коробочку, а потом из коробочки и по пути ни чего не терял, с учетом, что в самой коробочке этот гитарный сигнал должен превращаться и в сигнал для эл.маг. манипулятора, который-то струну  будет фидбэчить.

Т.е. можно ли с выхода повторителя кидать два параллельных проводка, один на выход (типа байпас), а второй на эл.магнитный манипулятор? "Можно ли" - в том смысле, что а не будет ли гитарный сигнал становится тише, когда включается эл.магнит?
ЗЫ GTLab 4ever!