Автор Тема: Krank Distortus Maximum  (Прочитано 769 раз)

0 Пользователей и 1 Гость просматривают эту тему.

Sayber

  • Сообщений: 37
  • Laney LX12 Cort X3
    • Просмотр профиля
    • E-mail
Krank Distortus Maximum
« : Июля 21, 2013, 01:12:19 pm »
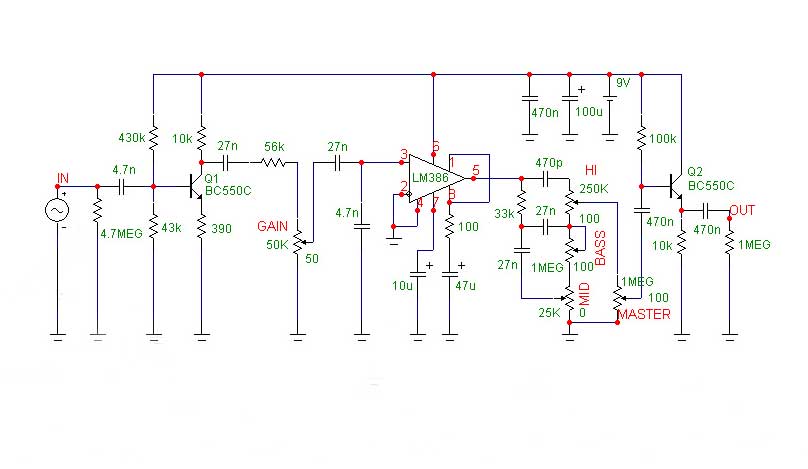
Кто из Украины помогите с выбором деталей в интернет магазине для такой педальки
 Вот нашёл список деталей
Список деталей:

Резисторы:
 1 - 4.7МОм
 1 - 43кОм
 1 - 430кОм
 1 - 390Ом
 2 - 10кОм
 1 - 56кОм
 1 - 100Ом
 1 - 33кОм
 1 - 100кОм
 1 - 1МОм
 Резисторы переменные:
 2 - 1МОм log(A)
 1 - 250кОм log(A)
 1 - 25кОм log(A)
 1 - 50кОм log(A)
 Конденсаторы:
 2 - 4,7нФ
 4 - 27нФ
 3 - 470нФ
 1 - 470пФ
 1 - 10мкФ (электролитический)
 1 - 47мкФ (электролитический)
 1 - 100мкФ (электролитический)
 Оперпационник:
 LM386N-3 (LM386N-1, LM386N-2, LM386N-4)
 Транзисторы:
 2N5088 (BC550C, КТ3102Е)


 Микросхема используемая в оригинале - LM386N-3, но можно использовать и с другими индексами, в этом случае возможно придется подбирать микросхему чтобы она не запиралась, питание 9В. Все переменники с логарифмической зависимостью, транзистор используемый в оригинале - 2N5088 можно заменить на КТ3102Е, BС550С. Электролиты брать на 16 вольт и больше. Конденсаторы желательно использовать пленочные.Резистор, что на 1 мегаом паяется прямо на выходной джек.

Нужны конкретно ссылки на детали в интернет магазине(сам просто не могу подбирать  :-[).

ФёдорЫч

  • Сообщений: 1065
  • Long live Rock-n-Roll!!!
    • Просмотр профиля
    • E-mail
Re: Krank Distortus Maximum
« Ответ #1 : Июля 21, 2013, 01:40:25 pm »

Sayber

  • Сообщений: 37
  • Laney LX12 Cort X3
    • Просмотр профиля
    • E-mail
Re: Krank Distortus Maximum
« Ответ #2 : Июля 21, 2013, 02:39:06 pm »
Не могу найти там подходящие резисторы и конденсаторы.

ФёдорЫч

  • Сообщений: 1065
  • Long live Rock-n-Roll!!!
    • Просмотр профиля
    • E-mail
Re: Krank Distortus Maximum
« Ответ #3 : Июля 21, 2013, 02:43:44 pm »
Так редко бывает всё ,и сразу ,  и в одном магазине,и недорого :) В основном,"с миру по нитке...." ;)

Sayber

  • Сообщений: 37
  • Laney LX12 Cort X3
    • Просмотр профиля
    • E-mail
Re: Krank Distortus Maximum
« Ответ #4 : Июля 21, 2013, 04:15:17 pm »
а резисторы на сколько ват брать?

TrueVAL

  • Сообщений: 653
  • GtLab.Net forever!
    • Просмотр профиля
    • E-mail
Re: Krank Distortus Maximum
« Ответ #5 : Июля 21, 2013, 04:18:51 pm »
@ Sayber

Есть вопрос по схеме. Классический маршалловский ТБ работает там на нагрузку менее 100кОм. В результате низкие частоты будут ослаблены на 3дБ. Предлагаю добавить в выходном ЭП резистор 1.5М с базы на корпус, а резистор 100кОм от базы на коллектор поменять на 1М.   

zEROID

  • Сообщений: 3021
  • Играю на гитаре и паяю с детства :-)
    • ICQ клиент - 24397417
    • Просмотр профиля
    • E-mail
Re: Krank Distortus Maximum
« Ответ #6 : Июля 21, 2013, 04:53:32 pm »
Намного проще и лучше пересчитать номиналы темброблока. У LM386 выходное сопротивление очень низкое, можно смело уменьшить номиналы потенциометров темброблока в 10 раз и соответственно увеличить номиналы конденсаторов. В таком случае повторитель на выходе не понадобится. Аминь.

Hardcore

  • Сообщений: 950
  • sXe
    • Просмотр профиля
    • E-mail
Re: Krank Distortus Maximum
« Ответ #7 : Июля 24, 2013, 02:14:25 pm »
@ zEROID

Но будет "не труъ" ;)

zEROID

  • Сообщений: 3021
  • Играю на гитаре и паяю с детства :-)
    • ICQ клиент - 24397417
    • Просмотр профиля
    • E-mail
Re: Krank Distortus Maximum
« Ответ #8 : Июля 24, 2013, 05:51:53 pm »
Да она изначально "тру плоский звук" с кучей недостатков типа отсутствия развязки по питанию, зелёные китайские "орбиты" в темброблоке, отсутствие динамики и др...  Я тут в соседней теме написал по поводу мода этой примочки в лучшую сторону, при этом характер перегруза полностью сохраняется, только лучше становится по динамике и "отдаче".
« Последнее редактирование: Июля 24, 2013, 05:52:35 pm от zeroid »