Автор Тема: Покритикуйте первый лэйаут  (Прочитано 5860 раз)

0 Пользователей и 1 Гость просматривают эту тему.

myinf@mail.ru

  • Гость
Покритикуйте первый лэйаут
« : Мая 28, 2016, 08:07:38 am »
Всем привет!
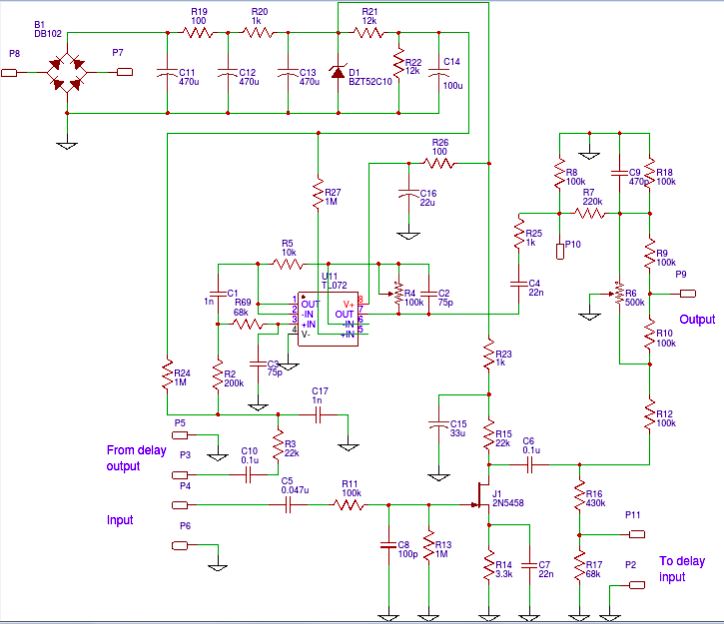
Покритикуйте пожалуйста опытным взглядом первый лэйаут.

За схему, в часности за TL072 заранее прошу прощения. Раскидывал уже с  видинием лэйаута.

Схема представляет собой модуль подключаемый к модулю задержки от Uncle Cherry. В совокупности эмулирует ленточный Maestro Echoplex EP3, у которого заимстован входной каскад-бустер и высокоомный смеситель. От себя заложил ФНЧ второго порядка который при желании можно "байпасить" и усилитель задержаного сигнала. 

Заранее благодарю.







TrueVAL

  • Сообщений: 653
  • GtLab.Net forever!
    • Просмотр профиля
    • E-mail
Re: Покритикуйте первый лэйаут
« Ответ #1 : Мая 28, 2016, 10:04:54 am »
Пойдет. Я бы землю от ОУ провел не к мосту, а под R15 к (-)С15. Связи можно и покороче сделать. А полярность в обозначении С15, С16 надо бы поменять.

myinf@mail.ru

  • Гость
Re: Покритикуйте первый лэйаут
« Ответ #2 : Мая 28, 2016, 10:36:08 am »
Про землю не согласен. Я старался к фильтрующему конденастору максимально короткие провода тянуть. Про полярность электролита знаю - это косяк библиотек  :-/

Bpjkznjh

  • Гость
Re: Покритикуйте первый лэйаут
« Ответ #3 : Мая 28, 2016, 10:36:39 am »
А что у тебя с полярностью электролитов?
Цитировать
Пойдет. Я бы землю от ОУ провел не к мосту, а под R15 к (-)С15. 
Я б постарался провести её к С13. И изменить компоновку, чтобы покороче соединения были. Висит длинный общий "хвост" от Р6 до С14,  которому привязана половина схемы...не очень.

Peratron

  • Сообщений: 13579
  • GTLab - forever!
    • Просмотр профиля
    • E-mail
Re: Покритикуйте первый лэйаут
« Ответ #4 : Мая 28, 2016, 11:23:31 am »
Я использую "полуторостороннюю" технологию - заготовка из двухстороннего стеклотекстолита, но все трассы ведутся по одной стороне (как при классической односторонке).
Вторая сторона (под деталями) отдана земле - что решает сразу же много проблем с помехами (как с электростатической экранировкой, так и с петлевыми заморочками).

Отверстия зенкуются со стороны деталей - кроме земляных ног, которые пропаиваются с обеих сторон.

По сложности изготовления это эквивалентно односторонке, но зато разводить намного проще.

Перед монтажом деталей, земляная сторона защищается скотчем.
Я использую цветной - получается очень красиво и, главное, контакт корпусов деталей с земляной шиной исключается.

ХИНТ: иногда выпендрёжки ради я перед скотчем заклеиваю земляную сторону самоклейкой с напечатанной схемой размещения деталей. После заклейки полупрозрачным скотчем (красным мне нравится больше всего) монтажка хорошо видна и по ней удобно монтировать.
Кроме того, бумага обеспечивает дополнительную электроизоляцию и её следует применять в высоковольтных устройствах (сеть, анодка).
Схемотехническая мантра: титцешенкохоровицехилл. Повторять до просветления...

DDD

  • Сообщений: 10347
  • Имею личный текст
    • Просмотр профиля
    • E-mail
Re: Покритикуйте первый лэйаут
« Ответ #5 : Мая 28, 2016, 03:11:38 pm »
"...Перед монтажом деталей земляная сторона защищается скотчем." - как это выглядит через пару-тройку лет?
Готов подписаться под каждым своим словом

myinf@mail.ru

  • Гость
Re: Покритикуйте первый лэйаут
« Ответ #6 : Мая 28, 2016, 03:37:48 pm »
Peratron, DDD вы обсуждаете технологою. Мне же интересны замечания касательно грамотности разводки.

TrueVAL

  • Сообщений: 653
  • GtLab.Net forever!
    • Просмотр профиля
    • E-mail
Re: Покритикуйте первый лэйаут
« Ответ #7 : Мая 28, 2016, 04:57:20 pm »
А по схеме можно? Резистор R11-100кОм последовательно со входом - это плохо по шумам. Там бы 10кОм, ну и конденсатор С8-1нФ тогда.

DDD

  • Сообщений: 10347
  • Имею личный текст
    • Просмотр профиля
    • E-mail
Re: Покритикуйте первый лэйаут
« Ответ #8 : Мая 28, 2016, 05:09:49 pm »
По разводке общее замечание: местами густо, местами пусто.
ИМХО требуется оптимизация по выравниванию плотности заполнения платы элементами, что позволит уменьшить площадь печатки раза эдак в два с лишним.
Также, 3 проводника под корпусом ОУ для платы такого уровня сложности также "густовато".
Остальное - дело индивидуального вкуса.
Готов подписаться под каждым своим словом

Peratron

  • Сообщений: 13579
  • GTLab - forever!
    • Просмотр профиля
    • E-mail
Re: Покритикуйте первый лэйаут
« Ответ #9 : Мая 28, 2016, 10:26:00 pm »
Цитировать
Peratron, DDD вы обсуждаете технологою. Мне же интересны замечания касательно грамотности разводки.
Грамотность разводки впрямую определяется технологией - использование широкой шины (полигона) для земли вместо тонкой запутанной ниточки и есть грамотное решение проблемы помех.
На этом фоне разбирать траекторию земляного трека при односторонней разводке просто бессмысленно.
А именно этот аспект - разводка земли - является ключевым в любой топологии.

ХИНТ: землю следует усилить полигонами в любом случае...

Цитировать
"...Перед монтажом деталей земляная сторона защищается скотчем." - как это выглядит через пару-тройку лет?
Идеально!
Скотч не портится  ;)

Не стал специально упоминать, что б не грузить подробностями, но раз возникли вопросы - то дам и подробности: помимо просто оклейки я использую термосушку платы после промывки.
Сушу на гриле над лампой накаливания 60 ВА - хотя можно и феном дунуть.
Температура - ~90...100С.
Скотч слегка осаживается и очень прочно укрывает поверхность (клей подсыхает).

Цитировать
Висит длинный общий "хвост" от Р6 до С14,  которому привязана половина схемы...не очень.
Во-первых - следовало использовать полигоны.
И во-вторых - упомянутая выше "полуторная" технология полностью решает все эти проблемы в зародыше. То есть, при разводке об этом просто не приходится задумываться: земляные полигоны с обеих сторон обнуляют и сопротивление земляного трека, и, главное, его индуктивность...
« Последнее редактирование: Мая 29, 2016, 05:44:30 am от myinf@mail.ru »
Схемотехническая мантра: титцешенкохоровицехилл. Повторять до просветления...

myinf@mail.ru

  • Гость
Re: Покритикуйте первый лэйаут
« Ответ #10 : Мая 29, 2016, 06:02:17 am »
Оптимизировал слегка. Залил землю. Перезавёл "смещение на ОУ" убрав единственный джампер. Что скажете?
Не могу найти параметр который отвечает за расстояние между линиями и заливкой земли. Не подскажете как он называется?


DDD

  • Сообщений: 10347
  • Имею личный текст
    • Просмотр профиля
    • E-mail
Re: Покритикуйте первый лэйаут
« Ответ #11 : Мая 29, 2016, 06:11:36 am »
1/2 OFFTOP:
- совершенно согласен с тем, что излагает коллега Peratron относительно земляного слоя на другой стороне платы, что красиво решает кучу проблем с разводкой и качеством работы устройства;
- тем более, что сейчас в реальном наличии имеется только 2-сторонний фольгированный материал, а про одно-сторонний все уже забыли.
- единственное, что меня ломает, так это то, что для пайки межслойных {земляных} перемычек приходится сильно греть паяльник из-за сильного отвода тепла массивным по площади земляным слоем; можно, конечно, вытравить специальные канавки вокруг пайки на земляной стороне, как оно и делается в промышленности, но это потребует травления второй стороны со всеми вытекающими затратами времени.
Так что, советую топик-стартеру прислушаться к мнению Ператрона и начинать работу по разводке с правильной позиции на старте.
=================
*** Пока писал, все уже сделано  8-)
Единственное, что порекомендую, так это НЕ использовать выводы деталюшек в качестве сквозных перемычек, паяных с обеих сторон: если в серийной продукции это несущественно, то в DiY практике при возможных частых заменах и подборке компонентов такое может привести к потерям времени и порче деталюх (и печатки) от перегрева.

« Последнее редактирование: Мая 29, 2016, 06:17:09 am от DDD »
Готов подписаться под каждым своим словом

TrueVAL

  • Сообщений: 653
  • GtLab.Net forever!
    • Просмотр профиля
    • E-mail
Re: Покритикуйте первый лэйаут
« Ответ #12 : Мая 29, 2016, 06:53:44 am »
Я бы еще увеличил диаметр монтажных площадок, до 2мм в идеале. А диаметр всех отверстий уменьшил бы до 0.5мм чтобы с ручной дрелью сверло четко становилось по центру площадок.

DDD

  • Сообщений: 10347
  • Имею личный текст
    • Просмотр профиля
    • E-mail
Re: Покритикуйте первый лэйаут
« Ответ #13 : Мая 29, 2016, 07:27:04 am »
Цитировать
Я бы еще увеличил диаметр монтажных площадок, до 2мм в идеале. А диаметр всех отверстий уменьшил бы до 0.5мм чтобы с ручной дрелью сверло четко становилось по центру площадок.
Существенные замечания.
Площадки для подпайки проводов я делаю Ф3.5мм, и проклепываю их пустотелыми пистончиками.
Центральные отверстия в площадках намечаю диаметром 0,4мм: с учетом подтравливания получается как раз удобно для сверления отверстий Ф0,8мм, а если намечать дырки диаметром 0,5мм, то сверлышко 0,8мм уже начинает погуливать в центровой разметке.
==============
1/2 ОФФТОП: давно уже пора переходить на СМД монтаж; это экономит время более чем в два раза, и вдвое дешевле по цене деталей.
Готов подписаться под каждым своим словом

Peratron

  • Сообщений: 13579
  • GTLab - forever!
    • Просмотр профиля
    • E-mail
Re: Покритикуйте первый лэйаут
« Ответ #14 : Мая 29, 2016, 09:20:08 am »
Цитировать
- единственное, что меня ломает, так это то, что для пайки межслойных {земляных} перемычек приходится сильно греть паяльник из-за сильного отвода тепла массивным по площади земляным слоем; можно, конечно, вытравить специальные канавки вокруг пайки на земляной стороне, как оно и делается в промышленности, но это потребует травления второй стороны со всеми вытекающими затратами времени.
Термобарьер, конечно, штука правильная.
Но особых проблем с прогревом не испытываю: паяю всё паяльником с терморегулятором - мощность достаточно приличная, 60 ВА. Благодаря встроенному терморегулятору паяло не перегревается и живёт в принципе долго.
На нормальной паяльной станции тоже не должно быть проблем - просто паяльник должен быть достаточной мощности.

Уточню: речь идёт о тонких выводах резисторов и дип-чипов.
Если выводы толстые - расклад другой, но это уже редкий случай.

Дополнительное ноу-хау: я предварительно залуживаю поясок вокруг земляных переходов - ещё до поклейки скотча. Потом шабрю всю земляную поверхность (использую для этого ребро металлической линейки) - в результате остаётся очень тонкий слой полуды, которого тем не менее достаточно в последующем для хорошей смачиваемости припоем и можно обойтись минимальной температурой жала.

После поклейки скотча открываю пятаки вокруг земляных переходов - канцелярским ножом с острым кончиком делаю квадратные пятаки. В дальнейшем при пайке скотч подплавляется и пятак получается круглым, с лёгким буртиком из подплавившейся плёнки, который тем не менее, дизайну не вредит.

ХИНТ: если основного паяльника для пропайки полигонов без термобарьера не хватает - то нет проблем завести для этой операции обычный 40-ваттный совковый ЭПСН и заточить по умному ему жало.
Поскольку объём переходных паек невелик - то и прослужит даже не защищённое жало достаточно долго.

Так, что не вижу никаких проблем с пайками полигонов без термобарьеров...
Схемотехническая мантра: титцешенкохоровицехилл. Повторять до просветления...

Peratron

  • Сообщений: 13579
  • GTLab - forever!
    • Просмотр профиля
    • E-mail
Re: Покритикуйте первый лэйаут
« Ответ #15 : Мая 29, 2016, 09:30:08 am »
Цитировать
Единственное, что порекомендую, так это НЕ использовать выводы деталюшек в качестве сквозных перемычек, паяных с обеих сторон: если в серийной продукции это несущественно, то в DiY практике при возможных частых заменах и подборке компонентов такое может привести к потерям времени и порче деталюх (и печатки) от перегрева.
Хм...
Ну, выпаивать, конечно, не удобно - но если требуется подбор, то деталь впаивать окончательно лишь после отладки, обеспечив временную премычку.
У меня как-то совершенно нет проблем с подбором - все делается в симуляторе и потому выпаивать практически не приходится.

Но зато такая межслойная перемычка очень облегчает разводку - можно рвать земляной провод и не мучаться с его протаскиванием через всю плату сквозь гущу проводников.

ХИНТ: во многих случаях удаётся весьма плотно раскладывать довольно объёмистые схемы вовсе без перемычек по второй стороне - достаточно переходов по земле, которая по определению есть самый длинный трек. И если она ныряет через вторую сторону - то остальные треки укладываются в топологию без разрывов своей сущности  ;)
Схемотехническая мантра: титцешенкохоровицехилл. Повторять до просветления...

Peratron

  • Сообщений: 13579
  • GTLab - forever!
    • Просмотр профиля
    • E-mail
Re: Покритикуйте первый лэйаут
« Ответ #16 : Мая 29, 2016, 09:42:37 am »
Цитировать
Я бы еще увеличил диаметр монтажных площадок, до 2мм в идеале.
+1

Цитировать
А диаметр всех отверстий уменьшил бы до 0.5мм чтобы с ручной дрелью сверло четко становилось по центру площадок.
Эээ...

Кто-то ещё ковыряет ручной дрелью?!
 :o :o :o

Я полагал, что прогресс самопальных технологий позволяет сверлить ручными электросверлилками при использовании специального станочка для электродвигателя с цангой.

ХИНТ: и сверлить ни в коем случае не обычными "мягкими" свёрлами!
Только твердосплавами!!!
Для твердосплавов требуется обязательно станок - они при чисто ручной сверловке ломаются, поскольку слишком хрупки.
Но обычное сверло сядет после пяти отверстий и будет рвать вторую сторону - а твердосплав с правильными оборотами выйдет через фольгу очень аккуратно (просверлит, а не прорвёт).

Рекомендую сразу же этим аспектом озаботиться - и запастись твердосплавными свёрлами (у них характерный толстый хвостовик, под который в наборе цанг всегда найдётся специально под такие хвостовики нужный зажим).
Схемотехническая мантра: титцешенкохоровицехилл. Повторять до просветления...

Peratron

  • Сообщений: 13579
  • GTLab - forever!
    • Просмотр профиля
    • E-mail
Re: Покритикуйте первый лэйаут
« Ответ #17 : Мая 29, 2016, 09:47:18 am »
Цитировать
Существенные замечания.
Площадки для подпайки проводов я делаю Ф3.5мм, и проклепываю их пустотелыми пистончиками.
Центральные отверстия в площадках намечаю диаметром 0,4мм: с учетом подтравливания получается как раз удобно для сверления отверстий Ф0,8мм, а если намечать дырки диаметром 0,5мм, то сверлышко 0,8мм уже начинает погуливать в центровой разметке.
+1

Цитировать
1/2 ОФФТОП: давно уже пора переходить на СМД монтаж; это экономит время более чем в два раза, и вдвое дешевле по цене деталей.
У СМД свои заморочки - потому переходить на эту технологию при недостатке практического опыта спешить не следует. Первичный опыт следует получать всё ж на нормальных выводных деталях и добавлять в свой арсенал технологий СМД только после надёжного освоения базового опыта.

Схемотехническая мантра: титцешенкохоровицехилл. Повторять до просветления...

Peratron

  • Сообщений: 13579
  • GTLab - forever!
    • Просмотр профиля
    • E-mail
Re: Покритикуйте первый лэйаут
« Ответ #18 : Мая 29, 2016, 09:55:26 am »
Цитировать
Оптимизировал слегка. Залил землю.
Я б проводник под М/С оттащил подальше от контактных площадок.
И вообще - не вел бы проводники вплотную к пятакам: поскольку эпоксидного укрытия ("зелёнки") не будет, то легко можно залить соседние участки фольги, а потом трахаться с прочисткой, тратя на это ненужное действо лишнее время...
Схемотехническая мантра: титцешенкохоровицехилл. Повторять до просветления...

Peratron

  • Сообщений: 13579
  • GTLab - forever!
    • Просмотр профиля
    • E-mail
Re: Покритикуйте первый лэйаут
« Ответ #19 : Мая 29, 2016, 10:00:14 am »
@ Jimmy Page
Ты, главное, не забудь правильно разобраться с зеркалом!

Это довольно распространённая ошибка при освоении технологии  :P

По первости плату переворачивают (зеркалят) и если там только выводные детали, то ещё можно прожить, а вот м/с приходится паять со стороны печати  ;D

Так, что проверь три раза при первом изготовлении...
Схемотехническая мантра: титцешенкохоровицехилл. Повторять до просветления...