Автор Тема: выходной усилитель на 2 лампах 6п3се. нужна помощь  (Прочитано 128663 раз)

0 Пользователей и 1 Гость просматривают эту тему.

depeschzeu

  • Сообщений: 274
    • Просмотр профиля
    • E-mail
Re: выходной усилитель на 2 лампах 6п3се. нужна помощь
« Ответ #460 : Декабря 16, 2016, 07:17:47 pm »
Мне красивое шасси не обязательно совсем. Если захочется можно из баллончика покрасить.
Главное чтобы выполняло функцию, а на переднюю лицевую часть я могу отдельно панельку сделать декоративную из пластика или металлической пластинки тонкой и приклеить на тонкий двухсторонний скотч. Здесь довольно много всяческих фирм, которые могут такой шильд сделать хоть на металле, хоть на акриле.

А в солдано можно применить тот-же прием со снижением напряжения для 6н2п-ев? что-бы не было много высоких.

Цитировать
Чуть позже выложу плату БП под радиальные конденсаторы которые я Вам выслал.
Кроме того трансформатор совсем без средних точек....
« Последнее редактирование: Декабря 16, 2016, 08:02:45 pm от depeschzeu »

Добрый Кот

  • Global Moderator
  • *****
  • Сообщений: 1030
  • GtLab.Net forever!
    • Просмотр профиля
    • E-mail
Re: выходной усилитель на 2 лампах 6п3се. нужна помощь
« Ответ #461 : Декабря 16, 2016, 09:38:22 pm »
Я к тому, что у него бывают некрашеные неликвиды. За спрос не дают в нос.

Цитировать
Цитировать
Чуть позже выложу плату БП под радиальные конденсаторы которые я Вам выслал.
Кроме того трансформатор совсем без средних точек....

Это не принципиально. Даже версии 20Вт с 330-350в анодки на 6П6С прекрасно работают. В доказательство тому видеоролик на который я давал ссылку несколько постов назад.
« Последнее редактирование: Декабря 16, 2016, 09:42:59 pm от kote »

depeschzeu

  • Сообщений: 274
    • Просмотр профиля
    • E-mail
Re: выходной усилитель на 2 лампах 6п3се. нужна помощь
« Ответ #462 : Декабря 16, 2016, 10:41:54 pm »
я это к тому сказал, что схема блока питания, которую я открыл из архива, с которым вы любезно помогли, разведена не под мостовую схему выпрямителя, насколько я понял, если дело не только в исполнении конденсаторов...

Кстати, там используются какие-то вроде оптопары - LDR.
что тут можно использовать человеческое? поди эти вактролы проклятые подразумеваются, но меня от одного упоминания о vtl злость пробирает...
уж не склеивать ли светодиод с фоторезистором, насилу перебрав их из ведра несколько штук удовлетворительно сдружившихся?
Или в эту схему подойдет что-то иное, ибо на мой взгляд такие вещи должны быть за грошик, а не за 15-20$ за светодиод в компаунде?
Еще там педальный переключатель подразумевается. Рассматриваю это как необязательную опцию.
В общем, как тут правильно поступить?

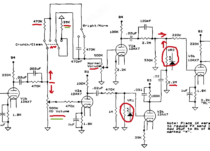
Я вижу в сло есть чистый канал, как я хотел. Там стоит переключатель clean/crunch который шунтирует резистор 470к, видимо меняя выходное сопротивление прошлой лампы, чтобы были искажения.
А основной канал похож на ректифаер сильно. только на ручке гейн нет связки с резистором 1M, как-то меняя характер регулировки и фильтр 2n2 использует 470к а не 680к.
Интересно, почему выбран такой номинал?
На второй лампе нет конденсатора 20п с сетки. Что дает в звуке его отсутствие или наличие?

У третей лампы в аноде параллельно 100к стоит конденсатор 1n
Достославный "рокинфакин" ставил в свою рект-преамп 3n3. на вторую лампу, кстати, - тоже.
Должно было "подействовать" на "яд" 6н2п, насколько я помню.
Может в сло это тоже не лишним будет?
Вы еще писали, что можно вместо этого поставить самый мелкий слюдяной конденсатор между сеткой и анодом, вроде бы.

И еще загадка, как это так сочетаются друг с другом два параллельных - судя по схеме - канала - clean/crunch и главный.
Как это? Они что, просто смешиваются ручками уровня?

p.s. да... шасси добыть оказалось проблемой. "мастера" за коробку из железа без покраски просят что-то практически в районе $100. Я все, конечно, понимаю, но это реально печально для здешних условий.
« Последнее редактирование: Декабря 17, 2016, 12:25:25 am от depeschzeu »

Добрый Кот

  • Global Moderator
  • *****
  • Сообщений: 1030
  • GtLab.Net forever!
    • Просмотр профиля
    • E-mail
Re: выходной усилитель на 2 лампах 6п3се. нужна помощь
« Ответ #463 : Декабря 17, 2016, 03:18:50 pm »
Про именно эти оптопары писал Ператрон в вашей теме про компрессор.

Футсвич дублируется тумблером на передней панели. Цена вопроса самопального футсвича пару баксов + немного возни с механикой. Если сэкономленое стоит жертвы удобства переключать ногой - экономьте.

Я вам ранее обьяснял как работает переключатель клин/кранч, но видимо в бестолку так как вы выдумали свою версию. Кондёры в анодной нагрузке и с сигнальной цепи на землю режут верха. Чем больше С тем ниже частота среза.

Про пикушные кондеры сетка-анод писал Texman в своей теме "как бы сло" в ветке "самые популярные". Помоему даже была ссылка где то в начале темы, когда вокруг эффекта миллера был скандал  ;D

Каналы не микшируются, а отсекаются/шунтируются оптопарами. Там же все очевидно на схеме.  У этих оптопардиапазон от нескольких десятков ом до 10-20 мегаом. Посмотрите даташиты.


Прелесть СЛО в том, что если нигде не накосячить со сборкой и развести провода в точности как указано в лэйауте, усилитель запустится сразу без каких либо проблем типа фона, свистов и т.д.
« Последнее редактирование: Декабря 17, 2016, 03:22:36 pm от kote »

depeschzeu

  • Сообщений: 274
    • Просмотр профиля
    • E-mail
Re: выходной усилитель на 2 лампах 6п3се. нужна помощь
« Ответ #464 : Декабря 17, 2016, 06:46:29 pm »
да нет. не особо очевидно.
внизу явно канал который делает перегруз, а вверху clean.
на канале clean я не вижу по ходу следования сигнала ничего "такого", что бы его затыкало.

Вот на канале OD есть VR1 и VR2.
vr1 наверное может сливать весь сигнал с V2a на землю, а vr2 тоже наподобие отсечки.
на канале clean ничего похожего не вижу.
судя по резистору 2,2 мегаом под vr2 врядли он что-то переключает. скорее затыкает v2b чтобы он не шел дальше. Поэтому я и решил что сигнал по каналу clean проходит всегда, в зависимости от ручки normal volume, а канал OD подмешивается od volume или блокируется двумя реле.

Очень вероятно, что я просто не понимаю как все таки срабатывает параллельное с volume включение 39k на землю, вместо включения последовательно 470к.
:(

Поэтому я и не усвоил ваше объяснение.

Кстати в схеме сло все резисторы которые не помечены по мощности - 1/2 или 1/4 ватт?
И почему некоторые конденсаторы, скажем в темброблоке, указаны под напряжения типа 500 или 630в?


« Последнее редактирование: Декабря 18, 2016, 12:54:24 am от depeschzeu »

Добрый Кот

  • Global Moderator
  • *****
  • Сообщений: 1030
  • GtLab.Net forever!
    • Просмотр профиля
    • E-mail
Re: выходной усилитель на 2 лампах 6п3се. нужна помощь
« Ответ #465 : Декабря 18, 2016, 06:50:59 am »
Я писал ранее, что при переключении с клина на кранч добавляется последовательно 470к, и параллельно громкости 39к и это образует делитель 1:13, естественно при таком гашении сигнала звук из перегруженного выйдет в чистый.

Во первых стоит смотреть в схему из моего архива, я говорил какие именно фаилы.

Даже на схеме что вы выложили видно, что активированный VR1 шунтирует сигнал на землю (200ом!), а дезактивированный VR2 изолирует (50 мегаом!!!) сигнал от УМ.

Вофициальной схеме клона есть доп. оптопара которая аналогичным образом изолирует чистый канал. Оптопара сидит там, где у вас горизонтальная стрелочка вправо.
« Последнее редактирование: Декабря 18, 2016, 06:51:41 am от kote »

оleginсhat

  • Сообщений: 1129
  • GtLab.Net forever!
    • ICQ клиент - 5844880
    • Просмотр профиля
    • E-mail
Re: выходной усилитель на 2 лампах 6п3се. нужна помощь
« Ответ #466 : Декабря 18, 2016, 04:43:37 pm »
задушите в себе скрягу
из говна не слепишь конфету.
или например
купите подделку дешовые китайчатину вактролы.
https://ru.aliexpress.com/item/5PCSFree-Shipping-Linear-optocoupler-VTL5C-VTL5C1-M1210CLC-DIP-4-Photoconductive-Cells-and-Analog-Optoisolators/32687480724.html?spm=2114.03010208.3.1.I9BtmS&ws_ab_test=searchweb0_0,searchweb201602_5_10065_10068_10084_10083_10080_10082_10081_10060_10061_10062_10056_10055_10054_10059_10099_10078_10079_10093_427_10073_10103_10102_10096_10052_10050_10051,searchweb201603_3&btsid=7b0de7de-467d-4ef5-a7af-a91f480fdecd


ссылкe в буфер взять всю окромя выделеной
65 рупий за штучку-сильно дорого?
выбросьте в помойку 6н2п
Возьмите шугуанг 12ах7

https://ru.aliexpress.com/item/Free-shipping-The-new-Shuguang-export-12AX7-tube-12AX7-6N4-7025-upgrade-Tubes-Valve-Guitar-Amp/32648282133.html?spm=2114.03010208.3.75.lTCyI0&ws_ab_test=searchweb0_0,searchweb201602_5_10065_10068_10084_10083_10080_10082_10081_10060_10061_10062_10056_10055_10054_10059_10099_10078_10079_10093_427_10073_10103_10102_10096_10052_10050_10051-10050,searchweb201603_3&btsid=6f001d5b-5b14-471b-9a52-91a3ea1d1152

или переменуйте ваш топик так -Качественный гитарный усилитель из говна и палок.

Добрый Кот
ты зря обьясняешь.
Мечешь бисер перед.....
не поймет-там своя точка зрения сложилась довольно давно и обязательно перпендикулярная.
Тут скорее всего старый институтский Препод сидит и мозги полоскает.
Угадал? ;D
« Последнее редактирование: Декабря 18, 2016, 04:57:27 pm от Oleginchat »
Mesa DR 2 ch,Soldano Decatone, then-Fender Champ,Soldano Slo-100,Slo-50,Marshall JCM-800.

Добрый Кот

  • Global Moderator
  • *****
  • Сообщений: 1030
  • GtLab.Net forever!
    • Просмотр профиля
    • E-mail
Re: выходной усилитель на 2 лампах 6п3се. нужна помощь
« Ответ #467 : Декабря 18, 2016, 05:11:01 pm »
Ну во первых автор изначально собирал овердрайв вариант. Даже если денег нет, можно временно в нужных местах запаять перемычки вместо VTL5C1.

И можно поставить тумблер для накала 6н2п / 12ах7.
Почему LND150 у KMG имеет право на жизнь и вызывает восхищение, а 6Н2П на помойку?!?!

СЛО можно запустить и на "говне" (если изволите так выражаться), играть и наслаждаться. И уверяю, он будет звучать в стопицот раз лучше всяких говно-комбиков.

По мере появления финансовых возможностей можно допиливать усилок хоть позолочеными ручками.

Не надо искать и придумывать проблемы там, где их нет!!!
« Последнее редактирование: Декабря 18, 2016, 05:14:00 pm от kote »

depeschzeu

  • Сообщений: 274
    • Просмотр профиля
    • E-mail
Re: выходной усилитель на 2 лампах 6п3се. нужна помощь
« Ответ #468 : Декабря 18, 2016, 05:54:50 pm »
Цитировать
задушите в себе скрягу
из говна не слепишь конфету.
у меня небольшие возможности. вам, наверное, не понять.
сначала я, как советовал один г по имени медведев, пойду из учителей в бизнес.
потому что можно же и сказать, что из "говна", которое кто-то раньше называл студентами в дальнейшем очевидно не вырастут "конфеты"?

я же не профессионал музыкант... затраты должны быть разумными. если у меня есть 6н2п, к тому же ЕВ, почему я должен их выбросить в помойку? это ж лампы. и другие люди ими пользуются.

мне посоветовали собрать усилитель на основе сло. судя по тому сходству, которое имеет его часть с тем что я хотел паять, я думаю это весьма разумный совет и я им воспользуюсь. используя то, что мне доступно.

« Последнее редактирование: Декабря 18, 2016, 08:07:41 pm от depeschzeu »

Добрый Кот

  • Global Moderator
  • *****
  • Сообщений: 1030
  • GtLab.Net forever!
    • Просмотр профиля
    • E-mail
Re: выходной усилитель на 2 лампах 6п3се. нужна помощь
« Ответ #469 : Декабря 18, 2016, 06:49:44 pm »
Цитировать
мне посоветовали собрать усилитель на основе сло. судя по тому сходству, которое имеет его часть с тем что я хотел паять, я думаю это весьма разумный совет и я им воспользуюсь. используя то, что мне доступно.

Ну чтож. Мудрое решение. Там есть чертёж шасси вместе с платой и разводкой проводов.
Возьмите ЖЕЛЕЗНОЕ ПРАВИЛО: шаг влево, шаг вправо - расстрел. Никакой отсебятины!!!
Предупреждён значит вооружен. В противном случае в ловли блох я пас...
У меня друг провёл в другом месте провод ООС со вторички, потом два дня искали почему усилок свистит на последней трети регулировки гейн.

Плата БП под радиальные кондёры и диодный мост:





« Последнее редактирование: Декабря 18, 2016, 06:52:32 pm от kote »

Bpjkznjh

  • Гость
Re: выходной усилитель на 2 лампах 6п3се. нужна помощь
« Ответ #470 : Декабря 18, 2016, 08:08:44 pm »
Не знаю, кто разводил, но что общий, что + разведены плохо.

depeschzeu

  • Сообщений: 274
    • Просмотр профиля
    • E-mail
Re: выходной усилитель на 2 лампах 6п3се. нужна помощь
« Ответ #471 : Декабря 18, 2016, 08:09:10 pm »
Цитировать
Во первых стоит смотреть в схему из моего архива, я говорил какие именно фаилы.
да, конечно, я ориентируюсь на файл sloclone-official-schem1.pdf как на основу.
а плата, как я понял подходит из файла sloclone-official-pcbslayout2. по крайней мере, там иллюстрирован 2-ламповый вариант.

я хотел узнать какая мощность у резисторов, которые не отмечены никак на схеме.
в архиве есть список деталей но он мне не понятен. я так понял это артикулы деталей от поставщика маузер.

Я так догадываюсь что скажем резисторы в анодах ламп должны быть на 1 ватт.
у 6н2пев ток анода 2,3 мА. если там стоит 100к то это v-ir 100000*0,0023 - 230v падение = p-iv 230*0.0023 0.529 ватт рассеивается. выходит резистор нужен побольше - 1w.
А в других местах не всегда понятно как посчитать

Цитировать
Никакой отсебятины!!
на их рисунках слегка черт ногу сломит.

работа проделана огромная, но зря они цветом вообще не пользовались. много линий сливается вообще не поймешь куда они ведут
Цитировать
Не знаю, кто разводил, но что общий, что + разведены плохо.
если не так, то как?

ps
я правильную взял плату?

« Последнее редактирование: Декабря 18, 2016, 10:38:43 pm от depeschzeu »

Добрый Кот

  • Global Moderator
  • *****
  • Сообщений: 1030
  • GtLab.Net forever!
    • Просмотр профиля
    • E-mail
Re: выходной усилитель на 2 лампах 6п3се. нужна помощь
« Ответ #472 : Декабря 18, 2016, 11:00:44 pm »
@ Наблюдатель

Эти платы продаёт texman. Я так понимаю он несколько клонов сделал. Мой товарищ один. Проблем с этими платами небыло, следовательно вполне сносная разводка.

@ depeschzeu

Да, в анодах - 1Ватт. Из расчёта что на них падает напряжение примерно половина анодки.


Насчёт платы. Открой фаил SLOCLONE-OFFICIAL-PCBS&LAYOUT1.pdf и найди семь отличий.

Это назвается снова-здарова. Сказал же, работать с фаилами [size=16]OFFICIAL[/size].
Ну почему, почему ВСЁ надо повторять по сто раз?!?!

Цитировать
на их рисунках слегка черт ногу сломит.

По этим фаилам тьма людей собрали клоны. Внимательность тебе в помощь.
 
« Последнее редактирование: Декабря 18, 2016, 11:01:34 pm от kote »

depeschzeu

  • Сообщений: 274
    • Просмотр профиля
    • E-mail
Re: выходной усилитель на 2 лампах 6п3се. нужна помощь
« Ответ #473 : Декабря 19, 2016, 12:21:39 am »
в архиве есть файл для sprint layout
в pdf немного разные платы.
эта похожа на одну из них. я так понял можно использовать либо одну, либо другую.
Что в pdf что здесь есть дырки назначение которых не ясно. нет никаких пометок. интересно зачем они.

на рисунке платы под радиальные конденсаторы есть пара вопросов.
как правильно подключить 50 вольт и bias.
диоды можно использовать 4007 все?
и пару комментариев о контактах на этой плате.

Добрый Кот

  • Global Moderator
  • *****
  • Сообщений: 1030
  • GtLab.Net forever!
    • Просмотр профиля
    • E-mail
Re: выходной усилитель на 2 лампах 6п3се. нужна помощь
« Ответ #474 : Декабря 19, 2016, 06:22:30 am »
Точно. Прошу прощения. Работать с official 1. Я как-то №2 и не открывал  :-[ :-[ :-[
Часть проводов с экраном, возможно непонятные отверстия для заземления этих экранов.

Про биас не знаю что ответить. Там всё предельно ясно. Всё подписано. Открывай схему и сопоставляй. Возможно прийдётся досверлить  отверстияй в земляной шине. Если не хватает земляного отверстия, сверлить ближе к заземлённому выводу фильтрующего конденсатора соответсвующего узла.   

4007 все.

Всё что от вас требуется это найти где распечатать на листах формата А3 схему, цветной монтаж шасси и платы. Разложить их на столе и внимательно сопоставить одно с другим.

Мой товарищ и я собирали этот проект с пол года назад именно по этим фаилам. Всё там ОК.
« Последнее редактирование: Декабря 19, 2016, 06:27:09 am от kote »

depeschzeu

  • Сообщений: 274
    • Просмотр профиля
    • E-mail
Re: выходной усилитель на 2 лампах 6п3се. нужна помощь
« Ответ #475 : Декабря 19, 2016, 10:40:18 am »
отлично.
так как в official не везде указано - можно пробежаться по мощности резисторов?
наверное можно использовать 1/2w резисторы по схеме, а в анодах триодов, как говорили, - 1W.
А у катодных повторителей как определить?

Добрый Кот

  • Global Moderator
  • *****
  • Сообщений: 1030
  • GtLab.Net forever!
    • Просмотр профиля
    • E-mail
Re: выходной усилитель на 2 лампах 6п3се. нужна помощь
« Ответ #476 : Декабря 19, 2016, 10:46:42 am »
Ну по закону ома и формуле мощности считай. в КП тоже пол питания но уже на катоде. Если там порядка 200в 100к то соответственно 0.4вт. с запасом ставь 1вт. Костыль R24 на посыле в петлю естественно 0.5вт равно как и остальные катодные и сигнальные.

depeschzeu

  • Сообщений: 274
    • Просмотр профиля
    • E-mail
Re: выходной усилитель на 2 лампах 6п3се. нужна помощь
« Ответ #477 : Декабря 22, 2016, 10:00:52 pm »
Цитировать
Костыль R24 на посыле в петлю естественно 0.5вт равно как и остальные катодные и сигнальные.
А почему это называют костылем?

Добрый Кот

  • Global Moderator
  • *****
  • Сообщений: 1030
  • GtLab.Net forever!
    • Просмотр профиля
    • E-mail
Re: выходной усилитель на 2 лампах 6п3се. нужна помощь
« Ответ #478 : Декабря 23, 2016, 05:22:20 am »
А пёс его знает.  Натыкался в сети на такой слэнг, у меня видимо он прижился  :D
Ну как бы подпирает снизу последовательно, так же как и в фазоинверторе в хвосте самый нижний, (помоему 10к).

depeschzeu

  • Сообщений: 274
    • Просмотр профиля
    • E-mail
Re: выходной усилитель на 2 лампах 6п3се. нужна помощь
« Ответ #479 : Декабря 24, 2016, 07:32:56 am »
подскажите как можно проверить не подключая в ламповый прибор хотя бы бегло исправность лампы?
у меня есть 8 штук 6н2п-ев. одна из них имеет посеревший геттер я думаю ей сто процентов хана. там или вакуума нет или она отработанная совершенно

какие еще есть признаки что можно было бы мультиметром или еще как-то проверить?