извиняюсь за подпись. я не знаю как сделать, чтобы картинка увеличивалась при нажатии на нее.
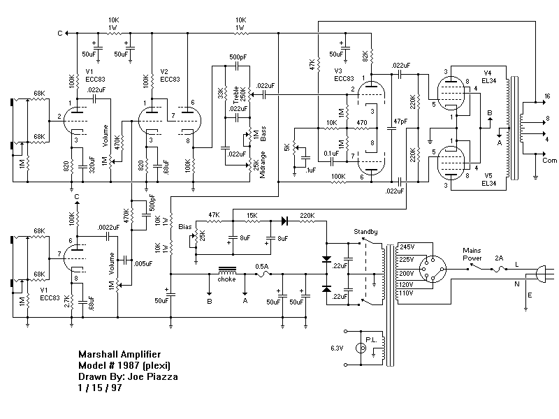
В целом я хотел взять в основу эту плату, ибо зачем делать дважды то, что уже сделано по этой же схеме.
Подправить ее, убрав ламповую разводку кольцами под поверхностный монтаж, ибо не нужно.
Убрав, разумеется, накал, который пойдет скрученным проводом под шасси, поэтому ничего под 4 5 ноги на плате иметь не следует.
Изменив контакты переключателя (слева),
убрав распайку под джеки.
В схеме есть немножечко изменений, вроде диода с сетки на катод и резистора в землю на переключателе в буфер, как советовали знатоки во избежание наводок.
Диод возможно получится повесить под панелькой.
хотел как-то оставить здесь танталовые конденсаторы SMD - это не трудно найти. и по-моему это разумное решение ими воспользоваться.
В общем хочу ее подрисовать в более узкий вид, оставив совершенно прямые ряды для проводов к ламповым панелям, которые минимально необходимы, а какие-то детальки припаять прямо к выводам ламповых панелей, надо уразуметь только как не ошибиться в их расположении.
При этом нужно будет иметь в виду что плата будет деталями вниз под шасси, для чего ее наверное нужно зеркально отразить.
Первым делом сделаю как вы рекомендовали с электролитом, конечно.
Я не могу ругать автора... мне до него, как до одной страны в некоторой позиции.
и все-таки почему провода загибают под прямым углом? какая-то борьба с шумом? или это все ерунда?
