Автор Тема: выходной усилитель на 2 лампах 6п3се. нужна помощь  (Прочитано 128514 раз)

0 Пользователей и 1 Гость просматривают эту тему.

Bpjkznjh

  • Гость
Re: выходной усилитель на 2 лампах 6п3се. нужна помощь
« Ответ #380 : Декабря 04, 2016, 06:37:02 am »
Цитировать
А во-вторых не знаю как там работает фильтрующая часть.
я так понял разработчик поставил по паре кондесаторов 300в последовательно, чтобы получить практически 600 вольтовый ресурс. Они еще условно удваиваются по емкости.
Напротив, ёмкость делится на 2. См. последовательное соединение  пассивных деталей.

Добрый Кот

  • Global Moderator
  • *****
  • Сообщений: 1030
  • GtLab.Net forever!
    • Просмотр профиля
    • E-mail
Re: выходной усилитель на 2 лампах 6п3се. нужна помощь
« Ответ #381 : Декабря 04, 2016, 11:01:07 am »
Условно это как? Типа на половину беременный?  :D

Можаев

  • Сообщений: 562
  • Вот она какая
    • Просмотр профиля
    • E-mail
Re: выходной усилитель на 2 лампах 6п3се. нужна помощь
« Ответ #382 : Декабря 04, 2016, 12:45:14 pm »
В глазах точно удваиваются. :D
Создатель МС-ПЕРЕГРУЗ

depeschzeu

  • Сообщений: 274
    • Просмотр профиля
    • E-mail
Re: выходной усилитель на 2 лампах 6п3се. нужна помощь
« Ответ #383 : Декабря 04, 2016, 08:46:16 pm »
Цитировать
Неужели посмотрев на такие картинки как ниже, не доходит "что за коммутация трансформатора"?
посмотрев на картинки которые вы показали вопросов не возникает. это однополупериодный и двухполупериодный со средней точкой выпрямители.
посмотрев на то что в моем файле - возникает. там какая-то жесть а не трансформатор.
Цитировать
Напротив, ёмкость делится на 2. См. последовательное соединение  пассивных деталей.
вроде как если емкость одинаковая, то С=с^2/2с, то есть с/2
получается 100мкф вдвое меньше, а со второй парой это будет опять 200мкф. понятно.
спасибо, я это позабыл

там 4 конденстора на 200мкф включены параллельно-последовательно с делителем напряжения на среднюю точку между парами.
про делитель я уже нашел инфу на сайте "ее величество лампа" и я угадал назначение этого узла, кроме того именно 220к делитель обычно там и используется, чтобы не взорвать банки, которые соединены последовательно чтобы держать высокое напряжение. изза того что банки врядли идентичны по свойствам изза разброса 20% ставят такой делитель. получается просто как 1 конденсатор на 200 мкф но спокойно держащий 600 вольт, но видимо за такой связкой напряжение будет чуть пониже, чем за одиночным.

Цитировать
Если уж воображаете из себя конструктора
Если бы мне не приходилось воображать из себя конструктора по причине откровенно кустарной конструкции, требующей домысливать недостающее я бы не воображал из себя.
Если трансформатор изображенный на показанной схеме сплошной волнистой линией, от которой без ясной логики идут отводы на силовые цепи вам понятен - поздравляю вас. Мне же было непонятно, что он собой представляет. особенно если явного сходства с обмоткой со средней точкой там нет. Там нарисованы две точки между тем что там можно предположить за края оной, и по этой причине они обе явно не средние.
« Последнее редактирование: Декабря 04, 2016, 09:50:05 pm от depeschzeu »

depeschzeu

  • Сообщений: 274
    • Просмотр профиля
    • E-mail
Re: выходной усилитель на 2 лампах 6п3се. нужна помощь
« Ответ #384 : Декабря 05, 2016, 03:15:50 pm »
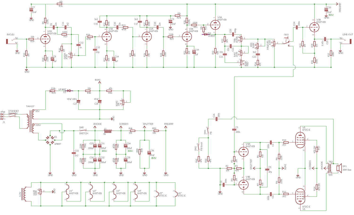
вкладываю на ваш суд конечный вид схемы для сборки с блоком питания.....

единственное что не внес - предохранители - пока не понял куда лучше.
надеюсь не накосячил

« Последнее редактирование: Декабря 05, 2016, 03:38:33 pm от depeschzeu »

Bpjkznjh

  • Гость
Re: выходной усилитель на 2 лампах 6п3се. нужна помощь
« Ответ #385 : Декабря 05, 2016, 04:46:16 pm »
10 сек... в катоде V1a 220к ;)

Bpjkznjh

  • Гость
Re: выходной усилитель на 2 лампах 6п3се. нужна помощь
« Ответ #386 : Декабря 05, 2016, 04:53:04 pm »
У 6Н2П на 9 вывод подключен межтриодный экран. Накал - 4 и 5 ноги.
Предохранитель лучше ставить на переменку.
В ФИ в аноде второй лампы обычно стоит 100к. 82к будет перекос.
ОС заводится в землю ... :(
« Последнее редактирование: Декабря 05, 2016, 04:57:24 pm от Bpjkznjh »

AlexEs

  • Сообщений: 85
  • GTlab-forever
    • Просмотр профиля
Re: выходной усилитель на 2 лампах 6п3се. нужна помощь
« Ответ #387 : Декабря 05, 2016, 05:24:43 pm »
Да и 6н2п-ев будут "ярковато" звучать в преампе, тогда лучше поставить обычные 6н2п звук будет "потемнее". Ещё R15 1,8к, C15 5n с плюса анодки на землю, C17 поставить 1n. Если собираем канал "Red" Mесы, то зачем мудрить с номиналами?
« Последнее редактирование: Декабря 05, 2016, 05:37:01 pm от AlexEs »
LTD M-100, Terris TL-3.

Добрый Кот

  • Global Moderator
  • *****
  • Сообщений: 1030
  • GtLab.Net forever!
    • Просмотр профиля
    • E-mail
Re: выходной усилитель на 2 лампах 6п3се. нужна помощь
« Ответ #388 : Декабря 05, 2016, 06:03:53 pm »
R47, 48, 49 лишние. Кондёры разрядятся через 44 и 45.

С33 увеличить до сотен нф.

R39 (на глаз) на порядок меньше.
Hи в коем случае не вставлять 6П3С до того как убедишся, что непосредстевенно на панельках ламп нужное напряжение смещения!!!

Совершенно не понятная цепь между V2A и V3B. Имхо выкинуть всё, собрать с непосредственной связью как в маршаллах.
Накал подтянуть на порядка +50в (подсмотреть как подтянуть можно в СЛО100) для предотвращения пробоя катод-накал.

R7, R32 - 100k

При переключении на линейный выход, вход УМ сажать на землю той же кнопкой.

Зачем всякие фидбэк бусты, когда можно и нужно сделать полноценный presence вместо непонятного псевдо, "дУшащего" темброблок. :-?

Для чего нужен R29? кто нибудь может объяснить?
« Последнее редактирование: Декабря 05, 2016, 06:10:35 pm от kote »

Добрый Кот

  • Global Moderator
  • *****
  • Сообщений: 1030
  • GtLab.Net forever!
    • Просмотр профиля
    • E-mail
Re: выходной усилитель на 2 лампах 6п3се. нужна помощь
« Ответ #389 : Декабря 05, 2016, 06:17:08 pm »
Могу в последний раз предложить выслать в подарок качественных С29 С30 С31 С32 С34 С35 и С33 (150нФ 600в)
Всё таки Новый Год на носу.  Я Дед М...то есть Добрый Кот или где... ::)
Больше уговаривать не буду.  :P :P :P

Реквизиты в личку.
« Последнее редактирование: Декабря 05, 2016, 07:59:42 pm от kote »

Bpjkznjh

  • Гость
Re: выходной усилитель на 2 лампах 6п3се. нужна помощь
« Ответ #390 : Декабря 05, 2016, 06:50:04 pm »
Цитировать
R47, 48, 49 лишние.
49 - да, 47, 48 - нет.

Цитировать
R39 (на глаз) на порядок меньше.
Даже на 2.

Цитировать
R39 (на глаз)Совершенно не понятная цепь между V2A и V3B.

Ну это так, баловство.

Цитировать
Для чего нужен R29? кто нибудь может объяснить?
 
RC- фильтр (С=Са-с*Ку) с F среза около 5кГц + уменьшение сеточного тока V2b. Без него будет по-другому. ;)

depeschzeu

  • Сообщений: 274
    • Просмотр профиля
    • E-mail
Re: выходной усилитель на 2 лампах 6п3се. нужна помощь
« Ответ #391 : Декабря 05, 2016, 11:23:09 pm »
Цитировать
В ФИ в аноде второй лампы обычно стоит 100к. 82к будет перекос.
в идеале порядка 95к, если внезапно оба триода в лампе очень схожи и если найти такой резистор ручным подбором... почитал на считалке - теоретически получается на 99,9% идентичный сигнал.
А дядя blincowe c valvewizard.co.uk утверждает что в искажениях получающихся от одинаковых нагрузочных резисторов заключен фокус, занятно звучащий, если это гитарный усилитель.
ну вот я и подумал.... интересно же.

Видимо это дело вкуса. Поставлю пока 100к, но интересно будет попробовать на что это похоже если будет 82. Хотя и так будет все "эдакое", учитывая что выходной трансформатор выдран из агрегата с помойки, а силовой трансформатор похож на токамак...

Цитировать
С33 увеличить до сотен нф.
пленочник 0,47мкф нормально будет?

Цитировать
R47, 48, 49 лишние
49 по загону поставил.
47 48 убирать нельзя конденсаторы хоттабыча сделают.

Цитировать
R39 (на глаз) на порядок меньше.
150k достаточно?

Цитировать
Зачем всякие фидбэк бусты, когда можно и нужно сделать полноценный presence вместо непонятного псевдо, "дУшащего" темброблок.
убрать презенс из темброблока, ввести в оос потенциометр с конденсатором который я видел у маршал1987 или дуалректифаир? можно пояснить о чем речь?

Цитировать
R7, R32 - 100k

да. вот правда R32 - рецепт Blincowe...
уменьшение номинала вплоть до 47к...
прочел вот здесь http://www.valvewizard.co.uk/dccf.htmlздесь.
я под впечатлением от прочитанного... интересный способ.

Цитировать
Всё таки Новый Год на носу.  Я Дед М...
Правда спасибо мне это очень поможет, да и миллион лет дед мороз не навещал...

Цитировать
Ещё R15 1,8к, C15 5n с плюса анодки на землю, C17 поставить 1n. Если собираем канал "Red" Mесы, то зачем мудрить с номиналами?
Ваша правда. 1,8к. Я ошибся рисуя схему. Преамп я взял с микроскопическими изменениями у автора адаптации. Он же Забродин - Rockin Fuckin. Он вертел эти номиналы подгоняя под 6н2п-ев. Исходя из результатов трогать то, что работает, я не стал. Надо посмотреть на рисунок печатной платы, что там с С15. в оригинале там действительно 5n и заземлен.... изображение правда паршивого качества, но чтото можно разобрать. Рекомендовали еще проходную емкость увеличить прицепив чуть ли не 1 пикофарад сетка-анод, вместо этих дел, чтобы приблизить частотные характеристики к тому что там должно быть.
Но я кустарь и это все не важно. Можно будет поправить. Главное чтобы все заработало для начала.
« Последнее редактирование: Декабря 05, 2016, 11:40:48 pm от depeschzeu »

Можаев

  • Сообщений: 562
  • Вот она какая
    • Просмотр профиля
    • E-mail
Re: выходной усилитель на 2 лампах 6п3се. нужна помощь
« Ответ #392 : Декабря 05, 2016, 11:38:18 pm »
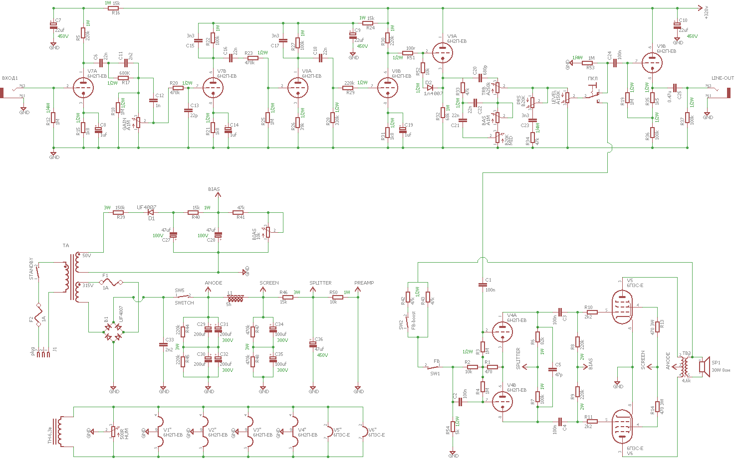
[size=24]!!![/size] Мост В1 315в, включен неправильно. Транс прикажет долго жить.
Создатель МС-ПЕРЕГРУЗ

depeschzeu

  • Сообщений: 274
    • Просмотр профиля
    • E-mail
Re: выходной усилитель на 2 лампах 6п3се. нужна помощь
« Ответ #393 : Декабря 05, 2016, 11:42:53 pm »
Цитировать
Мост В1 315в, включен неправильно. Транс прикажет долго жить.
вот черт. Ваша правда. не там соединен, зараза. замкнут накоротко на полупериод.
« Последнее редактирование: Декабря 05, 2016, 11:53:35 pm от depeschzeu »

THRASH

  • Сообщений: 5719
  • GTLab - forever!
    • Просмотр профиля
    • E-mail
Re: выходной усилитель на 2 лампах 6п3се. нужна помощь
« Ответ #394 : Декабря 06, 2016, 07:06:27 am »
Еще одно. Я по структуре. Лучше триод который идет для лайн аут переделать как для ретурна, а после темброблока поставить КП на полевике(можно даже запитать от 12в) Получится полноценная петля.
Jackson JS32RT Dinky->X2N, Gavrilenko custom shop baritone 27*-> AHB-2-->DIY 2х12( governor+v12)

depeschzeu

  • Сообщений: 274
    • Просмотр профиля
    • E-mail
Re: выходной усилитель на 2 лампах 6п3се. нужна помощь
« Ответ #395 : Декабря 06, 2016, 08:32:28 am »
Цитировать
Еще одно. Я по структуре. Лучше триод который идет для лайн аут переделать как для ретурна, а после темброблока поставить КП на полевике(можно даже запитать от 12в) Получится полноценная петля.
хм.. есть какой-то пример?

depeschzeu

  • Сообщений: 274
    • Просмотр профиля
    • E-mail
Re: выходной усилитель на 2 лампах 6п3се. нужна помощь
« Ответ #396 : Декабря 06, 2016, 08:58:46 pm »


Попутно возник вопрос


Зачем на панели плк9 (у меня такие) в самом центре сделан плоский контакт с клеммой?
Есть какие-то типы ламп, которые его используют или у него иное назначение?
« Последнее редактирование: Декабря 06, 2016, 11:13:04 pm от depeschzeu »

Bpjkznjh

  • Гость
Re: выходной усилитель на 2 лампах 6п3се. нужна помощь
« Ответ #397 : Декабря 07, 2016, 04:09:14 pm »
@ depeschzeu

Что опять с накалом 6Н2П? Накал - 4 и 5, накалы триодов соединены параллельно внутре лампы, и с 9 ногой никак не контачат!
Лепесток можно использовать как монтажный.
У этих панелек контакты не очень, лучше такие -
http://tda2000.ru/pic/foto/big011/Ft011937.jpg

Добрый Кот

  • Global Moderator
  • *****
  • Сообщений: 1030
  • GtLab.Net forever!
    • Просмотр профиля
    • E-mail
Re: выходной усилитель на 2 лампах 6п3се. нужна помощь
« Ответ #398 : Декабря 07, 2016, 05:38:38 pm »
Цитировать
Цитировать
Цитировать
С33 увеличить до сотен нф.
пленочник 0,47мкф нормально будет?


Цитировать
R39 (на глаз) на порядок меньше.
150k достаточно?

Цитировать
Зачем всякие фидбэк бусты, когда можно и нужно сделать полноценный presence вместо непонятного псевдо, "дУшащего" темброблок.
убрать презенс из темброблока, ввести в оос потенциометр с конденсатором который я видел у маршал1987 или дуалректифаир? можно пояснить о чем речь?

По порядку:

0.47мкф - Да. Я положу в посылку 150нф 600в.

Cхема (переменник 5к) : Presence


R39 - ну написал же, на порядок меньше ХХХк/10=~10-20к - подобрать номинал без ламп, чтоб смещение при среднем положении подстроичника было -37в


Кстати, все резисторы в выпрямителе смещения 0.5вт с головой. Зачем R39 3вт - шестикратный перебор.


Добрый Кот

  • Global Moderator
  • *****
  • Сообщений: 1030
  • GtLab.Net forever!
    • Просмотр профиля
    • E-mail
Re: выходной усилитель на 2 лампах 6п3се. нужна помощь
« Ответ #399 : Декабря 07, 2016, 06:20:25 pm »
Короче задницей чувствовал, что будут проблемы со смещением.

Чтоб смещение нормально работало нужен конденсатор после диода.

Резисторы подписал как у тебя на схеме. Подстроечник 100к. Симуляция с потенциометром в крайних и в среднем положении.
Осваивайте симуляцию. Облегчает жизнь.

ЗЫ. Ещё раз обращаю внимание, перед тем как ставить лампы проверить диапазон регулировки смещения, иначе можно убить лампы или ещё хуже спалить первичку выходника.

« Последнее редактирование: Декабря 07, 2016, 06:23:00 pm от kote »