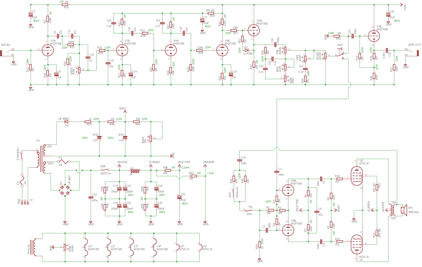
Я поменял еще немного питание. Посмотри пожалуйста, может где-то что-то тоже вызывает сомнения.
на valvewizard прочел что верхний порог напряжение смещения должен быть примерно как Va разделенное на "триодное" Мю выходной лампы.
Для лампы 6l6GC - примерного аналога 6п3с-е он указывает цифру 8
то есть ~420V/8 = ~(-)52V - верхний предел для охвата которого должен быть приспособлен бп.
То есть получается регулировкой его нужно снизить относительно общей шины до приведения в "нормальный" режим ламп. Получается что регулировка должна позволять это сделать от -52 до скольки то, но меньше чем 0, чтобы их не спалить. Я кстати подумал, что резисторы относительно большой мощности хороши были бы для подстраховки. Ну мало ли.... прервется цепь смещения и тютю
