Автор Тема: Усилитель на германиевых транзисторах  (Прочитано 33418 раз)

0 Пользователей и 1 Гость просматривают эту тему.

Martel

  • Сообщений: 1568
  • GtLab.Net forever!
    • Просмотр профиля
    • E-mail
Re: Усилитель на германиевых транзисторах
« Ответ #540 : Ноября 23, 2013, 06:59:49 am »
Википедия:

Радиоэлектроника
Германий используется в производстве полупроводниковых приборов: транзисторов и диодов. Германиевые транзисторы и детекторные диоды обладают характеристиками, отличными от кремниевых, ввиду меньшего напряжения отпирания p-n-перехода в германии — 0,35…0,4 В против 0,6…0,7 В у кремниевых приборов[21]. Кроме того, обратные токи у германиевых приборов на несколько порядков больше таковых у кремниевых — скажем, в одинаковых условиях кремниевый диод будет иметь обратный ток 10 пА, а германиевый — 100 нА, что в 10000 раз больше[22]. До 1960-х гг. германиевые полупроводниковые приборы использовались повсеместно. По советскому ГОСТ 10862-64 (1964 г.) и более поздним стандартам германиевые полупроводниковые приборы имеют обозначение, начинающиеся с буквы Г или цифры 1, например: ГТ313, 1Т308 — высокочастотные маломощные транзисторы, ГД507 — импульсный диод. До того транзисторы имели индексы, начинающиеся с букв С, Т или П (МП), а диоды — Д, и определить материал прибора по индексу было невозможно; впрочем, большинство из них были германиевые. В настоящее время германиевые диоды и транзисторы практически полностью вытеснены кремниевыми.
Теллурид германия применяется как стабильный термоэлектрический материал и компонент термоэлектрических сплавов (термо-ЭДС 50 мкВ/К).

Германий широко применяется в ядерной физике в качестве материала для детекторов гамма-излучения.

Средние цены на германий в 2007 году
Германий металлический $1200/кг
Германий диоксид (двуокись) $840/кг


Год      Цена
($/кг)[23]
1999      1 400
2000      1 250
2001      890
2002      620
2003      380
2004      600
2005      660
2006      880
2007      1 240
2008      1 490
2009      950

http://ru.wikipedia.org/wiki/%D0%93%D0%B5%D1%80%D0%BC%D0%B0%D0%BD%D0%B8%D0%B9#.D0.A0.D0.B0.D0.B4.D0.B8.D0.BE.D1.8D.D0.BB.D0.B5.D0.BA.D1.82.D1.80.D0.BE.D0.BD.D0.B8.D0.BA.D0.B0
--------------------
А вот..типа секретная схема, лучшего фуза (zvex-fuzz-factory) на германиевых транзисторах - http://2.bp.blogspot.com/-qqZIHqPbE0w/TxDKKaABGNI/AAAAAAAAAgY/IAf0ZXPTRtQ/s1600/zvex-fuzzfactory-rev1-1.gif

звук - http://revolutiondeux.blogspot.ru/2010/06/zvex-fuzz-factory.html

Вроде как как у Хендрикса, один в один.
 :)
« Последнее редактирование: Ноября 23, 2013, 07:03:47 am от Martel »
Если на зло отвечать злом, то зла становится больше.

Jimmy_Page

  • Гость
Re: Усилитель на германиевых транзисторах
« Ответ #541 : Ноября 23, 2013, 12:00:10 pm »
Может кого заинтересует, вот тут в №37 предлагают 4шт "Громкоговоритель ГР-16".

Антон Калина

  • Сообщений: 1101
  • TUBE SATISFACTION!
    • Просмотр профиля
    • E-mail
Re: Усилитель на германиевых транзисторах
« Ответ #542 : Ноября 23, 2013, 12:19:16 pm »
Цитировать
О существовании науки акустики я смутно догадывался и раньше. И тем не менее, хотелось бы узнать чьё-либо действительно компетентное мнение по этому вопросу - настоящие специалисты умеют разъяснять всё "на пальцах". Формулы в полстраницы меня не интересуют - только голая практика и только реальный результат. 

Формулы как раз и описывают все очень подробно и наглядно, позволяя перейти к практике и достичь реального и отличного результата  :)
Здесь не было блатных. Были только нормальные хорошие люди: шпионы, диверсанты, террористы.

Peratron

  • Сообщений: 13579
  • GTLab - forever!
    • Просмотр профиля
    • E-mail
Re: Усилитель на германиевых транзисторах
« Ответ #543 : Ноября 23, 2013, 07:07:11 pm »
Для гитарных дел трансформаторная схемотехника значительно предпочтительней из-за меньшей глубины ООС и отсутсвия ОС по постоянному току, что делает звучание в перегрузе более ровным и устойчивым.

Автотранс малоинтересен - поскольку просто уменьшает выходную мощность - что важно для питающегося от кроны приёмничка, но ничего хорошего для комбика не вносит...
« Последнее редактирование: Декабря 14, 2013, 07:12:30 pm от Jimmy_Page »
Схемотехническая мантра: титцешенкохоровицехилл. Повторять до просветления...

Martel

  • Сообщений: 1568
  • GtLab.Net forever!
    • Просмотр профиля
    • E-mail
Re: Усилитель на германиевых транзисторах
« Ответ #544 : Ноября 27, 2013, 02:28:08 pm »
Цитировать
А Вы на прямую на вход втыкались? Если да, то запор скорее всего от избытка НЧ. Попробуйте на входе конденсатор 5-6.8нФ, а лучше трэйбл бустер.
Тема комбика из винтажного транзисторного радио осталась для меня незавершённой в этой части.
Видимо избыток НЧ.
И надо как-то это решить.
(всё таки два настоящих винтажных радио и я один корпус взял, для переноса (корпус от однопрограммного радиоприемника (радио-точка))

Скажите, конденсатор 5-6.8нФ  - последовательно?

И что даст трейб бустер? Выровняет-гладко-соединит гитару с усилком?
И какой сделать?
Вот из этих любой подойдёт? 
http://www.geofex.com/FX_images/BrianMayboost.jpg

http://www.aronnelson.com/gallery/main.php/v/Richard-Boop-RLBJR65/album85/HornbySkewes_TB.gif.html

http://3.bp.blogspot.com/-2IC3csc4fAM/T_DnZcIDbAI/AAAAAAAAAuU/0s1BdYFmUPs/s1600/my+treble+booster.jpg
« Последнее редактирование: Ноября 27, 2013, 02:30:48 pm от Martel »
Если на зло отвечать злом, то зла становится больше.

Jimmy_Page

  • Гость
Re: Усилитель на германиевых транзисторах
« Ответ #545 : Ноября 27, 2013, 03:37:34 pm »
Кондёр последовательно, тобишь в разрыв сигнального провода.

Вот тут нужный трэйблбустер: http://fuzzcentral.ssguitar.com/rangemaster.php

Резисторы 470к и 68к поставь совковые МЛТ или импортные металлоплёночные (metal film). Транзистор П28 подобрасть с коэфициентом усиления около 100 или любой дугой гермниевый малошумящий ПНП с коэфициэнтом усиленя около 100 (измеряным а не пасспортным). Навскидку: ГТ108В, ГТ109В, П416А.

Резистор 470к подобрать до получения напряжения на коллеторе относительно земли(плюса)  минус 6.2-6.8в.

Или наоборот, оставить резистор 470к и по напряжению на коллеторе найти(тыкая разные) малошумящий транзистор с правильным ку.

ЗЫ. Германий паять нужно аккрутно, его лучше не кипятить, поэтому для подбора лучше поставить под транзистор клемы или панельку.

Удачи.

Martel

  • Сообщений: 1568
  • GtLab.Net forever!
    • Просмотр профиля
    • E-mail
Re: Усилитель на германиевых транзисторах
« Ответ #546 : Ноября 27, 2013, 04:20:14 pm »
Спасибо за разьяснения по сборке.
Но что он даёт-то?

Лучшее согласование?
Или он уже фузит и чистого звука нету?
« Последнее редактирование: Ноября 27, 2013, 04:34:29 pm от Martel »
Если на зло отвечать злом, то зла становится больше.

Jimmy_Page

  • Гость
Re: Усилитель на германиевых транзисторах
« Ответ #547 : Ноября 27, 2013, 04:53:23 pm »
Он даёт правильную АЧХ и "пинка под зад" (раскачивает) усилитель до плотного драйва. Ручкой громкости на гитаре можно будет из плотного овердрайва уходить в клин.

Martel

  • Сообщений: 1568
  • GtLab.Net forever!
    • Просмотр профиля
    • E-mail
Re: Усилитель на германиевых транзисторах
« Ответ #548 : Ноября 29, 2013, 01:23:00 pm »
Так, идём дальше  :)

Мы получили желаемый германиевый звук в динамике миникомбика.
И как нам лучше передать этот, расправленный трейблбустером и окрашенный усилом на германии и трансформаторах, звук - дальше? На усилитель мощности или в микшер?

То есть...со всеми приобретёнными окрасками?

Чтобы сигнал был...наверное как с педали примочки ...

Не с динамика же брать.
Как оптимальнее?  С какой точки?
Думаю...у миникомбика должен быть вход и выход.
« Последнее редактирование: Декабря 14, 2013, 07:17:15 pm от Jimmy_Page »
Если на зло отвечать злом, то зла становится больше.

Jimmy_Page

  • Гость
Re: Усилитель на германиевых транзисторах
« Ответ #549 : Ноября 30, 2013, 03:52:32 pm »
Есть два способа.

Первый - снимать микрофоном с динамика.

Второй - нагрузить усилитель не динамиком, а его электрическим эквивалентом и далее через спикер симулятор в микшер на запись или в порталы.

Эквивалент и спикерсимулятор можно позаимствовать из Мишиной конструкции "микрооконечник для игры в линию версия 2" http://milas.spb.ru./~kmg/


Про нагрузки есть немного интересной инфы тут: http://forum.gtlab.net/cgi-bin/yabb2/YaBB.pl?num=1368992189/0#0

Martel

  • Сообщений: 1568
  • GtLab.Net forever!
    • Просмотр профиля
    • E-mail
Re: Усилитель на германиевых транзисторах
« Ответ #550 : Декабря 01, 2013, 04:44:48 am »
Наверное можно и трансом нагрузить?
Подобрать примерно 25 омную обмотку и включить вместо динамика? А сигнал через кондер взять с этого же транса.
Не? :)
Если на зло отвечать злом, то зла становится больше.

Антон Калина

  • Сообщений: 1101
  • TUBE SATISFACTION!
    • Просмотр профиля
    • E-mail
Re: Усилитель на германиевых транзисторах
« Ответ #551 : Декабря 01, 2013, 05:42:26 am »
Добавить частотную коррекцию - и получится Simple Speakersimulator  :)
Здесь не было блатных. Были только нормальные хорошие люди: шпионы, диверсанты, террористы.

Jimmy_Page

  • Гость
Re: Усилитель на германиевых транзисторах
« Ответ #552 : Декабря 01, 2013, 05:14:17 pm »
Компромиссный вариант, дабы не городить огород с эквивалентом динамика, подключится спикерсимом параллельно динамику для записи или подзвучки.

Есть ещё такая штука - Isolation cabinet :)

http://i1.ytimg.com/vi/2Rvkd-jiGLw/hqdefault.jpg

http://www.jedistar.com/images/amp/cube_of_silence.jpg

http://www.youtube.com/watch?v=E50t38kAVGg

« Последнее редактирование: Декабря 11, 2013, 06:20:49 am от Jimmy_Page »

Martel

  • Сообщений: 1568
  • GtLab.Net forever!
    • Просмотр профиля
    • E-mail
Re: Усилитель на германиевых транзисторах
« Ответ #553 : Декабря 07, 2013, 10:22:41 am »
Я подискиваю корпус для первой пробы.

Вот думаю...смогу в этот



втиснуть схему от радиоприемника , или нет. (радиочасть всяко придётся отпиливать, ибо места маловато...Побольше бы, от трехпрограммника большого)

И не слишком ли винтажный динамик? ;)
Мухи это хорошо, но вдруг у него бумага растрепалась и не в угоду винтажности?


Эта коробочка как бы обычная. Но я в мебельном магазине купил стильную ручку и она преображает этот квадратик неплохо.
« Последнее редактирование: Декабря 14, 2013, 07:08:35 pm от Jimmy_Page »
Если на зло отвечать злом, то зла становится больше.

KSG

  • Сообщений: 5766
  • GtLab.Net forever!
    • Просмотр профиля
    • E-mail
Re: Усилитель на германиевых транзисторах
« Ответ #554 : Декабря 07, 2013, 10:44:03 am »
Ну, как сказать, чтоб не обидеть... Вообще-то, винтаж и хлам - это не совсем одно и то же.  ;D
Практика - критерий истины

Martel

  • Сообщений: 1568
  • GtLab.Net forever!
    • Просмотр профиля
    • E-mail
Re: Усилитель на германиевых транзисторах
« Ответ #555 : Декабря 07, 2013, 12:08:14 pm »
Да, не одно. :)
Но это ж только коробочка.

У меня пока другой нету.
Если б в идеале, то из дерева.
Если на зло отвечать злом, то зла становится больше.

Martel

  • Сообщений: 1568
  • GtLab.Net forever!
    • Просмотр профиля
    • E-mail
Re: Усилитель на германиевых транзисторах
« Ответ #556 : Декабря 08, 2013, 05:19:00 am »
Скажите, а что внутри Артеков?

И самое главное, как лучше сделать выход из миникомбика?
Чтобы с него вышел сигнал, максимально обогащённый германием и трансами? :)  Чтобы на выходе были все бонусы трансформаторно-германиевой схемы?

Без звучания динамика возможно?
« Последнее редактирование: Декабря 14, 2013, 07:07:59 pm от Jimmy_Page »
Если на зло отвечать злом, то зла становится больше.

Jimmy_Page

  • Гость
Re: Усилитель на германиевых транзисторах
« Ответ #557 : Декабря 08, 2013, 07:50:21 am »
Цитировать
И самое главное, как лучше сделать выход из миникомбика?
Чтобы с него вышел сигнал, максимально обогащённый германием и трансами? :)  Чтобы на выходе были все бонусы трансформаторно-германиевой схемы?

Без звучания динамика возможно?


Тебе же ответили в #558.
Грамотный инженер всё посчитал, собрал, записал, выложил готовый проект и даже разводку печатной платы. Всё на блюдечке с голубой каёмочкой.

KSG

  • Сообщений: 5766
  • GtLab.Net forever!
    • Просмотр профиля
    • E-mail
Re: Усилитель на германиевых транзисторах
« Ответ #558 : Декабря 08, 2013, 06:36:32 pm »
http://fryerguitars.wordpress.com/2009/02/25/1-watt-amp-kit-drawings-and-schematics/
Здесь - готовое решение и ответ на все вопросы.
Практика - критерий истины

Tonwood

  • Сообщений: 799
    • Просмотр профиля
    • E-mail
Re: Усилитель на германиевых транзисторах
« Ответ #559 : Декабря 09, 2013, 01:14:05 pm »
Заразили... Не удержался... ;-)
Особо умничать не стал - сделал свою модификацию Deacy Amp. Главное отличие - плюсовое питание, совдеповские транзисторы и непредусмотренный в оригинале ЭП, а также Treble Buster, якобы идентичный Мэевскому - все в куче.
Кто скажет "не есть тру" - УХО им судья.  Мне _так_ понравилось. ;-)
Схема на данный момент почти полностью соответствует вчера запущенному дивайсу, но, скорее всего, будет немного изменена. Ведь главная фишка этого усилка - не только относительно мягкий перегруз, но и распределенная компрессия гитарного сигнала за счет падения напряжения питания на перегрузе, и соответствующего уменьшении общего усиления. Конечно, у Мэя все это получилось эмпирически, но сколько уж народа поисследовало этот усилочек, найденный, по легенде, Диконом, на мусорке. ;-)
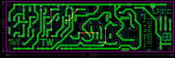
Развел два варианта платок, одну из них (не длинную) собрал. Транзисторы реально МП16, МП41А, МП25Б, (h21э= 80,100,54 соответственно) ГТ403А без подбора,  на ТБ - КТ3102Д, трансы от остатков "Альпинист-417", купленных за 10грн, электролиты современные, резюки - б/ушный сборняк, даже есть ВС-0.125 образца 60-х с ленточными выводами ;-)
Предусмотрено и батарейное питание.
ГТ403 выбраны из-за их относительно высоких допустимых токов, низкой граничной частоты - по справочнику Fh21э=8 КГц(!!!), а еще, по непроверенным слухам - падении усиления при увеличении коллекторного тока.
ТБ у оригинала на кремнии, я не стал мудрствовать и здесь.
Вчера собрал, заработал с первого включения, гейн и компрессия присутствуют, пробовал разные динамики - от компутерного спикера системного блока до динамиков комповой акустики, результаты разные. Ну, опять же, было уже поздно, не стал дразнить соседей. ;-)
Жду, когда пришлют купленную на аукционе колоночку от Genius-ной 5.1 акустики. Возможно, придется искусственно рубить ВЧ на динамике - куполом или подрезкой колпачка диффузора. СтоИт еще задача получить _негромкий_ звук.
Осталось подобрать токоограничивающие резюки в питании и постоянные времени развязок. Звук _уже_ прикольный, позже похвастаюсь сэмплами, если результат мне понравится.
А пока первое знакомство с моими потугами. ;-)
(!!!) На С4 неправильная полярность, пока текущий вариант R19 = 300 Ом последовательно со светодиодом, на второй платке нет соединения плюса диодного моста со схемой, размеры дюймовые.




« Последнее редактирование: Декабря 09, 2013, 01:33:54 pm от vermalizer »
May the Force be with you...