Автор Тема: БТ-эмуляция ПТ-эмулятора?  (Прочитано 84693 раз)

0 Пользователей и 1 Гость просматривают эту тему.

hamaha

  • Сообщений: 1483
  • GTLab - forever!
    • Просмотр профиля
Re: БТ-эмуляция ПТ-эмулятора?
« Ответ #200 : Мая 21, 2010, 06:14:29 pm »
Не могу слушать Хендрикса. Особенно живые записи. Звук УЖАСЕН!!! 
Простота хуже воровства.

DDD

  • Сообщений: 10347
  • Имею личный текст
    • Просмотр профиля
    • E-mail
Re: БТ-эмуляция ПТ-эмулятора?
« Ответ #201 : Мая 21, 2010, 06:21:56 pm »
Интересно, если вслушаться, то у Хендрикса звук-то не сильно груженый, гитара слышна своим характером, а уж динамика у него - обалдеть.
И он еще классно пользуется фидбэком, уж не говоря про тот гейн, что "в пальцах".
Ему бы еще ВЭФ дали бы в то время, так ваще... ::)
« Последнее редактирование: Мая 21, 2010, 06:22:58 pm от DDD »
Готов подписаться под каждым своим словом

Ал-ндр

  • Сообщений: 3160
  • GTLab - forever!
    • Просмотр профиля
    • E-mail
Re: БТ-эмуляция ПТ-эмулятора?
« Ответ #202 : Мая 21, 2010, 06:38:33 pm »
Цитировать
Не могу слушать Хендрикса. Особенно живые записи. Звук УЖАСЕН!!!

Николай, ну ты и выдал  ;D. Наверно тебе просто не повезло с записями. :)

Ну "Дым над водой" DP тоже на нем будет вменяемо

Цитировать
Ему бы еще ВЭФ дали бы в то время, так ваще...
Это точно, а по сети гуляет такая схемка, эквивалент ВЭФа -  Mullard на ОС81 и согласующем и выходном трансформаторах. :)

hamaha

  • Сообщений: 1483
  • GTLab - forever!
    • Просмотр профиля
Re: БТ-эмуляция ПТ-эмулятора?
« Ответ #203 : Мая 21, 2010, 07:29:37 pm »
Я кажется погрешил против духа форума. В отместку движок перестал вставлять цитаты. Ну не нравится мне Хендрикс... И звук на живых концертах как мобильником записан. Впрочем это офф.
Трансформаторный вариант всем хорош, вот только самих трансформаторов нет и не будет. Получится вещь не повторяемая.
Простота хуже воровства.

hamaha

  • Сообщений: 1483
  • GTLab - forever!
    • Просмотр профиля
Re: БТ-эмуляция ПТ-эмулятора?
« Ответ #204 : Мая 25, 2010, 06:24:42 pm »
Ал-ндр, так где-же схема?
Простота хуже воровства.

Ал-ндр

  • Сообщений: 3160
  • GTLab - forever!
    • Просмотр профиля
    • E-mail
Re: БТ-эмуляция ПТ-эмулятора?
« Ответ #205 : Мая 25, 2010, 07:05:45 pm »
А что разве картинка пропала? У меня высвечивает. А полное описание в Радио - №6-69, с. 47., там же тэмброблок и БП, но я испытывал без ТБ.  Повторюсь, к этой схеме применить твой каскад без повторителя, попробовать что получиться, а потом может, перед ним еще один каскад но уже с повторителем. Но это первый прикид.

Изв., пробуксовки с интернетом

hamaha

  • Сообщений: 1483
  • GTLab - forever!
    • Просмотр профиля
Re: БТ-эмуляция ПТ-эмулятора?
« Ответ #206 : Мая 26, 2010, 06:09:50 pm »
@Ал-ндр.
Картинка не пропала. Просто ты упоминал о темброблоке, я подумал, что есть полный вариант схемы. Кстати: просьба остается в силе. Выложи, пожалуйста, всю статью или дай адрес, где взять. Вчера гуглил на эту тему, результат - битые файлы, не желающие открываться, и порнуха, порнуха, порнуха...Забавно, что на сайте самого "Радио" славное прошлое начинается с 80-х годов.
Сегодня закончил на макетке и отслушал очередного гомункулюса. Схема монструозная, аж на 10 транзисторах (это вам не лампы жевать!). Звук в общем понравился, верха как раз для медлительных соляков. Завтра если будет время, составлю схемку.
Простота хуже воровства.

Ал-ндр

  • Сообщений: 3160
  • GTLab - forever!
    • Просмотр профиля
    • E-mail
Re: БТ-эмуляция ПТ-эмулятора?
« Ответ #207 : Мая 26, 2010, 06:29:16 pm »
Попробуй здесь. Я думаю плагин под djvu у тебя стоит. Если не получиться, то попробую перезалить обычными картинками.

http://radio-portal.ru/modules.php?op=modload&name=books&file=index&req=view_subcat&sid=11

Цитировать
Сегодня закончил на макетке и отслушал очередного гомункулюса. Схема монструозная, аж на 10 транзисторах (это вам не лампы жевать!). Звук в общем понравился, верха как раз для медлительных соляков. Завтра если будет время, составлю схемку.

Очень прелюбопытно. Будем ждать завтра... :)

Ал-ндр

  • Сообщений: 3160
  • GTLab - forever!
    • Просмотр профиля
    • E-mail
Re: БТ-эмуляция ПТ-эмулятора?
« Ответ #208 : Мая 27, 2010, 10:49:25 am »
Цитировать
http://radio-portal.ru/modules.php?op=modload&name=books&file=index&req=view_subcat&sid=11
Николай, ну что получилось скачать, а то я залью картинками

hamaha

  • Сообщений: 1483
  • GTLab - forever!
    • Просмотр профиля
Re: БТ-эмуляция ПТ-эмулятора?
« Ответ #209 : Мая 27, 2010, 04:34:07 pm »
@Ал-ндр.
Спасибо за ссылку. Оченнь богатый сайт. Много старья, я люблю старье. Все скачалось, правда это в №8, а не №6. Теперь буду думу думати.
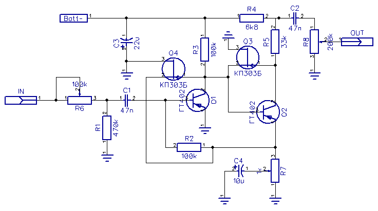
Выполняю вчерашнее обещание. Внимание - монстр!

Как всегда, это полуфабрикат. Коррекцию еще можно погонять, плата не разработана.
Простота хуже воровства.

Ал-ндр

  • Сообщений: 3160
  • GTLab - forever!
    • Просмотр профиля
    • E-mail
Re: БТ-эмуляция ПТ-эмулятора?
« Ответ #210 : Мая 27, 2010, 05:29:57 pm »
Спасибо за выполненное обещание. VT8, VT9 - их назначение и TS - случаем не триггер Шмитта :)? Наверное тэмброблок?  VT2 - VT6 - уже узнаваемые каскады. И как этот монстр всех рвет в плане звука? Похоже  на предыдущие сэмплы? 

hamaha

  • Сообщений: 1483
  • GTLab - forever!
    • Просмотр профиля
Re: БТ-эмуляция ПТ-эмулятора?
« Ответ #211 : Мая 27, 2010, 05:39:00 pm »
@Ал-ндр.
TS - я "имел введу" tone stack. Темброблок йа-йа.
VT8 просто каскад усиления с Лартовским смещением входа. VT9 - повторитель. Такая компиляция из нового и хорошего.
Записать звук конечно можно, но ты уже знаешь мои возможности как гитариста. Могу участвовать в антирекламе.
Простота хуже воровства.

Ал-ндр

  • Сообщений: 3160
  • GTLab - forever!
    • Просмотр профиля
    • E-mail
Re: БТ-эмуляция ПТ-эмулятора?
« Ответ #212 : Мая 27, 2010, 06:17:30 pm »
Попробую повторить на макетке. Где нибудь на свежем воздухе такие схемы делаются быстро и незаметно по времени :) Если будет какая корректировка в схеме, дай знать

hamaha

  • Сообщений: 1483
  • GTLab - forever!
    • Просмотр профиля
Re: БТ-эмуляция ПТ-эмулятора?
« Ответ #213 : Мая 27, 2010, 06:24:07 pm »
По просьбе трудящихся...
http://www.onlinedisk.ru/file/443391/
P.S.  чтой-то сегодня оно мне нравится меньше... [smiley=sad.gif]
Простота хуже воровства.

Ал-ндр

  • Сообщений: 3160
  • GTLab - forever!
    • Просмотр профиля
    • E-mail
Re: БТ-эмуляция ПТ-эмулятора?
« Ответ #214 : Мая 27, 2010, 06:55:18 pm »
Спасибо. Скачал. Прослушал. Грязи нет, по первому впечатлению, все распознаваемо. Я искал к чему придраться, пока не нашел. От лампы тоже что то есть. Фузмэны я думаю с интересом воспримут такой звук, правда может напугать величина схемки. Я знаю, что играющие "альтернативу" и "new wave" тоже интересуются таким звучком. Так что будущее есть такого подхода.

Bananas

  • Сообщений: 479
  • Lord, I'd have to play the blues.
    • Просмотр профиля
    • E-mail
Re: БТ-эмуляция ПТ-эмулятора?
« Ответ #215 : Августа 17, 2015, 06:12:10 pm »
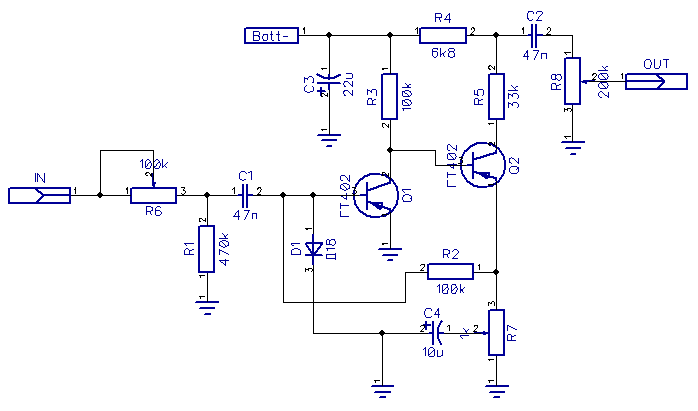
Это очередной переезд сообщения. По сути я тыкаю разные штуки в схему ФузФейса пытаясь ограничить отрицательную полу-волну и фотографирую осциллограммы. Я полный ламер, если чего.

Исходные: схему брал  - отсюда. Из всех модов эта схемка более приглянулась, на ней я и экспериментировал. Схему привожу просто для порядку, ссылку на автора (откуда брал) я привел. У него там, я не знаю, ошибка вроде. Электролит на потенциометр Фуза смотрит плюсом, хотя вроде минус на питании. Я не понял сакрального смысла и сделал по-своему, то есть номинально это оригинальная схема :) .

вариант 00

Прибор которым генерировал синусоиду и снимал осциллограмму - Ф4372. На всех снимках кнопка Время/Дел была 1mS, а кнопка V/Дел в основном 0,05х10, хотя там где тихо 0,02х10 и это я буду отмечать отдельно, но масштаб всех снимков в группе - одинаковый. Частота сигнала синусоиды - около 200Гц.

Снимки осциллограмм всегда при максимальной громкости. То есть R8 на максимуме (или на минимуме, я путаю. Цифры на схеме у потенциометров расположены так, что бы если запаять, то все ручки работали одинаково - по часовой стрелке увеличивали эффект. Но сегодня я заметил ошибку с этим. Как раз на R8 - верхний вывод должен быть №3, а нижний №1. ).

При съемке изменял два параметра - R6 - входная громкость, R7 - фузз, соответственно:
  • входная - min, фуз - min (--)
  • входная - min, фуз - max (-+)
  • входная - max, фуз - min (+-)
  • входная - max, фуз - max (++)
ну и пусть будет значок для байпаса
  • байпас (__)
И так картынки для чистого фуз-фейса:


(__)


(--)


(-+)


(+-)


(++)

Использовал я два типа диода: германиевый Д18 и диод Штоки 1N5819.



Беда в том, что я не понял где анод на Д18. На снимке диоды расположены так, как они работают одинаково. Т.е. можно ставить либо тот либо тот, но именно в таком положении. Это конкретно смущало. Т.е. там где полосочка там катод, а на Д18 получается по другому и я не уверен, что верно буду указывать направление диодов в последующих трех схемах. Я предупредил если чего, сильно не бейте.


вариант 01

Соответственно картинки с диодом Д18:


(--)


(-+)


(+-)


(++)

А теперь та же схема но с диодом Шотки:


(--)


(-+)


(+-)


(++)

Звук реально разборчивее на экстремальных настройках, аккорд читается весь, всякие интервалы звучат выразительно, т.е. небольшой профит в этой схеме есть.

Я попробовал усилить:


вариант 02

Диоды Д18, но уровень сигнала был маленький. Обычная синусоида вот так смотрелась в массштабе всей серии:

(__)

Т.е. V/Дел - 0,02х10 для этой серии снимков.


(--)


(-+)


(+-)


(++)

Ну естественно следующим шагом было выдернуть один диод. Собственно схема с Д18:

вариант 03

Уровень звука поднялся, масштаб как везде V/Дел - 0,05х10


(--)


(-+)


(+-)


(++)

А вот что получилось с Шотки


(--)


(-+)


(+-)


(++)

Но при использовании Шотки в таком подключении все плывет. Вот еще серия измерений спустя пару минут:


(--)


(-+)


(+-)


(++)

Вот еще вот такую я штуку пробовал:


вариант 04

Соответственно:


(--)


(-+)


(+-)


(++)

Причем громкость более-менее. А вот если поставить диод Шотки, так громкость падает. Вот набор с диодом Шотки с V/Дел=0,02х10


(--)


(-+)


(+-)


(++)

Вот только что нашел еще действенную схему:

вариант 05

Она работает, но от звука остается просто пипкин волос. Осциллограммы сняты при 0,02 V/Дел (не 0,02х10 как было ранее, а именно 0,02) (а в одном месте даже еще крупнее).


(--)


(-+)


(+-)

ну и потому +- я переснял при 0,01 V/Дел


(+-)

Ну и полное усиление опять на 0,02

(++)

Очень заинтересовал способ с ПТ для округления волны. Решил попробовать.


вариант 06


(--)


(-+)


(+-)


(++)

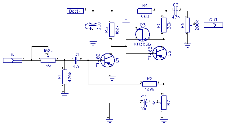
Вообще влияние на осциллограмме довольно косметические, но на самом деле эффект слышен и приятен. Но там где один транзистор, просится второй, но вопрос как его засадить. Я вот такой способ переменил:


вариант 07

Вообще шикарно сработало, я даже не знаю почему :)


(--)


(-+)


(+-)


(++)

Но они греются, полевики, греются, градусов 40-45 может быть, потребление питания наверное тоже возрастает.

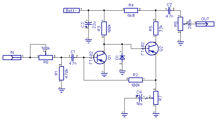
Советовали диод параллельно базе на землю. Я вот так попробовал:


вариант 08

Ну странная штука выходит (кстати так вышло, что на схеме Д18, а вот фотки результата добавления Шотки. Но на самом деле картина мало меняется):


(--)


(-+)


(+-)


(++)

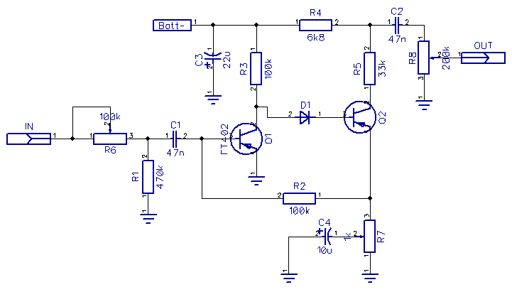
Ну и конечно захотелось все это дело совместить :) Вот так:

вариант 09

Ну и чего вышло:


(--)


(-+)


(+-)


(++)

Сегодня послушал на гитарке - приятно звучит, такой овердрав, на минимальных настройках слегка бумажит, но если прокачать комбик, так даже как-то и не заметно.
« Последнее редактирование: Августа 18, 2015, 12:22:29 am от Bananas »
ЗЫ GTLab 4ever!

Bananas

  • Сообщений: 479
  • Lord, I'd have to play the blues.
    • Просмотр профиля
    • E-mail
Re: БТ-эмуляция ПТ-эмулятора?
« Ответ #216 : Августа 17, 2015, 07:32:54 pm »
А все схемы с www.onlinedisk.ru похоже уплыли  :'(
ЗЫ GTLab 4ever!

Tonwood

  • Сообщений: 799
    • Просмотр профиля
    • E-mail
Re: БТ-эмуляция ПТ-эмулятора?
« Ответ #217 : Августа 17, 2015, 09:23:47 pm »
Цитировать
Беда в том, что я не понял где анод на Д18.
Прошу прощения, если высказываю прописные истины.
Тестер есть ?
Достаточно померять по сопротивлению , перекидывая полярность, и сравнить с диодом, маркировка а/к которого известна, и вуаля.
Заодно точно узнать, где у тестера плюс-минус при измерении сопротивлений. Кстати, на маленьких цифровых китайских плюс там же, где и при измерении напряжений.
Если плюс подключен на "стрелку", а минус - на "палку" диода - сопротивление низкое - где-то около 500..700 Ом для кремния, и 100..300 Ом для германия или Шотки.
Ну а, если по логике схемотехники - то, по идее, на всех схемах надо диоды перевернуть, если действительно питание - минус, а диоды должны быть смещенными в прямом направлении - в текущей полярности они должны быть заперты. Ну, разве что это какая-то неизвестная мне фича. ;-)
Ну и еще - я че-то не уверен, что такое разнообразие форм сигналов дает такое же разнообразие в звуке. Звучит-то оно как ?
А так - хорошие были проведены исследования. ;-)
« Последнее редактирование: Августа 17, 2015, 09:35:36 pm от vermalizer »
May the Force be with you...

Bananas

  • Сообщений: 479
  • Lord, I'd have to play the blues.
    • Просмотр профиля
    • E-mail
Re: БТ-эмуляция ПТ-эмулятора?
« Ответ #218 : Августа 18, 2015, 12:42:23 am »
Да вообще похоже все, но аспекты есть все таки.

Ну собственно это ж вообще субъективная оценка, но все же хоть какое-то подобии методики нужно сохранить.

Вариант 00. Чистый фуз фейс с первого альбома Хендрикса. На (-+) уже появляется невероятно плотная атака (которая с модами теряется), пустые ноты звучат просто -бу-бу-бу, как басс бочка, прикольный эффект, который пропадает с модами. Однако на (--) солидный бумажный привкус если слушать в линию. Через комбик, не особенно заметно, скорее за счет регулятора тембра, хотя хз.
Аккорды в целом читаемые везде кроме (++), там каша полная, но одна нота звучит хорошо, как электропила или дрель.

Вариант 01. Пропадает вот эта штука с барабанным эффектом, с плотной атакой. Даже на (++) нет такого сильного удара при атаке, но все же чувствуется. А вот аккорд на (++) стал разборчивее. в целом изменение не шибко касается тембра фузфейса

Вариант 02-03. А вот тут звучит не тембр фузфейса, я бы сказал что-то между овердрайвом и фузом. Одна нота - чистая бумага вплоть до (+-), на (++) звук одной ноты плотный, а вот аккорды на удивление звучат с приятным шмелиным поджужом. 02 вдроде бы сильнее эффект.

Вариант 04. На (++) отчетливо слышен звенящий призвук, такой бз-бз-бз, довольно прикольный. Звук не фуз-фейса, т.е. тембр не похож. Овердрайв.

Вариант 05. Не слышно ни буя для адекватной оценки.

Вариант 06-07. Очень прикольный эффект. Чем-то сравним с Вариант 01, но по другому, т.е. описал бы я теми же словами, но по другому звучит, может быть мягче. Вариант 07 - конкретно мягче 01. И вариант 07 почти не бумажит нигде. Единственное смущает, что если запихнуть все вместе - то как разруливать тепло от полевиков? Кстати, кто разбирается - подскажите, я правильно их подключил? Не перепутал? Чего они греются-то, это нормально?

Вариант 08. Потенциометр R6 элегантным движением, я-фиг-знает-чего превращается в вторую половину R7. Я вот из-за этой схемы сегодня пытался понять зависимость количества гармоник от формы сигнала - но вы видите, перестает сокращаться расстояния между вертикальной составляющей волны - я фиг знает как это описать, и на что это влияет. Но по звуку - типа нет у меня больше второй ручки и как бы оси регуляции, потому что R6 совсем не так влияет как R7. А теперь именно так и влияет как R7. Типа появляется супер-точная настройка микроаспектов. Мне надо :)

Вариант 09. Вот отлично все, только бы заменить эти две ручки на одну :) Вот что бы оно от (--) до (++) одной ручкой и тогда считай новая примочка. Звук - такой овердрайв в галстуке "бабочка", очень причесанный, аккуратненький.

ЗЫ - за диоды - спасибу, уже рассказали, но все равно - спасибу.
ЗЫ GTLab 4ever!

Tonwood

  • Сообщений: 799
    • Просмотр профиля
    • E-mail
Re: БТ-эмуляция ПТ-эмулятора?
« Ответ #219 : Августа 18, 2015, 07:20:44 am »
Странно - с какого перепугу полевикам греться, если там все токи, которые могут через них пройти, ограничены резюками 33 кОм и 100 кОм ??? 8-0
При 9 вольтах это,  от силы примерно 0.3 мА и 0.11 мА...
IMHO или номиналы не те, которые указаны в схеме или кто-то изобрел почти бесплатный источник тепла, непонятно откуда берущий дополнительную энергию.
May the Force be with you...