Автор Тема: Triple Fet  (Прочитано 6793 раз)

0 Пользователей и 1 Гость просматривают эту тему.

KMG

  • Сообщений: 3776
    • ICQ клиент - 412221711
    • AOL клиент - Mike
    • Просмотр профиля
    • E-mail
Re: Triple Fet
« Ответ #40 : Ноября 17, 2008, 04:00:39 pm »
Вот разница в ограничении без диода (слева) в истоке и с ним (справа).



Видно, что на правой осциллограмме вход в отсечку менее жесткий (переход без излома).

Medved

  • Сообщений: 4534
  • Ле... Лети!
    • ICQ клиент - 467329541
    • Просмотр профиля
    • E-mail
Re: Triple Fet
« Ответ #41 : Ноября 17, 2008, 05:23:48 pm »
Похоже на то, что должно быть ;)

Gunpowder

  • Сообщений: 976
    • Просмотр профиля
    • E-mail
Re: Triple Fet
« Ответ #42 : Ноября 19, 2008, 02:31:10 pm »
>>Вот разница в ограничении без диода (слева) в истоке и с ним...

Я так понимаю получился некий логарифмирующий усилитель?
Я собрал Маршалл из телевизора Весна, а он звучит не как Маршалл, а как Весна. В чем может быть проблема?

Куплю недорого эликсир молодо

KMG

  • Сообщений: 3776
    • ICQ клиент - 412221711
    • AOL клиент - Mike
    • Просмотр профиля
    • E-mail
Re: Triple Fet
« Ответ #43 : Ноября 19, 2008, 02:55:54 pm »
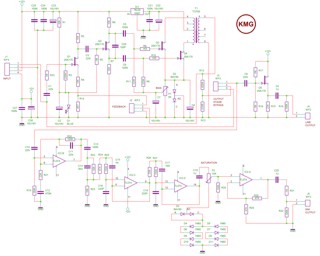
Речь идет о такой схеме каскада

Пока ток большой, диод практически не влияет на работу, а в районе отсечки диод начинает закрываться и накладывает свою характеристику на характеристику транзистора.

Gunpowder

  • Сообщений: 976
    • Просмотр профиля
    • E-mail
Re: Triple Fet
« Ответ #44 : Ноября 19, 2008, 03:04:52 pm »
Да, нечто подобное пробовал, только с jfet и питанием поменьше. Эффект смягчения вполне осязаем:) И при этом тип диода вносит свое: германий (Д9) ощутимо размазывает под винтаж:)
« Последнее редактирование: Ноября 19, 2008, 03:07:51 pm от Gunpowder »
Я собрал Маршалл из телевизора Весна, а он звучит не как Маршалл, а как Весна. В чем может быть проблема?

Куплю недорого эликсир молодо

VasiliuS

  • Сообщений: 454
  • GTLab - forever!
    • ICQ клиент - 122816791
    • Просмотр профиля
    • E-mail
Re: Triple Fet
« Ответ #45 : Ноября 19, 2008, 09:01:17 pm »
Цитировать
Да, нечто подобное пробовал, только с jfet и питанием поменьше. Эффект смягчения вполне осязаем:) И при этом тип диода вносит свое: германий (Д9) ощутимо размазывает под винтаж:)

а какие jfet"ы пользовал?

Gunpowder

  • Сообщений: 976
    • Просмотр профиля
    • E-mail
Re: Triple Fet
« Ответ #46 : Ноября 20, 2008, 09:16:48 am »
jfet'ы на высокое питание >40-60В не подходят, и в этом плане разработка KMG рулит.

Диод в истоке проверял на кп303а,д,г, питание всего 30В.

Я собрал Маршалл из телевизора Весна, а он звучит не как Маршалл, а как Весна. В чем может быть проблема?

Куплю недорого эликсир молодо

VasiliuS

  • Сообщений: 454
  • GTLab - forever!
    • ICQ клиент - 122816791
    • Просмотр профиля
    • E-mail
Re: Triple Fet
« Ответ #47 : Ноября 20, 2008, 10:25:06 am »
Цитировать
jfet'ы на высокое питание >40-60В не подходят, и в этом плане разработка KMG рулит.

это понятно

Цитировать
Диод в истоке проверял на кп303а,д,г, питание всего 30В.

надеялся узнать доступный импортный аналог кп303......
я не знаю мест где продают кп303, да еще с разными индексами на Украине (я не с Киева и не с Харькова - нормального радиорынка у нас в городе нету)
с наших кп303 можно выбрать любые нужные - разброс дикий - главное что б было их по-больше -)

а вот импорт - там все плохо -))) там все как на подбор
если написано в даташите, например, 0,5 то там разброс от 0,48-0,53 это максимум. -((
« Последнее редактирование: Ноября 20, 2008, 10:26:03 am от vasilius »

Gunpowder

  • Сообщений: 976
    • Просмотр профиля
    • E-mail
Re: Triple Fet
« Ответ #48 : Ноября 20, 2008, 10:54:08 am »
Пусть простит нас автор топика за офф.

VasiliuS, выбери по U отсечки что надо и что можно купить. Из распространенных вместо кп303а подойдет 2sk117, только у него больше вх. емкость.

тип          U отсечки
=====================
2sk170    0.5V
j201    0.56V
2sk4338    0.6V
BFR30/31(smd)    0.76V
BF245ABC(smd)    0.75V
2sk117    0.85V
2n4867    1.1V
2n5457    1.43V
2sk212    1.4V
j202    1.53V
2n5484    1.76V
2n5452    1.9V
BF256B    2.4V
2n5485    2.4V
2N3819   2.9V
BF256C    3V
MPF102    3.3V
2n5486    4V
2n5459   4.2V
« Последнее редактирование: Ноября 20, 2008, 10:54:22 am от Gunpowder »
Я собрал Маршалл из телевизора Весна, а он звучит не как Маршалл, а как Весна. В чем может быть проблема?

Куплю недорого эликсир молодо

KMG

  • Сообщений: 3776
    • ICQ клиент - 412221711
    • AOL клиент - Mike
    • Просмотр профиля
    • E-mail
Re: Triple Fet
« Ответ #49 : Июля 03, 2009, 03:43:47 pm »
Очередная инкарнация - в виде педали


Добавлен микрооконечник (справа внизу), для имитации перегруза оконечника. Также на выходе, после спикосима, добавлена схема имитации выхода катушки динамика из зазора.

Сэмплы клин (..._power_... - перегруз оконечника), последовательное увеличение влияния насыщения динамика:
http://milas.spb.ru/~kmg/files/projects/xtcfet/pedal/samples/clean_sat_min.mp3
http://milas.spb.ru/~kmg/files/projects/xtcfet/pedal/samples/clean_power_sat_min.mp3
http://milas.spb.ru/~kmg/files/projects/xtcfet/pedal/samples/clean_sat_mid.mp3
http://milas.spb.ru/~kmg/files/projects/xtcfet/pedal/samples/clean_power_sat_mid.mp3
http://milas.spb.ru/~kmg/files/projects/xtcfet/pedal/samples/clean_sat_max.mp3
http://milas.spb.ru/~kmg/files/projects/xtcfet/pedal/samples/clean_power_sat_max.mp3

PS Приглашаются все желающие (питерцы) взять на тестирование на предмет звука.
« Последнее редактирование: Июля 07, 2009, 09:50:46 am от mike »

KMG

  • Сообщений: 3776
    • ICQ клиент - 412221711
    • AOL клиент - Mike
    • Просмотр профиля
    • E-mail
Re: Triple Fet
« Ответ #50 : Июля 03, 2009, 05:15:29 pm »
Отзыв OldMike

"На слух - почему то сразу вспомнился "Иисус христос -Суперстар" - этакий классический подгруз старого маршалла... Похоже очень."

KMG

  • Сообщений: 3776
    • ICQ клиент - 412221711
    • AOL клиент - Mike
    • Просмотр профиля
    • E-mail
Re: Triple Fet
« Ответ #51 : Июля 04, 2009, 11:15:25 am »
Вот схема и фотка платы микрооконечника:


OldMike

  • Сообщений: 1963
  • Сложно сделать - просто, наоборот - сложнее...
    • ICQ клиент - 366028254
    • Просмотр профиля
    • E-mail
Re: Triple Fet
« Ответ #52 : Июля 04, 2009, 12:42:50 pm »
Подтверждаю - этакий Олдскульный подгруз оконечника. Виниловые пластинки....Чистый аналоговый звук...Ностальгия.
производится и предлагается к продаже линия примочек/преампов RedCat BM-4/5/6/7 и SL100/FSL100

AZG

  • Сообщений: 7234
  • AZG Custom FOREVER!!!
    • Просмотр профиля
Re: Triple Fet
« Ответ #53 : Июля 05, 2009, 10:41:40 am »
Приятный такой подгруз. И сатурация тоже неплоха.
Cort MGM-1 (SD TB-4+SH-2), AZG Custom Guitar (P.G.Marx+SD SH-1), Dean Vendetta 1.7 (DM D-Sonic+AirNorton)

AZG Custom:http://www.aznaur.spb.ru/
Лампы Sovtek,EH,TungSol:http://www.tubes.spb.ru/

KMG

  • Сообщений: 3776
    • ICQ клиент - 412221711
    • AOL клиент - Mike
    • Просмотр профиля
    • E-mail
Re: Triple Fet
« Ответ #54 : Июля 05, 2009, 01:53:38 pm »
Если кто захочет попробовать:
ЛУТ печать

Монтаж верхней стороны

Монтаж нижней стороны

AZG

  • Сообщений: 7234
  • AZG Custom FOREVER!!!
    • Просмотр профиля
Re: Triple Fet
« Ответ #55 : Июля 05, 2009, 02:48:39 pm »
Миша, хочу попробовать сатурацию, какие есть аналоги среди СМД-диодов доступных?
Cort MGM-1 (SD TB-4+SH-2), AZG Custom Guitar (P.G.Marx+SD SH-1), Dean Vendetta 1.7 (DM D-Sonic+AirNorton)

AZG Custom:http://www.aznaur.spb.ru/
Лампы Sovtek,EH,TungSol:http://www.tubes.spb.ru/

ert

  • Гость
Re: Triple Fet
« Ответ #56 : Июля 05, 2009, 02:59:26 pm »
Схема из первого поста не качается. 404 - Page Not Found. :-[

KMG

  • Сообщений: 3776
    • ICQ клиент - 412221711
    • AOL клиент - Mike
    • Просмотр профиля
    • E-mail
Re: Triple Fet
« Ответ #57 : Июля 05, 2009, 03:27:56 pm »
2 AZG
Азнаур, германия в смд не нашел, ставил наши Д9.
Кремний - BAVxx в SOT23.
2 ert
Поправил ссылку.
Можешь слазать сюда, там еще и кое какой текст есть
http://milas.spb.ru/~kmg/
« Последнее редактирование: Июля 05, 2009, 03:30:14 pm от mike »

baron

  • Гость
Re: Triple Fet
« Ответ #58 : Июля 05, 2009, 05:57:48 pm »
всем привет!  помогите, сломалась примочка дафон е 10 мт скиньте схемку если кто-ниб такой распологает,плиз!

AZG

  • Сообщений: 7234
  • AZG Custom FOREVER!!!
    • Просмотр профиля
Re: Triple Fet
« Ответ #59 : Июля 05, 2009, 06:35:48 pm »
Цитировать
Азнаур, германия в смд не нашел, ставил наши Д9.
Кремний - BAVxx в SOT23.

понятно. Ну попробую пока навесом. Далее видно будет. Просто если покатит, думаю в приборы ставить. Интересное решение.


Cort MGM-1 (SD TB-4+SH-2), AZG Custom Guitar (P.G.Marx+SD SH-1), Dean Vendetta 1.7 (DM D-Sonic+AirNorton)

AZG Custom:http://www.aznaur.spb.ru/
Лампы Sovtek,EH,TungSol:http://www.tubes.spb.ru/