Автор Тема: К вопросу об эмуляции лампового триода на ПТ  (Прочитано 82634 раз)

0 Пользователей и 1 Гость просматривают эту тему.

KDA

  • Сообщений: 1247
  • GTLab - forever!
    • Просмотр профиля
    • E-mail
Re: К вопросу об эмуляции лампового триода на ПТ
« Ответ #280 : Августа 11, 2009, 07:59:46 pm »
OldMike, срисуй если не сложно.
Несчастен человек, который не делает того, что он может, и берется за то, чего он не понимает.

OldMike

  • Сообщений: 1963
  • Сложно сделать - просто, наоборот - сложнее...
    • ICQ клиент - 366028254
    • Просмотр профиля
    • E-mail
Re: К вопросу об эмуляции лампового триода на ПТ
« Ответ #281 : Августа 12, 2009, 08:21:44 am »
Вот самый главный момент, остальная обвязка, как у Ерасова.
производится и предлагается к продаже линия примочек/преампов RedCat BM-4/5/6/7 и SL100/FSL100

Антон Калина

  • Сообщений: 1101
  • TUBE SATISFACTION!
    • Просмотр профиля
    • E-mail
Re: К вопросу об эмуляции лампового триода на ПТ
« Ответ #282 : Августа 12, 2009, 03:13:14 pm »
Вот сижу паяю...
Глянул печатку, и возник вопрос...
Михаил, а разве у 2N7000 не такая вот цоколевка? (см. ниже)


Или я чего -то путаю? :-/
Просто на печатке другая цоколевка... :(
Здесь не было блатных. Были только нормальные хорошие люди: шпионы, диверсанты, террористы.

Антон Калина

  • Сообщений: 1101
  • TUBE SATISFACTION!
    • Просмотр профиля
    • E-mail
Re: К вопросу об эмуляции лампового триода на ПТ
« Ответ #283 : Августа 12, 2009, 03:20:05 pm »
Ага... Пригляделся - печатка правильная, а вот буковки - нет.
Я вообще-то на макетке сабж собираю, но тут чей-то посмотрел печатку и... задумался ;D
Здесь не было блатных. Были только нормальные хорошие люди: шпионы, диверсанты, террористы.

OldMike

  • Сообщений: 1963
  • Сложно сделать - просто, наоборот - сложнее...
    • ICQ клиент - 366028254
    • Просмотр профиля
    • E-mail
Re: К вопросу об эмуляции лампового триода на ПТ
« Ответ #284 : Августа 12, 2009, 05:20:53 pm »
Все правильно! Поскольку печатка делалась для себя, я не заморачивася с нехваткой в библиотеке подходящей модели транзистора и взял первый, подошедший по размерам...Не обращай внимания... :-[
Еще раз - внимание, очень легко пробивается затвор при монтаже, я недавно убил 15 минут, пытаясь понять, почему один каскад не работает - оказалось - пробой, поскольку я его паял на макет, прицепленный к заземленному БП и этого хватило, т.к. паяльник был хотя и низковольтный, но не заземлен. :(
« Последнее редактирование: Августа 12, 2009, 05:26:43 pm от OldMike »
производится и предлагается к продаже линия примочек/преампов RedCat BM-4/5/6/7 и SL100/FSL100

Антон Калина

  • Сообщений: 1101
  • TUBE SATISFACTION!
    • Просмотр профиля
    • E-mail
Re: К вопросу об эмуляции лампового триода на ПТ
« Ответ #285 : Августа 12, 2009, 06:47:59 pm »
А я ставлю панельки, а потом втыкаю в них транзюк :)
Здесь не было блатных. Были только нормальные хорошие люди: шпионы, диверсанты, террористы.

KDA

  • Сообщений: 1247
  • GTLab - forever!
    • Просмотр профиля
    • E-mail
Re: К вопросу об эмуляции лампового триода на ПТ
« Ответ #286 : Августа 12, 2009, 07:36:09 pm »
OldMike, спасибо за схему!  :)
Несчастен человек, который не делает того, что он может, и берется за то, чего он не понимает.

Uncle_Serg

  • Сообщений: 8
  • GTLab - forever!
    • Просмотр профиля
    • E-mail
Re: К вопросу об эмуляции лампового триода на ПТ
« Ответ #287 : Августа 13, 2009, 01:11:05 pm »
Способов получить несимметричное ограничение конечно существует много.
Предлагается к рассмотрению-обсуждению еще одна
сравнительно простая схема, позволяющая получить ограничение
близкое к ламповому.
Поскольку не удается вразумительно и росто вставить картинку( требует простого сообщения), то ссылка выглядит так-
/full/2009/08/13/d8/d8a079513416548eb4b3fb486c37d284/jpg
перед ней надо добавить киипфою.

VasiliuS

  • Сообщений: 454
  • GTLab - forever!
    • ICQ клиент - 122816791
    • Просмотр профиля
    • E-mail
Re: К вопросу об эмуляции лампового триода на ПТ
« Ответ #288 : Августа 13, 2009, 01:27:50 pm »
Цитировать
Способов получить несимметричное ограничение конечно существует много.
Предлагается к рассмотрению-обсуждению еще одна
сравнительно простая схема, позволяющая получить ограничение
близкое к ламповому.
Поскольку не удается вразумительно и росто вставить картинку( требует простого сообщения), то ссылка выглядит так-
/full/2009/08/13/d8/d8a079513416548eb4b3fb486c37d284/jpg
перед ней надо добавить киипфою.

« Последнее редактирование: Августа 13, 2009, 01:31:16 pm от vasilius »

Антон Калина

  • Сообщений: 1101
  • TUBE SATISFACTION!
    • Просмотр профиля
    • E-mail
Re: К вопросу об эмуляции лампового триода на ПТ
« Ответ #289 : Августа 13, 2009, 01:32:02 pm »
Цитировать
Способов получить несимметричное ограничение конечно существует много.
Предлагается к рассмотрению-обсуждению еще одна
сравнительно простая схема, позволяющая получить ограничение
близкое к ламповому.
Поскольку не удается вразумительно и росто вставить картинку( требует простого сообщения), то ссылка выглядит так-
/full/2009/08/13/d8/d8a079513416548eb4b3fb486c37d284/jpg

Шо это?
ЗЫ. ССылка не открывается.
Здесь не было блатных. Были только нормальные хорошие люди: шпионы, диверсанты, террористы.

VasiliuS

  • Сообщений: 454
  • GTLab - forever!
    • ICQ клиент - 122816791
    • Просмотр профиля
    • E-mail
Re: К вопросу об эмуляции лампового триода на ПТ
« Ответ #290 : Августа 13, 2009, 01:33:19 pm »
Цитировать
Цитировать
Способов получить несимметричное ограничение конечно существует много.
Предлагается к рассмотрению-обсуждению еще одна
сравнительно простая схема, позволяющая получить ограничение
близкое к ламповому.
Поскольку не удается вразумительно и росто вставить картинку( требует простого сообщения), то ссылка выглядит так-
/full/2009/08/13/d8/d8a079513416548eb4b3fb486c37d284/jpg
перед ней надо добавить киипфою.



Имно оч сложная по сравнению с Old_Mike
и требует настройки.
имно решение Майкла по-интересней
а тут как-то в лоб

OldMike

  • Сообщений: 1963
  • Сложно сделать - просто, наоборот - сложнее...
    • ICQ клиент - 366028254
    • Просмотр профиля
    • E-mail
Re: К вопросу об эмуляции лампового триода на ПТ
« Ответ #291 : Августа 13, 2009, 02:39:54 pm »
Ну лично я увидел конфигурацию, больше всего напоминающую транзисторный УМ без общей ОС. :)
Напомню, я ведь не ставил целью получение только асимметричного ограничения - это несложно сделать и на стабилитронах/диодах, я ставил целью сделать каскад, который с точки зрения внешнего наблюдателя ведет себя подобно ламповому - и несимметричность ограничения лишь одно из его свойств. Подробнее - в статье на сайте, там я описывал что, зачем и почему.
А предлагаемая схема - мне трудно сказать навскидку, как она будет звучать, но то что непохоже на лампу - это я могу гарантировать - хотя бы из-за несовпадения входного и выходного сопротивлений, да и кривую ограничения таким способом будет трудно ламповую получить, ИМХО
« Последнее редактирование: Августа 14, 2009, 02:03:36 am от OldMike »
производится и предлагается к продаже линия примочек/преампов RedCat BM-4/5/6/7 и SL100/FSL100

Uncle_Serg

  • Сообщений: 8
  • GTLab - forever!
    • Просмотр профиля
    • E-mail
Re: К вопросу об эмуляции лампового триода на ПТ
« Ответ #292 : Августа 13, 2009, 03:14:58 pm »
Приветсвую сообщество "охотников за звуками" !!!
С первого раза, пока бился с картинкой, это сделать неудалось.
Теперь некоторые замечания.
1. Абсолютно не подвергается ревизии, то что сделал OldMike, даже наоборот.Интерес к его решению заставил вспомнить, как это пытались сделать лет 20 назад. Отсюда и старинное решение "в лоб". Следует заметить, что выложенная схема - это "как есть".
Она не моя.
2. Возможно она даже не совсем  в теме, т.к. речь вообще-то речь идет об "эмуляции лампового триода на ПТ". Более того OldMike создавал примочку под ноги. А эта штука ставилась в рэк.
3. В реальном девайсе все переменники были подстроечниками и было 3 канала, каждый со своими настройками, т.к. звучание, ну очень близкое к ламповому, получается при определенном положении регуляторов. Перед всем этим огородом был малощумящий пред с формантными фильтрами низким Rвых. и большим Uвых.
4. Есть "шкурная заинтересованность" - возможно кто-то заинтересуется и доработает на основе что-нибудь замечательное.
Мне еще месяц ( а уже всего 9) скакать на костылях.

Совершенно не настаиваю на развитии всего этого дела, т.к. специфично, но в свое время я работал с такой штукой.

OldMike

  • Сообщений: 1963
  • Сложно сделать - просто, наоборот - сложнее...
    • ICQ клиент - 366028254
    • Просмотр профиля
    • E-mail
Re: К вопросу об эмуляции лампового триода на ПТ
« Ответ #293 : Августа 13, 2009, 07:14:10 pm »
Эмуляция на ОУ рассматривается в соседней ветке http://forum.gtlab.net/cgi-bin/yabb2/YaBB.pl?num=1236424845 , примерно с середины.
Полистай там - возможно найдешь что-нибудь интересное. А если хочешь использовать именно эту схему - позаменяй повторители на БТ на ОУ, так заметно проще получится - TL074 содержит 4 ОУ.
« Последнее редактирование: Августа 14, 2009, 06:45:54 pm от OldMike »
производится и предлагается к продаже линия примочек/преампов RedCat BM-4/5/6/7 и SL100/FSL100

Антон Калина

  • Сообщений: 1101
  • TUBE SATISFACTION!
    • Просмотр профиля
    • E-mail
Re: К вопросу об эмуляции лампового триода на ПТ
« Ответ #294 : Августа 14, 2009, 01:35:39 pm »
Небольшой отчет об испытаниях последнего сабж.
Ну, во-первых: Михаил, в очередной раз снимаю шляпу :)
Во-вторых, рекомендую ВСЕМ для повторения. Сложность - ну мизерная, удовольствия - море!
Несколько дней крутил межкаскадку и так и эдак. в результате оставил все, как есть. Именно для ректы ничего менять не нужно. Единственное, девайс немного "верхастый" (именно верхастый, не звонкий), что успешно лечится установкой кондерчиков 47-470пф (по вкусу) между затворами и землей транзисторов 2N7000. Еще я поставил повторители (до и после слошного темброблока) на КП303Е, они более подходящи для этих целей :) Презенс имитировал цепочкой 4n7 и 47к об землю до регулятора громкости.
Михаил, очень понравилась идея с первым каскадом/регулятором гейна - весьма адекватно рулится, и его хватает с избытком!
Сэмплы чуть попозже запишу и выложу (обязательно).
В планах раскрутка сабж до бугнера - этакая характерная яркость в звучании присутствует, может чё и получится.
Михаил, еще раз респект и уважуха, как говорится :)
Честно скажу, эта разработка мне почему-то понравилась больше. Может, из-за простоты? ;D
Здесь не было блатных. Были только нормальные хорошие люди: шпионы, диверсанты, террористы.

Антон Калина

  • Сообщений: 1101
  • TUBE SATISFACTION!
    • Просмотр профиля
    • E-mail
Re: К вопросу об эмуляции лампового триода на ПТ
« Ответ #295 : Августа 14, 2009, 01:38:39 pm »
Не смог удержаться, сорри.
Я ДОВОЛЕН, КАК СЛОН ПЕРЕД ТОННОЙ МОРКОВКИ ;D ;D ;D
Здесь не было блатных. Были только нормальные хорошие люди: шпионы, диверсанты, террористы.

KMG

  • Сообщений: 3776
    • ICQ клиент - 412221711
    • AOL клиент - Mike
    • Просмотр профиля
    • E-mail
Re: К вопросу об эмуляции лампового триода на ПТ
« Ответ #296 : Августа 14, 2009, 03:47:38 pm »
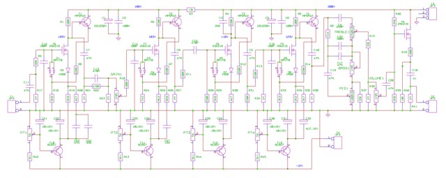
Если кому интересно, вот полевой вариант шарпа
Схема

Вид платы

Покаскадная ачх в сравнении с ламповым оригиналом




« Последнее редактирование: Сентября 03, 2009, 09:04:16 am от mike »

OldMike

  • Сообщений: 1963
  • Сложно сделать - просто, наоборот - сложнее...
    • ICQ клиент - 366028254
    • Просмотр профиля
    • E-mail
Re: К вопросу об эмуляции лампового триода на ПТ
« Ответ #297 : Августа 14, 2009, 06:43:56 pm »
Цитировать
девайс немного "верхастый" (именно верхастый, не звонкий), что успешно лечится установкой кондерчиков 47-470пф (по вкусу) между затворами и землей транзисторов 2N7000. Еще я поставил повторители (до и после слошного темброблока) на КП303Е, они более подходящи для этих целей :)
Честно скажу, эта разработка мне почему-то понравилась больше. Может, из-за простоты? ;D
Ну, с кондерчиками от затворов понятно - это имитация миллеровской емкости лампы, как говорится - соль и перец по вкусу :). Повторители на 2N7000 я ставил из соображения экономии заканчивающихся у меня КП303-х. :)
А простота - так и задумывалось, я ж не даром обозвал ЭТО "Простые вещи-2"
Обрати внимание - при изменении питания с 9 до 12В звук немного меняется, можно попробовать с другим питанием.
2 KMG
Миша, ты, как всегда, аккуратен! Красиво собрано и здорово согласованы характеристики, уж я-то понимаю, какая работа проделана. С нетерпением жду, когда приедет Азнаур и это будет внимательно отслушано. Ты бы пока записал чего-нибудь? Кто там к тебе поближе из наших гитаристов живет?  
производится и предлагается к продаже линия примочек/преампов RedCat BM-4/5/6/7 и SL100/FSL100

Антон Калина

  • Сообщений: 1101
  • TUBE SATISFACTION!
    • Просмотр профиля
    • E-mail
Re: К вопросу об эмуляции лампового триода на ПТ
« Ответ #298 : Августа 15, 2009, 08:47:34 am »
Ну, как и обещал, несколько семплов для затравки :) За исполнение не ругайте - записал на скорую руку (времени свободного совсем нет: стройка ;)).
Запись без всяких обработок: гитара-спикосим винтаж30-черепаха-мр3. Мне кажется, так честнее для сомневающихся в точности передачи достоверности :)
http://www.onlinedisk.ru/file/198234/
http://www.onlinedisk.ru/file/198235/
http://www.onlinedisk.ru/file/198237/
Что еще можно сказать о звучании?
Плотное, сочное (в полном смысле этого слова), АБСОЛЮТНО схожее с ламповым, в том числе и по ощущениям от игры.
По сравнению с оригинальной ректой немного более яркий и собранный звук, но мне лично такой больше понравился :)
Для любителей саунд можно "разбодяжить" установкой конденсаторов более "толстых" номиналов после второго/третьего каскадов :)
Михаил, сравнивал и с питанием от 12 вольт. Это пока первое впечатление, но с 9 вольтовым нравится больше.
Здесь не было блатных. Были только нормальные хорошие люди: шпионы, диверсанты, террористы.

Антон Калина

  • Сообщений: 1101
  • TUBE SATISFACTION!
    • Просмотр профиля
    • E-mail
Re: К вопросу об эмуляции лампового триода на ПТ
« Ответ #299 : Августа 15, 2009, 08:54:39 am »
Эх, совсем забыл! >:(
По моему сугубо субьективному мнению, схема, без всякого сомнения, настоятельно требует (заслуживает) отдельного и развернуто-оформленного проекта на гтлабе любимом!
Здесь не было блатных. Были только нормальные хорошие люди: шпионы, диверсанты, террористы.