Автор Тема: Оконечник на полевиках с трансформаторным выходом  (Прочитано 33626 раз)

0 Пользователей и 1 Гость просматривают эту тему.

KMG

  • Сообщений: 3776
    • ICQ клиент - 412221711
    • AOL клиент - Mike
    • Просмотр профиля
    • E-mail
Обмотка на 80В выпрямленного!
Переменки должно быть соответственно меньше.
Выходник.
ТП-30, на каждом каркасе.
386 - 0.35  1/4 первички
133 - 0.65 4 Ом -| ------|
55   - 0.65 -------| 8 Ом |
78   - 0.65 ---------------| 16 Ом
386 - 0.35  1/4 первички
4 части первички последовательно, вторички параллельно.


Mr.T

  • Сообщений: 18
  • GtLab.Net forever!
    • Просмотр профиля
    • E-mail
Цитировать
Обмотка на 80В выпрямленного!
Переменки должно быть соответственно меньше.
Выходник.
ТП-30, на каждом каркасе.
386 - 0.35  1/4 первички
133 - 0.65 4 Ом -| ------|
55   - 0.65 -------| 8 Ом |
78   - 0.65 ---------------| 16 Ом
386 - 0.35  1/4 первички
4 части первички последовательно, вторички параллельно.
 
Спасибо. Будем искать или мотать ...:) Сейчас чета в Украину транследы не хотят возить.

RemiX

  • Сообщений: 32
  • GTLab - forever!
    • Просмотр профиля
Re: Оконечник на полевиках с трансформаторным выходом
« Ответ #242 : Сентября 02, 2011, 01:58:38 pm »
Собрал этот 15 ватт кабинет.
Но питание слегка просело и получилось порядка 75 вольт. Настроив смещение фазика правильно - действительно усилитель запел. Преждевременное искажение сигнала в фазике дает ужасный результат, буквально напрасный.
Однако почемуто я подумал что фазик всёравно рано перегружается.
Вот хочу спросить автора, это имеет ли какое-то значение, происходит ли так в лампах? или там гораздо позже фазик грузится? Замерить самому не представляется возможным, да и опыта нет.
Спасибо.

KMG

  • Сообщений: 3776
    • ICQ клиент - 412221711
    • AOL клиент - Mike
    • Просмотр профиля
    • E-mail
Re: Оконечник на полевиках с трансформаторным выходом
« Ответ #243 : Сентября 16, 2011, 09:06:23 am »
Попробовал в микрооконечнике поменять выходной ТОТ на Xicon 42TM008
В итоге он выдает примерно 100 мВт и прекрасно подходит для "ночной" игры.
Схемка

Ачх по напряжению на выходе на балласте при кручении Presence и Depth (уже на живом девайсе).

Ачх на балласте и кабинете при Presence & Depth = min.

Кто хочет покрутить в симе вот LtSpice проект с померянными параметрами 42TM008
http://milas.spb.ru/~kmg/files/projects/fetpa/micro/xicon/sim/
Для записи в линию планирую использовать такую нагрузку для имитации импеданса динамика, для адекватной работы оконечника в подгрузе.

С последующей коррекцией ачх под кабинет/микрофон.

Сэмплы:
Полевой JCM800->микрооконечник->4x12
http://milas.spb.ru/~kmg/files/projects/fetpa/micro/xicon/s/

THRASH

  • Сообщений: 5719
  • GTLab - forever!
    • Просмотр профиля
    • E-mail
Re: Оконечник на полевиках с трансформаторным выходом
« Ответ #244 : Сентября 16, 2011, 09:11:58 am »
А 100мвт это 0,1вт?
Комариный писк? Я просто не знаю сколько это по громкости. :-?
Jackson JS32RT Dinky->X2N, Gavrilenko custom shop baritone 27*-> AHB-2-->DIY 2х12( governor+v12)

KMG

  • Сообщений: 3776
    • ICQ клиент - 412221711
    • AOL клиент - Mike
    • Просмотр профиля
    • E-mail
Re: Оконечник на полевиках с трансформаторным выходом
« Ответ #245 : Сентября 16, 2011, 09:15:51 am »
На гитарном 4х12 это вполне громко, это конечно опция, основное - это эмуляция мощника для записи в линию

Marton

  • Гость
Re: Оконечник на полевиках с трансформаторным выходом
« Ответ #246 : Сентября 16, 2011, 09:25:22 am »
Неплохо звучит...
И раньше записанные сэмплы на выходном ТОТ 57 мне очень понравились.

Как будет время, обязательно соберу - послушать.
А то ночью частенько играть приходится ).

dks

  • Сообщений: 3284
  • GTLab - forever!
    • Просмотр профиля
    • E-mail
Re: Оконечник на полевиках с трансформаторным выходом
« Ответ #247 : Сентября 16, 2011, 03:47:00 pm »
KMG, семплы отличные.
"Любое изолированное сообщество со временем отстаёт от общемировой цивилизации." К.Клименко

zEROID

  • Сообщений: 3021
  • Играю на гитаре и паяю с детства :-)
    • ICQ клиент - 24397417
    • Просмотр профиля
    • E-mail
Re: Оконечник на полевиках с трансформаторным выходом
« Ответ #248 : Сентября 16, 2011, 04:30:53 pm »
Да да, очень интересно каков будет результат с ФИ по схеме лонгтейл и ещё "просаду" питания замутить ну и тремоло для кучи - будет супер аппарат!
« Последнее редактирование: Сентября 16, 2011, 04:31:29 pm от zeroid »

Peratron

  • Сообщений: 13579
  • GTLab - forever!
    • Просмотр профиля
    • E-mail
Re: Оконечник на полевиках с трансформаторным выходом
« Ответ #249 : Сентября 16, 2011, 05:48:17 pm »
Цитировать
Для записи в линию планирую использовать такую нагрузку для имитации импеданса динамика, для адекватной работы оконечника в подгрузе.
С точки зрения подгруза - ага, это именно то, что усил хочет.
Но вот всё же выходное напряжение на выходе усила и звуковое давление напрямую не связаны - потому тут должно быть как бы две ветки - одна для симуляции поведения нагрузки. а другая - собственно, формирование необходимого АЧХ...

По поводу сэмплов: перегруз - внешний? Или это перегруз именно микроконца?
Схемотехническая мантра: титцешенкохоровицехилл. Повторять до просветления...

Peratron

  • Сообщений: 13579
  • GTLab - forever!
    • Просмотр профиля
    • E-mail
Re: Оконечник на полевиках с трансформаторным выходом
« Ответ #250 : Сентября 16, 2011, 05:53:39 pm »
Цитировать
Да да, очень интересно каков будет результат с ФИ по схеме лонгтейл и ещё "просаду" питания замутить ну и тремоло для кучи - будет супер аппарат!
Лампочку то не забудь! Маленькие лампёхи в широком ассортименте есть - можно подобрать по нужным характеристикам (комбинируя последовательно/параллельно в нужном количестве).

И ещё: в выходном каскаде хорошо будут смотреться КП302 - они достаточно злые. Кроме того, можно феты параллелить - и получить мощности поболе...
Схемотехническая мантра: титцешенкохоровицехилл. Повторять до просветления...

KMG

  • Сообщений: 3776
    • ICQ клиент - 412221711
    • AOL клиент - Mike
    • Просмотр профиля
    • E-mail
Re: Оконечник на полевиках с трансформаторным выходом
« Ответ #251 : Сентября 16, 2011, 07:15:06 pm »
Цитировать
Но вот всё же выходное напряжение на выходе усила и звуковое давление напрямую не связаны - потому тут должно быть как бы две ветки - одна для симуляции поведения нагрузки. а другая - собственно, формирование необходимого АЧХ...
Цитировать
Для записи в линию планирую использовать такую нагрузку для имитации импеданса динамика, для адекватной работы оконечника в подгрузе.
....
С последующей коррекцией ачх под кабинет/микрофон.
Я об этом и написал.
Цитировать
По поводу сэмплов: перегруз - внешний? Или это перегруз именно микроконца?
6 - Это через вход Low 800-ки, то есть на нем только подгруз оконца.
8 - Это вход High, там грузилось и то и другое.
Цитировать
И ещё: в выходном каскаде хорошо будут смотреться КП302 - они достаточно злые. Кроме того, можно феты параллелить - и получить мощности поболе...
С этого транса не стоит, у него максимальная моща 200 мВт, он будет неадекватно себя на низах вести.
Вот с серией 42TU попробую, у них максимальная 400 мВт, благо закупил и их для экспериментов.
А для чисто в линию, без выхода на каб (с соответствующей корректировкой нагрузки), можно использовать серию TL на 75 мВт.
Вот табличка этих трансов
http://www2.mouser.com/catalog/644/2427.pdf

KMG

  • Сообщений: 3776
    • ICQ клиент - 412221711
    • AOL клиент - Mike
    • Просмотр профиля
    • E-mail
Re: Оконечник на полевиках с трансформаторным выходом
« Ответ #252 : Сентября 26, 2011, 04:03:59 pm »
Попробовал сегодня в реале эквивалент нагрузки, описанный выше.
R - балласт 8 Ом
C - Каб 4х12
Eq - эквивалент

Peratron

  • Сообщений: 13579
  • GTLab - forever!
    • Просмотр профиля
    • E-mail
Re: Оконечник на полевиках с трансформаторным выходом
« Ответ #253 : Сентября 26, 2011, 08:28:04 pm »
@ KMG
Это по напряжению на выходе конца?
Но не по звуковому давлению?
Я правильно понял?
Схемотехническая мантра: титцешенкохоровицехилл. Повторять до просветления...

KMG

  • Сообщений: 3776
    • ICQ клиент - 412221711
    • AOL клиент - Mike
    • Просмотр профиля
    • E-mail
Re: Оконечник на полевиках с трансформаторным выходом
« Ответ #254 : Сентября 26, 2011, 08:38:36 pm »
Да, это напряжение на выходе, первый этап.
Следующий этап, это подгонка под звуковое давление спикосимом после эквивалента.

Винтаж/Легенд
C - по центру дина
S - 2 см в сторону от центра

PS вот собственно как выглядит микрооконечник на 230 мВт "чистого" с 4-кой 2SK170 и 42TU400 на выходе
« Последнее редактирование: Сентября 26, 2011, 08:41:36 pm от mike »

Marton

  • Гость
Re: Оконечник на полевиках с трансформаторным выходом
« Ответ #255 : Сентября 27, 2011, 07:21:59 am »
Цитировать
Попробовал сегодня в реале эквивалент нагрузки, описанный выше.
Красиво...

Офф: никак не пойму, откуда на АЧХ эта область ~500-1500 Гц... :-?
В районе 500 Гц резкий провал, а затем подъём характерен для обоих динов. Для Винтажа, правда, картина чуть менее явная. Это влияние оформления, на паспортных АЧХ такого нет...
« Последнее редактирование: Сентября 27, 2011, 07:25:47 am от Marton »

ivana

  • Сообщений: 3
  • GtLab.Net forever!
    • Просмотр профиля
    • E-mail
Re: Оконечник на полевиках с трансформаторным выходом
« Ответ #256 : Сентября 27, 2011, 07:27:24 am »
Цитировать
PS вот собственно как выглядит микрооконечник на 230 мВт "чистого" с 4-кой 2SK170 и 42TU400 на выходе
Хм... Ну вагон резисторов может быть СМД со стороны дорожек. А вагон электролитов на 10мкф - тоже там же и тоже СМД?  ::) И второй кондюк 22n - белый рядом с первым? Пассивка темброблока (если он регулирует ВСЮ полосу (С) :) ) наверное прямо на выводах его переменников - это было бы логично, оставив 3 провода до платы.
Интересная вещь, все никак не дойдут руки попробовать.

KMG

  • Сообщений: 3776
    • ICQ клиент - 412221711
    • AOL клиент - Mike
    • Просмотр профиля
    • E-mail
Re: Оконечник на полевиках с трансформаторным выходом
« Ответ #257 : Сентября 27, 2011, 08:33:54 am »
Цитировать
Это влияние оформления, на паспортных АЧХ такого нет...
Максим, паспортные АЧХ сняты с сильным демпфированием, где то на сайтах производителей находил упоминание что использовался усилитель с близким к 0 выходным сопротивлением.
2 Ivana - электролиты смд тантал.
Это не "темброблок" (С), а стандартные для оконечника регулировки Presrnce и Depth в ООС. Они одновременно меняют состав гармоник генерируемых самим оконечником, так как изменяют глубину ООС в полосе, которую они затрагивают.
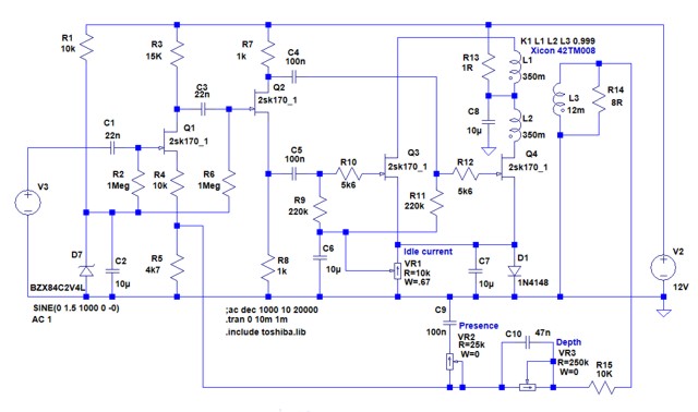
Вот схема того что на плате:
http://milas.spb.ru/~kmg/files/projects/fetpa/micro/xicon/MicroSch.pdf

zEROID

  • Сообщений: 3021
  • Играю на гитаре и паяю с детства :-)
    • ICQ клиент - 24397417
    • Просмотр профиля
    • E-mail
Re: Оконечник на полевиках с трансформаторным выходом
« Ответ #258 : Сентября 27, 2011, 01:35:00 pm »
В районе 500 Гц резкий провал, а затем подъём характерен для обоих динов. Для Винтажа, правда, картина чуть менее явная. Это влияние оформления, на паспортных АЧХ такого нет...

Это может быть влияние помещения, кстати.

Peratron

  • Сообщений: 13579
  • GTLab - forever!
    • Просмотр профиля
    • E-mail
Re: Оконечник на полевиках с трансформаторным выходом
« Ответ #259 : Сентября 27, 2011, 04:56:15 pm »
Цитировать
Это может быть влияние помещения, кстати.
Это не "возможно" - это совершенно определённо стоячка: достаточно взглянуть на распределение горбов и провалов...
Схемотехническая мантра: титцешенкохоровицехилл. Повторять до просветления...