Автор Тема: Оконечник на полевиках с трансформаторным выходом  (Прочитано 33621 раз)

0 Пользователей и 1 Гость просматривают эту тему.

Дмитрий Ткаченко

  • Сообщений: 1067
  • Русские не сдаются!
    • ICQ клиент - 365172210
    • Просмотр профиля
    • E-mail
Field Beast от медведа тож должен расчитан на использование транса выходного?
Telecaster (Custom H+H)->TS-9 (DIY)->JCM800 (DIY) -> 1X12 Seventy 80 Cab (DIY) / Impulse

stranger

  • Сообщений: 20
  • GtLab.Net forever!
    • Просмотр профиля
    • E-mail
Попробуем рассчитать по этой методике.

U~=24В
Uпит=U~*1.41=24*1.41=33,8 В, с учетом просадки на полной мощности возьмем 32 В
Uнас=2 В
Pвых=5 Вт

Ra=((Uпит-Uнас)/1,41)^2/Pвых=((32-2)/1,41)^2/5=90

Полученный результат 90 Ом - это что? Приведенка для одной полуобмотки? Тогда полная приведенка будет 180 Ом. Почему у Вас, KMG, получается 360 Ом? Или где-то есть моя ошибка?

KMG

  • Сообщений: 3776
    • ICQ клиент - 412221711
    • AOL клиент - Mike
    • Просмотр профиля
    • E-mail
Потому что R пропорционально квадрату витков!
Ra-a = 4 * Ra

stranger

  • Сообщений: 20
  • GtLab.Net forever!
    • Просмотр профиля
    • E-mail
Цитировать
Потому что R пропорционально квадрату витков!
Ra-a = 4 * Ra
Все стало на места. Спасибо!  :)

KMG

  • Сообщений: 3776
    • ICQ клиент - 412221711
    • AOL клиент - Mike
    • Просмотр профиля
    • E-mail
Попробовал поставить в 5 ваттник  диоды 1N4148 со стока на звтвор выходных каскадов для эмуляции сеточного тока выходных ламп.
Без диодов слева, с диодами справа (ООС включена, presence и Depth в 0)






« Последнее редактирование: Июня 25, 2010, 03:16:46 pm от mike »

Peratron

  • Сообщений: 13579
  • GTLab - forever!
    • Просмотр профиля
    • E-mail
Re: УМ на Мосфет
« Ответ #145 : Июня 26, 2010, 02:47:10 pm »
Ну, вроде как и ожидалось.
Вопрос только в том - оно надо?
Схемотехническая мантра: титцешенкохоровицехилл. Повторять до просветления...

KMG

  • Сообщений: 3776
    • ICQ клиент - 412221711
    • AOL клиент - Mike
    • Просмотр профиля
    • E-mail
Re: УМ на Мосфет
« Ответ #146 : Июня 26, 2010, 03:13:16 pm »
Цитировать
Ну, вроде как и ожидалось.
Вопрос только в том - оно надо?

Во всяком случае, гитарист который играл на обоих вариантах, сегдня отметил, что вариант с "сеточными токами" по звуку практически идентичен ламповому оконечнику, особенно подгруз клина на атаке.

Peratron

  • Сообщений: 13579
  • GTLab - forever!
    • Просмотр профиля
    • E-mail
Re: УМ на Мосфет
« Ответ #147 : Июня 26, 2010, 03:41:16 pm »
@ KMG
То есть, ступенька как бы украшает?

Ну, дладно - запишем на подкорочку...
Схемотехническая мантра: титцешенкохоровицехилл. Повторять до просветления...

KMG

  • Сообщений: 3776
    • ICQ клиент - 412221711
    • AOL клиент - Mike
    • Просмотр профиля
    • E-mail
Re: УМ на Мосфет
« Ответ #148 : Июня 26, 2010, 04:00:13 pm »
Там еще один момент, плоские вершины растут медленнее чем без "сеточного тока" (левый и правый столбцы снимались при одинаковых амплитудах сигнала для каждой пары), трапеция как бы растет "внутрь" к нулевой линии и не так быстро превращается в меандр с вертикальными фронтами и соответственно короче хвост гармоник.
Также это вызывает некоторую компрессию сигнала.

Peratron

  • Сообщений: 13579
  • GTLab - forever!
    • Просмотр профиля
    • E-mail
@ KMG
А слабо порадовать заинтересованную техническую общественность сэмпликами - типа без диодов, и типа с диодами?

Интересно так же получить инфу по этой фиче во взрослых прототипах - как то этот аспект не попадал в фокус внимания. Потому если кто предложит вариант сэмпла с зримой (на волновом отпечатке) ступенькой в фазе атаки, будет очень назидательно...
Схемотехническая мантра: титцешенкохоровицехилл. Повторять до просветления...

Peratron

  • Сообщений: 13579
  • GTLab - forever!
    • Просмотр профиля
    • E-mail
@ KMG
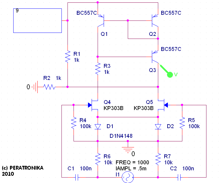
[size=12]Как тебе такое картинко?[/size]



[size=12]Получено при помощи такой схемки:[/size]



И нет геморроя с мелким трансформатором... :P


« Последнее редактирование: Июня 28, 2010, 12:10:20 pm от peratron »
Схемотехническая мантра: титцешенкохоровицехилл. Повторять до просветления...

DDD

  • Сообщений: 10347
  • Имею личный текст
    • Просмотр профиля
    • E-mail
Цитировать
@ KMG
[size=12]Как тебе такое картинко?[/size]



[size=12]Получено при помощи такой схемки:[/size]



И нет геморроя с мелким трансформатором... :P


делал я точно такие картинки многократно, всякие и всякими средствами, полевиками и биполярными транзисторами с загоном каскадов в отсечку большими амплитудами. Ничего хорошего в звуке не услышал. Тьма интермодуляционных искажений.
Однако, может я чего недопёр...
Готов подписаться под каждым своим словом

Peratron

  • Сообщений: 13579
  • GTLab - forever!
    • Просмотр профиля
    • E-mail
Цитировать
Тьма интермодуляционных искажений.
Это как бы фундаментальное свойство любого перегруза.

Цитировать
Однако, может я чего недопёр...
В даном случае речь идёт об эмуляции работы лампового оконечника в режиме АВ - потому артефакты, возникающие вследствие сеточного детектирования могут представлять некоторую ценность...
Схемотехническая мантра: титцешенкохоровицехилл. Повторять до просветления...

KMG

  • Сообщений: 3776
    • ICQ клиент - 412221711
    • AOL клиент - Mike
    • Просмотр профиля
    • E-mail
@ Peratron
Потерян немаловахный аспект, взаимодействие выходного сопротивления усилителя с комплексным импедансом динамика.
Та же проблема что и в аттенюаторах.
Это если разгонять сигнал после схемы линейным УМ.
Если смасштабировать схему до УМ с работой на динамик, то может что и выйдет.



VasiliuS

  • Сообщений: 454
  • GTLab - forever!
    • ICQ клиент - 122816791
    • Просмотр профиля
    • E-mail
можно сделать УМ с регулируемым выходным сопротивлением, скажем от 0 - 15 Ом

Peratron

  • Сообщений: 13579
  • GTLab - forever!
    • Просмотр профиля
    • E-mail
Цитировать
Потерян немаловахный аспект, взаимодействие выходного сопротивления усилителя с комплексным импедансом динамика.
Можно подумать, в схеме эмулятора на МОП-ах этот аспект учитывается.

Ну, и начнём с вопроса - как и что следует учитывать из этого взимодействия? Сдаётся мне, что этот аспект несколько преувеличен - конкретики в тёрках на сей счёт нет, а есть только мантры...

Цитировать
Это если разгонять сигнал после схемы линейным УМ.
После эмулятора УМ - эмулятор кабинета.
Даже при использовании только лишь эквализирующих кабсимов - сочетание ЭУМ + ЭКАБ является новым. И пока малоисследованным.
И, есно, речь идёт о создании примочки традиционого форм-фактора - коробка с педалью: каб-симулятор, включающий не только традционную каб-эквализацию, но и нелинейную обработку сигнала а-ля ламповый мощник.
Это нужно для работы в линию - не только и не столько на запись, сколько для репетиций и клубной сцены.

Я ещё разок повторю запрос - хорошо б для обмысливания проблемы получить по #144 сравнительные сэмплы с эмуляцией сеточного детектировани и без него.

В принципе, я планирую прогнать через спайс-конвертер сэмплы чистой гитары - но это чуть поздней. И всё же это не до конца валидный эксперимент. Потому хорошо бы для сравнения иметь сэмплы как #144, так и тру-тьюба...
Схемотехническая мантра: титцешенкохоровицехилл. Повторять до просветления...

KMG

  • Сообщений: 3776
    • ICQ клиент - 412221711
    • AOL клиент - Mike
    • Просмотр профиля
    • E-mail
Вот для примера ачх по напряжению на выходе при нагрузке на балласт и кабинет 4х12

Для чистоты эксперимента надо было бы снять разницу по звуковому давлению микрофоном при усилке на ТДАшке (с сильным демпфированием) и обсуждаемом сабже.
Но сейчас нет под рукой ТДАшного уся.

VasiliuS

  • Сообщений: 454
  • GTLab - forever!
    • ICQ клиент - 122816791
    • Просмотр профиля
    • E-mail
как раз делаю усилитель на ТДА"шке с регулируемым выходным сопротивлением
подобный этому
http://www.electroclub.info/invest/tda7294/r_out.htm

можно будет навесиком добавить и "ступеньку" эксперимента ради...

Peratron

  • Сообщений: 13579
  • GTLab - forever!
    • Просмотр профиля
    • E-mail
Цитировать
Вот для примера ачх по напряжению на выходе при нагрузке на балласт и кабинет 4х12
Здоровье на... Это как-бы учитывается при применении эквализирующего кабсима - АЧХ симулируется по звуковому давлению, и это учитывает эффект изменения импеданса комплексной нагрузки.

Вот какие либо артефакты, отличные от АЧХ - это пока нигде и ни под каким соусом не рассматривается...

Что касается ненулевого выходного импеданса усилителя - то по нынешним временам это закладвается в комб, даже если он транзисторный. Если интересно - могу выкатить pdf-ку со схемой Crate GX15R, где это присутствует...
Схемотехническая мантра: титцешенкохоровицехилл. Повторять до просветления...

Peratron

  • Сообщений: 13579
  • GTLab - forever!
    • Просмотр профиля
    • E-mail
Цитировать
можно будет навесиком добавить и "ступеньку" эксперимента ради...
Каким же образом это засунуть в 7294?!  :o
Схемотехническая мантра: титцешенкохоровицехилл. Повторять до просветления...