Автор Тема: Парочка белых и пушистых предов  (Прочитано 7018 раз)

0 Пользователей и 1 Гость просматривают эту тему.

Skeiv

  • Гость
Re: Парочка инфернальных предов
« Ответ #80 : Июня 04, 2010, 09:45:53 am »
@ EaNot, так и к чему в Кранке пришли - пленка резковата?


EaNot

  • Гость
Re: Парочка инфернальных предов
« Ответ #81 : Июня 04, 2010, 10:47:00 am »
Skeiv, нет, пленка в катодах там к месту (там другое можно и нужно модить,  на вкус :)). Я ж написАл, что там тантал, особенно наш, - совершенная дрянь.
« Последнее редактирование: Июня 04, 2010, 10:47:47 am от EaNot »

Skeiv

  • Гость
Re: Парочка инфернальных предов
« Ответ #82 : Июня 04, 2010, 11:00:53 am »
@ EaNot, аа, ну насчет нашего тантала согласен:)

Цитировать
там другое можно и нужно модить,  на вкус )
Если не брать в расчет оконечник и петлю - что именно в преде, если не секрет? Интересно, я сейчас кранк по-всякому мучаю:) Революшн который.

Gunpowder

  • Сообщений: 976
    • Просмотр профиля
    • E-mail
Re: Парочка инфернальных предов
« Ответ #83 : Июня 06, 2010, 02:05:00 pm »
Финальная сборка

Сегодня утром наблюдался ламповый стояк :) :



В результате собран и заслушан чистый канал:



Добавлен и заслушан Lead Curcuit (лид-канал):



И хотя еще естается часть мелкой работы, в сборе пред выглядит так спереди:



И так сзади:

Я собрал Маршалл из телевизора Весна, а он звучит не как Маршалл, а как Весна. В чем может быть проблема?

Куплю недорого эликсир молодо

H.P.

  • Сообщений: 135
    • ICQ клиент - 203208735
    • Просмотр профиля
Re: Парочка инфернальных предов
« Ответ #84 : Июня 06, 2010, 02:24:25 pm »
Супер! :D Просто нет слов!

Ljeha

  • Сообщений: 630
  • GTLab - forever!
    • Просмотр профиля
    • E-mail
Re: Парочка инфернальных предов
« Ответ #85 : Июня 06, 2010, 06:40:11 pm »
Да, вот это ДА ::).
Ну и как звук? Выбор кондеров оправдал ожидание?

Gunpowder

  • Сообщений: 976
    • Просмотр профиля
    • E-mail
Re: Парочка инфернальных предов
« Ответ #86 : Июня 07, 2010, 07:43:55 am »
Цитировать
Ну и как звук? Выбор кондеров оправдал ожидание?

Про "Звук" не будем - Тюрок на форуме  :D А жужжит отлично. Первая мысль была "маршаллоиды - уг по сравнению с сабжем".

Витамины в хай-гейне порадовали. Все чинно, жирненько, прозрачно. Правда особой резвости нет, но это амп такой.
Я собрал Маршалл из телевизора Весна, а он звучит не как Маршалл, а как Весна. В чем может быть проблема?

Куплю недорого эликсир молодо

Ljeha

  • Сообщений: 630
  • GTLab - forever!
    • Просмотр профиля
    • E-mail
Re: Парочка инфернальных предов
« Ответ #87 : Июня 07, 2010, 07:51:57 am »
Не боись, мы в тельняшках ;-).
Сэмплы будешь записывать?

P.S. третья парочка какая будет ;)?

dks

  • Сообщений: 3284
  • GTLab - forever!
    • Просмотр профиля
    • E-mail
Re: Парочка инфернальных предов
« Ответ #88 : Июня 07, 2010, 07:58:23 am »
Цитировать
Цитировать
Ну и как звук? Выбор кондеров оправдал ожидание?

Про "Звук" не будем - Тюрок на форуме  :D А жужжит отлично. Первая мысль была "маршаллоиды - уг по сравнению с сабжем".

Витамины в хай-гейне порадовали. Все чинно, жирненько, прозрачно. Правда особой резвости нет, но это амп такой.
Семплы интересны, работа по-моему на отлично.
"Любое изолированное сообщество со временем отстаёт от общемировой цивилизации." К.Клименко

Gunpowder

  • Сообщений: 976
    • Просмотр профиля
    • E-mail
Re: Парочка инфернальных предов
« Ответ #89 : Июня 07, 2010, 08:21:00 am »
Хороших сэмплов пока записать не смогу. Жду просветления сознания в вопросах съема звука :)

Да и надо прииграться на усилителе, понять какие крутилки к чему. Наруливание тут заметно отличается от привычных маршалловских настроек.


Сравнил высоковольтную синюю керамику и сильвер мику в Lead Circuit (лид-канале). С керамикой все очень похоже на записи и сэмплы оригинала. Но есть в хвосте гармоник жесткий шлейф а-ля "мусорный призвук блек-металла"  :D Или плоский защим уха в духе хард-рока 80-х, апофеозом которого стал Маршалл 2550.

А вот со слюдой все чистенько, приятно, жирненько и уютно. Мое!  :P
« Последнее редактирование: Июня 07, 2010, 08:25:07 am от Gunpowder »
Я собрал Маршалл из телевизора Весна, а он звучит не как Маршалл, а как Весна. В чем может быть проблема?

Куплю недорого эликсир молодо

dks

  • Сообщений: 3284
  • GTLab - forever!
    • Просмотр профиля
    • E-mail
Re: Парочка инфернальных предов
« Ответ #90 : Июня 07, 2010, 08:28:29 am »
Цитировать
Хороших сэмплов пока записать не смогу. Жду просветления сознания в вопросах съема звука :)

Да и надо прииграться на усилителе, понять какие крутилки к чему. Наруливание тут заметно отличается от привычных маршалловских настроек.


Сравнил высоковольтную синюю керамику и сильвер мику в Lead Circuit (лид-канале). С керамикой все очень похоже на записи и сэмплы оригинала. Но есть в хвосте гармоник жесткий шлейф а-ля "мусорный призвук блек-металла"  :D Или плоский защим уха в духе хард-рока 80-х, апофеозом которого стал Маршалл 2550.

А вот со слюдой все чистенько, приятно, жирненько и уютно. Мое!  :P
Спасибо, полезно, возьму на заметку.
Семплы писать можно и не самому, видео тоже подойдет.
"Любое изолированное сообщество со временем отстаёт от общемировой цивилизации." К.Клименко

Nerguss

  • Сообщений: 185
  • MetallicA - forever!
    • ICQ клиент - 266919226
    • Просмотр профиля
    • E-mail
Re: Парочка инфернальных предов
« Ответ #91 : Июня 07, 2010, 07:02:48 pm »
у тебя на марка нету случайно такой же лейки, как на плекси-кранк? стал в ступор с разводкой земли :-/

patron

  • Гость
Re: Парочка инфернальных предов
« Ответ #92 : Июня 08, 2010, 04:47:48 am »
"..Сравнил высоковольтную синюю керамику и сильвер мику.." - очччень интересная инфа.
Вот ещё-б сравнить Carbon Composition и RN65.  И те и другие закуплены, но нихрена нет времени перепотрошить комб.

Gunpowder

  • Сообщений: 976
    • Просмотр профиля
    • E-mail
Re: Парочка инфернальных предов
« Ответ #93 : Июня 15, 2010, 01:02:38 pm »
Цитировать
у тебя на марка нету случайно такой же лейки, как на плекси-кранк? стал в ступор с разводкой земли :-/

Мой лейаут довольно бесполезен всем кроме меня, т.к. сильно привязан к формату корпуса и перегружен проводами. На слоклоне есть целый раздел строителей Марк 2С+, где выкладываются примеры печаток и лейаутов (вот например).
Я собрал Маршалл из телевизора Весна, а он звучит не как Маршалл, а как Весна. В чем может быть проблема?

Куплю недорого эликсир молодо

patron

  • Гость
Re: Парочка инфернальных предов
« Ответ #94 : Июня 24, 2010, 05:11:31 am »
Цитировать
Хороших сэмплов пока записать не смогу. Жду просветления сознания в вопросах съема звука :)

ждёмссс  :)

dks

  • Сообщений: 3284
  • GTLab - forever!
    • Просмотр профиля
    • E-mail
Re: Парочка инфернальных предов
« Ответ #95 : Июня 24, 2010, 06:52:49 am »
Цитировать
Цитировать
Хороших сэмплов пока записать не смогу. Жду просветления сознания в вопросах съема звука :)

ждёмссс  :)
Ждать просветления бессмысленно. Надо подобрать весь тракт для съема и начать многочисленные эксперименты: опыт - сын ошибок трудных, и даблтрек вам в помощь.
"Любое изолированное сообщество со временем отстаёт от общемировой цивилизации." К.Клименко

Gunpowder

  • Сообщений: 976
    • Просмотр профиля
    • E-mail
Re: Парочка инфернальных предов
« Ответ #96 : Июня 24, 2010, 10:11:57 pm »
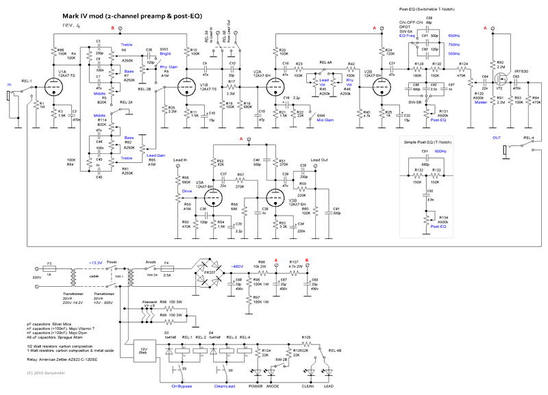
Ок, хоум-мейд сэмплы синего девайса: Mark IV samples

Текущая схема:



В пост-EQ прижился переключаемый Т-мост, как и советовал EaNot. Более простая версия фильтра пририсована сбоку.
« Последнее редактирование: Июня 25, 2010, 07:37:15 am от Gunpowder »
Я собрал Маршалл из телевизора Весна, а он звучит не как Маршалл, а как Весна. В чем может быть проблема?

Куплю недорого эликсир молодо

Gunpowder

  • Сообщений: 976
    • Просмотр профиля
    • E-mail
Re: Парочка инфернальных предов
« Ответ #97 : Февраля 05, 2011, 09:33:57 am »
Апнем, чтоль тему.

Собрал несколько предов p2p в ограниченном объеме.

Пред Богнер Убершалл

За основу взят хай-гейн канал от Богнер Убершал, добавлен к лид-каналу предусилителя повторитель на выходе (родом из преда CAE), заменен регулятор ВЧ на более удобоваримый 250кВ и добавлена возможность переключать режимы темброблока "стандартный Маршалл-оригинальный Убершалл" (дпдт-тумблер "Wide Tone"): схема.

Дизайн:



Собрал внешний блок питания:





Выбор компонентов

Механика:



Формат преда и внешний БП определились завалявшимся в кладовке корпусом Gainta 477.

Плату разводить лень, турреты и айлеты не влезут в маленький корпус. Остается "труъ" p2p-монтаж на терминальных платах (пр-во Keystone). В качестве панелек под лампы хочу попробовать Belton, очень они компактны (диаметр всего 19 мм) и аккуратно сделаны.

На местном киевском радиобазаре (р\н Караваевы Дачи) обнаружил абсолютно вменяемые отключаемые моно-джеки пр-ва Амфенол.

Все мучения с true-bypass и светодиодной индикацией решаются одним махом 3pdt-тумблером (пр-во Cliff). В качестве провода пойдет луженая многожила 20Ga в тефлоновой оболочке.

Комплектующие в сигнальную часть:



1) Электролитические конденсаторы F&T.
2) Полиэстеровые конденсаторы Mojotone Dijon.
3) 3Вт металло-пленочные резисторы Dale CPF3 для организации центральной точки накала.
4) 1/2Вт mil-spec металло-пленочные резисторы Dale RN65D в аноды. Занятно сравнение мощности и размеров RN65D с 3Вт CPF3 
5) 1/2Вт металло-пленочные резисторы Dale CMF60 в катоды и проход.
6) Потенциометры CTS (хотя у меня и есть к ним одна претензия при диванном использовании).

С точки зрения соответствия оригиналу такой выбор комплетующих, конечно, дико неканоничен, т.к. в убере стоят carbon-film резисторы и запараллеленные полипропиленовые конденсаторы OD 715P и WIMA FKP.

Тем не менее есть причины надеяться на приемлемый результат. Конденсаторы Dijon хоть и лавсановые, но, во-первых, лавсан всегда подходил маршаллоидам. Во-вторых Дижоны довольно светлы (по отзывам западных коллег) и не сильно окрашивают звук (по отзывам AZG). Ну а расхваленными EaNot'ом Дейлами кашу точно не испортишь.

Подготовка корпуса

Рассверлен корпус:



Загрунтован (грунт Тиккурила Отекс, растворитель Тиккурила 1032, нанесение аэрографом):



Задул корпус основным цветом. Вышло прямо по Бутусову: "я не видел картины страшней чем пред цвета хаки":



Чтобы сделать камуфляж вырезаю ножницами и наклеиваю "пятна" из клейкой пленки ORACAL:



Открытые участки задуты темно-зеленым:



Снимаем маски:



Нашлепываем надписи из металлизированного Оракала:



Готовим партию милитаристских болтов:



Лакируем:



Собираюсь поставить ручки от Marshall Silver Jubilee (h=15, d=17, shaft=6,3 мм):



Переместил крепление ламповых панелек внутрь. На голый металл. Так будет лучше теплоотвод.



Сборка

Установил внутрь корпуса панельки, поты, тумблеры и терминал-стрипы. Развел накал, анодное и темброблок:



Индикацию сделал светодиодами, запитанными от переменки.

Из-за ограниченности объема в корпусе разводку пришлось делать в несколько этажей (подсмотрено в Вовыном усилителе):



Итог - пред в сборе:

Я собрал Маршалл из телевизора Весна, а он звучит не как Маршалл, а как Весна. В чем может быть проблема?

Куплю недорого эликсир молодо

kholonkin

  • Сообщений: 4352
    • ICQ клиент - 406512389
    • Просмотр профиля
Re: Парочка белых и пушистых предов
« Ответ #98 : Февраля 07, 2011, 05:33:39 pm »
Блин, вот тема как то мимо меня прошла.
Я вот смотрю на твои поделки и монитор при этом вот всегда забрызгиваю..... ;D

Сэмплы где?

Gunpowder

  • Сообщений: 976
    • Просмотр профиля
    • E-mail
Re: Парочка белых и пушистых предов
« Ответ #99 : Февраля 07, 2011, 10:01:27 pm »
@ kholonkin:)

Сэмплы? Скоро будут. Паять и красить уже научился, осталось научиться играть и сводить ;) Вот, например, сэмплец моего клона Убера, только в режиме с маршалловским ТБ.

Кстати, помнится ты выкладывал видео своего девайса. А можно поинтересоваться в какой программе делаешь видеомонтаж?

Я собрал Маршалл из телевизора Весна, а он звучит не как Маршалл, а как Весна. В чем может быть проблема?

Куплю недорого эликсир молодо