Автор Тема: Про германиевые примочки  (Прочитано 26939 раз)

0 Пользователей и 2 Гостей просматривают эту тему.

KSG

  • Сообщений: 5766
  • GtLab.Net forever!
    • Просмотр профиля
    • E-mail
Re: Про германиевые примочки
« Ответ #360 : Ноября 26, 2014, 04:14:56 pm »
Песня гермашек ещё не спета:
http://tagboardeffects.blogspot.ru/2014/09/ehx-germanium-overdrive.html
- не эпохальное открытие, но эту схему я не видел раньше. Возможно, она кого-нибудь заинтересует. (Видеоклип без пинка не открывается).
Практика - критерий истины

Peratron

  • Сообщений: 13579
  • GTLab - forever!
    • Просмотр профиля
    • E-mail
Re: Про германиевые примочки
« Ответ #361 : Ноября 26, 2014, 06:54:52 pm »
Забавная схемка - и всё очень по делу...

ХИНТ: по питанию я б использовал бы LM337 - имея заодно стабилизацию, то бишь независимость от батарейки...
Схемотехническая мантра: титцешенкохоровицехилл. Повторять до просветления...

KSG

  • Сообщений: 5766
  • GtLab.Net forever!
    • Просмотр профиля
    • E-mail
Re: Про германиевые примочки
« Ответ #362 : Ноября 27, 2014, 07:48:28 am »
Эксплуатационная фишка в том, что можно крутить напряжение от 3 до 9 Вольт и одновременно маньячить со смещением, вылавливая самые разнообразные нюансы.
Отзывы насчёт успеха у самодельщиков самые диаметральные. Однако фирменный видеоролик вполне убедителен...
Практика - критерий истины

dip

  • Сообщений: 42
  • GtLab.Net forever!
    • Просмотр профиля
    • E-mail
Re: Про германиевые примочки
« Ответ #363 : Декабря 20, 2019, 11:02:10 am »
Выкладываю японскую схему со стабилизацией

VioletRays

  • Сообщений: 119
  • GtLab.Net forever!
    • Просмотр профиля
    • E-mail
Re: Про германиевые примочки
« Ответ #364 : Апреля 09, 2020, 05:17:03 pm »
Цитировать
Выкладываю японскую схему со стабилизацией
И вот подробнейшее описание её создания - "Введение Fuzzface в 1 (Характеристики Tr)"
http://eu11.stripper.jp/pulcino/blog/archives/cat_fuzzface.html

Надо же, такая древняя, и при первом взгляде простая схема, а сколько ей уделяется внимания, изучения, сколько в ней "подводных камней" и как нелегко её "собрать" в оптимальный режим :)
Схема , где весь шик создан на недостатке (почти дефекте) качества транзисторов.
« Последнее редактирование: Апреля 09, 2020, 05:17:29 pm от VioletRays »

new_man

  • Сообщений: 2053
  • GtLab.Net
    • Просмотр профиля
    • E-mail
Re: Про германиевые примочки
« Ответ #365 : Апреля 09, 2020, 06:54:41 pm »
Хорош текст. Читается - влет!
 ;D
А реализация компенсации обратного тока хороша. Даже обидно - как сам не дотумкал?
Затруднения могут быть в подборе пары Ge.

VioletRays

  • Сообщений: 119
  • GtLab.Net forever!
    • Просмотр профиля
    • E-mail
Re: Про германиевые примочки
« Ответ #366 : Апреля 10, 2020, 04:32:52 am »
Цитировать
Хорош текст. Читается - влет!
 ;D
А реализация компенсации обратного тока хороша. Даже обидно - как сам не дотумкал?
Затруднения могут быть в подборе пары Ge.
Вы про японский язык?  :)
А у меня автоматом браузер предлагает - "перевести?" И я читаю корявый, но перевод.
Конечно подбор пары даже просто по КУ - главная задача. И чем дальше, тем она сложнее.
Но как я понял из одного текста этого мало? Надо чтобы транзистор "сифонил" по току, чтобы был лучший эффект?

new_man

  • Сообщений: 2053
  • GtLab.Net
    • Просмотр профиля
    • E-mail
Re: Про германиевые примочки
« Ответ #367 : Апреля 10, 2020, 04:16:41 pm »
К сожалению, мой браузер перевода не предлагает.
Повертел я эту яповскую схемку в симуляторе. Впечатление/мнение такое:
-термокомпенсация таки происходит. Не абсолютная, но в разы - да.
-возможности термокомпенсации использованы не полностью. В наилучший режим схему можно ввести, изменяя коэффициент отражения токового зеркала (резисторы в эмиттерах, ага).
-мне непонятно назначение источника тока. Вроде бы FF настраивается один раз и навсегда. Это прекрасно делается просто резистором, и нечего плодить сущности.

KSG

  • Сообщений: 5766
  • GtLab.Net forever!
    • Просмотр профиля
    • E-mail
Re: Про германиевые примочки
« Ответ #368 : Апреля 10, 2020, 04:33:59 pm »
Цитировать
Это прекрасно делается просто резистором, и нечего плодить сущности.
Именно так, и делается это легко и просто:
https://www.instagram.com/p/BWVqp6elYJ-/
Практика - критерий истины

VioletRays

  • Сообщений: 119
  • GtLab.Net forever!
    • Просмотр профиля
    • E-mail
Re: Про германиевые примочки
« Ответ #369 : Апреля 10, 2020, 04:40:49 pm »
Цитировать
Вроде бы FF настраивается один раз и навсегда. Это прекрасно делается просто резистором, и нечего плодить сущности.
Не всегда. Есть хорошие варианты с переменником.
(сущности, лично мне,тоже не кажутся желательными)

Вы видимо говорите только про окончательную схему с термокомпенсацией.
(там такая огромная статья, с массой графиков, что не только термокомпенсация предлагается. Но и оптимальный выбор транзисторов)

На всякий случай, тогда, я попробую загрузить сюда ПДФ переведённой браузером страницы.
(загрузилось? Открывается?)

Мне лично интереснее тема подбора транзисторов. По КУ это понятно, а вот по току утечки я запутался в разных мнениях разных статей. В одной статье вроде бы считается лучше наименьший ток утечки. А в другой что некоторый ток утечки даёт необходимую для режима компоненту. И он как бы даже желателен.
Нет?
« Последнее редактирование: Апреля 11, 2020, 09:18:47 am от VioletRays »

new_man

  • Сообщений: 2053
  • GtLab.Net
    • Просмотр профиля
    • E-mail
Re: Про германиевые примочки
« Ответ #370 : Апреля 11, 2020, 07:23:50 am »
Цитировать
...попробую загрузить сюда ПДФ переведённой браузером страницы.
(загрузилось? Открывается?)
Загрузилось. Открывается. Почитал. Ничего не понял.  :-?
Заумь какая-то. Графики, диаграммы, коэффициент корреляции... Бррррр.
(Пора менять подпись.)   ;D

VioletRays

  • Сообщений: 119
  • GtLab.Net forever!
    • Просмотр профиля
    • E-mail
Re: Про германиевые примочки
« Ответ #371 : Апреля 12, 2020, 05:29:14 am »
Цитировать
Заумь какая-то. Графики, диаграммы, коэффициент корреляции...
Может быть это предельно доскональный разбор работы схемы? Этакий - полный?  :)
Лично мне на сегодня, самое любопытное, это послушать эталонный фуз-фейс по части звучания "хвостов". На 1 струне, на 6-й. Чтобы было слышно, как и когда в звуке заканчивается фуз-окраска, драйв, "хрипинка".
(чтобы сравнить со своими фуз-фейс модификациями, которые сейчас в работе)
Вот если б ещё-б по этой части эта статья была приправлена аудио-примерами, то было бы шикарно))
Но там видимо акцент на термостабилизации.
« Последнее редактирование: Апреля 12, 2020, 05:42:30 am от VioletRays »

VioletRays

  • Сообщений: 119
  • GtLab.Net forever!
    • Просмотр профиля
    • E-mail
Re: Про германиевые примочки
« Ответ #372 : Апреля 29, 2020, 05:17:17 pm »
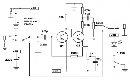
Подскажите пожалуйста, вот тут один человек утверждает (как я его понял) , что в фуз-фейсе можно вот так просто перевести массу на минус, подключив экран кабеля гитары вверх, на минус питания (и он пишет работает замечательно!)
Это что, реально?  Ну нет же?! Так просто поменять полюса кабеля?
Вот его схема:
И описание - http://jablog.ru/blog/workshop/3034.html

А вот схема классическая:

или с режимами она же:
« Последнее редактирование: Апреля 30, 2020, 04:35:20 am от VioletRays »

OlegFX

  • Сообщений: 5097
    • Просмотр профиля
Re: Про германиевые примочки
« Ответ #373 : Апреля 30, 2020, 02:16:21 pm »
Цитировать
Подскажите пожалуйста, вот тут один человек утверждает (как я его понял) , что в фуз-фейсе можно вот так просто перевести массу на минус, подключив экран кабеля гитары вверх, на минус питания (и он пишет работает замечательно!)
Это что, реально?  Ну нет же?! Так просто поменять полюса кабеля?
Один нюанс: просто перевернуть - поимеете т.н. motorboating. На эту тему хороший пост: http://forum.guitartonelab.ru/cgi-bin/yabb2/YaBB.pl?num=1156104605/542#542

VioletRays

  • Сообщений: 119
  • GtLab.Net forever!
    • Просмотр профиля
    • E-mail
Re: Про германиевые примочки
« Ответ #374 : Апреля 30, 2020, 04:30:06 pm »
Цитировать
Один нюанс: просто перевернуть - поимеете т.н. motorboating. На эту тему хороший пост:
Я понимаю о чем Вы, и тот пост помню. Но и помню то, что та схема (я её собирал)  тоже будет моторботить, если не поставить электролит в питании. (там он 470мкф, но автор предполагал и мЕньший номинал).
В классической схеме его нет. Но в первой приведенной мною тоже есть. 220 мкф.

  И он там видимо не спроста.
Возможно как раз он и исключает  т.н. motorboating.

Похоже что придётся паять и пробовать в реале.
Просто я думал что эта схема настолько явный фейк, что вопросов по ней у специалистов не будет.

OlegFX

  • Сообщений: 5097
    • Просмотр профиля
Re: Про германиевые примочки
« Ответ #375 : Апреля 30, 2020, 05:26:47 pm »
Цитировать
Но в первой приведенной мною тоже есть. 220 мкф. И он там видимо не спроста.
Возможно как раз он и исключает  т.н. motorboating.
Прочтите внимательно тот пост, там написано, что именно исключает motorboating. Если оставить всё, как есть, то и 1000 мкФ не поможет.

А вообще-то, конденсатор, шунтирующий питание, сейчас принято ставить во все схемы, т.к. его ёмк. сопротивление на полтора-два порядка меньше батареечного. Раньше просто экономили.

VioletRays

  • Сообщений: 119
  • GtLab.Net forever!
    • Просмотр профиля
    • E-mail
Re: Про германиевые примочки
« Ответ #376 : Мая 03, 2020, 02:18:54 pm »
Цитировать
Прочтите внимательно тот пост, там написано, что именно исключает motorboating. Если оставить всё, как есть, то и 1000 мкФ не поможет.
Значит всё таки прихвастнул тот автор статьи.
Цитировать
Раньше просто экономили.
Хмм, неожиданно :). А я предположил отсутствие там кондёра в питании целью не стабилизировать режимы транзисторов , а наоборот, оставить им эту нестабильность как имеющую художественную ценность.


VioletRays

  • Сообщений: 119
  • GtLab.Net forever!
    • Просмотр профиля
    • E-mail
Re: Про германиевые примочки
« Ответ #377 : Мая 12, 2020, 11:44:24 am »
Подскажите пожалуйста, есть где нибудь русскоязычные расклады по режимам и подбору транзисторов по КУ , для схемы ZVez Fuzz Factory ?
Если есть, то поделитесь ссылкой)

yami

  • Сообщений: 81
  • GtLab.Net forever!
    • Просмотр профиля
    • E-mail
Re: Про германиевые примочки
« Ответ #378 : Мая 13, 2020, 10:57:02 am »
Цитировать
Подскажите пожалуйста, есть где нибудь русскоязычные расклады по режимам и подбору транзисторов по КУ , для схемы ZVez Fuzz Factory ?
Если есть, то поделитесь ссылкой)
Ну чтож, раз никто по русски не разложил, могу предложить только по заграничному
https://www.diystompboxes.com/analogalchemy/emh/emh.html
слева 2 снизу пункт меню Fuzz-Face надо выбрать.
Хоть обсчитайся, даже с кремнием.
По первому транзистору фактори особых требований нет.
Но вот где пальцы Беллами брать я хз ;D

VioletRays

  • Сообщений: 119
  • GtLab.Net forever!
    • Просмотр профиля
    • E-mail
Re: Про германиевые примочки
« Ответ #379 : Июня 02, 2020, 03:50:38 pm »
yami, спасибо за помощь)
--------------------------------------------------
А вообще, когда-то ради любопытства, смотрел, что из фуз-фейсных транзисторов продаётся на зарубежных озонах.
Цены смотрел.
Такое впечатление, что рынок ощутимо истощился по этой части. Транзисторы с коэффициентом усиления 110-120 уже поштучно продаются, и задорого. Забыл я уже точную цену.
Вернее сказать - продавались. Единичными лотами. Последние может быть датировались 2015-м годом, а что сейчас - не следил.

На мой взгляд российский рынок германия ещё вполне жив и не дорог))
« Последнее редактирование: Июня 02, 2020, 03:52:02 pm от VioletRays »