Автор Тема: Схема лампового преампа для баса  (Прочитано 13834 раз)

0 Пользователей и 1 Гость просматривают эту тему.

dks

  • Сообщений: 3284
  • GTLab - forever!
    • Просмотр профиля
    • E-mail
Re: Схема предусилителя для баса на лампах
« Ответ #20 : Декабря 17, 2009, 11:09:44 am »
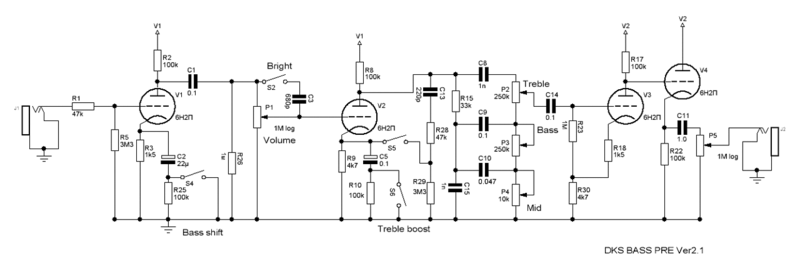
Очередная редакция, r26 уберу (ампег его ставит, интересно из соображений ненадежности потенциометров?)

Посмотреть на Яндекс.Фотках
« Последнее редактирование: Декабря 17, 2009, 11:12:50 am от dks »
"Любое изолированное сообщество со временем отстаёт от общемировой цивилизации." К.Клименко

Denn

  • Global Moderator
  • *****
  • Сообщений: 14277
  • είμαι ο μουσικός και ο ραδιομηχανίκός
    • ICQ клиент - 322153053
    • Просмотр профиля
    • E-mail
Re: Схема предусилителя для баса на лампах
« Ответ #21 : Декабря 17, 2009, 11:16:24 am »
Из соображений ненадёжности потцов подтягивают движок к земле, а не шунтируют неподвижную часть.
Не говорите что мне делать, и я не скажу куда Вам идти.

Лучшее решение из возможных - самое простое. И наоборот.

Прежде чем судить

dks

  • Сообщений: 3284
  • GTLab - forever!
    • Просмотр профиля
    • E-mail
Re: Схема предусилителя для баса на лампах
« Ответ #22 : Декабря 17, 2009, 11:17:26 am »
Цитировать
Из соображений ненадёжности потцов подтягивают движок к земле, а не шунтируют неподвижную часть.
точняк, затупил

Думаю - можно уже собирать и слушать.

Посмотреть на Яндекс.Фотках
« Последнее редактирование: Декабря 17, 2009, 12:43:27 pm от dks »
"Любое изолированное сообщество со временем отстаёт от общемировой цивилизации." К.Клименко

Ser.Balashoff

  • Сообщений: 714
  • SRV & GtLab forever!
    • Просмотр профиля
    • E-mail
Re: Схема лампового преампа для баса
« Ответ #23 : Декабря 17, 2009, 03:30:52 pm »
Я бы уменьшил сопротивление резистора R5. Для ламп 6Н2П оно не должно превышать 500к, согласно справочнику. А вот для ламп 6Н2П-ЕВ оно может быть до 2МоМ. См тут на 3 страничке: http://rw6ase.narod.ru/kompl/lamp/6_lamp/6n2p_ew.djvu С уменьшенным резистором по-надежнее будет. Хотя со мной могут и поспорить, я бы сделал так.

dks

  • Сообщений: 3284
  • GTLab - forever!
    • Просмотр профиля
    • E-mail
Re: Схема лампового преампа для баса
« Ответ #24 : Декабря 17, 2009, 04:11:06 pm »
Говорим 6Н2П - подразумеваем 6Н2П-ЕВ :) , предлагаю остановится на 1Мом, в бассмане оно отлично на мой взгляд работает (причем со старой 6Н2П).
"Любое изолированное сообщество со временем отстаёт от общемировой цивилизации." К.Клименко

Ser.Balashoff

  • Сообщений: 714
  • SRV & GtLab forever!
    • Просмотр профиля
    • E-mail
Re: Схема лампового преампа для баса
« Ответ #25 : Декабря 17, 2009, 04:27:37 pm »
Я бы тоже 1 МоМ поставил и не заморачивался бы.

dks

  • Сообщений: 3284
  • GTLab - forever!
    • Просмотр профиля
    • E-mail
Re: Схема лампового преампа для баса
« Ответ #26 : Декабря 17, 2009, 04:31:22 pm »
Цитировать
Я бы тоже 1 МоМ поставил и не заморачивался бы.
Интересно зачем во всей серии SVT тыкали 3,3Мом?
"Любое изолированное сообщество со временем отстаёт от общемировой цивилизации." К.Клименко

Jhonny

  • Сообщений: 73
  • GTLab - forever!
    • Просмотр профиля
Re: Схема лампового преампа для баса
« Ответ #27 : Января 12, 2010, 12:10:54 pm »
Цитировать
Думаю - можно уже собирать и слушать.
dks, ну как, собрал? Интересно, что получилось:)

Denn

  • Global Moderator
  • *****
  • Сообщений: 14277
  • είμαι ο μουσικός και ο ραδιομηχανίκός
    • ICQ клиент - 322153053
    • Просмотр профиля
    • E-mail
Re: Схема лампового преампа для баса
« Ответ #28 : Января 12, 2010, 12:15:49 pm »
Цитировать
Цитировать
Думаю - можно уже собирать и слушать.
dks, ну как, собрал? Интересно, что получилось:)

Я собрал уже давно и оттестил на бассистах. Уже изготовляю двухканалку на заказ :) Правда, схема чутка другая, но разница непринципиальна.
Не говорите что мне делать, и я не скажу куда Вам идти.

Лучшее решение из возможных - самое простое. И наоборот.

Прежде чем судить

Jhonny

  • Сообщений: 73
  • GTLab - forever!
    • Просмотр профиля
Re: Схема лампового преампа для баса
« Ответ #29 : Января 12, 2010, 12:39:04 pm »
Значит попробую собрать :) Denn, а разница в строну трушности звука или все же нет? И еще в последней схеме для 12AX7 нужны какие-нибудь изменения?

Denn

  • Global Moderator
  • *****
  • Сообщений: 14277
  • είμαι ο μουσικός και ο ραδιομηχανίκός
    • ICQ клиент - 322153053
    • Просмотр профиля
    • E-mail
Re: Схема лампового преампа для баса
« Ответ #30 : Января 12, 2010, 12:53:02 pm »
Цитировать
Denn, а разница в строну трушности звука или все же нет?
На память не помню. Если не забуду, то дома посмотрю. В анодах точно почти везде 220к, развязка в районе рег. гейна от АМПЕГа (с переключалкой UltraLow + мой мод), также +/- некоторые номиналы. Но идеологически суть та же, что в последнем варианте схемы. Эта схема берёт именно своей трушностью, тобишь прямолинейностью тракта (лампового!), без всякой хрени с ООС и камнями. Как сказал один из тестирующих бассистов: "Я наконец-то услышал разницу между моими бас-гитарами! Оказывается они звучат совершенно по-разному!".

Цитировать
И еще в последней схеме для 12AX7 нужны какие-нибудь изменения?
В макете у меня 6Н2П (без -ЕВ), причём лампы именно 68-го года выпуска, что важно (после 70-хх стали клепать те самые зудо-жужжалки без "тела", о которых так любят писать).
Не говорите что мне делать, и я не скажу куда Вам идти.

Лучшее решение из возможных - самое простое. И наоборот.

Прежде чем судить

Jhonny

  • Сообщений: 73
  • GTLab - forever!
    • Просмотр профиля
Re: Схема лампового преампа для баса
« Ответ #31 : Января 12, 2010, 01:33:28 pm »
А разве после V2 не нужен разделительный кондер? И S5 по-моему на землю должен идти, в АМПЕГах так.

dks

  • Сообщений: 3284
  • GTLab - forever!
    • Просмотр профиля
    • E-mail
Re: Схема лампового преампа для баса
« Ответ #32 : Января 12, 2010, 05:22:25 pm »
Цитировать
А разве после V2 не нужен разделительный кондер? И S5 по-моему на землю должен идти, в АМПЕГах так.
Если  темброблоке все кондеры на соответсвующее напряжение, то не нужен. S5 с потрохами взят из SVT2PRO - что он будет делать - непонятно, соберу - послушаю.

Насчет 6Н2П согласен, что старые интереснее, но и "новые" ЕВ неплохи - как говориться: маленькая рыбка лучше большого таракана :)
« Последнее редактирование: Января 12, 2010, 08:37:43 pm от dks »
"Любое изолированное сообщество со временем отстаёт от общемировой цивилизации." К.Клименко

Ljeha

  • Сообщений: 630
  • GTLab - forever!
    • Просмотр профиля
    • E-mail
Re: Схема лампового преампа для баса
« Ответ #33 : Января 12, 2010, 06:16:36 pm »
Я почему-то подумал что S5 это сдвоенный переключатель :-?, сейчас разобрал что там рядом не два S5 a S5 и S6.
S6 так понимаю непосредственно бустер верхов... :-?

Jhonny

  • Сообщений: 73
  • GTLab - forever!
    • Просмотр профиля
Re: Схема лампового преампа для баса
« Ответ #34 : Января 12, 2010, 07:10:30 pm »
Так и есть, S5 и S6 - сдвоенный переключатель по схеме SVT2PRO, и S5 коротит на землю все по той же схеме. Завтра дособеру, опробую.

Kolyan

  • Сообщений: 125
  • GTLab - forever!
    • ICQ клиент - 464535195
    • Просмотр профиля
    • E-mail
Re: Схема лампового преампа для баса
« Ответ #35 : Января 13, 2010, 10:44:43 am »
А нормально ли, что в схеме 3 каскада с ОК - вертится фаза?
Ушел в музыку.

dks

  • Сообщений: 3284
  • GTLab - forever!
    • Просмотр профиля
    • E-mail
Re: Схема лампового преампа для баса
« Ответ #36 : Января 13, 2010, 04:28:36 pm »
В чем видится суть проблемы с фазой?
"Любое изолированное сообщество со временем отстаёт от общемировой цивилизации." К.Клименко

_M9C0_

  • Сообщений: 275
  • GTLab - forever!
    • ICQ клиент - 378216464
    • Просмотр профиля
    • E-mail
Re: Схема лампового преампа для баса
« Ответ #37 : Января 13, 2010, 05:27:33 pm »
Здравствуйте народ!
Недавно попал ко мне в руки на замену деталей предвак Билли Шихана SVP-BSP, звук обалденный, щас занят обводкой сканов оригинальных плат - они односторонние. Судя по сэмплам с http://basstasters.com/preamps/ звучит живее и интереснее SVP-pro и алембика. Я в очередной раз убедился что для баса каменный оконечник (SVT4-Pro) и гибридный пред гораздо резче и живее лампы - чисто ламповый пред, а темболее если выхлоп тоже лампа звучат слишком мягко и такие преды и аппараты в целом не универсальны.
Предвак реально стоящий имхо, хотя и намного сложенее обычных любительских схем.

До замены деталей:

после:

лампы GT - реальное УГ, их все меняют незря в басовых предваках, как и Sovtek 12AX7-WA
« Последнее редактирование: Января 13, 2010, 05:52:35 pm от _M9C0_ »
E.C.electronics

Aleksander8

  • Гость
Re: Схема лампового преампа для баса
« Ответ #38 : Января 13, 2010, 07:51:48 pm »
Если анодное напряжение порядка 250V, то резисторы: R3, R9, R18 по 2 КОм, чтобы получить для 6Н2П смещение (-1.5 V). Иначе - ограничение "сверху".

NiKiTuShKa

  • Сообщений: 657
  • Минск, Беларусь Родная
    • ICQ клиент - 307308760
    • Просмотр профиля
    • E-mail
Re: Схема лампового преампа для баса
« Ответ #39 : Января 13, 2010, 08:15:33 pm »
Ампег со своей керамикой, ужас.

Каки в жмп-1. После прочистки маршалла - убийственная разница.