Автор Тема: Схема лампового преампа для баса  (Прочитано 13832 раз)

0 Пользователей и 1 Гость просматривают эту тему.

dks

  • Сообщений: 3284
  • GTLab - forever!
    • Просмотр профиля
    • E-mail
Схема лампового преампа для баса
« : Декабря 15, 2009, 09:08:02 am »
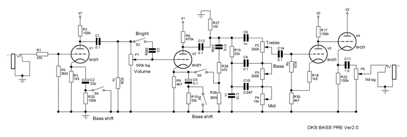
Абсолютно случайно в коллекции появился 5-ти струнный бас (J-bass, пассив). В связи с этим озаботился постройкой басового аппарата (для дома-студии в основном). Почитав тематические рубрики и посмотрев всякие аппараты решился скомпилировать свою из разных известных схем. В общем выкладываю на суд критики.

Посмотреть на Яндекс.Фотках
« Последнее редактирование: Декабря 17, 2009, 12:39:28 pm от dks »
"Любое изолированное сообщество со временем отстаёт от общемировой цивилизации." К.Клименко

Sanoend

  • Сообщений: 1241
  • GTLab - forever!
    • Просмотр профиля
Re: Схема предусилителя басового на лампах
« Ответ #1 : Декабря 15, 2009, 09:13:33 am »
Я думаю, что не лишним был бы тон шифт реализованный заменой R15 на переменник с подпоркой из постоянника. Вообще можно и без него, но судя по схеме аппарат ты хочешь сделать универсальный.

Denn

  • Global Moderator
  • *****
  • Сообщений: 14277
  • είμαι ο μουσικός και ο ραδιομηχανίκός
    • ICQ клиент - 322153053
    • Просмотр профиля
    • E-mail
Re: Схема предусилителя для баса на лампах
« Ответ #2 : Декабря 15, 2009, 09:17:19 am »
Озабочен той же проблемой. Сделал похожую компиляцию, только первые два каскада а-ля Ампег (с большими номиналами в анодах и Ultra-Low фильтром), катоды все чистые (без кондёров-шунтов). Собрал макет, тестирую со всякими бассистами и бас-гитарами. На данный момент макет немного замоддился, и я понял следующее - бассистам нафиг не нужна трушность звука, им очень желателен активный эквалайзер с большим кол-вом полос, либо глубокая и гибкая параметрика.

П.С. В схеме из первого поста первая лампа без смещения, а в ТБ номиналы С9 и С10 перепутаны местами ;)

add:

Цитировать
Я думаю, что не лишним был бы тон шифт реализованный заменой R15 на переменник с подпоркой из постоянника.

Опять же из практики, значение в 33к (а-ля маршалловский ТБ) рулит больше всего (с ним глубже всего получается регулировка низа).

А там, где Treble Shift можно сразу поставить 1нф и успокоиться, с басом этот номинал в самый раз. Ну и нижний конец R15 нужно через 680..1000пф кинуть на землю, тогда регулировка верха будет более выразительной.
« Последнее редактирование: Декабря 15, 2009, 09:24:17 am от Denn »
Не говорите что мне делать, и я не скажу куда Вам идти.

Лучшее решение из возможных - самое простое. И наоборот.

Прежде чем судить

dks

  • Сообщений: 3284
  • GTLab - forever!
    • Просмотр профиля
    • E-mail
Re: Схема предусилителя для баса на лампах
« Ответ #3 : Декабря 15, 2009, 09:31:39 am »
1-я лампа и темброблок срисованы с Мesa Bass 400 :) (правда ведь никто и не обещал, что схема не фейк)
"Любое изолированное сообщество со временем отстаёт от общемировой цивилизации." К.Клименко

GLEB

  • Гость
Re: Схема предусилителя для баса на лампах
« Ответ #4 : Декабря 15, 2009, 09:42:40 am »
Да, в схеме Bass 400 ошибка
По-поводу R15 - у меня есть оригинальный Marshall c этим "sweep" - на практике он очень всех путает, а адекватно работает в одном положении

Denn

  • Global Moderator
  • *****
  • Сообщений: 14277
  • είμαι ο μουσικός και ο ραδιομηχανίκός
    • ICQ клиент - 322153053
    • Просмотр профиля
    • E-mail
Re: Схема предусилителя для баса на лампах
« Ответ #5 : Декабря 15, 2009, 09:43:09 am »
Да я догадался, что с Мesa Bass 400 :) Но ведь голову надо иногда тоже включать (имеется в виду свою, а не басовую :)).
Не говорите что мне делать, и я не скажу куда Вам идти.

Лучшее решение из возможных - самое простое. И наоборот.

Прежде чем судить

dks

  • Сообщений: 3284
  • GTLab - forever!
    • Просмотр профиля
    • E-mail
Re: Схема предусилителя для баса на лампах
« Ответ #6 : Декабря 15, 2009, 09:45:02 am »
Цитировать
Да, в схеме Bass 400 ошибка
По-поводу R15 - у меня есть оригинальный Marshall c этим "sweep" - на практике он очень всех путает, а адекватно работает в одном положении
я кстати тоже при такой возможности регулировки все время в непонятках-хорошо уже и можно остановиться или еще покрутить :)
"Любое изолированное сообщество со временем отстаёт от общемировой цивилизации." К.Клименко

Denn

  • Global Moderator
  • *****
  • Сообщений: 14277
  • είμαι ο μουσικός και ο ραδιομηχανίκός
    • ICQ клиент - 322153053
    • Просмотр профиля
    • E-mail
Re: Схема предусилителя для баса на лампах
« Ответ #7 : Декабря 15, 2009, 09:48:08 am »
33 ком, и баста :)
Не говорите что мне делать, и я не скажу куда Вам идти.

Лучшее решение из возможных - самое простое. И наоборот.

Прежде чем судить

dks

  • Сообщений: 3284
  • GTLab - forever!
    • Просмотр профиля
    • E-mail
Re: Схема предусилителя для баса на лампах
« Ответ #8 : Декабря 15, 2009, 09:49:16 am »
Цитировать
33 ком, и баста :)
щас скомпилирую ее в сторону ампега  ;D
"Любое изолированное сообщество со временем отстаёт от общемировой цивилизации." К.Клименко

dks

  • Сообщений: 3284
  • GTLab - forever!
    • Просмотр профиля
    • E-mail
"Любое изолированное сообщество со временем отстаёт от общемировой цивилизации." К.Клименко

Denn

  • Global Moderator
  • *****
  • Сообщений: 14277
  • είμαι ο μουσικός και ο ραδιομηχανίκός
    • ICQ клиент - 322153053
    • Просмотр профиля
    • E-mail
Re: Схема предусилителя для баса на лампах
« Ответ #10 : Декабря 15, 2009, 10:17:11 am »
imho:

Не говорите что мне делать, и я не скажу куда Вам идти.

Лучшее решение из возможных - самое простое. И наоборот.

Прежде чем судить

dks

  • Сообщений: 3284
  • GTLab - forever!
    • Просмотр профиля
    • E-mail
Re: Схема предусилителя для баса на лампах
« Ответ #11 : Декабря 15, 2009, 10:20:45 am »
А как же 2-я гармоника от кондера в катоде? Или для баса она не нужна?
"Любое изолированное сообщество со временем отстаёт от общемировой цивилизации." К.Клименко

GLEB

  • Гость
Re: Схема предусилителя для баса на лампах
« Ответ #12 : Декабря 15, 2009, 10:21:16 am »
Сурово с V3

Denn

  • Global Moderator
  • *****
  • Сообщений: 14277
  • είμαι ο μουσικός και ο ραδιομηχανίκός
    • ICQ клиент - 322153053
    • Просмотр профиля
    • E-mail
Re: Схема предусилителя для баса на лампах
« Ответ #13 : Декабря 15, 2009, 10:33:41 am »
Цитировать
А как же 2-я гармоника от кондера в катоде? Или для баса она не нужна?
Я пытался сделать максимально честный пред. На данный момент эксперименты не закончены, так что окончательного вердикта нет. В т.ч. попробую и с катодными шунтами поиграться.
Не говорите что мне делать, и я не скажу куда Вам идти.

Лучшее решение из возможных - самое простое. И наоборот.

Прежде чем судить

dks

  • Сообщений: 3284
  • GTLab - forever!
    • Просмотр профиля
    • E-mail
Re: Схема предусилителя для баса на лампах
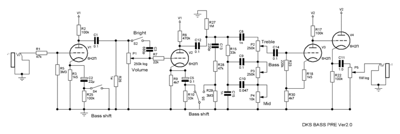
« Ответ #14 : Декабря 17, 2009, 10:15:16 am »
Обратил свое внимание в сторону SVT2PRO, почему-то есть желание в катодах кондеры оставить (как-то без них в аппаратах, которые собирал, звук более "тощий")

Посмотреть на Яндекс.Фотках
« Последнее редактирование: Декабря 17, 2009, 10:23:20 am от dks »
"Любое изолированное сообщество со временем отстаёт от общемировой цивилизации." К.Клименко

Denn

  • Global Moderator
  • *****
  • Сообщений: 14277
  • είμαι ο μουσικός και ο ραδιομηχανίκός
    • ICQ клиент - 322153053
    • Просмотр профиля
    • E-mail
Re: Схема предусилителя для баса на лампах
« Ответ #15 : Декабря 17, 2009, 10:27:08 am »
R23 увеличивай до 1М, нефиг басы просаживать. Либо увеличивай С14. Вот на выхлопе 1мкф (С11) - это имхо слишком, впрочем если габариты позволяют, то почему бы и нет, плёночной ёмкости много не бывает :)

R26 не нужен, а Р1 увеличь до 500к, а лучше до 1М.
R7 тоже не нужен, у нас же бац-гитара, а не электруха со своим ВЧ-зудом :)

"Цобель" C13+R28 для чего? Если уж прилизывать прозрачность 6Н2П к замыленности 12АХ7, то делать это конкретнее, на всех каскадах и неотключаемо :)

Катодники (кондёры) увеличивают Ку каскадов, естественно звук меняется. Меняется в сторону насыщения гармониками, т.е. становится более "выдуманным" (уходим от трушности), что возможно более желаемо, особенно если весло дерьмовое :).
« Последнее редактирование: Декабря 17, 2009, 10:30:16 am от Denn »
Не говорите что мне делать, и я не скажу куда Вам идти.

Лучшее решение из возможных - самое простое. И наоборот.

Прежде чем судить

dks

  • Сообщений: 3284
  • GTLab - forever!
    • Просмотр профиля
    • E-mail
Re: Схема предусилителя для баса на лампах
« Ответ #16 : Декабря 17, 2009, 10:37:38 am »
C13+R28 собственно я не знаю, что он дает, но в SVT2 он есть, может будет какая-нибудь мулька в звуке (или убираем)?
сорри, я не так тумблер нарисовал
« Последнее редактирование: Декабря 17, 2009, 10:38:31 am от dks »
"Любое изолированное сообщество со временем отстаёт от общемировой цивилизации." К.Клименко

Denn

  • Global Moderator
  • *****
  • Сообщений: 14277
  • είμαι ο μουσικός και ο ραδιομηχανίκός
    • ICQ клиент - 322153053
    • Просмотр профиля
    • E-mail
Re: Схема предусилителя для баса на лампах
« Ответ #17 : Декабря 17, 2009, 10:40:27 am »
Надо пробовать. Но что-то мне подсказывает, что разница будет малозначимой.

С5 номиналом 0,1мкф - это в контексте бас-гитары наверное тоже шутка юмора? ;) Или тогда уж называть его не Bass Shift, а Treble Boost  ;D

С12 и R27 вроде тоже не особо нужны...

Подумал ещё:
Нагружать каскад с 470к в аноде на ТБ с огромными ёмкостями а-ля 47нф и 100нф - плохо получается, имхо... Регулировки будут маловменяемые  :(
Либо ТБ кидать на выход КП, либо делать его стандартным басовым двухполосным с крутилками-мегаомниками и пикушками.
« Последнее редактирование: Декабря 17, 2009, 10:51:26 am от Denn »
Не говорите что мне делать, и я не скажу куда Вам идти.

Лучшее решение из возможных - самое простое. И наоборот.

Прежде чем судить

dks

  • Сообщений: 3284
  • GTLab - forever!
    • Просмотр профиля
    • E-mail
"Любое изолированное сообщество со временем отстаёт от общемировой цивилизации." К.Клименко

Denn

  • Global Moderator
  • *****
  • Сообщений: 14277
  • είμαι ο μουσικός και ο ραδιομηχανίκός
    • ICQ клиент - 322153053
    • Просмотр профиля
    • E-mail
Re: Схема предусилителя для баса на лампах
« Ответ #19 : Декабря 17, 2009, 10:49:48 am »
Подправил свой пост выше.

По подправленной цепочке "цобеля": вот это уже совсем другая история. Тоже надо пробовать. Обычно ООС качества в звук не добавляют...  :-?

По первому каскаду и его 100к в аноде. Пишут, что тут очень желателен большой номинал анодника (вплоть до 1М !), типа динамика лучше. Лично пока не проверял, но в планах.

Упорно оставляешь R26. Нафига параллелить пути сигнала? Уравнительные токи в деталях - это зло, дополнительная интермодуляционная грязь.
« Последнее редактирование: Декабря 17, 2009, 10:56:50 am от Denn »
Не говорите что мне делать, и я не скажу куда Вам идти.

Лучшее решение из возможных - самое простое. И наоборот.

Прежде чем судить