Автор Тема: Тема о констр. экзотических звуковых устройств  (Прочитано 22564 раз)

0 Пользователей и 1 Гость просматривают эту тему.

Martel

  • Сообщений: 1568
  • GtLab.Net forever!
    • Просмотр профиля
    • E-mail
Re: Тема о констр. экзотических звуковых устройств
« Ответ #340 : Января 22, 2014, 03:08:04 am »
 KSG, да...с резистором там наверное ошибка....
Вот этот тогда лучше для образца:

Если на зло отвечать злом, то зла становится больше.

Martel

  • Сообщений: 1568
  • GtLab.Net forever!
    • Просмотр профиля
    • E-mail
Re: Тема о констр. экзотических звуковых устройств
« Ответ #341 : Января 22, 2014, 04:31:05 pm »
Ну вот..если собрать на TL062 вот такой же, только питание будет однополярка 9 вольт, будет работать?
Фильтр конечно не обязательно сразу собирать полный...

Но мне необходимо (остро!! :-X) знать, включится ли ТЛ062 в режим усиления?
Уважаемые?

Или купить ТЛ072, ТЛ082?
Если на зло отвечать злом, то зла становится больше.

KSG

  • Сообщений: 5766
  • GtLab.Net forever!
    • Просмотр профиля
    • E-mail
Re: Тема о констр. экзотических звуковых устройств
« Ответ #342 : Января 22, 2014, 05:35:38 pm »
По последней схеме: надо бы изолировать вход (3) ОУ от Q1/R1 через конденсатор ёмкостью сколько-нибудь десятков или сотен нФ. Ибо не факт, что в той точке будет потенциал, близкий к нулю; с учётом же коэффициента усиления каскада, как далеко уползёт потенциал на выходе (1) можно только гадать...
С типом ОУ (062, 072, 082) здесь проблем нет: можно работать и с двуполярным питанием, и с однополярным. Надо помнить про цоколёвку выводов и всё будет работать. Единственно, в однополярном варианте всегда создаётся фантомная "земля" ("искусственная средняя точка", "полуопора" - называют её, кто как привык) и все "земляные" сигнальные цепи соединяются с ней. Два одинаковых резистора врастяжку между +9В и "массой" дают среднюю точку +4,5В - это и будет "искусственная земля". Не забывайте шунтировать нижний резистор делителя электролитом в 10...100 мкФ, а в параллель к нему, для пущей кошерности, навесить 10...100нФ - для поглощения ВЧ-составляющих.
Практика - критерий истины

Martel

  • Сообщений: 1568
  • GtLab.Net forever!
    • Просмотр профиля
    • E-mail
Re: Тема о констр. экзотических звуковых устройств
« Ответ #343 : Января 23, 2014, 03:45:51 pm »
Купил две ТЛ082 (072 не было) скачал на неё схемы...вроде как...они больше востребованы и на их больше схем. Может и удастся запустить...

Только там подстроечник что ли обязателен? (на 100 ком)

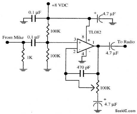
Вот тут эта схема - http://www.seekic.com/circuit_diagram/Amplifier_Circuit/Dynamic_Microphone_Preamp.html

А вот тут: http://elwo.ru/publ/filtr_dlja_sabvufera/1-1-0-300  фильтры для сабвуфера и там вообще 062, 072 082 рассматриваются как взаимозаменяемые . И фиг тут разберёсси...
« Последнее редактирование: Января 23, 2014, 03:49:24 pm от Martel »
Если на зло отвечать злом, то зла становится больше.

KSG

  • Сообщений: 5766
  • GtLab.Net forever!
    • Просмотр профиля
    • E-mail
Re: Тема о констр. экзотических звуковых устройств
« Ответ #344 : Января 23, 2014, 04:47:21 pm »
1) "Может и удастся запустить..." - это что же, ядерный реактор что ли, в чём проблема? Берите рекомендуемые Вам схемы и не мечитесь: возьмитесь за что-нибудь одно и доведите дело до конца.

2) "Только там подстроечник что ли обязателен?" - подстроечник 100k работает так: в крайнем верхнем положении усиление падает до единицы и каскад превращается в повторитель; при перемещении движка вниз усиление определяется соотношением верхней части резистора к нижней; в крайнем нижнем положении вполне очевидно, что это соотношение будет близко к бесконечности и каскад неминуемо самовозбудится (здесь должен быть небольшой номинал - например, 1k последовательно с конденсатором - это типовое решение).

3) "и там вообще 062, 072 082 рассматриваются как взаимозаменяемые" - я тут удивляюсь, сколько можно повторять одно и то же. Этот вполне очевидный факт до сих пор не может улечься в сознании? Отбросьте весь ненужный вам информационный хлам: быстродействие, малошумность, экономичность и прочую лабуду: в вашем конкретном случае это не играет совершенно никакого значения. Поймите, ОУ - это стандартные кирпичи схемы и не обладают никакой индивидуальностью, как, например, дискретные транзисторы (особенно полевые), и позволяют тиражировать устройства, не требующие никакой настройки.
Достаточно не наврать с цоколёвкой при монтаже и всё будет работать, как часы...
Практика - критерий истины

Bpjkznjh

  • Гость
Re: Тема о констр. экзотических звуковых устройств
« Ответ #345 : Января 23, 2014, 06:01:33 pm »
@ Martel

М.б. имеет смысл почитать про ОУ? Хоровиц-Хилл, Фолкенберри явно заждались :)

Martel

  • Сообщений: 1568
  • GtLab.Net forever!
    • Просмотр профиля
    • E-mail
Re: Тема о констр. экзотических звуковых устройств
« Ответ #346 : Января 24, 2014, 12:30:57 pm »
Цитировать
@ Martel

М.б. имеет смысл почитать про ОУ? Хоровиц-Хилл, Фолкенберри явно заждались :)
Сегодня собрал на TL082 микрофонный усил. Подключил к нему пьезо датчик. Работает.
Заменил 082 на 062, то же самое.

Видимо не в этом причина тихой работы генератора шума.
А я-то...грешил на усилители на микросхемах..

Блинн...видимо выход генератора шума такой, что гасит любое последующее усиление...
Фигня какая-то....

И я покажу эту фигню...на днях.
Если на зло отвечать злом, то зла становится больше.

Martel

  • Сообщений: 1568
  • GtLab.Net forever!
    • Просмотр профиля
    • E-mail
Re: Тема о констр. экзотических звуковых устройств
« Ответ #347 : Января 25, 2014, 08:06:51 am »
Цитировать
По последней схеме: надо бы изолировать вход (3) ОУ от Q1/R1 через конденсатор ёмкостью сколько-нибудь десятков или сотен нФ. Ибо не факт, что в той точке будет потенциал, близкий к нулю; с учётом же коэффициента усиления каскада, как далеко уползёт потенциал на выходе (1) можно только гадать...
Однако на всех схемах, что я увидел в сети, кондёр там не ставится...И я не стал самовольничать  :)



-------------------------------







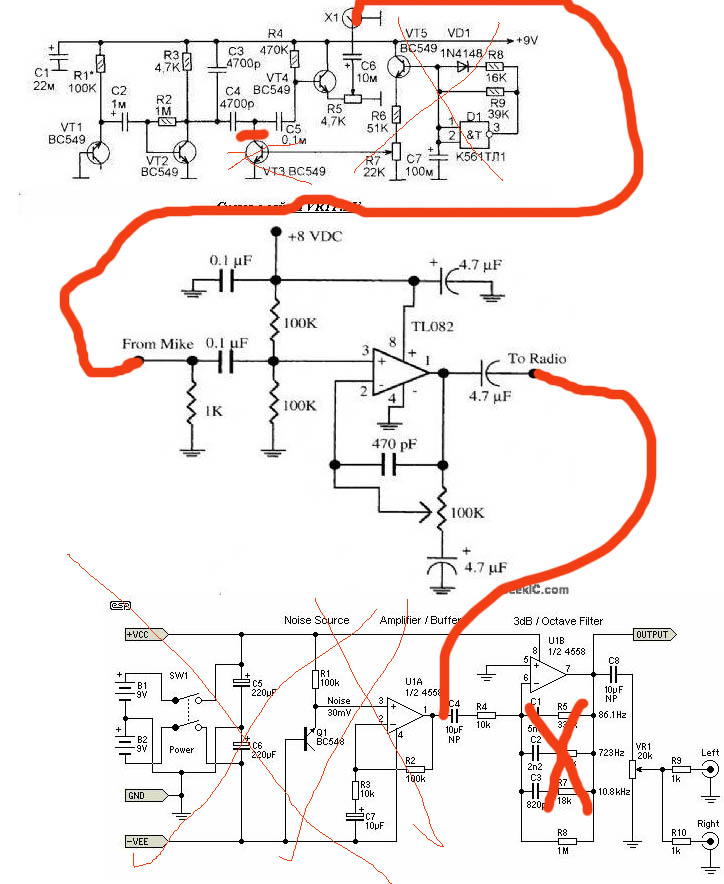
В общем..собрал я звуковую гуделку из 4-х блоков. Три давно настроил, а вот у генератора шума, четвёртый блок,  недостаточная громкость относительно других трёх.
И какие бы я каскады не впаивал, громкость не поднимается...Засада просто...Решил отказаться я от этого блока. Заменю на что-то другое.
Вот на картинке левая часть схемы генератор шума.
Ниже усил для микрофона на первой половинке микросхемы TL 062 (082). Сам по себе работает вроде хорошо, но звук с генератора шума никак не усиливает (при переменнике 100 ком на полное усиление) . Ну..решил ещё вторую половинку 062 использовать , по нижней схеме. А звук такой же..не громче..



Но я там поставил не неполярники, а обычный электролит...и к последнему каскаду не идут два кондёра последовательно. Это я линию провёл неточно.  Одитн там кодёр, идущий с средней, на рисунке, схемы.
« Последнее редактирование: Января 25, 2014, 08:38:50 am от Martel »
Если на зло отвечать злом, то зла становится больше.


Martel

  • Сообщений: 1568
  • GtLab.Net forever!
    • Просмотр профиля
    • E-mail
Re: Тема о констр. экзотических звуковых устройств
« Ответ #349 : Января 25, 2014, 08:44:08 am »
new_man, спасибо за полезную доп.инфу.
Если на зло отвечать злом, то зла становится больше.

new_man

  • Сообщений: 2053
  • GtLab.Net
    • Просмотр профиля
    • E-mail
Re: Тема о констр. экзотических звуковых устройств
« Ответ #350 : Января 25, 2014, 09:11:49 am »
Martel, это был как-бы толчок такой. В направлении.
Позволю себе небольшой оффтоп.
Была в свое время такая тема. Я в ней не участвовал, просто мимо ходил...
В кабинетах больших начальников стояли радиокомплексы. Обычно топовых советских марок. И вот KGB озаботилось сохранением всяческих тайн.
Оказывается, частота гетеродина приемника слегка модулировалась акустическими событиями помещения, разговорами например. И эту инфу можно было снять дистанционно. Собственно, жучком было само радио. Так вот, сигнал гетеродина предполагалось искусственно зашумлять при помощи встроенного генератора. Источником шума служили какие-то спецдиоды, отечественные кстати. Вот это и вспомнилось. А поиск в Гугле на тему "шумовые диоды" сразу выдал кучу ссылок.

KSG

  • Сообщений: 5766
  • GtLab.Net forever!
    • Просмотр профиля
    • E-mail
Re: Тема о констр. экзотических звуковых устройств
« Ответ #351 : Января 25, 2014, 10:57:12 am »
Именно "какие-то спецдиоды, отечественные кстати" мне в своё время очень пригодились, когда возникла необходимость контролировать и настраивать АЧХ дуплексеров диапазона 450 MHz (это такие фильтры, разделяющие и изолирующие каналы приёма и передачи; чрезвычайно критичные узлы!): все традиционные в любительских схемах источники шума - стабилитроны, транзисторы в лавинном режиме - оказались малоэффективными. А из этих диодов, изначально не предназначенных для таких частот, удалось точным подбором смещения и тремя каскадами усиления на СВЧ транзисторах 3101-А2 с соответствующей коррекцией выжать уровень, приемлемый для спектроанализатора.
Так что тема эта мне знакома не понаслышке...
 ;)
Практика - критерий истины

Peratron

  • Сообщений: 13579
  • GTLab - forever!
    • Просмотр профиля
    • E-mail
Re: Тема о констр. экзотических звуковых устройств
« Ответ #352 : Января 25, 2014, 01:49:19 pm »
Все ужимки и прыжки с аналоговыми источниками шума в звуковом диапазоне исчезают при использовании цифровых шумогенераторов на псевдослучайной последовательности (ПСП) - рекомендую отыскать схемы (хотя б из той же мурзилки Радио) и запустить без колебаний.

ХИНТ: порекомендовал бы ещё реализовать ПСП на восьминогом микроконтроллере - но понимаю, что это не для этого обсуждения (хотя по самой теме - это оно)...

UPD: вот ссыль для гугла - https://www.google.ru/search?q=%D0%B3%D0%B5%D0%BD%D0%B5%D1%80%D0%B0%D1%82%D0%BE%D1%80+%D1%88%D1%83%D0%BC%D0%B0+%D0%BD%D0%B0+%D0%9F%D0%A1%D0%9F&ie=utf-8&oe=utf-8&rls=org.mozilla:ru:official&client=firefox-a&gws_rd=cr&ei=tcLjUra5IsaL4gSljYH4BA

А тут - и реализация на восьминоге.
http://www.qrz.ru/schemes/contribute/security/jammers/generator1.shtml
« Последнее редактирование: Января 25, 2014, 02:04:09 pm от peratron »
Схемотехническая мантра: титцешенкохоровицехилл. Повторять до просветления...

Martel

  • Сообщений: 1568
  • GtLab.Net forever!
    • Просмотр профиля
    • E-mail
Re: Тема о констр. экзотических звуковых устройств
« Ответ #353 : Января 25, 2014, 03:39:58 pm »
Цитировать
при использовании цифровых шумогенераторов на псевдослучайной последовательности (ПСП) - рекомендую отыскать схемы (хотя б из той же мурзилки Радио) и запустить без колебаний.
я собирал. Вааще несуразность... Цикличная шняга.
прямо очень анти-художественный механистичный шум.
Схема у меня на работе. завтра сфотаю.
а вы уж покажите .какие схемы подразумеваете вы :)
« Последнее редактирование: Января 26, 2014, 04:39:38 am от Martel »
Если на зло отвечать злом, то зла становится больше.

Peratron

  • Сообщений: 13579
  • GTLab - forever!
    • Просмотр профиля
    • E-mail
Re: Тема о констр. экзотических звуковых устройств
« Ответ #354 : Января 25, 2014, 05:02:18 pm »
@ Martel
Да, это
Цитировать
не для этого обсуждения (хотя по самой теме - это оно)...
Схемотехническая мантра: титцешенкохоровицехилл. Повторять до просветления...

KSG

  • Сообщений: 5766
  • GtLab.Net forever!
    • Просмотр профиля
    • E-mail
Re: Тема о констр. экзотических звуковых устройств
« Ответ #355 : Января 26, 2014, 04:35:40 am »
А кстати, когда-то мне презентовали вот такую штуковину:
http://med-teh.3mo.ru/index.php?productID=26
Готовое изделие, ненапряжное для бюджета, да и звуки весьма неплохи...
« Последнее редактирование: Января 26, 2014, 05:27:53 pm от KSG »
Практика - критерий истины

Martel

  • Сообщений: 1568
  • GtLab.Net forever!
    • Просмотр профиля
    • E-mail
Re: Тема о констр. экзотических звуковых устройств
« Ответ #356 : Января 26, 2014, 04:44:36 am »
Цитировать
Цитировать
при использовании цифровых шумогенераторов на псевдослучайной последовательности (ПСП) - рекомендую отыскать схемы (хотя б из той же мурзилки Радио) и запустить без колебаний.
я собирал. Вааще несуразность... Цикличная шняга.
прямо очень анти-музыкально-эстетический  механистичный шум.
 
Вот эта схема, из Радио.

http://zpostbox.ru/tsifrovoi_generator_shuma.html
Я собрал...а это шумогуделка с слышимым циклом..
Ну не знаю....может и неправильно собрал.
Но вроде правильно.
« Последнее редактирование: Января 26, 2014, 05:17:14 am от Martel »
Если на зло отвечать злом, то зла становится больше.

KSG

  • Сообщений: 5766
  • GtLab.Net forever!
    • Просмотр профиля
    • E-mail
Re: Тема о констр. экзотических звуковых устройств
« Ответ #357 : Января 26, 2014, 07:46:07 am »
Слышимый цикл не катит ни в коем случае. Кстати, а как с этим у предлагаемого выше "восьминога"?
Практика - критерий истины

Peratron

  • Сообщений: 13579
  • GTLab - forever!
    • Просмотр профиля
    • E-mail
Re: Тема о констр. экзотических звуковых устройств
« Ответ #358 : Января 26, 2014, 08:49:15 am »
Цитировать
Слышимый цикл не катит ни в коем случае.
А его и не слышно. Если правильно всё собрать, конечно.
И уж во всяком случае он не стучит - как плохо склеенный сэмпл: цикличность проявляется лишь в виде некоей лёгкой модуляции с очень мягкой огибающей. Что скорей украшает звук, чем огорчает.

Во всяком случае уху это всё нормально - цикличность плоха для всяких цифровых кодёров, которые вместо равномерного случайного потока получают повторяющиеся отрезки. В таком случае некоторые значения кода перестают быть случайными, что снижает помехозащищённость...

Цитировать
Кстати, а как с этим у предлагаемого выше "восьминога"?
Да фиг его знает - но во всяком случае есть основания полагать, что на порядки лучше, чем на рассыпухе - просто потому, что длина регистров может быть значительно больше, да и алгоритм можно существенно усложнить...

А так - всё определяется криворукостью паятеля и прямоизвилинностью программера.
Как всегда...
Схемотехническая мантра: титцешенкохоровицехилл. Повторять до просветления...

Jinx

  • Сообщений: 4123
    • Просмотр профиля
    • E-mail
Re: Тема о констр. экзотических звуковых устройств
« Ответ #359 : Января 26, 2014, 08:55:23 am »
А как прошивку напишешь. Можно смело встроить туда Mersenne Twister и никаких проблем.
Если хочешь, чтобы что-то было сделано хорошо - сделай сам.
R2DNY