Автор Тема: Тема о констр. экзотических звуковых устройств  (Прочитано 22524 раз)

0 Пользователей и 2 Гостей просматривают эту тему.

KSG

  • Сообщений: 5766
  • GtLab.Net forever!
    • Просмотр профиля
    • E-mail
Re: Тема о констр. экзотических звуковых устройств
« Ответ #360 : Января 26, 2014, 09:20:58 am »
Нет уж, ребята, шумодиод уделывает всех одной левой и без всякого мозгоклюйства.
Пардон за бестактность.
Практика - критерий истины

Peratron

  • Сообщений: 13579
  • GTLab - forever!
    • Просмотр профиля
    • E-mail
Re: Тема о констр. экзотических звуковых устройств
« Ответ #361 : Января 26, 2014, 10:21:13 am »
Цитировать
Нет уж, ребята, шумодиод уделывает всех одной левой и без всякого мозгоклюйства.
В звуковом диапазоне весьма проблемен - из-за чрезвычайно малой мощности, нестабильности и сложностей формирования нужной окраски.

Тема эта очень глубоко проработана в эпоху аналоговых синтезаторов (80-е годы) - потому всё давно уже придумано до нас.
В отличие от много другого - в этой теме это именно так.
« Последнее редактирование: Января 26, 2014, 03:33:52 pm от peratron »
Схемотехническая мантра: титцешенкохоровицехилл. Повторять до просветления...

Martel

  • Сообщений: 1568
  • GtLab.Net forever!
    • Просмотр профиля
    • E-mail
Re: Тема о констр. экзотических звуковых устройств
« Ответ #362 : Января 26, 2014, 12:46:09 pm »
Цитировать
Нет уж, ребята, шумодиод уделывает всех одной левой и без всякого мозгоклюйства.

Назовите марки самых хорошо-шумных диодов российского производства :-)

У меня есть один старый, зелёный +ДГ-Ц7(последний знак без нижней части, может и не 7)
VI-58
и ниже две птички в ромбике (вот такие, но набок ^)
« Последнее редактирование: Января 26, 2014, 12:59:09 pm от Martel »
Если на зло отвечать злом, то зла становится больше.

Martel

  • Сообщений: 1568
  • GtLab.Net forever!
    • Просмотр профиля
    • E-mail
Если на зло отвечать злом, то зла становится больше.

KSG

  • Сообщений: 5766
  • GtLab.Net forever!
    • Просмотр профиля
    • E-mail
Re: Тема о констр. экзотических звуковых устройств
« Ответ #364 : Января 26, 2014, 04:58:38 pm »
@ Martel, давайте вернёмся к вашей схеме. Сделайте вот что: удалите С3 и замкните С4 - получите полный спектр, без потерь. Поставьте в качестве источника шума КТ315 - они заметно шумят изначально. Удалите резистор 1 кОм на входе второго каскада - он съедает сигнал. Вообще-то, суммарное усиление в схеме уже переваливает за миллион и шипеть она должна адски...
Да, а куда подключен вход 5 второй секции ОУ? Надо подключать его не к "массе", как в оригинале, а к искусственной средней точке из резисторов 100к + 100к (как вход 3) но с обязательным шунтированием нижнего резистора электролитом. Убедитесь, что на выходах ОУ напряжение примерно равно половине напряжения питания.

« Последнее редактирование: Января 26, 2014, 07:44:23 pm от KSG »
Практика - критерий истины

Martel

  • Сообщений: 1568
  • GtLab.Net forever!
    • Просмотр профиля
    • E-mail
Re: Тема о констр. экзотических звуковых устройств
« Ответ #365 : Января 27, 2014, 04:32:20 pm »
Цитировать
@ Martel, давайте вернёмся к вашей схеме. Сделайте вот что: удалите С3 и замкните С4 - получите полный спектр, без потерь. Поставьте в качестве источника шума КТ315 - они заметно шумят изначально. Удалите резистор 1 кОм на входе второго каскада - он съедает сигнал. Вообще-то, суммарное усиление в схеме уже переваливает за миллион и шипеть она должна адски...
Да, а куда подключен вход 5 второй секции ОУ? Надо подключать его не к "массе", как в оригинале, а к искусственной средней точке из резисторов 100к + 100к (как вход 3) но с обязательным шунтированием нижнего резистора электролитом. Убедитесь, что на выходах ОУ напряжение примерно равно половине напряжения питания.

 
Меня эта схема измучила вконец...но Ваши предложения я испробую.
(блинн...может нельзя её собирать на кт315?)
с С3 и С4 испробую.
Источник шума у меня КТ315 и есть. И знаете, я ..поначитавшись о том, что надо подбирать самый шумящий экземпляр попробовал три разных.
ИДЕНТИЧНО шумят. Абсолютно...
Я думаю, что это не экземпляр шумит, а режим пробоя, который у всех шумный.
Я уже не верю в эти байки про шумящие экземпляры.

Цитировать
Удалите резистор 1 кОм на входе второго каскада - он съедает сигнал.
Уточните эту фразу.  Там вообще-то один мегаом написано  :)

Цитировать
Вообще-то, суммарное усиление в схеме уже переваливает за миллион и шипеть она должна адски...
Да, вроде так...но у меня там видимо какая-то фигня..не знаю почему...
Надо ещё разбираться. Может там у меня сопля где-то...
Но шипит же! И это шипение не поддаётся усилению!!
(наверное какой-то мой косяк и я от усталости от этой схемы уже не вижу его. Но...я больше не хочу собирать генератор шума от 9-ти вольт. Надо 15-18 вольт...для верyяка).

Вход 5 второй секции у меня как на схеме, на массе.
Но надо пробовать и Ваш вариант.
Я вообще фигею от схем в интернете. Там похоже что ошибки запросто кочуют из одного места в другое..

А вот это я не понял:
Цитировать
Убедитесь, что на выходах ОУ напряжение примерно равно половине напряжения питания.
По постоянке что ли? На обоих выходах?
Относительно массы?
« Последнее редактирование: Января 27, 2014, 05:54:27 pm от Martel »
Если на зло отвечать злом, то зла становится больше.

Bpjkznjh

  • Гость
Re: Тема о констр. экзотических звуковых устройств
« Ответ #366 : Января 27, 2014, 05:10:17 pm »
Цитировать
По постоянке что ли? На обоих выходах?
Относительно массы?
ППЦ...не пора ли всё же почитать про принцип работы ОУ?
P.S. "Экзотика"... Как можно лезть в интегралы, не зная таблицу сложения?

Martel

  • Сообщений: 1568
  • GtLab.Net forever!
    • Просмотр профиля
    • E-mail
Re: Тема о констр. экзотических звуковых устройств
« Ответ #367 : Января 27, 2014, 05:55:39 pm »
может и ППЦ...но я ж сам лезу. Вас не напрягаю ничем.
Если на зло отвечать злом, то зла становится больше.

KSG

  • Сообщений: 5766
  • GtLab.Net forever!
    • Просмотр профиля
    • E-mail
Re: Тема о констр. экзотических звуковых устройств
« Ответ #368 : Января 27, 2014, 05:59:15 pm »
@ Martel
Давайте не будем сдаваться и добьём эту схему - она абсолютно работоспособна.
Резистор 1 кОм - это тот, над которым написано From Mike. Он создаёт низкое входное сопротивление, а у нас такой цели нет.
Не нужно уповать на высоковольтное питание: будет работать и от 9 Вольт, никуда не денется.
Если у вас однополярное питание 9 Вольт, то необходима "средняя точка" для смещения ОУ. Если её не будет, выход ОУ не сбалансируется в точке полпитания, а забьётся до упора вверх или вниз (в зависимости от разбалансируемого входа) и усиления не будет.
В вашем случае на всех выходах ОУ должно быть примерно +4,5 Вольта, но никак не 0,3 или 8,7. Это принципиальный момент и мне интересно, как там обстоят дела в реальности.

Практика - критерий истины

Martel

  • Сообщений: 1568
  • GtLab.Net forever!
    • Просмотр профиля
    • E-mail
Re: Тема о констр. экзотических звуковых устройств
« Ответ #369 : Января 28, 2014, 02:33:03 pm »
KSG, да, надо дожать её.
Я выпаял этот блок из общего устройства . Буду менять на что-то проще :(.

И сейчас эта плата хорошо видна и я изучу все её тонкости (а может там, блинн...резистор где-то бракованный?!)

Аа..так Вы про резистор во второй схеме. Дыкк...я решил, что это такой режим у микросхемы выставлен.
Да и схема-то работает.

А насчёт неупования на высоковольтность..не знаю, не знаю...Не зря ж наверное большинство схем генераторов шума сделано на 15-18 и даже 30 вольт.

А в остальном, про режим микросхемы я понял.
Но для начала хочу первую схему (сам геншум) проверить досконально.

Там у меня, что с второго, что с четвертого транзистора выходит сигнал одного уровня, что подозрительно.
Последний каскад совсем не усиляет, получается.
Если на зло отвечать злом, то зла становится больше.

Martel

  • Сообщений: 1568
  • GtLab.Net forever!
    • Просмотр профиля
    • E-mail
Re: Тема о констр. экзотических звуковых устройств
« Ответ #370 : Января 29, 2014, 12:35:56 pm »
KSG, ещё раз благодарю Вас за чуткость и помощь.
Всё, что Вы рекомендовали по режиму микросхемы - учту и испробую.
А с генератором шума пока отбой.
Я постараюсь держать в курсе..насчет практического использования.

Он у меня заработал.
Я выпаял его плату из общего устройства.
Проглядел всё...пошевелил.
А назавтра решил включить отдельно. И он как зашипит!!!
Громко....Заработал...
Генератор шипения.

Может быть я там переуплотнил детали и где-то не углядел соплю....Но мне самому не верится в это.

Подумываю вот....может готовые-спаянные платы опускать на ночь в спирт?
Чтобы отмокли все грязинки?

У нас продаются фонфурики с 70-ти процентным.
Спирт ведь не разъест ничего полезного в радиокомпонентах?

Если на зло отвечать злом, то зла становится больше.

Jinx

  • Сообщений: 4123
    • Просмотр профиля
    • E-mail
Re: Тема о констр. экзотических звуковых устройств
« Ответ #371 : Января 29, 2014, 12:42:26 pm »
Надо 99%. В 70-процентном остальное - вода, что не есть хорошо.
Если хочешь, чтобы что-то было сделано хорошо - сделай сам.
R2DNY

Martel

  • Сообщений: 1568
  • GtLab.Net forever!
    • Просмотр профиля
    • E-mail
Re: Тема о констр. экзотических звуковых устройств
« Ответ #372 : Января 29, 2014, 12:56:57 pm »
Продаётся и 90 процентный, подороже...
А что вода? Положить нА ночь на батарею отопления и вся вода испарится.
Если на зло отвечать злом, то зла становится больше.

Jinx

  • Сообщений: 4123
    • Просмотр профиля
    • E-mail
Re: Тема о констр. экзотических звуковых устройств
« Ответ #373 : Января 29, 2014, 01:15:56 pm »
Ну хрен его знает, что там поддастся коррозии.
Если хочешь, чтобы что-то было сделано хорошо - сделай сам.
R2DNY

KSG

  • Сообщений: 5766
  • GtLab.Net forever!
    • Просмотр профиля
    • E-mail
Re: Тема о констр. экзотических звуковых устройств
« Ответ #374 : Января 29, 2014, 02:40:52 pm »
@ Martel
Кстати, сегодня я не поленился и тоже собрал шумогенератор: КТ315Б + одна секция 062 ОУ. Усиление каскада - 47 (470 кОм/10кОм). Посмотрел выход осциллографом: размах сигнала 1,5...2,0 Вольта. Подключил на вход компьютерных колонок и чуть не упал со стула: такое адское шипение. Шум ровный, без каких-либо артефактов. Пошевелил номинал резистора смещения перехода транзистора - влияние невелико. Всё работает, вопрос по схеме можно считать исчерпанным.

Практика - критерий истины

Martel

  • Сообщений: 1568
  • GtLab.Net forever!
    • Просмотр профиля
    • E-mail
Re: Тема о констр. экзотических звуковых устройств
« Ответ #375 : Января 29, 2014, 04:42:35 pm »
Цитировать
Ну хрен его знает, что там поддастся коррозии.
Ну водой то не скорозит за короткое время :)


KSG, спасибо Вам. Без артефактов говорите...А вот у меня, на транзисторах, вроде как пощёлкивания какие-то были...как хруст.
Ну что ж..значит впредья я буду собирать на КТ315+ТЛ062+каскад с тембро-вырвниванием.

Да, тему шипящих генераторов на полупроводниках-источниках шума закроем. А то я  и так тут много внимания отвлёк :)  (каюсь...но схемы дожимать-то охота, вот и прошу)

И весёлая музыка от фолк-энерджи группы Своя игра,
http://www.youtube.com/watch?v=6MESKSoXNFc

ак этап и празднование маленькой победы! (у меня сегодня и вчера два маленьких прорыва получилось. Сдвинулась с мертвой точки работа 2-х месяцев и сейчас я её уж быстро доделаю)
Если на зло отвечать злом, то зла становится больше.

Martel

  • Сообщений: 1568
  • GtLab.Net forever!
    • Просмотр профиля
    • E-mail
Re: Тема о констр. экзотических звуковых устройств
« Ответ #376 : Января 30, 2014, 03:50:20 pm »
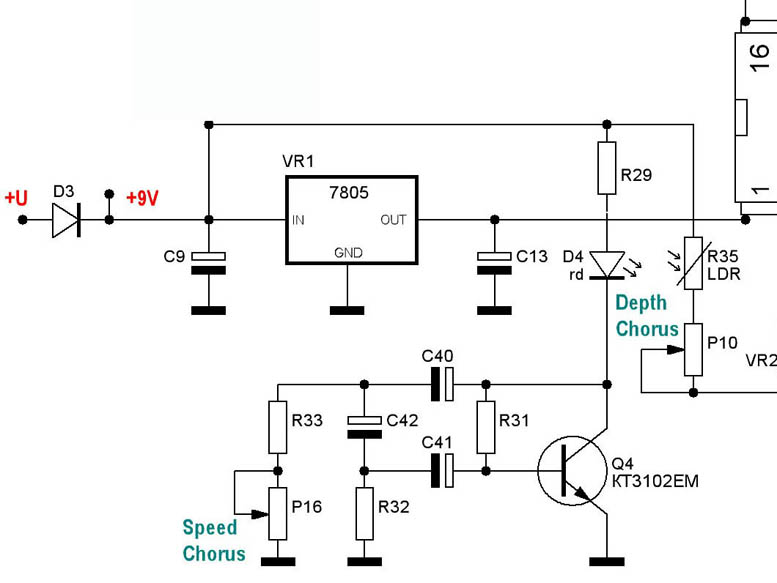
Уважаемый Ал-др помещал здесь схему дилея. Полный вариант и упрощённый.

Мне нужна схема надёжного генератора пульсаций (тремоло ,вибрато) и в полной схеме там была (полагаю проверенная и надёжная) вот эта:


Подскажите пожалуйста номиналы резисторов и кондёров?
R 31 -
R 32 -
R 33 -
P 16 -

C40 -
C41 -
C42 -

Чтобы частота была от быстрой до максимально медленной...
А транзистор там наверное и КТ315 можно ставить.

Кстати, и диод Д3. Как я понимаю стоящий для защиты схемы от неправильно подключенного питания.
Какие ставят для таких целей?(любой наеврное среднемощный?)

« Последнее редактирование: Января 30, 2014, 03:56:25 pm от Martel »
Если на зло отвечать злом, то зла становится больше.

Ал-ндр

  • Сообщений: 3160
  • GTLab - forever!
    • Просмотр профиля
    • E-mail
Re: Тема о констр. экзотических звуковых устройств
« Ответ #377 : Января 30, 2014, 06:59:28 pm »
Цитировать
Подскажите пожалуйста номиналы резисторов и кондёров?

R 31 - 2M
R 32 - 15k
R 33 - 470
P 16 - 2k lin

C40 - 1uF
C41 - 1uF
C42 - 1uF

Если КТ315, то лучше два - схемой Дарлингтона, индексы лучше Б, Г, Е

Цитировать
Чтобы частота была от быстрой до максимально медленной...

Схема на одном транзисторе не сделает чуда. Диапазон приемлемый, но не широкий, на низких предел - 1 Гц, на высоких - примерно 20 Гц

Martel

  • Сообщений: 1568
  • GtLab.Net forever!
    • Просмотр профиля
    • E-mail
Re: Тема о констр. экзотических звуковых устройств
« Ответ #378 : Января 31, 2014, 03:21:18 am »
Спасибо, Ал-ндр.
Да...мне такой диапазон подойдёт.
Хотя...а если один из кондёров сделать через тумблер 1 мкф и сразу 470 мкф?  :)
Чтобы какой нибудь изврат случился низкочастотный...
Если на зло отвечать злом, то зла становится больше.

Ал-ндр

  • Сообщений: 3160
  • GTLab - forever!
    • Просмотр профиля
    • E-mail
Re: Тема о констр. экзотических звуковых устройств
« Ответ #379 : Января 31, 2014, 06:05:46 am »
Цитировать
Хотя...а если один из кондёров сделать через тумблер 1 мкф и сразу 470 мкф?

Попробовать можно, если колебания не будут срываться. 470 мкф - это много, взять в пределах 10 - 47 мкф каждый и подбирать R31, если нет колебаний. Если это не помогает, то изменять - R32, R29 в небольших пределах

Применять переключатель на три контактные группы совсем нецелесообразно, проще сделать еще один генератор на другой диапазон. А еще лучше три - на разные диапазоны. Все три светодиода работают на общий фоторезистор. Можно получить много разных комбинаций, даже если хотите типа "псевдослучайный". Еще, что хорошо в такой схеме - при установке регулятора "скорость" ("частота") в крайнее положение генератор не работает, т. е. не нужно дополнительно ставить тумблер - "вкл\выкл генератор"