Автор Тема: Преобразователь 9VDС => 18VDC -?  (Прочитано 8090 раз)

0 Пользователей и 1 Гость просматривают эту тему.

DDD

  • Сообщений: 10347
  • Имею личный текст
    • Просмотр профиля
    • E-mail
Преобразователь 9VDС => 18VDC -?
« : Мая 02, 2016, 06:39:38 pm »
Нужна схема маломощного преобразователя со следующими параметрами:
- входное напряжение 8-36 Вольт постоянки;
- выходное напряжение 16... 18 Вольт постоянки, можно НЕстабилизированное с последующей стабилизацией до 16... 18 Вольт простейшим обычным стабилизатором или стабилитроном;
- выходной ток: 10 мА, не более;
- требования к точности и стабильности: самые простейшие;
- развязка между входом и выходом: трансформаторная;
- рабочая частота преобразователя: не менее 40 кГц (и вплоть до мегаГерц);
- КПД совершенно некритичен.
Дополнительные требования:
а) максимальная в изготовлении простота трансформатора, можно готовый SUMiDA;
б) простота всего устройства.
------------------------------
У кого есть готовая схема и/или соображения на этот счет - поделитесь, плиз.
« Последнее редактирование: Мая 03, 2016, 03:22:06 am от DDD »
Готов подписаться под каждым своим словом

Peratron

  • Сообщений: 13579
  • GTLab - forever!
    • Просмотр профиля
    • E-mail
Re: Преобразователь 9VDС => 18VDC -?
« Ответ #1 : Мая 02, 2016, 06:51:28 pm »
Классика жанра эпохи любительского компьютеростроения:
http://zxbyte.ru/dc-dc_converter_for_8080cpu.htm

Разумеется, моточные данные следует пересчитать и подобрать делитель ОС...
« Последнее редактирование: Мая 02, 2016, 06:54:04 pm от peratron »
Схемотехническая мантра: титцешенкохоровицехилл. Повторять до просветления...

THRASH

  • Сообщений: 5719
  • GTLab - forever!
    • Просмотр профиля
    • E-mail
Re: Преобразователь 9VDС => 18VDC -?
« Ответ #2 : Мая 02, 2016, 07:08:58 pm »
А чем 34063 не подходит?
В чем принципиальность именно трансформатора?
Jackson JS32RT Dinky->X2N, Gavrilenko custom shop baritone 27*-> AHB-2-->DIY 2х12( governor+v12)

DDD

  • Сообщений: 10347
  • Имею личный текст
    • Просмотр профиля
    • E-mail
Re: Преобразователь 9VDС => 18VDC -?
« Ответ #3 : Мая 03, 2016, 03:21:14 am »
Спасибо за интересные ссылки.
Подчеркну: должна быть ХОРОШАЯ ГАЛЬВАНИЧЕСКАЯ РАЗВЯЗКА между входом и выходом преобразователя, тут без транса на обойтись.
*** И еще: входное напряжение меняется в диапазоне 8-36 Вольт постоянки (поначалу требовалось 8... 14 Вольт), а выходное должно быть 16-18 Вольт постоянки.
Поэтому вношу поправки в стартовый пост.
Готов подписаться под каждым своим словом

new_man

  • Сообщений: 2053
  • GtLab.Net
    • Просмотр профиля
    • E-mail
Re: Преобразователь 9VDС => 18VDC -?
« Ответ #4 : Мая 03, 2016, 05:58:07 am »
Цитировать
входное напряжение меняется в диапазоне 8-36 Вольт постоянки
Ты уж заодно в ТЗ убери упоминание о простоте. А то получается вот это:
https://youtu.be/JffrXQ2TA30

DDD

  • Сообщений: 10347
  • Имею личный текст
    • Просмотр профиля
    • E-mail
Re: Преобразователь 9VDС => 18VDC -?
« Ответ #5 : Мая 14, 2016, 08:41:01 pm »
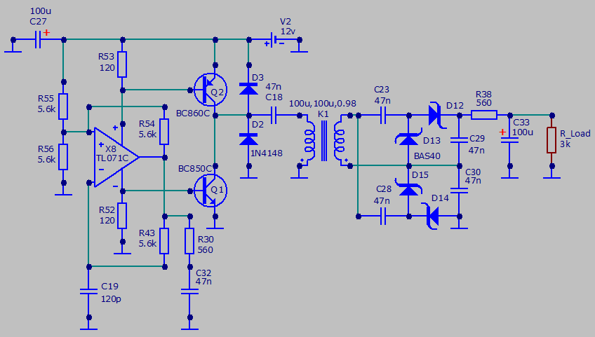
Наклюнулась примерно вот такая схема:
На входе понижающий стабилизатор на 12 Вольт (транзисторы и резисторы запараллелены для разгрузки их по теплу), далее преобразователь с простейшим трансформатором 1:1 (генератор 300 кГц показан схематически), после трансформатора удвоитель напряжения на диодах/конденсаторах.
На выходе планируется также простейший RC-фильтр для подавления пульсаций 100 Герц (от сети), т.к. общее питание нестабилизированное: сетевой транс-диодный мост-конденсатор.
[/img]
« Последнее редактирование: Мая 14, 2016, 08:49:48 pm от DDD »
Готов подписаться под каждым своим словом

34LSW

  • Гость
Re: Преобразователь 9VDС => 18VDC -?
« Ответ #6 : Мая 14, 2016, 08:48:21 pm »
@ DDD

Собственно потребитель и цепь в целом представляют наибольший интерес пока. Если бы была задача 220 AC - 18 DC, вопрос необходимости изоляции не возникал бы  ;)

Ну а при входном, хоть немногим выше 8В, можно попробовать даже "классику", типа UC3843A заставить работать.


............



Кстати, если не изменяет память, старые-добрые LM257... со связанным дросселем эксплуатируют в любых режимах.
« Последнее редактирование: Мая 14, 2016, 09:13:43 pm от 34LSW »

DDD

  • Сообщений: 10347
  • Имею личный текст
    • Просмотр профиля
    • E-mail
Re: Преобразователь 9VDС => 18VDC -?
« Ответ #7 : Мая 14, 2016, 09:28:51 pm »
Реально генератор-преобразователь выглядит так, как на картинке ниже.
Схема 100% рабочая в железе, я такую неоднократно делал, но мой сим отказывается ее обрабатывать, т.к. (видимо) в модели операционника не показывается изменение тока в цепи питания/земли ОУ, а в этой схеме выходной каскад управляется как раз по цепи питания ОУ.
*** Так как ОУ выбран не самый скорострельный, то фронты сигнала будут завалены, и это предотвратит броски сквозного тока через транзисторы, так как они в исходном состоянии заперты. Получающаяся на выходе "ступенька" напряжения как раз и свидетельствует о том, что открытые состояния транзисторов не пересекаются во времени.

« Последнее редактирование: Мая 15, 2016, 10:48:41 am от DDD »
Готов подписаться под каждым своим словом

34LSW

  • Гость
Re: Преобразователь 9VDС => 18VDC -?
« Ответ #8 : Мая 14, 2016, 09:34:39 pm »
Цитировать
но мой сим отказывается ее обрабатывать

Вот такая хрень постоянно с автогенераторами в симах.

DDD

  • Сообщений: 10347
  • Имею личный текст
    • Просмотр профиля
    • E-mail
Re: Преобразователь 9VDС => 18VDC -?
« Ответ #9 : Мая 14, 2016, 09:46:47 pm »
UC3843A бесспорно интересная микросхема, и очень была бы хороша для сабжа, но у неё:
- максимальное питание 30 Вольт, а мне надо 36 Вольт;
- выходной каскад сделан повторителями, и на выходных транзисторах падение напряжения выше, чем у схемы с ОЭ, и потому при минимальном входном питании "нехватка" напруги на выходе усугубляется.
« Последнее редактирование: Мая 14, 2016, 09:56:51 pm от DDD »
Готов подписаться под каждым своим словом

34LSW

  • Гость
Re: Преобразователь 9VDС => 18VDC -?
« Ответ #10 : Мая 14, 2016, 10:01:29 pm »
Цитировать
UC3843A бесспорно интересная микросхема, и очень была бы хороша для сабжа, но у неё:
- максимальное питание 30 Вольт, а мне надо 36 Вольт;

Так это ж у неё внутренний стаб 29 вольт для пуска от сети, а  минимальное рабочее- 7.6 вольт. Так что, я бы попробовал, ну а вам виднее.

DDD

  • Сообщений: 10347
  • Имею личный текст
    • Просмотр профиля
    • E-mail
Re: Преобразователь 9VDС => 18VDC -?
« Ответ #11 : Мая 14, 2016, 10:04:35 pm »
Цитировать
Цитировать
но мой сим отказывается ее обрабатывать

Вот такая хрень постоянно с автогенераторами в симах.
Полагаю, что в LT Spice от Linear Technology автогенераторы на микросхемах этого же производителя симятся корректно (?)
Готов подписаться под каждым своим словом

new_man

  • Сообщений: 2053
  • GtLab.Net
    • Просмотр профиля
    • E-mail
Re: Преобразователь 9VDС => 18VDC -?
« Ответ #12 : Мая 15, 2016, 06:18:30 am »
С указанным номиналом С19 ни одна модель не желает работать.
При С19 = 330pF и больше - молотят многие модели, в т.ч. и из библиотеки EXTRA.

DDD

  • Сообщений: 10347
  • Имею личный текст
    • Просмотр профиля
    • E-mail
Re: Преобразователь 9VDС => 18VDC -?
« Ответ #13 : Мая 15, 2016, 10:15:04 am »
В моем Микрокапе-10 с номиналом С19=120pF генерация прекрасная НА ВЫХОДЕ САМОГО ОУ (см. график ТОКА через нагрузочный резистор R30, +/- 8 мА).
В то же время в "земляной" ноге ОУ этот ток не наблюдается (см. график суммарного тока через R52 и базу Q1). Размах колебаний тока примерно 36 мкА на фоне постоянной составляющей 500 мкА, хотя по паспорту ОУ жрет минимум 1,4 мА, плюс размах тока в нагрузке плюс/минус 8 мА.
В результате при симуляции выходные транзисторы Q1 и Q2 не работают, хотя в реальном железе такая конфигурация работает прекрасно.
Получается, что модель ОУ не показывает его (ОУ) ток потребления (?)





« Последнее редактирование: Мая 15, 2016, 10:22:39 am от DDD »
Готов подписаться под каждым своим словом

Peratron

  • Сообщений: 13579
  • GTLab - forever!
    • Просмотр профиля
    • E-mail
Re: Преобразователь 9VDС => 18VDC -?
« Ответ #14 : Мая 15, 2016, 12:11:44 pm »
Цитировать
В то же время в "земляной" ноге ОУ этот ток не наблюдается
Большинство (!!!) моделей ОУ функционально упрощены и в них токи в шинах питания не моделируются!
Это, к слову, делает эти модели непригодными для моделирования звуковых схем с целью снижения искажений - тонкие процессы не воспроизводятся вовсе.

ХИНТ: отчасти это обстоятельство - невозможность достоверного моделирования звуковых трактов с ОУ вкупе со спецификой звучания трактов с глубокой ООС - отвратили меня от конструирования трактов с ОУ ввиду невозможности объективного контроля за результатом...
Схемотехническая мантра: титцешенкохоровицехилл. Повторять до просветления...

new_man

  • Сообщений: 2053
  • GtLab.Net
    • Просмотр профиля
    • E-mail
Re: Преобразователь 9VDС => 18VDC -?
« Ответ #15 : Мая 15, 2016, 02:14:09 pm »


Здесь есть какое-то подобие реальным процессам. Так что LTSpice рулит.   [smiley=tongue.gif]
Обратите внимание на интервал времени от начала анализа до возникновения генерации.
Генерация возникает неохотно. Это чисто симовская фишка: некому запустить процесс.
В иных случаях даже приходится прибегать к пинку - подавать на схему запускающий импульс.

Peratron

  • Сообщений: 13579
  • GTLab - forever!
    • Просмотр профиля
    • E-mail
Re: Преобразователь 9VDС => 18VDC -?
« Ответ #16 : Мая 15, 2016, 04:26:42 pm »
Цитировать
Здесь есть какое-то подобие реальным процессам. Так что LTSpice рулит.
Дело не в ЛТспайсе - дело исключительно в конкретных моделях ОУ: адекватная модель нормально отработает в любом симуляторе, а функционально-упрощённая не будет работать ни в одном. И ЛТспайс тут не исключение.

В данном случае использована модель от ЛТ - её создатель озаботился о полнофункциональной симуляции.
Но желания использовать этот ОУ на практке у меня нет никакого - а интересующие меня модели в большинстве своём не полнофункциональны.

Я потихоньку собираю библиотеку полнофункциональных ОУ - но она куцая по факту. И кривая - в смысле целевого использования для звуковых трактов.

А нарисовать собственными силами адекватную модель нет возможности, ввиду полного отсутствия информации о детальной схеме нужного ОУ и параметрах использованных в кристалле полупроводников (транзисторов/диодов).
Схемотехническая мантра: титцешенкохоровицехилл. Повторять до просветления...

Peratron

  • Сообщений: 13579
  • GTLab - forever!
    • Просмотр профиля
    • E-mail
Re: Преобразователь 9VDС => 18VDC -?
« Ответ #17 : Мая 15, 2016, 04:30:15 pm »
Цитировать
Обратите внимание на интервал времени от начала анализа до возникновения генерации.
Генерация возникает неохотно. Это чисто симовская фишка: некому запустить процесс.
В иных случаях даже приходится прибегать к пинку - подавать на схему запускающий импульс.
Это не симовская фишка - это элементарная неполнота модели, про которую я и толкую: если модель полнофункциональна - то есть, в неё включены все влияющие на процесс компоненты - то симулятор очень конкретно всё показывает.

Схемотехническая мантра: титцешенкохоровицехилл. Повторять до просветления...

new_man

  • Сообщений: 2053
  • GtLab.Net
    • Просмотр профиля
    • E-mail
Re: Преобразователь 9VDС => 18VDC -?
« Ответ #18 : Мая 15, 2016, 04:54:47 pm »
Цитировать
Это не симовская фишка - это элементарная неполнота модели, про которую я и толкую: если модель полнофункциональна - то есть, в неё включены все влияющие на процесс компоненты - то симулятор очень конкретно всё показывает.
Тут ты не совсем прав, имхо. В основном дело именно в логике работы симулятора.
Процесс симуляции запускается из некоторого искусственного положения: питание подано, все переходные процессы завершены, конденсаторы заряжены. Между входами ОУ ноль. И далее все происходит в таком изолированном боксе: внешних воздействий (наводок, статики) нет, питание абсолютно стабильно и не шумит. В конце концов процесс запускается, думаю, что от внутренних шумов ОУ. Косвенным доказательством служит то, что прецизионные малошумные ОУ запускаются труднее.
Твоя правда в том, что в моделях (всех ли - не знаю) отсутствуют напряжение смещения и разность входных токов, они попросту равны нулю.
Ну а реальный ОУ запустится сразу, прамо из переходного процесса при включении.

Peratron

  • Сообщений: 13579
  • GTLab - forever!
    • Просмотр профиля
    • E-mail
Re: Преобразователь 9VDС => 18VDC -?
« Ответ #19 : Мая 15, 2016, 05:35:26 pm »
Когда мне приспичило изучить процесс пуска всей схемы от сетевого источника - меня интересовали выходы некоторых элементов из ОБР в переходных режимах, - я это прекрасно смоделировал. Ну, пришлось четверть часа покорпеть над отрисовкой полной схемы, включая сетевой трансформатор, выпрямитель и т.д.
И в дальнейшем я спокойно изучал процессы запуска автогенератора в условиях, весьма близких к реальности - с учётом всех нюансов, которые только мог вообразить.

Так, что никто не ограничивает эксперимент - кроме достоверности модели. А поскольку ИМС - это по сути чёрный ящик, то приходится полагаться на производителей, которые левачат с моделями.

А вот при конструировании рассыпушной схемотехники - я хозяин-барин. Что мне доставляет особо изощрённое удовольствие  ::)

Потому нуихнафигэтивашиопера!
 :P
Схемотехническая мантра: титцешенкохоровицехилл. Повторять до просветления...