Автор Тема: Подскажите схемы формантных фильтров "под голос"  (Прочитано 21085 раз)

0 Пользователей и 1 Гость просматривают эту тему.

Martel

  • Сообщений: 1568
  • GtLab.Net forever!
    • Просмотр профиля
    • E-mail
Несколько вопросов к специалистам по формантным фильтрам.

Хочу собрать с настолько максимально выделенными формантами, что даже в простейшем ЭМИ звук с ними будет интересен и обладать , например, эдаким, ретро-романтическим окрасом, как у Ионик, Юностей, Экводинов...

Когда-то я собирал фильтры, но  для ударного ЭМИ, на индуктивностях-трансформаторах и кондёрах.
   По данным из журнала Радио (Володин). Вроде получалось, но частотометра у меня как не было и нет, поэтому примерно. Но форманты выделялись.
А особенно хочется выделить форманты голосового спектра. Странно...но когда я собирал терменвокс, этот тембр реализовывался простым включением в параллель диода Д9Д в звук тракт.

Так вот, какие есть несложные схемы для сильного выделения формант?
И желательно с не очень хорошей линейностью, чтобы звук был неровный, с живинкой. (но конечно не в плохом, визгливом смысле).

И ещё, может уже сейчас есть в продаже индуктивности с любым номиналом Генри на выбор?
Чтобы самому не мотать?
Чтобы была гарантия с номиналом.

В общем тема про простую и эффективную реализацию формантных тембров.
Если на зло отвечать злом, то зла становится больше.

Martel

  • Сообщений: 1568
  • GtLab.Net forever!
    • Просмотр профиля
    • E-mail
Я давно отстал от радиолюбительской темы и может быть то, что я ищу уже реализовано в спец микросхемах?
  В каком-то очень удобном и готовом решении, доступном в продаже?
Если на зло отвечать злом, то зла становится больше.

Ал-ндр

  • Сообщений: 3160
  • GTLab - forever!
    • Просмотр профиля
    • E-mail

можно на гираторах построить, если не хочется катушки мотать

ertyuiop

  • Сообщений: 520
    • Просмотр профиля
    • E-mail
Я молод и этим всё сказано. (私は若いんだし、それはそれだ)

Peratron

  • Сообщений: 13579
  • GTLab - forever!
    • Просмотр профиля
    • E-mail
Цитировать
но частотометра у меня как не было и нет
Есть - только ты про то забыл.
Для звуковых карт существует много всякого полезного инженерного софта...
Схемотехническая мантра: титцешенкохоровицехилл. Повторять до просветления...

ivana

  • Сообщений: 3
  • GtLab.Net forever!
    • Просмотр профиля
    • E-mail
Имхо, лучше именно на индуктивностях. И если Володина читали в Радио, то может вам будет интересно вот это http://arhivknig.com/tochnye-i-estestvennye-nauki/jelektronika/68692-jelektronnye-muzykalnye-instrumenty.html - описаны 2 варианта схем формантных фильтров, простой и поядренее.

Martel

  • Сообщений: 1568
  • GtLab.Net forever!
    • Просмотр профиля
    • E-mail
Цитировать
можно на гираторах построить, если не хочется катушки мотать
Если они доступны в продаже и если эффективнее - согласен хоть и на них.

Цитировать
   Спасибо за схему, попробую её.
(когда микросхему такую куплю.)
А что нибудь подобное на распостраненной микросхеме и без двуполярного питания есть?
У меня ещё осталась пара микросхем LM 386. она туда сгодится? (покупал для изготовления E-Bow и парочка кажется осталась ещё)
И вот это двуполярное питание...неудобно.
Цитировать
Имхо, лучше именно на индуктивностях. И если Володина читали в Радио, то может вам будет интересно вот это http://arhivknig.com/tochnye-i-estestvennye-nauki/jelektronika/68692-jelektronnye-muzykalnye-instrumenty.html - описаны 2 варианта схем формантных фильтров, простой и поядренее.
Вот поядрёнее и ищу.
А книжку скачать не могу. Кнопка "скачать" убегает.
Если на зло отвечать злом, то зла становится больше.

Martel

  • Сообщений: 1568
  • GtLab.Net forever!
    • Просмотр профиля
    • E-mail
Причём эта книжка у меня когда-то была. Настоящая, бумажная. Но отдал её. Когда перестал заниматься сборкой всяких самоделок.

Сейчас я её качаю с другого сайта, спасибо :))
« Последнее редактирование: Октября 05, 2013, 01:01:14 pm от Martel »
Если на зло отвечать злом, то зла становится больше.

ertyuiop

  • Сообщений: 520
    • Просмотр профиля
    • E-mail
LM386 подойдёт. И не надо двуполярного питания.
Володина обязательно прочти.
« Последнее редактирование: Октября 05, 2013, 02:35:46 pm от rtyuiop »
Я молод и этим всё сказано. (私は若いんだし、それはそれだ)

Martel

  • Сообщений: 1568
  • GtLab.Net forever!
    • Просмотр профиля
    • E-mail
Цитировать
LM386 подойдёт. И не надо двуполярного питания.
 
Остальные номиналы не меняются? Всё так же?


Цитировать
Володина обязательно прочти. 
Сейчас прочел снова про формантные фильтры.
Там основы теории.
Мне от их знания не расчитать индуктивности и ёмкости к ним.
    Тогда (может) буду пробовать готовые и расчитанные. Из схемы про терменвокс (Новые тембры в терменвоксе) и из других.

Но!! Там нет голосового формантного фильтра! :)
Лучше попробую Ваш, на ЛМ386.
Может дадите ссылку на эту схему? Я смутно помню...что подобное было в журнале Радио.
Если на зло отвечать злом, то зла становится больше.

ertyuiop

  • Сообщений: 520
    • Просмотр профиля
    • E-mail
Re: Подскажите схемы формантных фильтров "под голос"
« Ответ #10 : Октября 05, 2013, 03:28:24 pm »
Это схема примочки "Metall resonanse filter".
Простой полосовой фильтр с регулировкой усиления на высоких частотах. Годится для обработки голоса.
А вообще собирай многополосный эквалайзер.
« Последнее редактирование: Октября 05, 2013, 03:39:08 pm от rtyuiop »
Я молод и этим всё сказано. (私は若いんだし、それはそれだ)

OlegFX

  • Сообщений: 5097
    • Просмотр профиля
Re: Подскажите схемы формантных фильтров "под голос"
« Ответ #11 : Октября 05, 2013, 03:32:35 pm »
Martel, мне кажется, полосовые фильтры на индуктивностях плохо вписываются в Вашу концепцию тотального изменения и перестройки всего, что только можно (фильтры нужны для инструмента из соседней темы или я ошибаюсь?). Советую обратить внимание на синтезаторные фильтры. Сейчас ОУ дешевые, легкодоступные, схемы фильтров на них гибки, предсказуемы, отлично повторяемы и хорошо управляемые. Их, например, можно модулировать шумом, высотой текущего сигнала (если собрать простейший преобразователь частота/напряжения) и т.д. насколько хватит фантазии.
В отличие от таких фильтров, LC плохо перестраиваются (мягко сказано), требуют точного расчета, проверки результатов и подстройки, для чего требуется опыт и время. Ну, и плюс все прелести намотки.
« Последнее редактирование: Октября 05, 2013, 05:53:53 pm от olegfx »

ertyuiop

  • Сообщений: 520
    • Просмотр профиля
    • E-mail
Re: Подскажите схемы формантных фильтров "под голос"
« Ответ #12 : Октября 05, 2013, 03:37:52 pm »
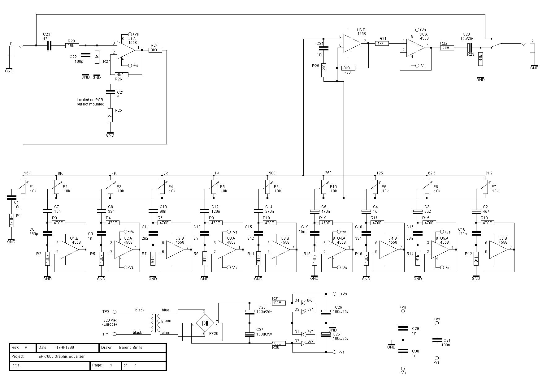
Вот схема эквалайзера на гираторах
« Последнее редактирование: Октября 05, 2013, 03:38:45 pm от rtyuiop »
Я молод и этим всё сказано. (私は若いんだし、それはそれだ)

zEROID

  • Сообщений: 3021
  • Играю на гитаре и паяю с детства :-)
    • ICQ клиент - 24397417
    • Просмотр профиля
    • E-mail
Re: Подскажите схемы формантных фильтров "под голос"
« Ответ #13 : Октября 05, 2013, 05:53:43 pm »
Электролит на 470Н это сильно!

Как гиратор не корми, а у катушки всё равно длиннее....
 Тем более что гираторы имитируют импеданс, но самоиндукцию они не имитируют.

В перегрузах гиратор на транзисторе может быть прикольным, когда он сам участвует в искажениях.
А так...
Если перестраивать не надо, то индуктивность рулит.

А если саунддизайнерские цели преследовать, думаю схемы VCF помогут отцам русской демократии )


zEROID

  • Сообщений: 3021
  • Играю на гитаре и паяю с детства :-)
    • ICQ клиент - 24397417
    • Просмотр профиля
    • E-mail
Re: Подскажите схемы формантных фильтров "под голос"
« Ответ #14 : Октября 05, 2013, 05:54:31 pm »
Вот - старые "в золоте" ещё можно найти....

http://www.elmicom.ru/140ma101a_b.shtml

ertyuiop

  • Сообщений: 520
    • Просмотр профиля
    • E-mail
Re: Подскажите схемы формантных фильтров "под голос"
« Ответ #15 : Октября 05, 2013, 06:00:25 pm »
@ zEROID

Тем более что гираторы имитируют импеданс, но самоиндукцию они не имитируют.
Martel вообще спрашивал, где продают гираторы.
« Последнее редактирование: Октября 05, 2013, 06:03:12 pm от rtyuiop »
Я молод и этим всё сказано. (私は若いんだし、それはそれだ)

zEROID

  • Сообщений: 3021
  • Играю на гитаре и паяю с детства :-)
    • ICQ клиент - 24397417
    • Просмотр профиля
    • E-mail
Re: Подскажите схемы формантных фильтров "под голос"
« Ответ #16 : Октября 05, 2013, 06:01:41 pm »
где продают гираторы.

В сексшопе любом продадут на ура любые!

ertyuiop

  • Сообщений: 520
    • Просмотр профиля
    • E-mail
Re: Подскажите схемы формантных фильтров "под голос"
« Ответ #17 : Октября 05, 2013, 06:08:40 pm »
Это у нас сексшопы под боком, а вдруг он деревенский.
Я молод и этим всё сказано. (私は若いんだし、それはそれだ)

TrueVAL

  • Сообщений: 653
  • GtLab.Net forever!
    • Просмотр профиля
    • E-mail
Re: Подскажите схемы формантных фильтров "под голос"
« Ответ #18 : Октября 05, 2013, 08:10:48 pm »
@ Martel
Если решили заняться аудиоморфингом, так сказать, то найдите и скачайте вот такую книжку:
"Компьютеры - синтезаторы речи"
Автор: Кейтер Дж.
А еще посмотрите "Радио" №4 за 1991год. Статья называется "Трехполосный фильтр". Автор Д.Усачев. 

ivana

  • Сообщений: 3
  • GtLab.Net forever!
    • Просмотр профиля
    • E-mail
Re: Подскажите схемы формантных фильтров "под голос"
« Ответ #19 : Октября 06, 2013, 09:35:33 am »
Читаю обе темы данного автора и прихожу к мысли, что для его амбиций можно и рассмотреть радикальный вариант отказа от аналоговой схемотехники и играться в цифре - там и моделирование проще и простор для маневра больше. Что фильтры, что экзотические эффекты.