Автор Тема: Самовозбуд повторителя на ОУ  (Прочитано 10757 раз)

0 Пользователей и 1 Гость просматривают эту тему.

Yuriy

  • Сообщений: 125
  • GtLab.Net forever!
    • Просмотр профиля
    • E-mail
Самовозбуд повторителя на ОУ
« : Июля 22, 2011, 08:59:56 pm »
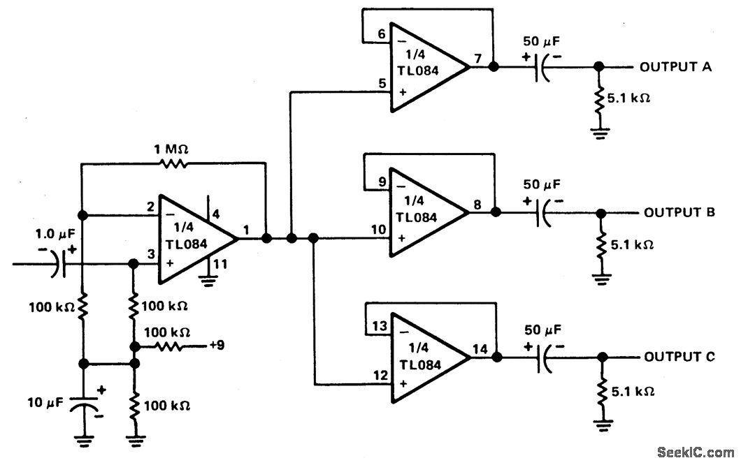
Помогите решить проблему возбуда повторителей на ОУ (TL074) при работе на длинную линию передачи (около 10м). Передаю звук. Когда приходит помеха от включения чего нибудь повторитель заводится. И еще, на выходе повторителя стоит резистор 10к, далее провод и сразу на конденсатор конечного усилителя.

делал по схеме http://www.seekic.com/uploadfile/ic-circuit/20097242410633.gif , только у меня шесть каналов.

Какие есть способы решения проблемы?
PS: очень срочно надо.
« Последнее редактирование: Июля 22, 2011, 09:04:39 pm от y_moroz »

DDD

  • Сообщений: 10347
  • Имею личный текст
    • Просмотр профиля
    • E-mail
Re: Самовозбуд повторителя на ОУ
« Ответ #1 : Июля 23, 2011, 04:44:44 am »
Между выходом ОУ и разделительным конденсатором 50 мкФ надо включить резистор сопротивлением 200...470 Ом; должно помочь.
Если это не поможет, то еще надо добавить резистор 4.7 кОм...20 кОм между выходом и входом "-" этого же ОУ.
И еще надо поставить конденсатор 50 мкФ с питания на землю, и параллельно ему керамический конденсатор 22 нФ - 100 нФ.
« Последнее редактирование: Июля 23, 2011, 04:45:59 am от DDD »
Готов подписаться под каждым своим словом

SerKosh

  • Сообщений: 166
  • GtLab.Net forever!
    • Просмотр профиля
    • E-mail
Re: Самовозбуд повторителя на ОУ
« Ответ #2 : Июля 23, 2011, 06:06:14 am »
Кабель надо заземлять резисторами с двух сторон.Я бы просто поставил  вместо ОУ эмиттерные повторители или умощнил двухтактным повторителем первый ОУ выкинув остальные, в конце концов всю схему заменил бы на одну LM386 или ей подобную. Если вышеизложенные советы не помогут и не хочешь переделывать ПП-просто попробуй поменяй 074 на 064-я нагружал  пульт с TL064 на длинный кабель-генерации не было.

Denn

  • Global Moderator
  • *****
  • Сообщений: 14277
  • είμαι ο μουσικός και ο ραδιομηχανίκός
    • ICQ клиент - 322153053
    • Просмотр профиля
    • E-mail
Re: Самовозбуд повторителя на ОУ
« Ответ #3 : Июля 23, 2011, 07:40:17 am »
Цитировать
Когда приходит помеха от включения чего нибудь повторитель заводится.

В каком смысле?!  :o

В общем случае, фильтрующий конденсатор виртуальной земли слишком мал, его как минимум на 100, а лучше на 220мкф надо (вместо указанных 10). Резисторы делителя лучше уменьшить до 10 ком. Нагрузочные резисторы на выходах ОУ желательно увеличить до 50..100 ком, а сами выходы пустить через резисторы 200..470 Ом. Ну и как следует организовать питание (лучше обойтись безо всяких интегральных стабилизаторов), непосредственно на выводах питания ОУ хорошие керамические конденсаторы на 100..220 нф. Всё будет хорошо :)
Не говорите что мне делать, и я не скажу куда Вам идти.

Лучшее решение из возможных - самое простое. И наоборот.

Прежде чем судить

Yuriy

  • Сообщений: 125
  • GtLab.Net forever!
    • Просмотр профиля
    • E-mail
Re: Самовозбуд повторителя на ОУ
« Ответ #4 : Июля 23, 2011, 08:51:49 am »
Про помеху. Когда включаеш-выключаеш потребитель-усилитель на втором конце, либо что-то рядом с ним включенное, начинается возбуд повторителя. Норм. работа востанавливается вкл/выкл последнего.

Denn

  • Global Moderator
  • *****
  • Сообщений: 14277
  • είμαι ο μουσικός και ο ραδιομηχανίκός
    • ICQ клиент - 322153053
    • Просмотр профиля
    • E-mail
Re: Самовозбуд повторителя на ОУ
« Ответ #5 : Июля 23, 2011, 06:43:15 pm »
Цитировать
...начинается возбуд повторителя.

А это как?!!!  :o  :o  :o

В схеме повторителя нет условий для возникновения возбуда, если она верно спаяна и все детали исправны.
Не говорите что мне делать, и я не скажу куда Вам идти.

Лучшее решение из возможных - самое простое. И наоборот.

Прежде чем судить

SerKosh

  • Сообщений: 166
  • GtLab.Net forever!
    • Просмотр профиля
    • E-mail
Re: Самовозбуд повторителя на ОУ
« Ответ #6 : Июля 23, 2011, 06:51:20 pm »
@ Denn

Хилл-Хоровиц, Искусство Схемотехники,том1,стр.444- там все подробно :)
Цитировать
В общем случае, фильтрующий конденсатор виртуальной земли слишком мал, его как минимум на 100, а лучше на 220мкф надо (вместо указанных 10).
RC=1сек-куда еще больше?
« Последнее редактирование: Июля 23, 2011, 07:05:08 pm от SerKosh »

OlegFX

  • Сообщений: 5097
    • Просмотр профиля
Re: Самовозбуд повторителя на ОУ
« Ответ #7 : Июля 23, 2011, 09:18:22 pm »
Цитировать
еще, на выходе повторителя стоит резистор 10к
На землю или последовательно с кабелем? Последовательно в любом случае необходимо включить 0,2-1кОм.
На вход всей схемы (первый ОУ) стоит включить последовательный резистор 1-5кОм.
Цитировать
Резисторы делителя лучше уменьшить до 10 ком.
Зачем??

Yuriy

  • Сообщений: 125
  • GtLab.Net forever!
    • Просмотр профиля
    • E-mail
Re: Самовозбуд повторителя на ОУ
« Ответ #8 : Июля 23, 2011, 10:44:15 pm »
Так как времени на експерименты небыло, поменял оу на tl064, добавил резисторы 330 ом на выходах и на ножки питания керамику 100 н. Все заработало как надо. Всем спасибо.

Denn

  • Global Moderator
  • *****
  • Сообщений: 14277
  • είμαι ο μουσικός και ο ραδιομηχανίκός
    • ICQ клиент - 322153053
    • Просмотр профиля
    • E-mail
Re: Самовозбуд повторителя на ОУ
« Ответ #9 : Июля 23, 2011, 11:13:56 pm »
Цитировать
Цитировать
Резисторы делителя лучше уменьшить до 10 ком.
Зачем??

Чтоб полпитания "стояло"!  :D

П.С. Кстати и делитель в ООС входного ОУ я бы уменьшил как минимум в 10 раз, 1мом - это уж совсем никуда не годится.

П.П.С. Вообще, этой схеме нужно двуполярное питание +/-15в (переменка, два диода, две банки) и повыкидывать все конденсаторы, которые на схеме, нафиг.
« Последнее редактирование: Июля 23, 2011, 11:17:27 pm от Denn »
Не говорите что мне делать, и я не скажу куда Вам идти.

Лучшее решение из возможных - самое простое. И наоборот.

Прежде чем судить

OlegFX

  • Сообщений: 5097
    • Просмотр профиля
Re: Самовозбуд повторителя на ОУ
« Ответ #10 : Июля 24, 2011, 01:06:28 am »
Цитировать
Чтоб полпитания "стояло"!

Похоже, ты предлагаешь просто (как говорят "тупо") перенести часто встречающийся 10кОм-ный делитель (заодно и 100мкФ) из тех схем, где он действительно необходим. Для того чтобы пол-питания "стояло", достаточно того, чтобы величина резисторов была в несколько раз (обычно на порядок) меньше того, что подключено к ней. В данном случае, это выполняется с большим запасом - суммарно 50кОм делителя сравни с суммарным 1100кОм в ООС ОУ. Бонус - ёмкость можно взять в 10раз меньше при той же фильтрующей способности по питанию. Т.е. 10мкФ.

Denn

  • Global Moderator
  • *****
  • Сообщений: 14277
  • είμαι ο μουσικός και ο ραδιομηχανίκός
    • ICQ клиент - 322153053
    • Просмотр профиля
    • E-mail
Re: Самовозбуд повторителя на ОУ
« Ответ #11 : Июля 24, 2011, 09:22:29 am »
@ OlegFX

Отнюдь не, как ты говоришь, "тупо". Большое (а при резисторах делителя 100к, я бы сказал, просто гигантское) внутреннее сопротивление источника питания и резисторы больших номиналов в ООС - это потенциальные уязвимости для ловли помех, возбудов и шумов.
В идеале питание ОУ должно быть двуполярное, резистивный делитель - это искусственная и крайняя мера, этакая подстройка под некую реальность (например, в примочках с батарейным питанием).
Чем увереннее "стоит" виртуальная земля (т.е. меньше Rвнутр её источника), тем меньше требования к монтажу устройства. Высокоомные делители виртуальной земли ОУ применяются исключительно в ситуациях, когда требуется крайне малое потребление, например в (бас-)гитарной активной электронике. В остальных случаях 10-килоомные делители с большой фильтрующей ёмкостью - это оптимальный вариант.
Про величины резисторов ООС ОУ думаю нет смысла говорить, тут и так всем понятно.
Не говорите что мне делать, и я не скажу куда Вам идти.

Лучшее решение из возможных - самое простое. И наоборот.

Прежде чем судить

Peratron

  • Сообщений: 13579
  • GTLab - forever!
    • Просмотр профиля
    • E-mail
Re: Самовозбуд повторителя на ОУ
« Ответ #12 : Июля 24, 2011, 11:26:08 am »
Цитировать
В идеале питание ОУ должно быть двуполярное
Вообще то операционному усилителю глубого пофигу двуполярность питания - для него существует напряжение на его выводах питания и потенциал на управляющих входах.
А как именно это напряжение сформировано - одним лотом, или десятью - дело десятое.

Цитировать
резистивный делитель - это искусственная и крайняя мера,
Не более искусственная, и не более крайняя, чем разделение питания на две половинки.

Цитировать
такая подстройка под некую реальность (например, в примочках с батарейным питанием).
Источник питания в любой схеме - это подстройка под некую реальность по определению.

Цитировать
Чем увереннее "стоит" виртуальная земля
Уверенность стояния виртуальной земли определяется исключительно точкой привязки измерителя, по которому измеряется "точность стояния" - заземли именно ВЗ, а не минусовую шину питания, и ты получишь идеальное "стояние".

Цитировать
(т.е. меньше Rвнутр её источника),
Вот и не надо проблемы источника проецировать туда, куда не надо...

Цитировать
тем меньше требования к монтажу устройства.
Ну, а это уж вообще в огороде бузина...

Проблемы возникают из-за неправильной маршрутизации сигнальных и поддерживающих токов - и номинал делителя тут определяется комплексной функцией, а не неким "магическим числом". Ток делителя зависит от токов утечки (в статике), а динамика (токи сигнала) пропускаются  исключительно через шунтирующие ёмкости. Вот архитектуру и тех, и других токов следует определять строго по задаче, а не выводить её из неких догм...
Схемотехническая мантра: титцешенкохоровицехилл. Повторять до просветления...

SerKosh

  • Сообщений: 166
  • GtLab.Net forever!
    • Просмотр профиля
    • E-mail
Re: Самовозбуд повторителя на ОУ
« Ответ #13 : Июля 24, 2011, 12:25:07 pm »
@ Denn
Цитировать
Большое (а при резисторах делителя 100к, я бы сказал, просто гигантское) внутреннее сопротивление источника питания и резисторы больших номиналов в ООС - это потенциальные уязвимости для ловли помех, возбудов и шумов.
Немного не так,  не источника питания, а источника смещения- это не одно и тоже. Так же надо разделить сопротивление  источника смещения по постоянному и по переменному току.По постоянному оно действительно относительно большое , но оно ничтожно мало по сравнению с сопротивлением нагрузки в виде Rвх ОУ подключенного через  резистор смещения! Здесь уже проще оперировать токами, если через делитель(2х100кОм) течет ток около 45мкА(при 9в), то  при подключении нагрузки, либо втекающего или вытекающего тока  порядка 200pA(входной ток=ток утечки ОУ) ,изменит потенциал (в точке соединения резисторов делителя по 100кОм) всего то на пару сотен микровольт!На это можно не обращать внимание. Поэтому, что по 10кОм, что по 100кОм, даже по 10МОм- результат с данными ОУ будет одинаковый.Лучше стоять точно не будет! :D А по переменному току минимальное сопротивление источника смещения определяется в большей степени емкостным сопротивлением блокировочного конденсатора в данном случае 10мкф,который  имеет реактивное сопротивление около 320 ом на частоте 50Гц. Вряд ли на конденсатор 10мкф могут навестись ВЧ помехи ,возбуды и шумы.  Этой емкости более чем достаточно, чтобы отфильтровать шумы и пульсации с линии питания, и при указанных на схеме номиналов резисторов в цепи ООС обеспечивает снизу полосу пропускания до единиц герц.
Что касается высокоомных резисторов в ООС даже при емкости резистора 1М и емкостью монтажа в 10 пф обеспечивается полоса в 100кГц-более чем для музыки.
« Последнее редактирование: Июля 24, 2011, 12:29:10 pm от SerKosh »

Denn

  • Global Moderator
  • *****
  • Сообщений: 14277
  • είμαι ο μουσικός και ο ραδιομηχανίκός
    • ICQ клиент - 322153053
    • Просмотр профиля
    • E-mail
Re: Самовозбуд повторителя на ОУ
« Ответ #14 : Июля 24, 2011, 12:37:23 pm »
Цитировать
...по переменному току минимальное сопротивление источника смещения определяется в большей степени емкостным сопротивлением блокировочного конденсатора в данном случае 10мкф,который  имеет реактивное сопротивление около 320 ом на частоте 50Гц.

Проблемы (помехи и возбуды) возникают не на 50 Гц, а на гораздо более высоких частотах, на которых электролиты безобразно себя ведут.
Повторюсь: виртуальная земля, которая непосредственно относится к источнику питания ОУ, должна уверенно "стоять" и никуда не "шевелиться", причём как на ВЧ, так и на инфра-НЧ. Кто этого не понимает и считает "достаточно в звуковом диапазоне", а также в духе "потребление мало, значит достаточно 10 мкф", тот будет уверенной дорогой продолжать делать устройства уровня "беринджеров".
« Последнее редактирование: Июля 24, 2011, 12:40:22 pm от Denn »
Не говорите что мне делать, и я не скажу куда Вам идти.

Лучшее решение из возможных - самое простое. И наоборот.

Прежде чем судить

Peratron

  • Сообщений: 13579
  • GTLab - forever!
    • Просмотр профиля
    • E-mail
Re: Самовозбуд повторителя на ОУ
« Ответ #15 : Июля 24, 2011, 01:40:11 pm »
Цитировать
Проблемы (помехи и возбуды) возникают не на 50 Гц, а на гораздо более высоких частотах, на которых электролиты безобразно себя ведут.
Объяснение физического механизма возникновения помех и возбудов из-за недостойного поведения электролитов - в студию!

Цитировать
Повторюсь: виртуальная земля, которая непосредственно относится к источнику питания ОУ, должна уверенно "стоять" и никуда не "шевелиться", причём как на ВЧ, так и на инфра-НЧ. Кто этого не понимает и считает "достаточно в звуковом диапазоне", а также в духе "потребление мало, значит достаточно 10 мкф", тот будет уверенной дорогой продолжать делать устройства уровня "беринджеров".
Для столь радикальных заявлений о проблемах виртуальной земли требуется как минимум понимание физической сущности их происхождения - чего пока к сожалению не наблюдается.

Остаётся ещё раз добавить - виртуальная земля легко превращается в реальную - всего лишь переносом точки заземления входного/выходного сигналов.

ХИНТ: при любой организации питания, в промежутках между пиками сетевой синусоиды питание производится не от сети, а от конденсаторов. Электролитических.
Что почему то никого не волнует...
« Последнее редактирование: Июля 24, 2011, 01:43:00 pm от peratron »
Схемотехническая мантра: титцешенкохоровицехилл. Повторять до просветления...

SerKosh

  • Сообщений: 166
  • GtLab.Net forever!
    • Просмотр профиля
    • E-mail
Re: Самовозбуд повторителя на ОУ
« Ответ #16 : Июля 24, 2011, 01:55:58 pm »
@ Denn
Цитировать
Проблемы (помехи и возбуды) возникают не на 50 Гц, а на гораздо более высоких частотах, на которых электролиты безобразно себя ведут.
И предлагаешь решить эту проблему увеличением емкости элетролитического конденсатора :o и уменьшением внутреннего сопротивления делителя-оригинально,если не сказать большего!

Цитировать

Повторюсь: виртуальная земля, которая непосредственно относится к источнику питания ОУ, должна уверенно "стоять" и никуда не "шевелиться", причём как на ВЧ, так и на инфра-НЧ.
Твоя " виртуальная земля, которая непосредственно относится к источнику питания ОУ"- язык сломаешь,это все же не земля -это цепь образованная резистивным делителем с конденсатором и она  не предназначена  "стоять" и никуда не "шевелиться", причём как на ВЧ, так и на инфра-НЧ,у нее другая задача обеспечить необходимое смещение на входах ОУ для максимального размаха выходного сигналаОУ и эффективного использования источника питания. И если в эту цепь не подключать ничего лишнего кроме резисторов смещения то все будет стоять ,если блок питания не мусор!
Цитировать
Кто этого не понимает и считает "достаточно в звуковом диапазоне", а также в духе "потребление мало, значит достаточно 10 мкф", тот будет уверенной дорогой продолжать делать устройства уровня "беринджеров".
У каждого товара есть свой покупатель- у тебя ведь не лучшая в России гитара ,куплена по финансам и ничего играешь, нравится.
У нас свободная страна не нравится не покупай!
P.S. Кстати давно не видел твоих дисков в магазинах :)
« Последнее редактирование: Июля 24, 2011, 02:05:57 pm от SerKosh »

SerKosh

  • Сообщений: 166
  • GtLab.Net forever!
    • Просмотр профиля
    • E-mail
Re: Самовозбуд повторителя на ОУ
« Ответ #17 : Июля 24, 2011, 02:09:12 pm »
@ Peratron

+1.

Denn

  • Global Moderator
  • *****
  • Сообщений: 14277
  • είμαι ο μουσικός και ο ραδιομηχανίκός
    • ICQ клиент - 322153053
    • Просмотр профиля
    • E-mail
Re: Самовозбуд повторителя на ОУ
« Ответ #18 : Июля 24, 2011, 03:54:10 pm »
Цитировать
@ Denn
Цитировать
Проблемы (помехи и возбуды) возникают не на 50 Гц, а на гораздо более высоких частотах, на которых электролиты безобразно себя ведут.
И предлагаешь решить эту проблему увеличением емкости элетролитического конденсатора :o и уменьшением внутреннего сопротивления делителя-оригинально,если не сказать большего!

Увеличение ёмкости улучшает фильтрацию 50(100)-герцовой пульсации питания (ОУ успешно компенсируют неидеальность на шинах питания, но не по виртуальной земле), а также улучшает "стояк" на НЧ. Шунтирование ВЧ-диапазона производится с помощью плёночных или керамических конденсаторов. Уменьшение номиналов резисторов делителя "приближает" виртуальную землю к шинам питания, которые, естественно :), ведут к идеальному источнику и зашунтированными керамикой выводам ОУ.


Цитировать
Твоя " виртуальная земля, которая непосредственно относится к источнику питания ОУ"- язык сломаешь,это все же не земля -это цепь образованная резистивным делителем с конденсатором и она  не предназначена  "стоять" и никуда не "шевелиться", причём как на ВЧ, так и на инфра-НЧ,у нее другая задача обеспечить необходимое смещение на входах ОУ для максимального размаха выходного сигналаОУ и эффективного использования источника питания.

Неправильно понимаешь физику. Точнее не полностью. Обеспечение "рабочей точки" ОУ по постоянке - это верно, но забываешь о том, что виртуальная земля для ОУ также является источником, смикшированным с полезным входным сигналом. Это некий пьедестал, относительно которого пляшет входной сигнал.
Топологически вирт/земля вполне может представлять из себя отличную антенну, и если она плохо заземлена, то улов пойдёт на вход ОУ.

Цитировать
P.S. Кстати давно не видел твоих дисков в магазинах :)

Диски - это непрогрессивный формат. Магазины - тоже.
« Последнее редактирование: Июля 24, 2011, 04:00:59 pm от Denn »
Не говорите что мне делать, и я не скажу куда Вам идти.

Лучшее решение из возможных - самое простое. И наоборот.

Прежде чем судить

SerKosh

  • Сообщений: 166
  • GtLab.Net forever!
    • Просмотр профиля
    • E-mail
Re: Самовозбуд повторителя на ОУ
« Ответ #19 : Июля 24, 2011, 06:02:46 pm »
@ Denn

Цитировать
Увеличение ёмкости улучшает фильтрацию 50(100)-герцовой пульсации питания ,а также улучшает "стояк" на НЧ
ДА
Цитировать
ОУ успешно компенсируют неидеальность  на шинах питания
ДА  ОУ устойчивы к пульсациям напряжения питания в НЧ диапазоне
Цитировать
Шунтирование ВЧ-диапазона производится с помощью плёночных или керамических конденсаторов.
ДА
Цитировать
Уменьшение номиналов резисторов делителя "приближает" виртуальную землю к шинам питания
ДА в разумных пределах
Цитировать
виртуальная земля для ОУ также является источником, смикшированным с полезным входным сигналом. Это некий пьедестал, относительно которого пляшет входной сигнал.
мде!
Спасибо ,что своими словами попытался объяснить работу дифференциального усилителя :) я знаю как он работает.
Цитировать
Топологически вирт/земля вполне может представлять из себя отличную антенну, и если она плохо заземлена, то улов пойдёт на вход ОУ.
А вот это твое личное мнение
Короче- помогли парню и хорош ногтями стучать, я говорю квадратное ты в ответ -зеленое ,хотя об одном и том же
« Последнее редактирование: Июля 24, 2011, 06:04:58 pm от SerKosh »