Автор Тема: Разговор мужчин среднего возраста про ОУ, ООС...  (Прочитано 33725 раз)

0 Пользователей и 1 Гость просматривают эту тему.

Peratron

  • Сообщений: 13579
  • GTLab - forever!
    • Просмотр профиля
    • E-mail
Re: Разговор мужчин среднего возраста про ОУ, ООС...
« Ответ #20 : Февраля 14, 2012, 08:12:57 pm »
Цитировать
Как ты прокоментируешь схему AD797 из этой книги - где там этот самый каскад с ОЭ?
"...прибор AD797, который, как и описанный выше усилитель LT1115, лишь с некоторой натяжкой можно отнести к ОУ" - стр.281.

И это очень характерное высказывание - при том, что структура 797 всё же сохраняет главные признаки ОУ: диффпару на входе и раздельное усиление по напряжению и мощности с двухтактным повторителем в режиме АВ на выходе.

То, что вместо схемы Линна тут использован однокаскадный УН на основе "сломанного" каскода с токовым зеркалом в качестве динамической нагрузки, не настолько уж принципиально - хотя и является реальным улучшением структуры в сторону выполнения требований звукоусиления.

Критическим местом всё равно остаётся входная дифф-пара, делающая невозможным использование структуры для усиления звука без ОООС.

Для превращения подобной структуры в по-настоящему звуковую требуется разомкнуть эмиттеры дифф-пары и ввести между ними линеаризующее сопротивление и/или же точки входа многопетлевой локальной ООС, позволяющей отказаться от общей ОООС с выхода на инвертирующий вход.

Ну, и закончить всё вместе взятое введением парафазного выхода из точки "А" (через повторитель, аналогичный существующему - на Q8...Q11).

И даже при этом, схема не станет окончательно правильной - в силу достаточно существенных искажений упомянутого комплементарного повторителя без линеарезующей ООС. Другими словами - сама структура хороша в качестве основы для дискретного усилителя, но при условии глубокой модернизации выходного каскада.

Что касается шумовых свойств 797 - применение на входе NPN существенно увеличивает шумы против достижимых на PNP.
Так, что дискретный вариант следует "перевернуть"...
Схемотехническая мантра: титцешенкохоровицехилл. Повторять до просветления...

Peratron

  • Сообщений: 13579
  • GTLab - forever!
    • Просмотр профиля
    • E-mail
Re: Разговор мужчин среднего возраста про ОУ, ООС...
« Ответ #21 : Февраля 14, 2012, 08:19:24 pm »
Отдельным тезисом вынесу мысль, в общем то продолжающую суждения об архитектуре 797.

ХИНТ: основным источником проблем при звуковом использовании твердотельных усилителей с архитектурой, близкой к архитектуре ОУ, является входной каскад, выполненный в виде диффпары с непосредственной связью между эмиттерами.
У такого каскада чрезвычайно маленький раствор входной характеристики - и потому любые неувязки в ОООС (связанные с запаздыванием, в том числе) ведут к неизбежной перегрузке входного каскада, при которой часть схемы входит в насыщение, причём, во входном каскаде это насыщение оказывается просто чудовищной величины.

Потому непременным условием получения свободно звучащего тракта является расширение бесперегрузочной работы входного каскада.
Схемотехническая мантра: титцешенкохоровицехилл. Повторять до просветления...

OlegFX

  • Сообщений: 5097
    • Просмотр профиля
Re: Разговор мужчин среднего возраста про ОУ, ООС...
« Ответ #22 : Февраля 14, 2012, 08:46:01 pm »
Цитировать
То, что вместо схемы Линна тут использован однокаскадный УН на основе "сломанного" каскода с токовым зеркалом в качестве динамической нагрузки, не настолько уж принципиально
По похожей схеме с однокаскадным УН выполнены и AD817, AD826, AD829, AD8021, OPA604 и мн. мн. др., о чём я писал выше. Но ты отреагировал так:
Цитировать
Ответ неверный -... построение однокаскадного УПТ невозможно по определению.

Потому схема ОПЕРАЦИОННОГО УСИЛИТЕЛЯ фактически единственная: дифференциальный каскад УН + инвертирующий УН + усилитель тока/мощности.
Как эти два высказывания увязать? Ведь, все эти приборы и ОУ и УПТ, конечно же. Всё-таки, уточни:

а) Бывают ли ОУ с онокаскадным УН или нет?
б) Построение онокаскадного УПТ невозможно?
« Последнее редактирование: Февраля 24, 2012, 09:27:14 pm от olegfx »

zEROID

  • Сообщений: 3021
  • Играю на гитаре и паяю с детства :-)
    • ICQ клиент - 24397417
    • Просмотр профиля
    • E-mail
Re: Разговор мужчин среднего возраста про ОУ, ООС...
« Ответ #23 : Февраля 14, 2012, 09:36:00 pm »
Думаю, стоит обратиться к истокам появления ОУ, когда они были ещё на лампах. Потом всю топологию плавно перенесли на полупроводники, сначала криво, потом удвлетворительно, потом блестяще. Тем не менее, изначально ОУ создавался как математический инструмент. А звук...такая тонкая материя, иногда хуже-лучше.

OlegFX

  • Сообщений: 5097
    • Просмотр профиля
Re: Разговор мужчин среднего возраста про ОУ, ООС...
« Ответ #24 : Февраля 14, 2012, 09:38:37 pm »
Цитировать
Думаю, стоит обратиться к истокам появления ОУ, когда они были ещё на лампах. Потом всю топологию плавно перенесли на полупроводники, сначала криво, потом удвлетворительно, потом блестяще.
"Op Amp Applications Handbook", Walt Jung - это аналогдивайсовский гросс-бух про ОУ, так в нём всё по теме именно так и рассмотрено - от ламп и до наших дней.
« Последнее редактирование: Февраля 16, 2012, 02:09:25 pm от olegfx »

KSG

  • Сообщений: 5766
  • GtLab.Net forever!
    • Просмотр профиля
    • E-mail
Re: Разговор мужчин среднего возраста про ОУ, ООС...
« Ответ #25 : Февраля 23, 2012, 05:11:48 pm »
Не желая ни в коем случае пошатнуть авторитет достойнешних из достойных в данном уголке Вселенной, тем не менее хочу похвастать своим бездуховным прикосновением к следующиму легендарныму изделию: Nagra 4.2 Mic preamp QPM 3-5 2104748001, которое один гурман голлливудского звука приобрёл через e-Bay, в надежде легко приобрести оный.
В итоге, все пути в нашем городе привели его ко мне. Схемы, естественно, не было. Разрисовав монтажку, я был поражён: из 7 транзисторов в непосредственно аудиотракте было занято лишь 3! Остальные работали в хитрозамудрёном стабилизаторе -10/-9Вольт.
Прогнав схему на генераторе с осциллографом, я не обнаружил ничего особенного: усиление около 150 без каких-либо артефактов. Какие я и решил внести - один в виде симметрирующего ферритового трансформатора из линейной платы сетевого оборудования Ericsson, а другой - из аналогичного из категории ВП. Клиент был в экстазе: первый вариант по его мнению соответствовал голосу Элвиса Пресли, а второй тоже понравился очень. Самое смешное, исходный звук прошёл мимо его первоначального замысла. И так бывает, однако...
« Последнее редактирование: Февраля 23, 2012, 05:17:27 pm от KSG »
Практика - критерий истины

dks

  • Сообщений: 3284
  • GTLab - forever!
    • Просмотр профиля
    • E-mail
Re: Разговор мужчин среднего возраста про ОУ, ООС...
« Ответ #26 : Февраля 23, 2012, 05:27:21 pm »
Цитировать
Не желая ни в коем случае пошатнуть авторитет достойнешних из достойных в данном уголке Вселенной, тем не менее хочу похвастать своим бездуховным прикосновением к следующиму легендарныму изделию: Nagra 4.2 Mic preamp QPM 3-5 2104748001, которое один гурман голлливудского звука приобрёл через e-Bay, в надежде легко приобрести оный.
В итоге, все пути в нашем городе привели его ко мне. Схемы, естественно, не было. Разрисовав монтажку, я был поражён: из 7 транзисторов в непосредственно аудиотракте было занято лишь 3! Остальные работали в хитрозамудрёном стабилизаторе -10/-9Вольт.
Прогнав схему на генераторе с осциллографом, я не обнаружил ничего особенного: усиление около 150 без каких-либо артефактов. Какие я и решил внести - один в виде симметрирующего ферритового трансформатора из линейной платы сетевого оборудования Ericsson, а другой - из аналогичного из категории ВП. Клиент был в экстазе: первый вариант по его мнению соответствовал голосу Элвиса Пресли, а второй тоже понравился очень. Самое смешное, исходный звук прошёл мимо его первоначального замысла. И так бывает, однако...
Схему в студию!

Сегодня провел полевые испытания тракта без ОУ, выяснил, что для современного АЦП типа TI4220 и современного конденсаторного микрофона достаточно усиления всего на паре транзисторов.
« Последнее редактирование: Февраля 23, 2012, 05:27:36 pm от dks »
"Любое изолированное сообщество со временем отстаёт от общемировой цивилизации." К.Клименко

ivana

  • Сообщений: 3
  • GtLab.Net forever!
    • Просмотр профиля
    • E-mail
Re: Разговор мужчин среднего возраста про ОУ, ООС...
« Ответ #27 : Февраля 23, 2012, 05:37:20 pm »
Цитировать
усиления всего на паре транзисторов
можно получить очень немало, особенно на
Цитировать
современных

dks

  • Сообщений: 3284
  • GTLab - forever!
    • Просмотр профиля
    • E-mail
Re: Разговор мужчин среднего возраста про ОУ, ООС...
« Ответ #28 : Февраля 23, 2012, 05:46:59 pm »
Цитировать
Цитировать
усиления всего на паре транзисторов
можно получить очень немало, особенно на
Цитировать
современных
bc550c+ИП на bf245
« Последнее редактирование: Февраля 23, 2012, 05:47:36 pm от dks »
"Любое изолированное сообщество со временем отстаёт от общемировой цивилизации." К.Клименко

ivana

  • Сообщений: 3
  • GtLab.Net forever!
    • Просмотр профиля
    • E-mail
Re: Разговор мужчин среднего возраста про ОУ, ООС...
« Ответ #29 : Февраля 23, 2012, 05:51:41 pm »
А если с индуктивной нагрузкой каждого каскада и трансформаторной связью каскадов, то многие могут даже удивиться, сколько усиления можно выжать из пары bc550c  ::)

dks

  • Сообщений: 3284
  • GTLab - forever!
    • Просмотр профиля
    • E-mail
Re: Разговор мужчин среднего возраста про ОУ, ООС...
« Ответ #30 : Февраля 23, 2012, 07:17:05 pm »
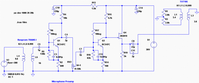
Продолжая тему - тракт записи без оу: ламповый трансформаторный мик Alto ACM9T(mod), трансформаторный пред на паре bc550c+bf245, ADC TI4220 с тот105 на входе.


http://fotki.yandex.ru/users/kdolotov/view/467945/

Пробный семпл, акустика нейлон mp3(ревер) http://www.box.com/s/44qdybrnpjxtb0ainuk9

wav dry http://www.box.com/s/44qdybrnpjxtb0ainuk9
« Последнее редактирование: Февраля 23, 2012, 08:25:44 pm от dks »
"Любое изолированное сообщество со временем отстаёт от общемировой цивилизации." К.Клименко

dks

  • Сообщений: 3284
  • GTLab - forever!
    • Просмотр профиля
    • E-mail
Re: Разговор мужчин среднего возраста про ОУ, ООС...
« Ответ #31 : Февраля 24, 2012, 11:43:21 am »
Акустика, сталь,ель. Тракт записи без ОУ в сравнении с трактом Focusrite PRO40.

http://www.onlinedisk.ru/file/831312/
http://www.onlinedisk.ru/file/831314/
"Любое изолированное сообщество со временем отстаёт от общемировой цивилизации." К.Клименко

KMG

  • Сообщений: 3776
    • ICQ клиент - 412221711
    • AOL клиент - Mike
    • Просмотр профиля
    • E-mail
Re: Разговор мужчин среднего возраста про ОУ, ООС...
« Ответ #32 : Февраля 24, 2012, 12:18:30 pm »
Некорректно без выкладывания ачх трактов проводить сравнение, только плодить стереотипы.

Peratron

  • Сообщений: 13579
  • GTLab - forever!
    • Просмотр профиля
    • E-mail
Re: Разговор мужчин среднего возраста про ОУ, ООС...
« Ответ #33 : Февраля 24, 2012, 12:25:28 pm »
Цитировать
Некорректно без выкладывания ачх трактов проводить сравнение, только плодить стереотипы.
Давно прошли времена ограниченной АЧХ в микрофонных усилителях. Особенно - в транзисторных.
Как правило - полоса шире, чем 10...100000 Гц. Во всяком случае в звуковом диапазоне разница практически отсутствует. А вот звучание отличается принципиально...
Схемотехническая мантра: титцешенкохоровицехилл. Повторять до просветления...

KMG

  • Сообщений: 3776
    • ICQ клиент - 412221711
    • AOL клиент - Mike
    • Просмотр профиля
    • E-mail
Re: Разговор мужчин среднего возраста про ОУ, ООС...
« Ответ #34 : Февраля 24, 2012, 02:39:27 pm »
Цитировать
Давно прошли времена ограниченной АЧХ в микрофонных усилителях.
Не факт что у двух сравниваемых девайсов она в реале одинаковая.

Информация к размышлению, искажения в симе преампа от dks (при учете что еще и трансы "идеальные")

Так что воэможно что эффект еще и от "утепления" звука гармониками.

dks

  • Сообщений: 3284
  • GTLab - forever!
    • Просмотр профиля
    • E-mail
Re: Разговор мужчин среднего возраста про ОУ, ООС...
« Ответ #35 : Февраля 24, 2012, 07:23:51 pm »
Я не уверен, что моделирование верно все показывает, да и на слух каких либо нежелательных искажений не слышу даже в сравнении с преампом у которого производителем заявлены следующие параметры:
Microphone Inputs
• Dynamic Range (A-Weighted): 109dB
• SNR (A-weighted): -109dB
• Frequency Response: 20Hz - 20kHz +/- 0.1 dB
• THD+N: 0.001% (measured at 1kHz with a 20Hz/22kHz bandpass filter)
• Noise: EIN > 125dB (128dB analogue to digital) (measured at 60dB of gain with 150 Ohm termination (20Hz/22kHz bandpass filter)
• Maximum level (A-weighted): 8dBu at 1%

Хотя если по графику, есть мнение что 2-я гармоника на слух практически незаметна, поэтому её не услышишь.
Остаётся собственно 3-я, её уровень и определяет искажения (где-то 0.03%). А 4 и 5-я идут почти на
уровне шума.
« Последнее редактирование: Февраля 25, 2012, 09:06:07 pm от dks »
"Любое изолированное сообщество со временем отстаёт от общемировой цивилизации." К.Клименко

Peratron

  • Сообщений: 13579
  • GTLab - forever!
    • Просмотр профиля
    • E-mail
Re: Разговор мужчин среднего возраста про ОУ, ООС...
« Ответ #36 : Февраля 24, 2012, 08:27:16 pm »
Цитировать
Так что воэможно что эффект еще и от "утепления" звука гармониками.
Эффект возникает не от "утепления гармониками", а по причине отсутствия высших гармоник в спектре усилителя без глубокой ОООС ("быстрое спадание спектра").
Это уже абсолютно надёжно установленный факт.

Парадоксально - но субъективно разница ощущается в виде изменения акустического плана: "микросхемный" звук оказывается утопленным куда то в дальнее пространство, причём акустический план плоский и смазанный.
Звук усилителя без ОООС - рельефный и выпуклый, выставленный на передний план и оторванный от "задника". При этом, звук суше - но субъективно приятней. Средние частоты - яркие.
Обычно именно такой звук позиционируется, как "ламповый" - в пику "транзисторному", свойственному трактах на микросхемах (ОУ).

Звук глубокой ОООС - "замыленный", невнятный. В миксе он читается много хуже.

И "обогащение гармониками" тут не причём - эффект сохраняется и для устройств без ОООС с уровнем гармоник (всех!) не выше -115 дБ (!). То есть, ~0.005% (без ОООС!).

ХИНТ: вот третьего дня продемонстрировал всё это в натуре zEROID-у.  Спрашивайте впечатления с него  ::)

ХИНТ2: какого либо разумного объяснения подобному психоакустическому различию я пока не нашёл - факт чисто эмпирический. Но повторяемый совершенно надёжно - на самых разных акустических трактах.
Особенно ярко он проявляется в звуке оконечных усилителей (ламповый/каменный конец). Но уверенно слышен и в случае микрофонных преампов на контрольных трактах даже среднего уровня (есно, чисто каменных).
Схемотехническая мантра: титцешенкохоровицехилл. Повторять до просветления...

Peratron

  • Сообщений: 13579
  • GTLab - forever!
    • Просмотр профиля
    • E-mail
Re: Разговор мужчин среднего возраста про ОУ, ООС...
« Ответ #37 : Февраля 24, 2012, 08:33:55 pm »
@ KMG
Замечание по спектрограмме из-под сима: борода и, главное, пара негармонических торчков являются симптомом недостаточно высокого разрешения фурье-анализа.
Я это дело обычно преодолеваю ручным заданием разрешения 5 мкс и выше. Разумеется, это приводит к увеличению времени расчёта - но для "парадных" спектрограмм это стоит проделывать.

У меня другой сим - "родной" писпайс (в оркаде). Но, полагаю, математика везде похожа...
« Последнее редактирование: Февраля 24, 2012, 08:34:39 pm от peratron »
Схемотехническая мантра: титцешенкохоровицехилл. Повторять до просветления...

Rst7

  • Сообщений: 1619
  • Мимо проходил...
    • Просмотр профиля
    • E-mail
Re: Разговор мужчин среднего возраста про ОУ, ООС...
« Ответ #38 : Февраля 24, 2012, 08:49:22 pm »
Цитировать
И "обогащение гармониками" тут не причём

Зато "причем" интермодуляция.

Конечно, с точки зрения минимума нелинейных искажений, вносимых ОУ, инвертирующая схема включения выгоднее неинвертирующей - ибо вычитатель в виде диффкаскада отнюдь не идеален, а в инвертирующей схеме он полностью охвачен петлей ООС.

PS Ну а что такое ОООС - я вообще не пойму. Есть ООС, есть ПОС, а вот ОООС - не, не слышал  ;D
"Практика выше (теоретического) познания, ибо она имеет не только достоинство всеобщности, но и непосредствен

OlegFX

  • Сообщений: 5097
    • Просмотр профиля
Re: Разговор мужчин среднего возраста про ОУ, ООС...
« Ответ #39 : Февраля 24, 2012, 08:49:36 pm »
@ Peratron

Цитировать
Эффект возникает не от "утепления гармониками", а по причине отсутствия высших гармоник в спектре усилителя без глубокой ОООС
Если прочитать предыдущие посты, то возникают терминологические неоднозначности. Что ты подразумеваешь под "глубокой ОООС"? А именно, сколько каскадов должно быть охвачено ООС, чтобы она считалась "общей" (третье "О")? Выходной повторитель входит в это число? Какова должна быть величина этой ООС в дБ, чтобы она считалась "глубокой"?
« Последнее редактирование: Февраля 24, 2012, 09:31:04 pm от olegfx »