Преамп широко распространен и многие знакомы с его "фирменным" звуком. Работает вроде как-то и ладно

, но приобрев пульт ALTO AMX-180 обнаружил, что микрофонные предусилки у него играют лучше, что меня почему-то расстроило, т.к. выносной пред иногда использую. Возможно кому-то поможет описание манипуляций для доведения до ума артовский конструкции:
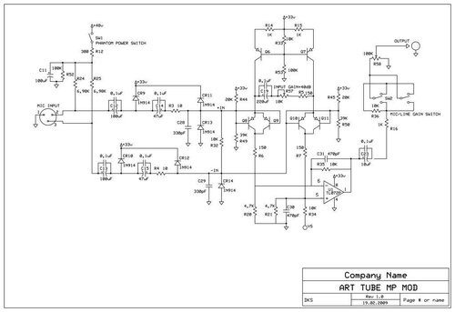
с33 заменен на 0,1 мкф Wima (но правда линейный вход не проверял, т.к. без надобности, то что там стояло на входе это ужос!!! - нечто маленькое и желтое), убрал совсем с28 и с29 (вначале попробовал их поменять на пленку 200 pF, затем вообще убрал), с12,13, 14,15,19, 22, 23 зашунтировал фирменной пленкой 0,1 мкф Epcos, с30,31 заменил на Wima 470 pF, убрал лампу - пригодится (совтек - хорошая лампа стояла) - выпаял с24,25, поставил перемычку с + с24 на - с 25 (таким образом обходим лампу и эмиттерный повторитель), убрал резистор r55, т.к. уровень выхода упал и светодиод перегруза не загорался - а в звук ничего хорошего не добалял думаю, убрал с26, поставил перемычку с - с26 на выходной джек, убрал r9. Усиление упало, но звук стал лучше, уровнем входа на карте все компенсируется. Сравнил с усилком в пульте ALTO AMX-180, и удовлетворился результатом, теперь арт играет чише и интереснее. Думаю лучше его уже не сделать

Кстати в таком виде схема напоминает знаменитый green preamp.
Потери: уровень сигнала, балансный выход, переворот фазы и магическая составляюшая в виде 12AX7, которая при таком анодном напряжении скорее вредит, чем помогает.
Спасибо комрадам
Tubeman и
С. Павлову за консультации!
P.S. R9 300 ом гуру советуют оставить для защиты выхода от КЗ, R55 не убирать совсем, а заменить на 10к.