Измерил реальные 2-Ваттные трансы (прибор Uni-T какой-то, дорогой).
Первичка: 2.3кОм активное сопротивление, 16.7 Генри индуктивность
Вторичка: 15 Ом активное, 119мГ индуктивность.
*** В измерения индуктивности я верю не особо, но для нижеследующих выкладок это несущественно.
При подстановке в Микрокап-11 получилось следующее:
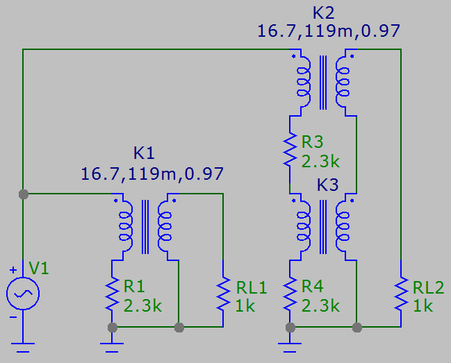
1) Верхняя картинка - схема из двух частей - с одним трансом и двумя последовательными трансами, причем:
- R1, R3 и R4 - активные сопротивлния первичных обмоток (сопротивления вторичных обмоток, равные 15 Ом, опущены ввиду их незначительности);
- RL1 и RL2 - нагрузочные резисторы.
2) Средняя картинка - напряжения на сопротивлениях нагрузки RL1 и RL2, очень близки по величине;
3) Нижняя картинка:
мощность, выделяемая на активном сопротивлении обмоток трансформаторов K1 и K3. Видно, что в схеме со "сдвоенными" трансами мощность, выделяемая на первичных обмотках трансов, примерно
в 4 раза меньше, чем в схеме с одним трансом.
*** Кто не верит нам с Микрокапом, просимулируйте сами.

*** Есть еще несколько искажающих результат факторов, но их суммарное влияние не превышает нескольких единиц процентов, поэтому я не учел их на эквивалентной схеме.

